






所属成套资源:2023四川省射洪中学高二上学期期中考试及答案(九科)
2023四川省射洪中学高二上学期期中考试物理含答案
展开
这是一份2023四川省射洪中学高二上学期期中考试物理含答案,文件包含物理docx、物理答案docx、物理卡doc等3份试卷配套教学资源,其中试卷共16页, 欢迎下载使用。
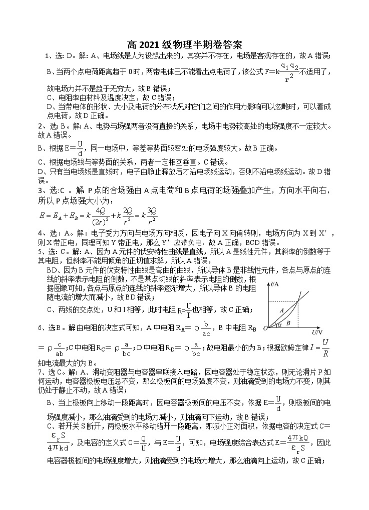
射洪中学高2021级2022年下期半期考试物理答题卡 1611 2712 38 49 510 13.(6分)(1) (2) 14.(10分)(1)作图(2) (3) (4) 15.(6分) 16.(8分) 17.(10分) 18.(12分)
相关试卷
这是一份四川省射洪中学校2023-2024学年高二上学期期中质量检测物理试卷(含答案),共13页。试卷主要包含了单选题,多选题,计算题,实验题等内容,欢迎下载使用。
这是一份2022-2023学年四川省射洪中学高二下学期期中考试物理含答案,共12页。试卷主要包含了答主观题时,将答案写在答题卡上,考试结束后,将答题卡交回等内容,欢迎下载使用。
这是一份2023四川省射洪中学高二下学期期中考试物理含答案,文件包含物理试题docx、物理答案docx等2份试卷配套教学资源,其中试卷共9页, 欢迎下载使用。