


山东省济南市钢城区2022-2023学年九年级上学期期中化学试题(含答案)
展开
这是一份山东省济南市钢城区2022-2023学年九年级上学期期中化学试题(含答案),共8页。试卷主要包含了化学是一门以实验为基础的学科,下表为一些常见物质的PH等内容,欢迎下载使用。
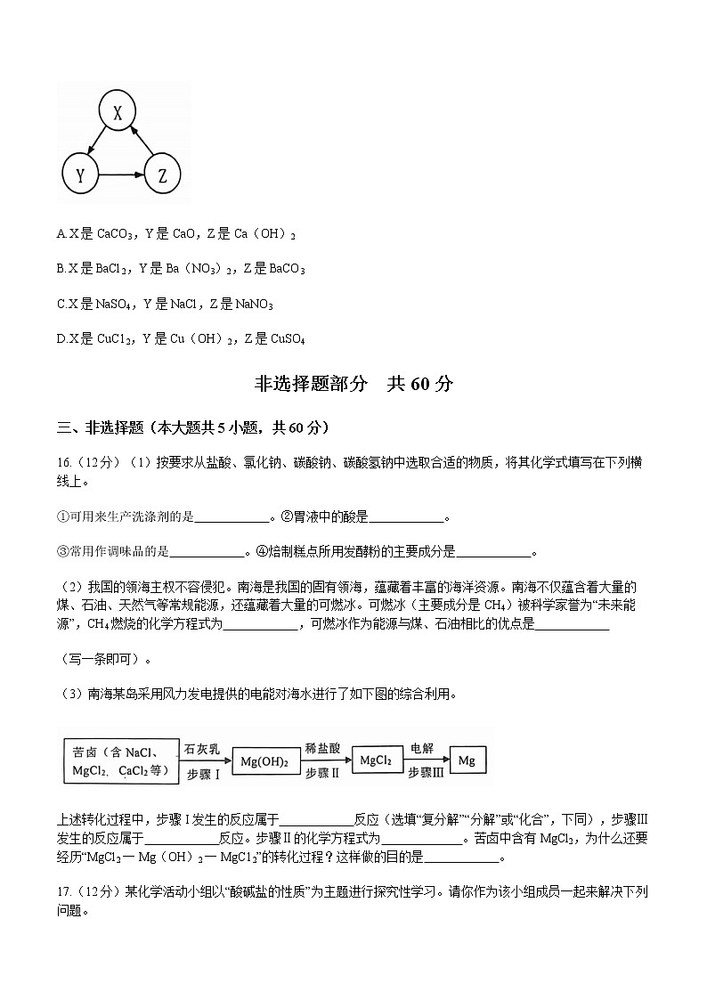
济南市钢城区2022一一2023学年度上学期期中考试初四化学试题本试题共8页。选择题部分40分,非选择题部分60分,满分100分。考试用时60分钟。答题前,请考生务必将自己的姓名、座号、准考证号写在答题卡的规定位置,并同时将考点、姓名、准考证号、座号写在试题的规定位置。答题时,选择题部分每小题选出答案后,用2B铅笔把答题卡上对应题目的答案标号涂黑:如需改动,用橡皮擦干净后,再选涂其他答案标号。非选择题部分,用0.5毫米黑色签字笔在答题卡上题号所提示的答题区域作答。直接在试题上作答无效。本考试不允许使用计算器。考试结束后,将本试题和答题卡一并交回。相对原子质量:H1 C12 N14 O16 Na 23 Mg 24 Al27 Si 28 S32 CI35.5 K39 Ca40 Mn55Fe 56 Cu 64 Zn 65 Ag108选择题部分 共40分一、单项选择题(本大题共10小题,每小题2分,共20分。每小题给出的四个选项中,只有一个选项最符合题目的要求)1.下列物质的化学名称与俗名,对应不正确的是A.氧化钙一一熟石灰、消石灰 B.氢氧化钙溶液一一石灰水C.碳酸氢钠一一小苏打 D.氢氧化钠一一烧碱、火碱、苛性钠2.酸类物质具有相似的化学性质,本质的原因是A.能与指示剂作用 B.能与碱发生中和反应C.溶于水时能解离出H+ D.都含有氢元素3.盐酸具有重要用途,下列关于盐酸的叙述中,不正确的是A.盐酸是氯化氢气体的水溶液B.浓盐酸是黄色有刺激性气味的液体C.人的胃液里含少量的盐酸,可以帮助消化D.浓盐酸具有挥发性,在空气中会形成白雾4.化学是一门以实验为基础的学科。以下实验操作中,不正确的是A.向试管内滴加盐酸溶液时,胶头滴管垂悬在试管口上方B.用托盘天平称量氯化钠质量时,先加质量大的砝码,再加质量小的砝码C.凑近浓盐酸的瓶口闻气味D.蒸馏法淡化海水时,为使冷凝效果更好,加长冷凝导管的长度5.2022年4月15日是我国第七个全民国家安全教育日,活动主题为“树牢总体国家安全观,感悟新时代国家安全成就,为迎接党的二十大胜利召开营造良好氛围”。下列关于安全的做法正确的是A.天燃气泄漏时立即打开排气扇通风B.不慎将浓硫酸溅到皮肤上,应立即涂上3%一5%的碳酸氢钠溶液C.不慎将氢氧化钠沾到皮肤上,要立即用大量水冲洗,然后再涂上硼酸溶液D.高层楼房着火时,快速乘坐电梯逃离6.下表为一些常见物质的PH。物质食醋牙膏食盐水肥皂水火碱溶液pH3971013 蚊子、蜂、蚂蚁等昆虫叮咬人时,会向人体注入一种叫蚁酸(具有酸的性质)的物质;使皮肤红肿、痒痛。要消除这种症状,可在叮咬处涂抹下列中的A.牙膏或肥皂水 B.食盐水 C.火碱溶液 D.食醋7.向滴有酚酞的NaOH溶液中,逐渐滴入稀盐酸至过量,下面叙述正确的是A.溶液由红色变为无色,pH逐渐增大B.溶液由无色变为红色,pH逐渐减小C.溶液由红色变为无色,pH逐渐减小D.溶液颜色不变,pH逐渐增大8.下列各组物质在溶液中能够大量共存(不会发生化学反应)的是A.NaOH、HNO3、BaCl2 B.Na2SO4、MgCl2、NaOHC.Na2CO3、K2SO4、HCl D.H2SO4、NaCI、Cu(NO3)29.我们已经熟悉的下列物质中,溶于水时不会放出大量热量的是A.生石灰 B.NaOH固体 C.浓硫酸 D.Ca(OH)210.除去氯化钙溶液中含有的少量盐酸,在不用酸碱指示剂的条件下,应加入的试剂是A.石灰石粉末 B.生石灰 C.石灰水 D.氯化钠二、多项选择题(本大题共5小题,每小题4分,共20分。每小题给出的四个选项中,至少有两个选项符合题目的要求,全部选对得4分,选对但不全的得3分,有选错的得0分)11.生活离不开化学。下列有关物质用途的说法中,正确的是A.氯化钠可用于氨碱法制取纯碱 B.氢氧化钠可改良酸性土壤C.小苏打可用于治疗胃酸过多 D.稀盐酸可除去铁器表面的锈渍12.下列是四位同学分别设计的实验方案,你认为不可行的是A.确定某溶液中是否含有硫酸根离子,可先向该溶液中滴加适量稀硝酸,再继续滴加氯化钡溶液,然后观察是否有白色沉淀生成B.将pH试纸润湿后,用玻璃棒蘸取食用白醋滴到试纸上,测定其pHC.二氧化碳中混有氯化氢气体,可通过氢氧化钠溶液去除D.用稀盐酸可除去铜粉中混有的少量铁粉13.如下表所示,将①物质加入②物质中,预测的现象与实际相符的是选项①物质②物质预测的现象A稀盐酸碳酸钙产生气泡B浓硫酸氧化铁产生气泡C氯化钡溶液硫酸钾溶液产生白色沉淀D氢氧化钠溶液硫酸铜溶液产生蓝色沉淀14.逻辑推理是学习化学的一种重要方法。以下推理不正确的是A.金属锌能与稀盐酸反应放出氢气,任何金属都能与稀盐酸反应生成氢气B.溶液是均一稳定的,均一稳定的物质不一定是溶液C.碱与酸反应生成盐和水,生成盐和水的化学反应不一定是酸与碱的反应D.氯化钠溶液的pH=7,则所有盐溶液的pH都等于715.下列各组物质,能按照下图系相互转化的是(“→”表示反应一步完成)A.X是CaCO3,Y是CaO,Z是Ca(OH)2B.X是BaCl2,Y是Ba(NO3)2,Z是BaCO3C.X是NaSO4,Y是NaCl,Z是NaNO3D.X是CuC12,Y是Cu(OH)2,Z是CuSO4非选择题部分 共60分三、非选择题(本大题共5小题,共60分)16.(12分)(1)按要求从盐酸、氯化钠、碳酸钠、碳酸氢钠中选取合适的物质,将其化学式填写在下列横线上。①可用来生产洗涤剂的是 。②胃液中的酸是 。③常用作调味品的是 。④焙制糕点所用发酵粉的主要成分是 。(2)我国的领海主权不容侵犯。南海是我国的固有领海,蕴藏着丰富的海洋资源。南海不仅蕴含着大量的煤、石油、天然气等常规能源,还蕴藏着大量的可燃冰。可燃冰(主要成分是CH4)被科学家誉为“未来能源”,CH4燃烧的化学方程式为 ,可燃冰作为能源与煤、石油相比的优点是 (写一条即可)。(3)南海某岛采用风力发电提供的电能对海水进行了如下图的综合利用。上述转化过程中,步骤I发生的反应属于 反应(选填“复分解”“分解”或“化合”,下同),步骤Ⅲ发生的反应属于 反应。步骤Ⅱ的化学方程式为 。苦卤中含有MgCl2,为什么还要经历“MgCl2一Mg(OH)2一MgC12”的转化过程?这样做的目的是 。17.(12分)某化学活动小组以“酸碱盐的性质”为主题进行探究性学习。请你作为该小组成员一起来解决下列问题。(1)小明同学从某一歉收农田里取回一份土壤样品。如果检测结果呈酸性,从经济和可行方面考虑,要改良此土壤的酸性,应向农田里施加 (写化学式)。(2)小雪同学用右图总结了NaOH的四类化学性质(即NaOH与四类物质能够发生化学反应)Ⅰ.为了验证性质①,小雪将无色酚酞试液滴入NaOH溶液中,溶液由无色变成 。Ⅱ.写出性质②反应中NaOH与稀硫酸的化学反应方程式 ,反应的实质为 。Ⅲ.性质④说明NaOH必须密封保存,否则会在空气中变质,其化学反应方程式为 。Ⅳ.为了验证性质③,可选择下列物质中的 。A.Na2CO3 B.HCI C.CuC12 D.Ba(NO3)218.(12分)盐在生产生活中不可缺少。某学校学生以此为主题展开相关研究。(1)通过晾晒海水或煮盐井水等,可以得到粗盐。海水“晒盐”得到的粗盐中含有少量的泥沙等不溶性杂质,可通过下列步骤进行提纯:溶解→过滤→ (填写操作步骤)。如果两次过滤后滤液仍浑浊,原因可能是 (写出一种即可)。(2)粗盐精制。除去难溶性杂质后的食盐水中还含有Ca2+、Mg2+、SO42-等杂质离子,为得到较纯的氯化钠,进行如下的实验操作:①加入过量的Na2CO3溶液:②加入过量的BaCl2溶液;③加入过量的NaOH溶液;④加入适量的盐酸调节溶液的pH等于7;⑤过滤;⑥蒸发。下列操作顺序正确的是 (填字母序号)A.①③②④⑤⑥ B.③②①④⑤⑥ C.③①②⑤④⑥ D.②③①⑤④⑥其中操作④加入适量的盐酸调节溶液的pH等于7的目的是除去过量的 和 (填物质的化学式)。(3)工业用水需将海水中盐去除,将海水淡化。可以采用如右图所示的膜分离法淡化海水,当向右侧海水加压时,水分子可以通过淡化膜(海水中体积较大的盐的离子和其他分子不能通过)进入左侧的淡水池,从而得到淡水。下列说法中,不正确的是 (填字母序号)。A.膜分离法的原理与滤纸过滤原理类似 B.膜分离法还可以浓缩海水中的盐类物质C.膜分离法也是一种分离混合物的方法 D.该膜分离法的目的是除去海水中的不溶物19.(12分)证据推理是科学探究的基本方法。有一包粉末,已知由CaCO3、FeCl3、MgCl2、Na2SO4中的几种组成。为确定其组成,现进行以下实验推理(各步骤均恰好完全反应)①:取一定质量的粉末,加水搅拌后过滤,得到白色沉淀和无色溶液A。②:向①步得到的沉淀中加入足量稀盐酸,沉淀全部溶解,得到无色气体F。③:将①步得到的无色溶液A进行如下图所示的实验。请回答下列问题:(1)B的化学式是 ,F的化学式是 。(2)这包粉末中一定不含有的物质是 (填化学式)。(3)A中一定存在的溶质的化学式是 ,理由是 。(4)生成白色沉淀D的化学方程式是 。20.(12分)中国有漫长的海岸线,蕴藏着丰富的海水资源。海水资源综合利用的部分途径如下图。(1)步骤Ⅲ的化学方程式为 ,X的化学式为 。(2)碳酸氢钠热解的化学反应方程式为 。根据以上化学反应思考,除去混在Na2CO3粉末中少量的NaHCO3的方法是 。(3)工业纯碱中含有氯化钠,取55g工业纯碱,向其中加入269.5g稀盐酸,恰好完全反应,生成22g二氧化碳,求:①工业纯碱中碳酸钠的质量分数。(计算结果精确到0.1%)②恰好完全反应后所得溶液的溶质质量分数。
济南市钢城区2022-2023学年上学期期中考试初四化学试题评分标准及参考答案一、单项选择题(本大题共10小题,每小题2分,共20分。每小题给出的四个选项中,只有一个选项最符合题目的要求)12345678910ACBCCACDDA二、多项选择题(本大题共5小题,每小题4分,共20分。每小题给出的四个选项中,至少有两个选项符合题目的要求,全部选对得4分,选对但不全的得3分,有选错的得0分)1112131415ACDABCACDADABD三、 非选择题(本大题共5小题,共60分)(注:化学方程式写对化学式、配平的给全分。未写对化学式或未配平的不得分)16.(12分,除化学方程式2分,其余每空1分)(1)①Na2CO3 ②HCl ③NaCl ④NaHCO3(2) , 热值高(或燃烧产生的污染小)(3)复分解 分解 富集氯化镁,得到纯净的氯化镁17.(12分,每空2分)(1)Ca(OH)2 (2)红色 OH-与H+反应生成H2O C18.(12分,每空2分)(1)蒸发 滤纸破损 (2)D NaOH Na2CO3 (3)D19(12分,每空2分)(1)BaSO4 CO2 (2)FeCl3 (3)Na2SO4、MgCl2 向无色溶液A中加入硝酸钡溶液,生成白色沉淀,说明A中含有硫酸钠;向无色溶液C中加入硝酸银溶液,反应生成白色沉淀,说明A中含有氯化镁。(4) 20.(12分)(1)NH3(2分) (2)加热固体(2分)(3)(共8分)解:设参加反应碳酸钠的质量为x,生成的氯化钠的质量为y——1分 ——————2分106 117 44x y 22g(1)106/44=x/22g x=53g——————————1分53g/55gX100%≈96.4%——————————————1分(2)117/44= y/22g y =58.5g—————————1分55g+269.5g-22g=302.5g——————————————1分(58.5g+55g-53g)/302.5g×100%=20%————— ——1分答:纯碱中碳酸钠的质量分数96.4%,反应后溶液的溶质质量分数为20%。
相关试卷
这是一份2022-2023学年山东省济南市钢城区九年级上学期化学期中试题及答案,共16页。试卷主要包含了 化学是一门以实验为基础的学科等内容,欢迎下载使用。
这是一份2022-2023学年山东省济南市钢城区九年级上学期化学期末试题及答案,共14页。试卷主要包含了本试题共8页等内容,欢迎下载使用。
这是一份山东省济南市钢城区2023--2024学年九年级上学期期中考试化学试题(含答案),共5页。