专题14 生物技术与工程-十年(2013-2022)高考生物真题分项汇编(全国通用)
展开专题14 生物技术与工程
一、单选题
(2021年山东卷)1.粗提取 DNA 时,向鸡血细胞液中加入一定量的蒸馏水并搅拌,过滤后所得滤液进行下列处理后再进行过滤,在得到的滤液中加入特定试剂后容易提取出 DNA相对含量较高的白色丝状物的处理方式是( )
A.加入适量的木瓜蛋白酶
B.37~40℃的水浴箱中保温 10~15 分钟
C.加入与滤液体积相等的、体积分数为 95%的冷却的酒精
D.加入 NaCl 调节浓度至 2mol/L→过滤→调节滤液中 NaCl 浓度至 0.14mol/L
(2021年1月浙江卷)2.下图为动物成纤维细胞的培养过程示意图。下列叙述正确的是( )
A.步骤①的操作不需要在无菌环境中进行
B.步骤②中用盐酸溶解细胞间物质使细胞分离
C.步骤③到④的分瓶操作前常用胰蛋白酶处理
D.步骤④培养过程中不会发生细胞转化
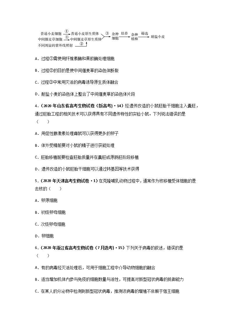
3.(2020年山东省高考生物试卷(新高考)·13)两种远缘植物的细胞融合后会导致一方的染色体被排出。若其中一个细胞的染色体在融合前由于某种原因断裂,形成的染色体片段在细胞融合后可能不会被全部排出,未排出的染色体片段可以整合到另一个细胞的染色体上而留存在杂种细胞中。依据该原理,将普通小麦与耐盐性强的中间偃麦草进行体细胞杂交获得了耐盐小麦新品种,过程如下图所示。下列说法错误的是( )
A.过程①需使用纤维素酶和果胶酶处理细胞
B.过程②的目的是使中间偃麦草的染色体断裂
C.过程③中常用灭活的病毒诱导原生质体融合
D.耐盐小麦的染色体上整合了中间偃麦草的染色体片段
4.(2020年山东省高考生物试卷(新高考)·14)经遗传改造的小鼠胚胎干细胞注入囊胚,通过胚胎工程的相关技术可以获得具有不同遗传特性的实验小鼠。下列说法错误的是( )
A.用促性腺激素处理雌鼠可以获得更多的卵子
B.体外受精前要对小鼠的精子进行获能处理
C.胚胎移植前要检查胚胎质量并在囊胚或原肠胚阶段移植
D.遗传改造的小鼠胚胎干细胞可以通过转基因等技术获得
5.(2020年天津高考生物试卷·1)在克隆哺乳动物过程中,通常作为核移植受体细胞的是去核的( )
A.卵原细胞
B.初级卵母细胞
C.次级卵母细胞
D.卵细胞
6.(2020年浙江省高考生物试卷(7月选考)·15)下列关于病毒的叙述,错误的是( )
A.有的病毒经灭活处理后,可用于细胞工程中介导动物细胞的融合
B.适当增加机体内参与免疫的细胞数量与活性,可提高对新型冠状病毒的抵御能力
C.在某人的分泌物中检测到新型冠状病毒,推测该病毒的增殖不依赖于宿主细胞
D.用高温高压处理病毒使其失去感染能力,原因之一是病毒的蛋白质发生了热变性
7.(2020年浙江省高考生物试卷(7月选考)·24)下列关于基因工程的叙述,正确的是( )
A.若受体大肠杆菌含有构建重组质粒时用到的限制性核酸内切酶,则一定有利于该重组质粒进入受体并保持结构稳定
B.抗除草剂基因转入某抗盐植物获得2个稳定遗传转基因品系,抗性鉴定为抗除草剂抗盐和抗除草剂不抗盐。表明一定是抗盐性的改变与抗除草剂基因的转入无关
C.抗除草剂基因转入某植物获得转基因植株,其DNA检测均含目的基因,抗性鉴定为抗除草剂和不抗除草剂。表明一定是前者表达了抗性蛋白而后者只表达抗性基因RNA
D.已知不同分子量DNA可分开成不同条带,相同分子量的为一条带。用某种限制性核酸内切酶完全酶切环状质粒后,出现3条带。表明该质粒上一定至少有3个被该酶切开的位置
8.(2019北京卷·4)甲、乙是严重危害某二倍体观赏植物的病害。研究者先分别获得抗甲、乙的转基因植株。再将二者杂交后得到F1,结合单倍体育种技术,培育出同时抗甲、乙的植物新品种,以下对相关操作及结果的叙述,错误的是
A.将含有目的基因和标记基因的载体导入受体细胞
B.通过接种病原体对转基因的植株进行抗病性鉴定
C.调整培养基中植物激素比例获得F1花粉再生植株
D.经花粉离体培养获得的若干再生植株均为二倍体
9.(2019江苏卷·16)下列生物技术操作对遗传物质的改造,不会遗传给子代的是
A.将胰岛素基因表达质粒转入大肠杆菌,筛选获得基因工程菌
B.将花青素代谢基因导入植物体细胞,经组培获得花色变异植株
C.将肠乳糖酶基因导入奶牛受精卵,培育出产低乳糖牛乳的奶牛
D.将腺苷酸脱氨酶基因转入淋巴细胞后回输患者,进行基因治疗
10.(2019江苏卷·23)下图为杂交瘤细胞制备示意图。骨髓瘤细胞由于缺乏次黄嘌呤磷酸核糖转移酶(HGPRT-),在HAT筛选培养液中不能正常合成DNA,无法生长。下列叙述正确的是
A.可用灭活的仙台病毒诱导细胞融合
B.两两融合的细胞都能在HAT培养液中生长
C.杂交瘤细胞需进一步筛选才能用于生产
D.细胞膜的流动性是细胞融合的基础
11.(2019天津市七校联考)利用基因工程技术生产羧酸酯酶(CarE)制剂,用于降解某种农药的残留,基本流程如图。下列叙述正确的是
A.过程①的反应体系中需要加入逆转录酶和核糖核苷酸
B.过程②需使用限制酶和DNA聚合酶,是基因工程的核心步骤
C.过程③需要使用NaCL溶液制备感受态的大肠杆菌细胞
D.过程可利用DNA分子杂交技术鉴定CarE基因是否成功导入受体细胞
12.(2019上海二模)下图为植物体细胞杂交过程示意图。在利用植物细胞A和B培育成为杂种植株过程中,运用的技术有
A.干细胞技术和细胞融合技术
B.细胞融合技术和植物组织培养技术
C.细胞融合技术和细胞核移植技术
D.干细胞技术和植物组织培养技术
13.(2018江苏卷,10)下列关于采用胚胎工程技术实现某良种肉用牛快速繁殖的叙述,正确的是( )
A.采取激素注射等方法对良种母牛作超数排卵处理
B.体外培养发育到原肠胚期的胚胎即可进行移植
C.使用免疫抑制剂以避免代孕牛对植入胚胎的排斥反应
D.利用胚胎分割技术,同卵多胎较同卵双胎成功率更高
14.(2018北京卷,5)用XhoI和SalI两种限制性核酸内切酶分别处理同一DNA片段,酶切位点及酶切产物分离结果如图。以下叙述不正确的是( )
A.如图中两种酶识别的核苷酸序列不同
B.如图中酶切产物可用于构建重组DNA
C.泳道①中是用SalI处理得到的酶切产物
D.图中被酶切的DNA片段是单链DNA
14.(2017年江苏卷,11)牛雄性胚胎中存在特异性H-Y 抗原,可在牛早期胚胎培养液中添加H-Y 单克隆抗体,筛选胚胎进行移植,以利用乳腺生物反应器进行生物制药。下列相关叙述正确的是( )
A.H-Y 单克隆抗体由骨髓瘤细胞分泌 B.应选用原肠胚做雌雄鉴别
C.鉴别后的雄性胚胎可直接做胚胎移植 D.用H-Y 抗原免疫母牛可获得相应抗体
15.(2017年江苏卷,14)下列关于小鼠体外受精及胚胎发育的叙述,错误的是( )
A.精子在获能液中于37℃、5% CO2条件下培养的目的是使精子获能
B.小鼠在特定光控周期条件下饲养,注射相关激素有促进超数排卵的作用
C.分割的胚胎细胞有相同的遗传物质,因此发育成的个体没有形态学差异
D.注射到囊胚腔中的胚胎干细胞可以参与个体器官的发育
16.(2017年北京卷,5)为了增加菊花花色类型,研究者从其他植物中克隆出花色基因C(图1),拟将其与质粒(图2)重组,再借助农杆菌导入菊花中。
下列操作与实验目的不符的是( )
A.用限制性核酸内切酶EcoRI和连接酶构建重组质粒
B.用含C基因的农杆菌侵染菊花愈伤组织,将C基因导入细胞
C.在培养基中添加卡那霉素,筛选被转化的菊花细胞
D.用分子杂交方法检测C基因是否整合到菊花染色体上
17.(2015·江苏卷.3)下列关于动物细胞工程和胚胎工程的叙述,正确的是( )
A. 乳腺细胞比乳腺癌细胞更容易进行离体培养
B. 细胞核移植主要在同种动物、同种组织的细胞之间进行
C. 采用胚胎分割技术产生同卵多胚的数量是有限的
D. 培养早期胚胎的培养液中含维生素、激素等多种能源物质
18.( 2015·四川卷.2)精子内的顶体由溶酶体特化而来。精卵识别后,顶体膜与精子细胞膜融合,释放溶酶体酶使卵子外层形成孔洞,以利于精卵融合形成受精卵。下列叙述正确的是( )
A.顶体内储存的溶酶体酶是在精子的溶酶体中合成的
B.精子游向卵子所需的能量来自线粒体和细胞质基质
C.顶体膜和精子细胞膜融合体现生物膜的选择透过性
D.受精卵中的遗传物质一半来自父方另一半来自母方
19.(2015·天津卷.6)2015年2月3日,英国议会下院通过一项历史性法案,允许以医学手段培育“三亲婴儿”。三亲婴儿的培育过程可选用如下技术路线。
据图分析,下列叙述错误的是( )
A、该技术可避免母亲的线粒体遗传病基因传递给后代
B、捐献者携带的红绿色盲基因不能遗传给三亲婴儿
C、三亲婴儿的染色体全部来自母亲提供的细胞核
D、三亲婴儿的培育还需要早期环胎培养和胚胎移植等技术
20.(2015·北京卷.5)在应用农杆菌侵染植物叶片获得转基因植株的常规实验步骤中,不需要的是( )
A.用携带目的基因的农杆菌侵染植物细胞
B.用选择培养基筛法导入目的基因的细胞
C.用聚乙二醇诱导转基因细胞的原生物质融合
D.用适当比例的生长素和细胞分裂素诱导愈伤组织生芽
21.( 2015·重庆卷.6)下列有关人胰岛素基因表达载体的叙述,正确的是( )
A.表达载体中的胰岛素基因可通过人肝细胞mRNA反转录获得
B.表达载体的复制和胰岛素基因的表达均启动于复制原(起)点
C.借助抗生素抗性基因可将含胰岛素基因的受体细胞筛选出来
D.启动子和终止密码子均在胰岛素基因的转录中起作用
22.[2014·天津卷] 为达到相应目的,必须通过分子检测的是( )
A.携带链霉素抗性基因受体菌的筛选
B.产生抗人白细胞介素8抗体的杂交瘤细胞的筛选
C.转基因抗虫棉植株抗虫效果的鉴定
D.21三体综合征的诊断
23.[2014·天津卷] 哺乳动物卵原细胞减数分裂形成成熟卵子的过程,只有在促性腺激素和精子的诱导下才能完成。下面为某哺乳动物卵子及早期胚胎的形成过程示意图(N表示染色体组)。
据图分析,下列叙述错误的是( )
A.次级卵母细胞形成的过程需要激素调节
B.细胞Ⅲ只有在精子的作用下才能形成成熟卵子
C.Ⅱ、Ⅲ和Ⅳ细胞分裂后期染色体数目相同
D.培育转基因动物应选择细胞Ⅳ作为受体细胞
24.[2014·重庆卷] 如图是利用基因工程培育抗虫植物的示意图。以下相关叙述,正确的是( )
A.②的构建需要限制性核酸内切酶和DNA聚合酶参与
B.③侵染植物细胞后,重组Ti质粒整合到④的染色体上
C.④的染色体上若含抗虫基因,则⑤就表现出抗虫性状
D.⑤只要表现出抗虫性状就表明植株发生了可遗传变异
25.[2014·北京卷] 在25 ℃的实验条件下可顺利完成的是( )
A.光合色素的提取与分离
B.用斐林(本尼迪特)试剂鉴定还原糖
C.大鼠神经细胞的培养
D.制备用于植物组织培养的固体培养基
26.[2014·北京卷] 在25 ℃的实验条件下可顺利完成的是( )
A.光合色素的提取与分离
B.用斐林(本尼迪特)试剂鉴定还原糖
C.大鼠神经细胞的培养
D.制备用于植物组织培养的固体培养基
27.[2014·天津卷] 为达到相应目的,必须通过分子检测的是( )
A.携带链霉素抗性基因受体菌的筛选
B.产生抗人白细胞介素8抗体的杂交瘤细胞的筛选
C.转基因抗虫棉植株抗虫效果的鉴定
D.21三体综合征的诊断
28.[2014·浙江卷] 下列关于动物细胞培养的叙述,正确的是( )
A.连续细胞系的细胞大多具有二倍体核型
B.某些癌细胞在合适条件下能逆转为正常细胞
C.由多个祖细胞培养形成的细胞群为一个克隆
D.未经克隆化培养的细胞系细胞具有相同的性状
29.[2014·江苏卷] 杜泊羊以其生长速度快、肉质好等优点,被称为“钻石级”肉用绵羊。科研工作者通过胚胎工程快速繁殖杜泊羊的流程如下图所示,相关叙述正确的是( )
A.为了获得更多的卵母细胞,需用雌激素对雌性杜泊羊进行处理
B.从卵巢中采集的卵母细胞可直接与获能的精子进行体外受精
C.为避免代孕绵羊对植入胚胎产生排斥反应,应注射免疫抑制剂
D.为了进一步扩大繁殖规模,可通过胚胎分割技术获得同卵双胎
30.[2014·江苏卷] 下列关于蛙胚胎发育过程的叙述,正确的是( )
A.通过细胞分裂不断增加细胞数量,并在一定时期发生细胞分化
B.胚胎发育过程中细胞不断分裂,但不发生凋亡
C.随着细胞分裂次数的增加,蛙胚的有机物总量不断增加
D.发育过程中蛙胚从环境中获得的氧气和营养物质逐渐增加
31.[2014·重庆卷] 生物技术安全性和伦理问题是社会关注的热点。下列叙述,错误的是( )
A.应严格选择转基因植物的目的基因,避免产生对人类有害的物质
B.当今社会的普遍观点是禁止克隆人的实验,但不反对治疗性克隆
C.反对设计试管婴儿的原因之一是有人滥用此技术选择性设计婴儿
D.生物武器是用微生物、毒素、干扰素及重组致病菌等来形成杀伤力
32.[2013·安徽卷] 下图为通过DNA分子杂交鉴定含有某特定DNA的细菌克隆示意图。下列叙述正确的是( )
A.根据培养皿中菌落数可以准确计算样品中含有的活菌实际数目
B.外源DNA必须位于重组质粒的启动子和终止子之间才能进行复制
C.重组质粒与探针能进行分子杂交是因为DNA分子脱氧核糖和磷酸交替连接
D.放射自显影结果可以显示原培养皿中含有特定DNA的细菌菌落位置
33.[2013·全国卷] 下列实践活动包含基因工程技术的是( )
A.水稻F1花药经培养和染色体加倍,获得基因型纯合新品种
B.抗虫小麦与矮秆小麦杂交,通过基因重组获得抗虫矮秆小麦
C.将含抗病基因的重组DNA导入玉米细胞,经组织培养获得抗病植株
D.用射线照射大豆使其基因结构发生改变,获得种子性状发生变异的大豆
34.[2013·广东卷] 从某海洋动物中获得一基因,其表达产物为一种抗菌性和溶血性均较强的多肽P1。目前在P1的基础上研发抗菌性强但溶血性弱的多肽药物,首先要做的是( )
A.合成编码目的肽的DNA片段
B.构建含目的肽DNA片段的表达载体
C.依据P1氨基酸序列设计多条模拟肽
D.筛选出具有优良活性的模拟肽作为目的肽
35.[2013·全国卷] 关于动物细胞培养和植物组织培养的叙述,错误的是( )
A.动物细胞培养和植物组织培养所用培养基不同
B.动物细胞培养和植物组织培养过程中都要用到胰蛋白酶
C.烟草叶片离体培养能产生新个体,小鼠杂交瘤细胞可离体培养增殖
D.动物细胞培养可用于检测有毒物质,茎尖培养可用于植物脱除病毒
36.[2013·重庆卷] 某兴趣小组拟用组织培养繁殖一种名贵花卉,其技术路线为“取材→消毒→愈伤组织培养→出芽→生根→移栽”。下列有关叙述,错误的是( )
A.消毒的原则是既杀死材料表面的微生物,又减少消毒剂对细胞的伤害
B.在愈伤组织培养中加入细胞融合的诱导剂,可获得染色体加倍的细胞
C.出芽是细胞再分化的结果,受基因选择性表达的调控
D.生根时,培养基通常应含α-萘乙酸等生长素类调节剂
37.[2013·全国卷] 关于动物细胞培养和植物组织培养的叙述,错误的是( )[来源:学§科§网Z§X§X§K]
A.动物细胞培养和植物组织培养所用培养基不同
B.动物细胞培养和植物组织培养过程中都要用到胰蛋白酶
C.烟草叶片离体培养能产生新个体,小鼠杂交瘤细胞可离体培养增殖
D.动物细胞培养可用于检测有毒物质,茎尖培养可用于植物脱除病毒
38.[2013·江苏卷] 某种极具观赏价值的兰科珍稀花卉很难获得成熟种子。为尽快推广种植,可应用多种技术获得大量优质苗,下列技术中不能选用的是( )
A.利用茎段扦插诱导生根技术快速育苗
B.采用花粉粒组织培养获得单倍体苗
C.采集幼芽嫁接到合适的其他种类植物体上
D.采用幼叶、茎尖等部位的组织进行组织培养
39.[2013·浙江卷] 实验小鼠皮肤细胞培养(非克隆培养)的基本过程如图所示。下列叙述错误的是( )
A.甲过程需要对实验小鼠进行消毒
B.乙过程对皮肤组织可用胰蛋白酶消化
C.丙过程得到的细胞大多具有异倍体核型
D.丁过程得到的细胞具有异质性
40.[2013·江苏卷] 软骨发育不全为常染色体显性遗传病,基因型为HH的个体早期死亡。一对夫妻均为该病患者,希望通过胚胎工程技术辅助生育一个健康的孩子。下列做法错误的是( )
A.首先经超排卵处理后进行体外受精
B.从囊胚中分离细胞,培养后检测基因型
C.根据检测结果筛选基因型为hh的胚胎
D.将胚胎培养至原肠胚期后移植到子宫
41.[2013·江苏卷] 下列关于转基因生物安全性的叙述中,错误的是( )
A.我国已经对转基因食品和转基因农产品强制实施了产品标识制度
B.国际上大多数国家都在转基因食品标签上警示性注明可能的危害
C.开展风险评估、预警跟踪和风险管理是保障转基因生物安全的前提
D.目前对转基因生物安全性的争论主要集中在食用安全性和环境安全性上
二、多选题
1.(2020年江苏省高考生物试卷·23)小鼠胚胎干细胞经定向诱导可获得多种功能细胞、制备流程如图所示。下列叙述错误的是( )
A.为获得更多的囊胚,采用激素注射促进雄鼠产生更多的精子
B.细胞a和细胞b内含有的核基因不同,所以全能性高低不同
C.用胰蛋白酶将细胞a的膜白消化后可获得分散的胚胎干细胞
D.胚胎干细胞和诱导出的各种细胞都需在CO2培养箱中进行培养
2.(2018江苏卷,22)如图为细胞融合的示意图,下列叙述正确的是( )
A.若a细胞和b细胞是植物细胞,需先去分化再诱导融合
B.a细胞和b细胞之间的融合需要促融处理后才能实现
C.c细胞的形成与a、b细胞膜的流动性都有关
D.c细胞将同时表达a细胞和b细胞中的所有基因
3.(2015·广东卷.25)图9为培育转基因山羊生产人β-酪蛋白的流程图
下列叙述正确的是
A. 过程①所用的人β-酪蛋白基因可从人cDNA文库中获得
B. 过程②可选用囊胚期或原肠胚期的胚胎进行移植
C. 过程③可使用胚胎分割技术扩大转基因山羊群体
D. 过程④人β-酪蛋白基因在细胞质内进行转录、翻译
4.[2014·广东卷] (双选)利用基因工程技术生产羧酸酯酶(CarE)制剂的流程如图所示,下列叙述正确的是( )
A.过程①需使用逆转录酶
B.过程②需使用解旋酶和PCR获取目的基因
C.过程③使用的感受态细胞可用NaCl溶液制备
D.过程④可利用DNA分子杂交鉴定目的基因是否已导入受体细胞
5.[2014·江苏卷] (多选)下列关于基因工程技术的叙述,错误的是( )
A.切割质粒的限制性核酸内切酶均特异性地识别6个核苷酸序列
B.PCR反应中温度的周期性改变是为了DNA聚合酶催化不同的反应
C.载体质粒通常采用抗生素合成基因作为筛选标记基因
D.抗虫基因即使成功地插入到植物细胞染色体上也未必能正常表达
6.[2013·江苏卷] 小鼠杂交瘤细胞表达的单克隆抗体用于人体试验时易引起过敏反应,为了克服这个缺陷,可选择性扩增抗体的可变区基因(目的基因)后再重组表达。下列相关叙述正确的是( )
A.设计扩增目的基因的引物时不必考虑表达载体的序列
B.用PCR方法扩增目的基因时不必知道基因的全部序列
C.PCR体系中一定要添加从受体细胞中提取的DNA聚合酶
D.一定要根据目的基因编码产物的特性选择合适的受体细胞
三、非选择题
1.(2022·全国甲卷·高考真题)某牧场引进一只产肉性能优异的良种公羊,为了在短时间内获得具有该公羊优良性状的大量后代,该牧场利用胚胎工程技术进行了相关操作。回答下列问题,
(1)为了实现体外受精需要采集良种公羊的精液,精液保存的方法是____________。在体外受精前要对精子进行获能处理,其原因是____________;精子体外获能可采用化学诱导法,诱导精子获能的药物是___________(答出1点即可)。利用该公羊的精子进行体外受精需要发育到一定时期的卵母细胞,因为卵母细胞达到___________时才具备与精子受精的能力。
(2)体外受精获得的受精卵发育成囊胚需要在特定的培养液中进行,该培养液的成分除无机盐、激素、血清外,还含的营养成分有___________(答出3点即可)等。将培养好的良种囊胚保存备用。
(3)请以保存的囊胚和相应数量的非繁殖期受体母羊为材料进行操作,以获得具有该公羊优良性状的后代。主要的操作步骤是___________。
2.(2022·全国乙卷·高考真题)新冠疫情出现后,病毒核酸检测和疫苗接种在疫情防控中发挥了重要作用。回答下列问题。
(1)新冠病毒是一种RNA病毒,检测新冠病毒RNA(核酸检测)可以采取RT-PCR法。这种方法的基本原理是先以病毒RNA为模板合成cDNA,这一过程需要的酶是______,再通过PCR技术扩增相应的DNA片段。根据检测结果判断被检测者是否感染新冠病毒。
(2)为了确保新冠病毒核酸检测的准确性,在设计PCR引物时必须依据新冠病毒RNA中的______来进行。PCR过程每次循环分为3步,其中温度最低的一步是______。
(3)某人同时进行了新冠病毒核酸检测和抗体检测(检测体内是否有新冠病毒抗体),若核酸检测结果为阴性而抗体检测结果为阳性,说明______(答出1种情况即可);若核酸检测和抗体检测结果均为阳性,说明______。
(4)常见的病毒疫苗有灭活疫苗、蛋白疫苗和重组疫苗等。已知某种病毒的特异性蛋白S(具有抗原性)的编码序列(目的基因)。为了制备蛋白疫苗,可以通过基因工程技术获得大量蛋白S。基因工程的基本操作流程是______。
3.(2022·湖南·高考真题)水蛭是我国的传统中药材,主要药理成分水蛭素为水蛭蛋白中重要成分之一,具有良好的抗凝血作用。拟通过蛋白质工程改造水蛭素结构,提高其抗凝血活性。回答下列问题:
(1)蛋白质工程流程如图所示,物质a是_______,物质b是_______。在生产过程中,物质b可能不同,合成的蛋白质空间构象却相同,原因是_______________________。
(2)蛋白质工程是基因工程的延伸,基因工程中获取目的基因的常用方法有___________、__________和利用 PCR 技术扩增。PCR 技术遵循的基本原理是____________________。
(3)将提取的水蛭蛋白经甲、乙两种蛋白酶水解后,分析水解产物中的肽含量及其抗凝血活性,结果如图所示。推测两种处理后酶解产物的抗凝血活性差异主要与肽的______(填“种类”或“含量”)有关,导致其活性不同的原因是______________________________。
(4)若要比较蛋白质工程改造后的水蛭素、上述水蛭蛋白酶解产物和天然水蛭素的抗凝血活性差异,简要写出实验设计思路________________________________________。
4.(2022·山东·高考真题)某种类型的白血病由蛋白P引发,蛋白UBC可使P被蛋白酶识别并降解,药物A可通过影响这一过程对该病起到治疗作用。为探索药物A治疗该病的机理,需构建重组载体以获得融合蛋白FLAG-P和FLAG-P△。P△是缺失特定氨基酸序列的P,FLAG是一种短肽,连接在P或P△的氨基端,使融合蛋白能与含有FLAG抗体的介质结合,但不影响P或P△的功能。
(1)为构建重组载体,需先设计引物,通过PCR特异性扩增P基因。用于扩增P基因的引物需满足的条件是_______、为使PCR产物能被限制酶切割,需在引物上添加相应的限制酶识别序列,该限制酶识别序列应添加在引物的______(填“3'端”或“5'端”)。
(2)PCR扩增得到的P基因经酶切连接插入载体后,与编码FLAG的序列形成一个融合基因,如图甲所示,其中“ATGTGCA”为P基因编码链起始序列。将该重组载体导入细胞后,融合基因转录出的mRNA序列正确,翻译出的融合蛋白中FLAG的氨基酸序列正确,但P基因对应的氨基酸序列与P不同。据图甲分析,出现该问题的原因是______。修改扩增P基因时使用的带有EcoRⅠ识别序列的引物来解决该问题,具体修改方案是______。
(3)融合蛋白表达成功后,将FLAG-P、FLAG-P△、药物A和UBC按照图乙中的组合方式分成5组。各组样品混匀后分别流经含FLAG抗体的介质,分离出与介质结合的物质并用UBC抗体检测,检测结果如图丙所示。已知FLAG-P和FLAG-P△不能降解UBC,由①②③组结果的差异推测,药物A的作用是______;由②④组或③⑤组的差异推测,P△中缺失的特定序列的作用是______。
(4)根据以上结果推测,药物A治疗该病的机理是______。
5.(2022年6月·浙江·高考真题)回答下列(一)、(二)小题:
(一)回答与产淀粉酶的枯草杆菌育种有关的问题:
(1)为快速分离产淀粉酶的枯草杆菌,可将土样用___________制成悬液,再将含有悬液的三角瓶置于80℃的___________中保温一段时间,其目的是___________。
(2)为提高筛选效率,可将菌种的___________过程与菌种的产酶性能测定一起进行:将上述悬液稀释后涂布于淀粉为唯一碳源的固体培养基上培养,采用___________显色方法,根据透明圈与菌落直径比值的大小,可粗略估计出菌株是否产酶及产酶性能。
(3)为了获得高产淀粉酶的枯草杆菌,可利用现有菌种,通过___________后再筛选获得,或利用转基因、___________等技术获得。
(二)回答与植物转基因和植物克隆有关的问题:
(4)在用农杆菌侵染的方法进行植物转基因过程中,通常要使用抗生素,其目的一是抑制___________生长,二是筛选转化细胞。当选择培养基中抗生素浓度___________时,通常会出现较多假阳性植株,因此在转基因前需要对受体进行抗生素的___________检测。
(5)为提高培育转基因植株的成功率,植物转基因受体需具有较强的___________能力和遗传稳定性。对培养的受体细胞遗传稳定性的早期检测,可通过观察细胞内___________形态是否改变进行判断,也可通过观察分裂期染色体的___________,分析染色体组型是否改变进行判断。
(6)植物转基因受体全能性表达程度的高低主要与受体的基因型、培养环境、继代次数和___________长短等有关。同时也与受体的取材有关,其中受体为___________时全能性表达能力最高。
6.(2022年1月·浙江·高考真题)回答下列(一)、(二)小题:
(一)红曲霉合成的红曲色素是可食用的天然色素,具有防腐、降脂等功能。研究者进行了红曲色素的提取及红色素的含量测定实验,流程如下:
(1)取红曲霉菌种斜面,加适量____________洗下菌苔,制成菌悬液并培养,解除休眠获得____________菌种。经液体发酵,收集红曲霉菌丝体,红曲霉菌丝体与70%乙醇溶液混合,经浸提、____________,获得的上清液即为红曲色素提取液。为进一步提高红曲色素得率,可将红曲霉细胞进行____________处理。
(2)红曲色素包括红色素、黄色素和橙黄色素等,红色素在390nm、420nm和505nm波长处均有较大吸收峰。用光电比色法测定红曲色素提取液甲的红色素含量时,通常选用505nm波长测定的原因是____________。测定时需用____________作空白对照。
(3)生产上提取红曲色素后的残渣,经__________处理后作为饲料添加剂或有机肥,这属于废弃物的无害化和__________处理。
(二)我国在新冠疫情方面取得了显著的成效,但全球疫情形势仍然非常严峻、尤其是病毒出现了新变异株——德尔塔、奥密克戎,更是威胁着全人类的生命健康。
(4)新冠病毒核酸定性检测原理是:以新冠病毒的单链RNA为模板,利用__________酶合成DNA,经PCR扩增,然后在扩增产物中加入特异的__________,如果检测到特异的杂交分子则核酸检测为阳性。
(5)接种疫苗是遏制新冠疫情蔓延的重要手段。腺病毒疫苗的制备技术要点是:将腺病毒的复制基因敲除;以新冠病毒的__________基因为模板合成的DNA插入腺病毒基因组,构建重组腺病毒。重组腺病毒在人体细胞内表达产生新冠病毒抗原,从而引发特异性免疫反应。在此过程中,腺病毒的作用是作为基因工程中目的基因的____________。将腺病毒复制基因敲除的目的是____________。
(6)单克隆抗体有望用于治疗新冠肺炎。单克隆抗体的制备原理是:取免疫阳性小鼠的____________细胞与骨髓瘤细胞混合培养,使其融合,最后筛选出能产生特定抗体的杂交瘤细胞。与植物组织培养相比,杂交瘤细胞扩大培养需要特殊的成分,如胰岛素和____________。
(2021年全国甲卷)7.PCR技术可用于临床的病原菌检测。为检测病人是否感染了某种病原菌,医生进行了相关操作:①分析PCR扩增结果;②从病人组织样本中提取DNA;③利用PCR扩增DNA片段;④采集病人组织样本。回答下列问题:
(1)若要得到正确的检测结果,正确的操作顺序应该是_________(用数字序号表示)。
(2)操作③中使用的酶是_________。PCR 反应中的每次循环可分为变性、复性、________三步,其中复性的结果是_______ 。
(3)为了做出正确的诊断,PCR反应所用的引物应该能与_______ 特异性结合。
(4)PCR(多聚酶链式反应)技术是指_______。该技术目前被广泛地应用于疾病诊断等方面。
(2021年全国乙卷)8.用DNA重组技术可以赋予生物以新的遗传特性,创造出更符合人类需要的生物产品。在此过程中需要使用多种工具酶,其中4种限制性核酸内切酶的切割位点如图所示。
回答下列问题:
(1)常用的DNA连接酶有E. coli DNA连接酶和T4DNA连接酶。上图中__________酶切割后的DNA片段可以用E. coli DNA连接酶连接。上图中___________酶切割后的DNA片段可以用T4DNA连接酶连接。
(2)DNA连接酶催化目的基因片段与质粒载体片段之间形成的化学键是____________。
(3)DNA重组技术中所用的质粒载体具有一些特征,如质粒DNA分子上有复制原点,可以保证质粒在受体细胞中能___________;质粒DNA分子上有______________,便于外源DNA插入;质粒DNA分子上有标记基因(如某种抗生素抗性基因),利用抗生素可筛选出含质粒载体的宿主细胞,方法是______________。
(4)表达载体含有启动子,启动子是指__________________。
(2021年广东卷)9.非细胞合成技术是一种运用合成生物学方法,在细胞外构建多酶催化体系,获得目标产物的新技术,其核心是各种酶基因的挖掘、表达等。中国科学家设计了4步酶促反应的非细胞合成路线(如图),可直接用淀粉生产肌醇(重要的医药食品原料),以期解决高温强酸水解方法造成的严重污染问题,并可以提高产率。
回答下列问题:
(1)研究人员采用PCR技术从土壤微生物基因组中扩增得到目标酶基因。此外,获得酶基因的方法还有___________。(答出两种即可)
(2)高质量的DNA模板是成功扩增出目的基因的前提条件之一。在制备高质量DNA模板时必须除去蛋白,方法有___________。(答出两种即可)
(3)研究人员使用大肠杆菌BL21作为受体细胞、pET20b为表达载体分别进行4种酶的表达。表达载体转化大肠杆菌时,首先应制备___________细胞。为了检测目的基因是否成功表达出酶蛋白,需要采用的方法有___________。
(4)依图所示流程,在一定的温度、pH等条件下,将4种酶与可溶性淀粉溶液混合组成一个反应体系。若这些酶最适反应条件不同,可能导致的结果是___________。在分子水平上,可以通过改变___________,从而改变蛋白质的结构,实现对酶特性的改造和优化。
(2021年山东卷)10.人类γ基因启动子上游的调控序列中含有 BCL11A 蛋白结合位点,该位点结合 BCL11A 蛋白后,γ基因的表达被抑制。通过改变该结合位点的序列,解除对γ基因表达的抑制,可对某种地中海贫血症进行基因治疗。科研人员扩增了γ基因上游不同长度的片段,将这些片段分别插入表达载体中进行转化和荧光检测,以确定 BCL11A 蛋白结合位点的具体位置。相关信息如图所示。
(1)为将扩增后的产物定向插入载体指导荧光蛋白基因表达,需在引物末端添加限制酶识别序列。据图可知,在 F1~F7末端添加的序列所对应的限制酶是____,在 R 末端添加的序列所对应的限制酶是_____。本实验中,从产物扩增到载体构建完成的整个过程共需要____种酶。
(2)将构建的载体导入除去 BCL11A 基因的受体细胞,成功转化后,含 F1~F6与 R 扩增产物的载体表达荧光蛋白,受体细胞有荧光,含 F7与 R 扩增产物的受体细胞无荧光。含 F7 与 R 扩增产物的受体细胞无荧光的原因是____。
(3)向培养液中添加适量的雌激素,含 F1~F4与 R 扩增产物的受体细胞不再有荧光,而含 F5~F6与 R 扩增产物的受体细胞仍有荧光。若γ基因上游调控序列上与引物序列所对应的位置不含有 BCL11A 蛋白的结合位点序列,据此结果可推测,BCL11A 蛋白结合位点位于_____,理由是___。
(2021年1月浙江卷)11.回答下列(一)、(二)小题:
(一)某环保公司从淤泥中分离到一种高效降解富营养化污水污染物的细菌菌株,制备了固定化菌株。
(1)从淤泥中分离细菌时常用划线分离法或________法,两种方法均能在固体培养基上形成________。对分离的菌株进行诱变、________和鉴定,从而获得能高效降解富营养化污水污染物的菌株。该菌株只能在添加了特定成分X的培养基上繁殖。
(2)固定化菌株的制备流程如下;①将菌株与该公司研制的特定介质结合;②用蒸馏水去除________;③检验固定化菌株的________。菌株与特定介质的结合不宜直接采用交联法和共价偶联法,可以采用的2种方法是________。
(3)对外,只提供固定化菌株有利于保护该公司的知识产权,推测其原因是________。
(二)三叶青为蔓生的藤本植物,以根入药。由于野生三叶青对生长环境要求非常苛刻,以及生态环境的破坏和过度的采挖,目前我国野生三叶青已十分珍稀。
(1)为保护三叶青的________多样性和保证药材的品质,科技工作者依据生态工程原理,利用________技术,实现了三叶青的林下种植。
(2)依据基因工程原理,利用发根农杆菌侵染三叶青带伤口的叶片,叶片产生酚类化合物,诱导发根农杆菌质粒上vir系列基因表达形成________和限制性核酸内切酶等,进而从质粒上复制并切割出一段可转移的DNA片段(T-DNA)。T-DNA进入叶片细胞并整合到染色体上,T-DNA上rol系列基因表达,产生相应的植物激素,促使叶片细胞持续不断地分裂形成________,再分化形成毛状根。
(3)剪取毛状根,转入含头孢类抗生素的固体培养基上进行多次________培养,培养基中添加抗生素的主要目的是________。最后取毛状根转入液体培养基、置于摇床上进行悬浮培养,通过控制摇床的________和温度,调节培养基成分中的________,获得大量毛状根,用于提取药用成分。
(2021年天津卷)12.乳酸菌是乳酸的传统生产菌,但耐酸能力较差,影响产量。酿酒酵母耐酸能力较强,但不产生乳酸。研究者将乳酸菌的乳酸脱氢酶基因(LDH)导入酿酒酵母,获得能产生乳酸的工程菌株。下图1为乳酸和乙醇发酵途径示意图,图2为构建表达载体时所需的关键条件。
(1)乳酸脱氢酶在转基因酿酒酵母中参与厌氧发酵的场所应为___________。
(2)获得转基因酿酒酵母菌株的过程如下:
①设计引物扩增乳酸脱氢酶编码序列。
为使扩增出的序列中编码起始密码子的序列由原核生物偏好的GTG转变为真核生物偏好的ATG,且能通过双酶切以正确方向插入质粒,需设计引物1和2。其中引物1的5′端序列应考虑___________和___________。
②将上述PCR产物和质粒重组后,导入大肠杆菌,筛选、鉴定,扩增重组质粒。重组质粒上有____________,所以能在大肠杆菌中扩增。启动子存在物种特异性,易被本物种的转录系统识别并启动转录,因此重组质粒上的乳酸脱氢酶编码序列___________(能/不能)在大肠杆菌中高效表达。
③提取重组质粒并转入不能合成尿嘧啶的酿酒酵母菌株,在___________的固体培养基上筛选出转基因酿酒酵母,并进行鉴定。
(3)以葡萄糖为碳源,利用该转基因酿酒酵母进行厌氧发酵,结果既产生乳酸,也产生乙醇。若想进一步提高其乳酸产量,下列措施中不合理的是___________(单选)。
A.进一步优化发酵条件 B.使用乳酸菌LDH基因自身的启动子
C.敲除酿酒酵母的丙酮酸脱羧酶基因 D.对转基因酿酒酵母进行诱变育种
13.(2020年全国统一高考生物试卷(新课标Ⅰ)·38)为研制抗病毒A的单克隆抗体,某同学以小鼠甲为实验材料设计了以下实验流程。
回答下列问题:
(1)上述实验前必须给小鼠甲注射病毒A,该处理的目的是_________________。
(2)写出以小鼠甲的脾脏为材料制备单细胞悬液的主要实验步骤:_________________。
(3)为了得到能产生抗病毒A的单克隆抗体的杂交瘤细胞,需要进行筛选。图中筛选1所采用的培养基属于_________________,使用该培养基进行细胞培养的结果是_________________。图中筛选2含多次筛选,筛选所依据的基本原理是_________________。
(4)若要使能产生抗病毒A的单克隆抗体的杂交瘤细胞大量增殖,可采用的方法有________________(答出2点即可)。
14.(2020年全国统一高考生物试卷(新课标Ⅱ)·38)植树造林、“无废弃物农业”、污水净化是建设美丽中国的重要措施。回答下列有关生态工程的问题:
(1)在植树造林时,一般认为,全部种植一种植物的做法是不可取的。因为与混合种植方式所构建的生态系统相比,按照种植一种植物方式所构建的生态系统,其抵抗力稳定性___________。抵抗力稳定性的含义是___________。
(2)“无废弃物农业”是我国利用生态工程的原理进行农业生产的一种模式,其做法是收集有机物质。包括人畜粪便、枯枝落叶等,采用堆肥和沤肥等多种方式,把它们转变为有机肥料,再施用到农田中。施用有机肥料的优点是________________(答出3点即可)。在有机肥料的形成过程中,微生物起到了重要作用,这些微生物属于生态系统组分中的________。
(3)在污水净化过程中,除发挥污水处理厂的作用外,若要利用生物来回收污水中的铜、镉等金属元素,请提供一个方案:_______________。
15.(2020年全国统一高考生物试卷(新课标Ⅲ)·38)W是一种具有特定功能的人体蛋白质。某研究小组拟仿照制备乳腺生物反应器的研究思路,制备一种膀胱生物反应器来获得W,基本过程如图所示。
(1)步骤①中需要使用的工具酶有________________。步骤②和③所代表的操作分别是________________和________________。步骤④称为________________。
(2)与乳腺生物反应器相比,用膀胱生物反应器生产W的优势在于不受转基因动物的______________(答出2点即可)的限制。
(3)一般来说,在同一动物个体中,乳腺上皮细胞与膀胱上皮细胞的细胞核中染色体DNA所含的遗传信息________________(填相同或不同),原因是_________。
(4)从上述流程可知,制备生物反应器涉及胚胎工程,胚胎工程中所用到的主要技术有_____________(答出2点即可)。
16.(2020年山东省高考生物试卷(新高考)·25)水稻胚乳中含直链淀粉和支链淀粉,直链淀粉所占比例越小糯性越强。科研人员将能表达出基因编辑系统的DNA序列转入水稻,实现了对直链淀粉合成酶基因(Wx基因)启动子序列的定点编辑,从而获得了3个突变品系。
(1)将能表达出基因编辑系统的DNA序列插入Ti质粒构建重组载体时,所需的酶是______, 重组载体进入水稻细胞并在细胞内维持稳定和表达的过程称为_____________。
(2)根据启动子的作用推测,Wx基因启动子序列的改变影响了______,从而改变了 Wx基因的转录水平。与野生型水稻相比,3个突变品系中Wx基因控制合成的直链淀粉合成酶的氨基酸序列___ (填:发生或不发生)改变,原因是_____________。
(3)为检测启动子变化对Wx基因表达的影响,科研人员需要检测Wx基因转录产生的mRNA (Wx mRNA)的量。检测时分别提取各品系胚乳中的总RNA,经_____过程获得总 cDNA。通过PCR技术可在总cDNA中专一性的扩增出 Wx基因的cDNA,原因是_____________。
(4)各品系Wx mRNA量的检测结果如图所示,据图推测糯性最强的品系为_____,原因是_____________。
17.(2020年天津高考生物试卷)某植物有A、B两品种。科研人员在设计品种A组织培养实验时,参照品种B的最佳激素配比(见下表)进行预实验。
品种B组织培养阶段
细胞分裂素浓度(μmol/L)
生长素浓度(μmol/L)
Ⅰ诱导形成愈伤组织
m1
n1
Ⅱ诱导形成幼芽
m2
n2
Ⅲ诱导生根
m3
n3
据表回答:
(1)Ⅰ阶段时通常选择茎尖、幼叶等作为外植体,原因是________________。
(2)在Ⅰ、Ⅱ、Ⅲ阶段中发生基因选择性表达的是________________阶段。
(3)为确定品种A的Ⅰ阶段的最适细胞分裂素浓度,参照品种B的激素配比(m1>2.0),以0.5 μmol/L为梯度,设计5个浓度水平的实验,细胞分裂素最高浓度应设为________μmol/L。
(4)Ⅲ阶段时,科研人员分别选用浓度低于或高于n3 μmol/L的生长素处理品种A幼芽都能达到最佳生根效果,原因是处理幼芽时,选用低浓度生长素时的处理方法为________,选用高浓度生长素时的处理方法为________。
(5)在________阶段用秋水仙素对材料进行处理,最易获得由单个细胞形成的多倍体。
18.(2020年浙江省高考生物试卷(7月选考))回答下列(二)小题:
(二)回答与基因工程和植物克隆有关的问题:
(1)天然农杆菌的Ti质粒上存在着一段DNA片段(T-DNA),该片段可转移并整合到植物细胞染色体上。为便于转基因植物在组织培养阶段的筛选,设计重组Ti质粒时,
应考虑T-DNA中要有可表达的目的基因,还需要有可表达的__________。
(2)结合植物克隆技术进行转基因实验,为获得转基因植株,农杆菌侵染的宿主一般要选用具有优良性状、较高的遗传稳定性、__________及易被农杆菌侵染等特点的植物材料。若植物材料对农杆菌不敏感,则可用__________的转基因方法。
(3)利用带侧芽的茎段获得丛状苗的过程与利用茎段诱导产生愈伤组织再获得丛状苗的过程相比,前者总培养时间__________,且不经历__________过程,因而其遗传性状稳定,是大多数植物快速繁殖的常用方法。
(4)与发芽培养基相比,配制转基因丛状苗生根培养基时,可根据实际情况适当添加__________,促进丛状苗基部细胞分裂形成愈伤组织并进一步分化形成__________,最终形成根。还可通过改变MS培养基促进生根,如_____(A.提高蔗糖浓度B.降低培养基浓度C.提高大量元素浓度D.不添加琼脂)。
19.(2020年江苏省高考生物试卷)新型冠状病毒可通过表面的刺突蛋白(S蛋白)与人呼吸道粘膜上皮细胞的ACE2受体结合,侵入人体,引起肺炎。图1为病毒侵入后,人体内发生的部分免疫反应示意图。单克隆抗体可阻断病毒的粘附或入侵,故抗体药物的研发已成为治疗新冠肺炎的研究热点之一。图2为筛选、制备抗S蛋白单克隆抗体的示意图。请据图回答下列问题:
(1)图1中人体内抗原递呈细胞吞噬病毒,并将病毒的抗原暴露在细胞表面,被__________细胞表面的受体识别后激活该细胞。
(2)B细胞识别入侵的病毒后,在淋巴因子作用下,经过细胞的__________,形成__________细胞。
(3)为判断疑似患者是否为新型冠状病毒感染者,采集鼻咽拭子主要用于病原学检查,检测病毒的__________;采集血液样本主要用于血清学检查,检测__________。
(4)据图2所示,研制抗S蛋白单克隆抗体,需先注射__________免疫小鼠以激活小鼠的免疫细胞,再提取激活的B细胞与骨髓瘤细胞融合,用HAT培养基筛选获得__________细胞。因为同一种抗原可能激活__________细胞,还需继续筛选才能获得分泌单克隆抗体的细胞株。
20.(2020年江苏省高考生物试卷)如果已知一小段DNA的序列,可采用PCR的方法,简捷地分析出已知序列两侧的序列,具体流程如下图(以EcoR I酶切为例):
请据图回答问题:
(1)步骤I用的EcoR I是一种__________酶,它通过识别特定的__________切割特定位点。
(2)步骤Ⅱ用的DNA连接酶催化相邻核苷酸之间的3′-羟基与5′-磷酸间形成__________;PCR循环中,升温到95℃是为了获得__________;TaqDNA聚合酶的作用是催化__________。
(3)若下表所列为已知的DNA序列和设计的一些PCR引物,步骤Ⅲ选用的PCR引物必须是__________(从引物①②③④中选择,填编号)。
DNA序列(虚线处省略了部分核苷酸序列)
已知序列
PCR引物
①5′- AACTATGCGCTCATGA-3′
②5′- GCAATGCGTAGCCTCT-3′
③5′- AGAGGCTACGCATTGC-3′
④5′- TCATGAGCGCATAGTT-3′
(4)对PCR产物测序,经分析得到了片段F的完整序列。下列DNA单链序列中(虚线处省略了部分核苷酸序列),结果正确的是_________________。
A. 5′- AACTATGCG-----------AGCCCTT-3′
B. 5′- AATTCCATG-----------CTGAATT-3′
C. 5′- GCAATGCGT----------TCGGGAA-3′
D. 5′- TTGATACGO----------CGAGTAC-3′
21.(2019全国卷Ⅰ·38)
基因工程中可以通过PCR技术扩增目的基因。回答下列问题。
(1)基因工程中所用的目的基因可以人工合成,也可以从基因文库中获得。基因文库包括________和________。
(2)生物体细胞内的DNA复制开始时,解开DNA双链的酶是________。在体外利用PCR技术扩增目的基因时,使反应体系中的模板DNA解链为单链的条件是________。上述两个解链过程的共同点是破坏了DNA双链分子中的________。
(3)目前在PCR反应中使用Taq酶而不使用大肠杆菌DNA聚合酶的主要原因是________。
22.(2019全国卷II·38)植物组织培养技术在科学研究和生产实践中得到了广泛的应用。回答下列问题。
(1)植物微型繁殖是植物繁殖的一种途径。与常规的种子繁殖方法相比,这种微型繁殖技术的特点有______________________(答出2点即可)。
(2)通过组织培养技术,可把植物组织细胞培养成胚状体,再通过人工种皮(人工薄膜)包装得到人工种子(如图所示),这种人工种子在适宜条件下可萌发生长。人工种皮具备透气性的作用是_______________________________。人工胚乳能够为胚状体生长提供所需的物质,因此应含有植物激素、___________和___________等几类物质
(3)用脱毒苗进行繁殖,可以减少作物感染病毒。为了获得脱毒苗,可以选取植物的___________进行组织培养。
(4)植物组织培养技术可与基因工程技术相结合获得转基因植株。将含有目的基因的细胞培养成一个完整植株的基本程序是_________________________________________________(用流程图表示)。
23.(2019全国卷III·38)培养胡萝卜根组织可获得试管苗,获得试管苗的过程如图所示。
回答下列问题。
(1)利用胡萝卜根段进行组织培养可以形成试管苗。用分化的植物细胞可以培养成完整的植株,这是因为植物细胞具有__________。
(2)步骤③切取的组织块中要带有形成层,原因是____________。
(3)从步骤⑤到步骤⑥需要更换新的培养基,其原因是____________。在新的培养基上愈伤组织通过细胞的____________过程,最终可形成试管苗。
(4)步骤⑥要进行照光培养,其作用是____________。
(5)经组织培养得到的植株,一般可保持原品种的__________,这种繁殖方式属于____________繁殖。
24.(2019北京卷·31)光合作用是地球上最重要的化学反应,发生在高等植物、激类和光合细菌中。
(1)地球上生命活动所需的能量主要来源于光反应吸收的____________,在碳(暗)反应中,RuBP羧化酶(R酶)催化CO2与RuBP(C5)结合,生成2分子C3,影响该反应的外部因素,除光照条件外还包括_________________________(写出两个);内部因素包括_____________(写出两个)。
(2)R酶由8个大亚基蛋白(L)和8个小亚基蛋白(S)组成。高等植物细胞中L由叶绿体基因编码并在叶绿体中合成,S由细胞核基因编码并在___________中由核糖体合成后进入叶绿体,在叶绿体的___________中与L组装成有功能的酶。
(3)研究发现,原核生物蓝藻(蓝细菌)R酶的活性高于高等植物,有人设想通过基因工程技术将蓝藻R酶的S、L基因转入高等植物,以提高后者的光合作用效率。研究人员将蓝藻S、L基因转入某高等植物(甲)的叶绿体DNA中,同时去除甲的L基因。转基因植株能够存活并生长。检测结果表明,转基因植株中的R酶活性高于未转基因的正常植株。
①由上述实验能否得出“转基因植株中有活性的R酶是由蓝藻的S、L组装而成”的推测?请说明理由。
②基于上述实验,下列叙述中能够体现生物统一性的选项包括____________。
a.蓝藻与甲都以DNA作为遗传物质
b.蓝藻与甲都以R酶催化CO2的固定
c.蓝藻R酶大亚基蛋白可在甲的叶绿体中合成
d.在蓝藻与甲的叶肉细胞中R酶组装的位置不同
25.(2019天津卷·9)B基因存在于水稻基因组中,其仅在体细胞(2n)和精子中正常表达,但在卵细胞中不转录。为研究B基因表达对卵细胞的影响,设计了如下实验。
据图回答:
(1)B基因在水稻卵细胞中不转录,推测其可能的原因是卵细胞中 (单选)。
A.含B基因的染色体缺失
B.DNA聚合酶失活
C.B基因发生基因突变
D.B基因的启动子无法启动转录
(2)从水稻体细胞或 中提取总RNA,构建 文库,进而获得B基因编码蛋白的序列。将该序列与Luc基因(表达的荧光素酶能催化荧光素产生荧光)连接成融合基因(表达的蛋白质能保留两种蛋白质各自的功能),然后构建重组表达载体。
(3) 在过程①、②转化筛选时,过程 中T-DNA整合到受体细胞染色体DNA上,过程 在培养基中应加入卡那霉素。
(4) 获得转基因植株过程中,以下鉴定筛选方式正确的是 (多选)。
A.将随机断裂的B基因片段制备成探针进行DNA分子杂交
B.以Luc基因为模板设计探针进行DNA分子杂交
C.以B基因编码蛋白的序列为模板设计探针与从卵细胞提取的mRNA杂交
D.检测加入荧光素的卵细胞中是否发出荧光
(5)从转基因植株未成熟种子中分离出胚,观察到细胞内仅含一个染色体组,判定该胚是由未受精的卵细胞发育形成的,而一般情况下水稻卵细胞在未受精时不进行发育,由此表明 。
26.(2019江苏卷·29)利用基因编辑技术将病毒外壳蛋白基因导入猪细胞中,然后通过核移植技术培育基因编辑猪,可用于生产基因工程疫苗。下图为基因编辑猪培育流程,请回答下列问题:
(1)对1号猪使用_________处理,使其超数排卵,收集并选取处在__________时期的卵母细胞用于核移植。
(2)采集2号猪的组织块,用__________处理获得分散的成纤维细胞,放置于37 ℃的CO2培养箱中培养,其中CO2的作用是________。
(3)为获得更多基因编辑猪,可在胚胎移植前对胚胎进行__________。产出的基因编辑猪的性染色体来自于_________号猪。
(4)为检测病毒外壳蛋白基因是否被导入4号猪并正常表达,可采用的方法有__________(填序号)。
①DNA测序 ②染色体倍性分析
③体细胞结构分析 ④抗原—抗体杂交
27.(2019江苏卷·31)(8分)图1为T细胞通过表面受体(TCR)识别抗原递呈细胞呈递的肿瘤抗原后被激活,进而攻击肿瘤细胞的示意图。图2为肿瘤细胞的一种免疫逃逸机制示意图。肿瘤细胞大量表达PD-L1,与T细胞表面的PD-1结合,抑制T细胞活化,逃避T细胞的攻击。请回答下列问题:
(1)图1中抗原递呈细胞通过_________方式摄取肿瘤抗原。
(2)图1中T细胞识别肿瘤抗原后被激活,增殖并__________形成效应T细胞群和__________细胞群。
(3)图1中效应T细胞通过TCR只能识别带有同样抗原的肿瘤细胞,故发挥的免疫作用具有_________性,效应T细胞分泌毒素,使肿瘤细胞__________死亡。
(4)为阻断图2中肿瘤细胞的免疫逃逸通路,利用单克隆抗体制备技术,制备了抗PD-L1抗体。该抗体注入体内后通过__________传送与__________结合,可解除T细胞的活化抑制。
(5)为应用于肿瘤的临床免疫治疗,需对该抗体进行人源化改造,除抗原结合区域外,其他部分都替换为人抗体区段,目的是__________。
28.(2019江苏卷·33)(8分)图1是某基因工程中构建重组质粒的过程示意图,载体质粒P0具有四环素抗性基因(tetr)和氨苄青霉素抗性基因(ampr)。请回答下列问题:
(1)EcoR V酶切位点为,EcoR V酶切出来的线性载体P1为___________未端。
(2)用Taq DNA聚合酶进行PCR扩增获得的目的基因片段,其两端各自带有一个腺嘌呤脱氧核苷酸。载体P1用酶处理,在两端各添加了一个碱基为___________的脱氧核苷酸,形成P2;P2和目的基因片段在__________酶作用下,形成重组质粒P3。
(3)为筛选出含有重组质粒P3的菌落,采用含有不同抗生素的平板进行筛选,得到A、B、C三类菌落,其生长情况如下表(“+”代表生长,“﹣”代表不生长)。根据表中结果判断,应选择的菌落是__________(填表中字母)类,另外两类菌落质粒导入情况分别是_____、________________。
菌落类型平板类型
A
B
C
无抗生素
﹢
﹢
﹢
氨苄青霉素
﹢
﹢
﹣
四环素
﹢
﹣
﹣
氨苄青霉素+四环素
﹢
﹣
﹣
(4)为鉴定筛选出的菌落中是否含有正确插入目的基因的重组质粒,拟设计引物进行PCR鉴定。图2所示为甲、乙、丙3条引物在正确重组质粒中的相应位置,PCR鉴定时应选择的一对引物是__________。某学生尝试用图中另外一对引物从某一菌落的质粒中扩增出了400 bp片段,原因是_______________。
29.(2019浙江4月选考·32)回答下列(二)小题:
回答与利用生物技术培育抗病品种有关的问题:
(1)通过抗病性强的植株获取抗病目的基因有多种方法。现已获得纯度高的抗病蛋白(可作为抗原),可通过______技术获得特异性探针,并将______中所有基因进行表达,然后利用该探针,找出能与探针特异性结合的表达产物,进而获得与之对应的目的基因。
(2)将上述抗病基因通过转基因的方法导入植物的分生组织可获得抗病性强的植株。若在试管苗期间用分子水平方法判断抗病基因是否表达,应检测______(A.质粒载体 B.转录产物 C.抗性基因 D.病原微生物)。
(3)植物细胞在培养过程中往往会发生______,可利用这一特性筛选抗致病真菌能力强的细胞。筛选时在培养基中加入______,并将存活的细胞进一步培养至再生植株。若利用______培养建立的细胞系用于筛选,则可快速获得稳定遗传的抗病植株。
(4)用抗病品种与高产品种进行杂交育种过程中,有时会遇到因胚发育中止而得不到可育种子的情况。若要使该胚继续发育获得植株,可采用的方法是______。
30.(2018全国Ⅰ卷·38)回答下列问题:
(1)博耶(H.Boyer)和科恩(S.Coben)将非洲爪蟾核糖体蛋白基因与质粒重组后导入大肠杆菌细胞中进行了表达,该研究除证明了质粒可以作为载体外,还证明了_________________(答出两点即可)。
(2)体外重组的质粒可通过Ca2+参与的__________方法导入大肠杆菌细胞:而体外重组的噬菌体DNA通常需与__________组装成完整噬菌体后,才能通过侵染的方法将重组的噬菌体DNA导入宿主细胞,在细菌、心肌细胞、叶肉细胞中,可作为重组噬菌体宿主细胞的是_____________。
(3)真核生物基因(目的基因)在大肠杆菌细胞内表达时,表达出的蛋白质可能会被降解。为防止蛋白质被降解,在实验中应选用_______________________的大肠杆菌作为受体细胞,在蛋白质纯化的过程中应添加____________的抑制剂。
31.(2018全国Ⅱ卷·38)某种荧光蛋白(GFP)在紫外光或蓝光激发下会发出绿色荧光,这一特性可用于检测细胞中目的基因的表达。某科研团队将某种病毒的外壳蛋白(L1)基因连接在GFP基因的5′末端,获得了L1-GFP融合基因(简称为甲),并将其插入质粒P0,构建了真核表达载体P1,其部分结构和酶切位点的示意图如下,图中E1~E4四种限制酶产生的黏性末端各不相同。
回答下列问题:
(1)据图推断,该团队在将甲插入质粒P0时,使用了两种限制酶,这两种酶是_________。使用这两种酶进行酶切是为了保证_______________,也是为了保证__________________。
(2)将P1转入体外培养的牛皮肤细胞后,若在该细胞中观察到了绿色荧光,则说明L1基因在牛的皮肤细胞中完成了________和_________过程。
(3)为了获得含有甲的牛,该团队需要做的工作包括:将能够产生绿色荧光细胞的_____________移入牛的____________中、体外培养、胚胎移植等。
(4)为了检测甲是否存在于克隆牛的不同组织细胞中,某同学用PCR方法进行鉴定。在鉴定时应分别以该牛不同组织细胞中的____________(填“mRNA”“总RNA”或“核DNA”)作为PCR模板。
32.(2018全国Ⅲ卷·38)2018年《细胞》期刊报道,中国科学家率先成功地应用体细胞对非人灵长类动物进行克隆,获得两只克隆猴——“中中”和“华华”。回答下列问题:
(1)“中中”和“华华”的获得涉及核移植过程,核移植是指_____________。通过核移植方法获得的克隆猴,与核供体相比,克隆猴体细胞的染色体数目_______(填“减半”“加倍”或“不变”)
(2)哺乳动物的核移植可以分为胚胎细胞核移植和体细胞核移植,胚胎细胞核移植获得克隆动物的难度_________(填“大于”或“小于”)体细胞核移植,其原因是________________________________。
(3)在哺乳动物核移植的过程中,若分别以雌性个体和雄性个体的体细胞作为核供体,通常,所得到的两个克隆动物体细胞的常染色体数目____________(填“相同”或“不相同”),性染色体组合____________(填“相同”或“不相同”)。
33.(2018江苏卷·32)为生产具有特定性能的α-淀粉酶,研究人员从某种海洋细菌中克隆了α-淀粉酶基因(1656个碱基对),利用基因工程大量制备琢α-淀粉酶,实验流程见下图。请回答下列问题:
(1)利用PCR技术扩增α-淀粉酶基因前,需先获得细菌的______________________。
(2)为了便于扩增的DNA片段与表达载体连接,需在引物的______________________端加上限制性酶切位点,且常在两条引物上设计加入不同的限制性酶切位点,主要目的是____________________________________________。
(3)进行扩增时,反应的温度和时间需根据具体情况进行设定,下列选项中______________________的设定与引物有关,______________________的设定与扩增片段的长度有关。(填序号)
①变性温度 ②退火温度
③延伸温度 ④变性时间
⑤退火时间 ⑥延伸时间
(4)下图表示筛选获得的工程菌中编码α-淀粉酶的mRNA的部分碱基序列:
图中虚线框内mRNA片段包含______________________个密码子,如虚线框后的序列未知,预测虚线框后的第一个密码子最多有______________________种。
(5)获得工程菌表达的α-淀粉酶后,为探究影响酶活性的因素,以浓度为1%的可溶性淀粉为底物测定酶活性,结果如下:
缓冲液
50mmol/LNa2HPO4-KH2PO4
50mmol/LTris-HCl
50mmol/LGly-NaOH
pH
6.0
6.5
7.0
7.5
7.5
8.0
8.5
9.0
9.0
9.5
10.0
10.5
酶相对活性%
25.4
40.2
49.8
63.2
70.1
95.5
99.5
85.3
68.1
63.7
41.5
20.8
根据上述实验结果,初步判断该α-淀粉酶活性最高的条件为______________________。
34.(2018海南·31)甜蛋白是一种高甜度的特殊蛋白质。为了改善黄瓜的品质,科学家采用农杆菌转化法将一种甜蛋白基因成功导入黄瓜细胞,得到了转基因植株。回答下列问题:
(1)用农杆菌感染时,应优先选用黄瓜______________________(填“受伤的”或“完好的”)叶片与含重组质粒的农杆菌共培养,选用这种叶片的理由是______________________。
(2)若在转基因黄瓜中检测到这种甜蛋白,则表明该重组质粒中______________________已转移到植物细胞中且能够表达;用该转基因黄瓜的某一植株与一株非转基因植株杂交,发现子代中含甜蛋白个体数与不含甜蛋白个体数之比为1:1,则说明甜蛋白基因已经整合到______________________(填“核基因组”“线粒体基因组”或“叶绿体基因组”)中。
(3)假设某种转基因作物因为受到病毒感染而减产,若要以该转基因作物为材料获得脱毒苗,应选用______________________作为外植体进行组织培养。
(4)通常,基因工程操作主要有4个步骤,即目的基因获取、重组表达载体的构建、将目的基因导入受体细胞、目的基因的检测与鉴定。因此,基因工程的含义可概括为______________________。
35.(2017年海南卷,31)甲、乙两名同学分别以某种植物的绿色叶片和白色花瓣为材料,利用植物组织培养技术繁殖该植物。回答下列问题:
(1)以该植物的绿色叶片和白色花瓣作为外植体,在一定条件下进行组织培养,均能获得试管苗,其原理是__________。
(2)甲、乙同学在诱导愈伤组织所用的培养基中,均加入一定量的蔗糖,蔗糖水解后可得到__________。若要用细胞作为材料进行培养获得幼苗,该细胞应具备的条件是____________(填“具有完整的细胞核”“具有叶绿体”或“已转入抗性基因”)。
(3)图中A、B、C所示的是不同的培养结果,该不同结果的出现主要是由于培养基中两种激素用量的不同造成的,这两种激素是________。A中的愈伤组织是叶肉细胞经_______形成的。
(4)若该种植物是一种杂合体的名贵花卉,要快速获得与原植株基因型和表现型都相同的该种花卉,可用组织培养方法繁殖,在培养时,___________(填“能”或“不能”)采用经减数分裂得到的花粉粒作为外植体,原因是____________。
36.(2017年新课标Ⅱ卷,38)几丁质是许多真菌细胞壁的重要成分,几丁质酶可催化几丁质水解。通过基因工程将几丁质酶基因转入植物体内,可增强其抗真菌病的能力。回答下列问题:
(1)在进行基因工程操作时,若要从植物体中提取几丁质酶的mRNA,常选用嫩叶而不选用老叶作为实验材料,原因是__________________________。提取RNA时,提取液中需添加RNA酶抑制剂,其目的是__________________________。
(2)以mRNA为材料可以获得cDNA,其原理是__________________________。
(3)若要使目的基因在受体细胞中表达,需要通过质粒载体而不能直接将目的基因导入受体细胞,原因是__________________________(答出两点即可)。
(4)当几丁质酶基因和质粒载体连接时,DNA连接酶催化形成的化学键是__________________________。
(5)若获得的转基因植株(几丁质酶基因已经整合到植物的基因组中)抗真菌病的能力没有提高,根据中心法则分析,其可能的原因是__________________________。
37.(2017年新课标Ⅲ卷,38)编码蛋白甲的DNA序列(序列甲)由A、B、C、D、E五个片段组成,编码蛋白乙和丙的序列由序列甲的部分片段组成,如图1所示。
回答下列问题:
(1)现要通过基因工程的方法获得蛋白乙,若在启动子的下游直接接上编码蛋白乙的DNA序列(TTCGCTTCT……CAGGAAGGA),则所构建的表达载体转入宿主细胞后不能翻译出蛋白乙,原因是_____________________________________。
(2)某同学在用PCR技术获取DNA片段B或D的过程中,在PCR反应体系中加入了DNA聚合酶、引物等,还加入了序列甲作为_____________________,加入了________________作为合成DNA的原料。
(3)现通过基因工程方法获得了甲、乙、丙三种蛋白,要鉴定这三种蛋白是否具有刺激T淋巴细胞增殖的作用,某同学做了如下实验:将一定量的含T淋巴细胞的培养液平均分成四组,其中三组分别加入等量的蛋白甲、乙、丙,另一组作为对照,培养并定期检测T淋巴细胞浓度,结果如图2。
①由图2 可知,当细胞浓度达到a时,添加蛋白乙的培养液中T淋巴细胞浓度不再增加,此时若要使T淋巴细胞继续增殖,可采用的方法是__________________。细胞培养过程中,培养箱中通常要维持一定的CO2浓度,CO2的作用是__________________。
②仅根据图、图2可知,上述甲、乙、丙三种蛋白中,若缺少______________(填“A”“B”“C”“D”或“E”)片段所编码的肽段,则会降低其刺激T淋巴细胞增殖的效果。
38.(2016江苏卷.33)(9分)下表是几种限制酶识别序列及其切割位点,图1、图2中标注了相关限制酶的酶切位点,其中切割位点相同的酶不重复标注。请回答下列问题:
(1)用图中质粒和目的基因构建重组质粒,应选用______两种限制酶切割,酶切后的载体和目的基因片段,通过__________酶作用后获得重组质粒。为了扩增重组质粒,需将其转入处于__________________态的大肠杆菌。
(2)为了筛选出转入了重组质粒的大肠杆菌,应在筛选平板培养基中添加__________,平板上长出的菌落,常用PCR鉴定,所用的引物组成为图2中_____________。
(3)若BamH I酶切的DNA末端与Bcl I酶切的DNA末端连接,连接部位的6个碱基对序列为 ,对于该部位,这两种酶 (填“都能”、“都不能”或“只有一种能”)切开。
(4)若用Sau3A I切图1质粒最多可能获得 种大小不同的DNA片段。
39.(2016课标1卷.40)某一质粒载体如图所示,外源DNA插入到Ampr或Tetr中会导致相应的基因失活(Ampr表示氨苄青霉素抗性基因,Tetr表示四环素抗性基因)。有人将此质粒载体用BamHI酶切后,与用BamHI酶切获得的目的基因混合,加入DNA连接酶进行连接反应,用得到的混合物直接转化大肠杆菌,结果大肠杆菌有的未被转化,有的被转化。被转化的大肠杆菌有三种,分别是含有环状目的基因、含有质粒载体、含有插入了目的基因的重组质粒的大肠杆菌。回答下列问题:
(1)质粒载体作为基因工程的工具,应具备的基本条件有______________(答出两点即可)。
而作为基因表达载体,除满足上述基本条件外,还需具有启动子和终止子。
(2)如果用含有氨苄青霉素的培养基进行筛选,在上述四种大肠杆菌细胞中,未被转化的和仅含有环状目的基因的细胞是不能区分的,其原因是______________;并且______________和______________的细胞也是不能区分的,其原因是_____________。在上述筛选的基础上,若要筛选含有插入了目的基因的重组质粒的大肠杆菌的单菌落,还需使用含有是_____________的固体培养基。
(3)基因工程中,某些噬菌体经改造后可以作为载体,其DNA复制所需的原料来自于_____________
40.(2016新课标Ⅲ卷.40)图(a)中的三个DNA片段上依次表示出了EcoR I、BamH I和Sau3A I三种限制性内切酶的识别序列与切割位点,图(b)为某种表达载体示意图(载体上的EcoR I、Sau3A I的切点是唯一的)。
根据基因工程的有关知识,回答下列问题:
(1)经BamH I酶切割得到的目的基因可以与上述表达载体被____________酶切后的产物连接,理由是____________。
(2)若某人利用图(b)所示的表达载体获得了甲、乙、丙三种含有目的基因的重组子,如图(c)所示。这三种重组子中,不能在宿主细胞中表达目的基因产物的有____________,不能表达的原因是____________。
(3)DNA连接酶是将两个DNA片段连接起来的酶,常见的有____________和____________,其中既能连接黏性末端又能连接平末端的是____________。
41.(2016天津卷.7) (12分)人血清白蛋白(HSA) 具有重要的医用价值,只能从血浆中制备。下图是以基因工程技术获取重组HSA(rHSA)的两条途径。
(1)获取HSA基因,首先需采集人的血液,提取_____________合成总cDNA,然后以cDNA为模板,采用PCR技术扩增HSA基因。下图中箭头表示一条引物结合模板的位置及扩增方向,请用箭头在方框内标出标出另一条引物的位置及扩增方向。
(2)启动子通常具有物种及组织特异性,构建在水稻胚乳细胞内特异表达rHSA的载体,需要选择的启动子是_____________(填写字母,单选)。
A.人血细胞启动子 B.水稻胚乳细胞启动子 C.大肠杆菌启动子 D.农杆菌启动子
(3)利用农杆菌转化水稻受体细胞的过程中,需添加酚类物质,其目的是__________________________。
(4)人体合成的初始HSA多肽,需要经过膜系统加工形成正确的空间结构才能有活性。与途径II相比,选择途径I获取rHSA的优势是_______________________________________。
(5)为证明rHSA具有医用价值,须确认rHSA与_________________的生物学功能一致。
42.(2016新课标2卷.40)(15分)下图表示通过核移植等技术获得某种克隆哺乳动物(二倍体)的流程。
回答下列问题:
(1)图中A表示正常细胞核,染色体数为2n,则其性染色体的组成可为____________。过程①表示去除细胞核,该过程一般要在卵母细胞培养至适当时期再进行,去核时常采用_______的方法。②代表的过程是__________。
(2)经过多次传代后,供体细胞中______的稳定性会降低,因此,选材时必须关注传代次数。
(3)若获得的克隆动物与供体动物性状不完全相同,从遗传物质的角度分析其原因是______。
(4)与克隆羊“多莉(利)”培养成功一样,其他克隆动物的成功获得也证明了__________。
43.(2016海南卷.31)基因工程又称为DNA重组技术,回答相关问题:
(1)在基因工程中,获取目的基因主要有两大途径,即______和从_______中分离。
(2)利用某植物的成熟叶片为材料,同时构建cDNA文库和基因组文库,两个文库相比,cDNA文库中含有的基因数目比基因组文库中的少,其原因是______。
(3)在基因表达载体中,启动子是______聚合酶识别并结合的部位。若采用原核生物作为基因表达载体的受体细胞,最常用的原核生物是______。
(4)将目的基因通过基因枪法导入植物细胞时,常用的携带目的基因的金属颗粒有_____和______颗粒。
44.(2016上海卷.九)回答下列有关遗传信息传递与表达的问题。
在图27所示的质粒PZHZ11(总长为3.6kb,1kb=1000对碱基因)中,lacZ基因编码β-半乳糖苷酶,后者催化生成的化合物能将白色的大肠杆菌染成蓝色。
68.若先用限制酶BamHI切开pZHZ11,然后灭活BamHI酶,再加DNA连接酶进行连接,最后将连接物导入足够数量的大肠杆菌细胞中,则含3.1kb质粒的细胞颜色为;含3.6kb质粒的细胞颜色为。
69.若将两端分别用限制酶BamHI和BglHI切开的单个目的基因片段置换pZHZ11中0.5kb的BamHI酶切片段,形成4.9kb的重组质粒,则目的基因长度为kb。
70.上述4.9kb的重组质粒有两种形式,若用BamHI和EcoRI联合酶切其中一种,只能获得1.7kb和3.2kb两种DNA片段;那么联合酶切同等长度的另一种重组质粒,则可获得
kb和kb两种DNA片段。
45.若将人的染色体DNA片段先导入大肠杆菌细胞中克隆并鉴定目的基因,然后再将获得的目的基因转入植物细胞中表达,最后将产物的药物蛋白注入小鼠体内观察其生物功能是否发挥,那么上述过程属于。
A.人类基因工程 B.动物基因工程 C.植物基因工程 D.微生物基因工程
46.(2015·江苏卷.32)(9 分)胰岛素 A、B 链分别表达法是生产胰岛素的方法之一。 图 1 是该方法所用的基因表达载体,图2 表示利用大肠杆菌作为工程菌生产人胰岛素的基本流程(融合蛋白A、B 分别表示-半乳糖苷酶与胰岛素 A、B链融合的蛋白)。 请回答下列问题:
(1)图1 基因表达载体中没有标注出来的基本结构是 。
(2)图1 中启动子是 酶识别和结合的部位,有了它才能启动目的基因的表达;氨苄青霉素抗性基因的作用是 。
(3)构建基因表达载体时必需的工具酶有 。
(4)茁-半乳糖苷酶与胰岛素A 链或B 链融合表达,可将胰岛素肽链上蛋白酶的切割位点隐藏在内部,其意义在于 。
(5)溴化氰能切断肽链中甲硫氨酸羧基端的肽键,用溴化氰处理相应的融合蛋白能获得完整的 A 链或 B 链,且-半乳糖苷酶被切成多个肽段,这是因为 。
(6)根据图2 中胰岛素的结构,请推测每个胰岛素分子中所含游离氨基的数量。 你的推测结果是 ,理由是 。
47.(2015·福建卷.33)【生物-现代生物科技专题】(10分)
GDNF是一种神经营养因子。对损伤的神经细胞具有营养和保护作用。研究人员构建了含GDNF基因的表达载体(如图1所示),并导入到大鼠神经干细胞中,用于干细胞基因治疗的研究。请回答:
(1)在分离和培养大鼠神经干细胞的过程中,使用胰蛋白酶的目的是 。
(2)构建含GDNF基因的表达载体时,需选择图1中的 限制酶进行酶切。
(3)经酶切后的载体和GDNF基因进行连接,连接产物经筛选得到的载体主要有三种:单个载体自连、GDNF基因与载体正向连接、GDNF基因与载体反向连接(如图1所示)。为鉴定这3种连接方式,选择HpaI酶和BamHI酶对筛选的载体进行双酶切,并对酶切后的DNA片段进行电泳分析,结果如图2所示。图中第
泳道显示所鉴定的载体是正向连接的。
(4)将正向连接的表达载体导入神经干细胞后,为了检测GDNF基因是否成功表达,可用相应的
与提取的蛋白质杂交。当培养的神经干细胞达到一定的密度时,需进行 培养以得到更多数量的细胞,用于神经干细胞移植治疗实验。
48.(2015·海南卷.31)【生物-选修3:现代生物科技专题】(15分)在体内,人胰岛素基因表达可合成出一条称为前胰岛素原的肽链,此肽链在内质网中经酶甲切割掉氨基端一段短肽后成为胰岛素原,进入高尔基体的胰岛素原经酶乙切割去除中间片段C后,产生A、B两条肽链,再经酶丙作用生成由51个氨基酸残基组成的胰岛素。目前,利用基因工程技术可大量生产胰岛素。回答下列问题:
(1)人体内合成前胰岛素原的细胞是_____,合成胰高血糖素的细胞是_____。
(2)可根据胰岛素原的氨基酸序列,设计并合成编码胰岛素原的_____序列,用该序列与质粒表达载体构建胰岛素原基因重组表达载体。再经过细菌转化、筛选及鉴定,即可建立能稳定合成_____的基因工程菌。
(3)用胰岛素原抗体检测该工程菌的培养物时,培养液无抗原抗体反应,菌体有抗原抗体反应,则用该工程菌进行工业发酵时,应从_____中分离、纯化胰岛素原。胰岛素原经酶处理便可转变为胰岛素。
49.( 2015·四川卷.9)(11分)将苏云金杆菌Bt蛋白的基因导入棉花细胞中,可获得抗棉铃虫的转基因棉,其过程如下图所示(注:农杆菌中Ti质拉上只有T-DNA片段能转移到植物细胞中)。
(1)过程①需用同种____酶对含Bt基因的DNA和Ti质粒进行酶切。为将过程②获得的含重组质粒的农杆菌筛选出来,应使用____培养基。
(2)过程③中将棉花细胞与农杆菌混合后共同培养,旨在让__进入棉花细胞;除尽农杆菌后,还须转接到含卡那霉素的培养基上继续培养,目的是________。
(3)若过程④仅获得大量的根,则应在培养基中增加____以获得芽;部分接种在无激素培养基上的芽也能长根,原因是___________。
(4)检验转基因棉的抗虫性状,常用方法是____。种植转基因抗虫棉能减少___的使用,以减轻环境污染。
50.( 2015·重庆卷.7)(10分)2014年埃博拉病在非洲蔓延,我国派出医疗队首次在境外组建医院,帮助治疗埃博拉疫情。
(1)研究表明,埃博拉病毒侵入机体后,通过靶向感染、破坏吞噬细胞等,使其不能暴露病毒的_____,以致感染信息不能呈递给_____,阻止正常激活细胞免疫和体液免疫应答过程,导致机体对该病毒的____免疫功能下降。因此,病毒在体内快速增殖、致病。
(2)对志愿者接种埃博拉试验疫苗后,机体免疫系统能产生相应抗体,还能产生的免疫细胞有__________。
(3)用埃博拉病毒的某种蛋白免疫小鼠,通过_______技术获得杂交瘤细胞,用于生产单克隆抗体治疗该病。
51.( 2015·重庆卷.8)(20分)某课题组为解决本地种奶牛产奶量低的问题,引进了含高产奶基因但对本地适应性差的纯种公牛。
(1)拟进行如下杂交:
♂A(具高产奶基因的纯种)×♀B(具适宜本地生长基因的纯种)→C
选择B作为母本,原因之一是胚胎能在母体内正常______。若C中的母牛表现为适宜本地生长,但产奶量并未提高,说明高产奶是___性状。为获得产奶量高且适宜本地生长的母牛,根据现有类型,最佳杂交组合是_____,后代中出现这种母牛的概率是___(假设两对基因分别位于不同对常染色体上)。
(2)用以上最佳组合,按以下流程可加速获得优良个体。
精子要具有受精能力,需对其进行___处理;卵子的成熟在过程___中完成。在过程④的培养基中含有葡萄糖,其作用是_________。为筛选出具有优良性状的母牛,过程⑤前应鉴定胚胎的______。子代母牛的优良性状与过程___的基因重组有关。
(3)为了提高已有胚胎的利用率,可采用______技术。
52.( 2015·课标I卷.40)[生物——选修3:现代生物科技专题](15分)
HIV属于逆转录病毒,是艾滋病的病原体。回答下列问题:
(1)用基因工程方法制备HIV的某蛋白(目的蛋白)时,可先提取HIV中的 ,以其作为模板,在 的作用下合成 。获取该目的蛋白的基因,构建重组表达载体,随后导入受体细胞。
(2)从受体细胞中分离纯化出目的蛋白,该蛋白作为抗原注入机体后,刺激机体产生的可与此蛋白结合的相应分泌蛋白是 。该分泌蛋白可用于检测受试者血清中的HIV,检测的原理是 。
(3)已知某种菌导致的肺炎在健康人群中罕见,但是在艾滋病患者中却多发。引起这种现象的根本原因是HIV主要感染和破坏了患者的部分 细胞,降低了患者免疫系统的防卫功能。
(4)人的免疫系统有 癌细胞的功能,艾滋病患者由于免疫功能缺陷,易发生恶性肿瘤。
53.( 2015·课标II卷.40)【生物——选修3:现代生物技术专题】(15分)
已知生物体内有一种蛋白质(P),该蛋白质是一种转运蛋白,由305个氨基酸组成。如果将P分子中158位的丝氨酸变成亮氨酸,240位的谷氨酰胺变成苯丙氨酸,改变后的蛋白质(P1)不但保留P的功能,而且具有了酶的催化活性。回答下列问题:
(1) 从上述资料可知,若要改变蛋白质的功能,可以考虑对蛋白质的 进行改造。
(2) 以P基因序列为基础,获得P1基因的途径有修饰 基因或合成 基因,所获得的基因表达时是遵循中心法则的,中心法则的全部内容包括 的复制;以及遗传信息在不同分子之间的流动,即: 。
(3) 蛋白质工程也被称为第二代基因工程,其基本途径是从预期蛋白质功能出发,通过
和 ,进而确定相对应的脱氧核苷酸序列,据此获得基因,在经表达、纯化获得蛋白质,之后还需要对蛋白质的生物 进行鉴定。
54.(2015·安徽卷.31)II.(9分)科研人员采用转基因体细胞克隆技术获得转基因绵羊,以便通过乳腺生物反应器生产人凝血因子IX医用蛋白,其技术路线如图。
(1) 由过程获得的A为 。
(2) 在核移植前,必须先去掉卵母细胞的核。目的是 ,受体应选用 期卵母细胞。
(3) 进行胚胎移植时,代孕母羊对置入子宫的重组胚胎基本上不发生 ,这是为重组胚胎在代孕母羊体内的存活提供了可能。
(4) 采用胎儿成纤维细胞进行转基因体细胞克隆,理论上可获得无限个转基因绵羊,这是因为 。
55.(2015·山东卷.36)(12分)【生物—现代生物科技专题】
治疗性克隆对解决供体器官缺乏和器官移植后免疫排斥反应具有重要意义。流程如下:
(1)过程①采用的是细胞工程中的_________技术,过程②采用的是胚胎工程中的_________技术。
(2)体细胞进行体外培养时,所需气体主要有O2和CO2,其中CO2的作用是维持培养液(基)的_____________。
(3)如果克隆过程中需进行基因改造,在构建基因表达载体(重组载体)时必须使用_______和__________两种工具酶。基因表达载体上除目的基因外,还需有________基因,以便选出成功导入基因表达载体的细胞。
(4)胚胎干细胞可以来自于囊胚中的________。在一定条件下,胚胎干细胞可以分化形成不同的组织器官。若将图中获得的组织器官移植给个体_________(填“A”或“B”),则不会发生免疫排斥反应。
56.[2014·山东卷] 【生物——现代生物科技专题】
人组织纤溶酶原激活物(htPA)是一种重要的药用蛋白,可在转htPA基因母羊的羊乳中获得。流程如下:
(1)htPA基因与载体用________切割后,通过DNA连接酶连接,以构建重组表达载体。检测目的基因是否已插入受体细胞DNA,可采用____________技术。
(2)为获取更多的卵(母)细胞,要对供体母羊注射促性腺激素,使其________。采集的精子需要经过________,才具备受精能力。
(3)将重组表达载体导入受精卵常用的方法是________。为了获得母羊,移植前需对已成功转入目的基因的胚胎进行________。利用胚胎分割和胚胎移植技术可获得多个转基因个体,这体现了早期胚胎细胞的________。
(4)若在转htPA基因母羊的羊乳中检测到__________,说明目的基因成功表达。
57.[2014·福建卷] [生物——现代生物科技专题] Rag2基因缺失小鼠不能产生成熟的淋巴细胞。科研人员利用胚胎干细胞(ES细胞)对Rag2基因缺失小鼠进行基因治疗。其技术流程如图:
(1)步骤①中,在核移植前应去除卵母细胞的________。
(2)步骤②中,重组胚胎培养到________期时,可从其内细胞团分离出ES细胞。
(3)步骤③中,需要构建含有Rag2基因的表达载体。可以根据Rag2基因的__________设计引物,利用PCR技术扩增Rag2基因片段。用HindⅢ和PstⅠ限制酶分别在片段两侧进行酶切获得Rag2基因片段。为将该片段直接连接到表达载体,所选择的表达载体上应具有______________酶的酶切位点。
(4)为检测Rag2基因的表达情况,可提取治疗后小鼠骨髓细胞的________,用抗Rag2蛋白的抗体进行杂交实验。
58.[2014·新课标全国卷Ⅰ] [生物——选修3:现代生物科技专题] 某研究者用抗原(A)分别免疫3只同种小鼠(X、Y和Z),每只小鼠免疫5次,每次免疫一周后测定各小鼠血清抗体的效价(能检测出抗原抗体反应的血清最大稀释倍数),结果如下图所示。
若要制备杂交瘤细胞,需取免疫后小鼠的B淋巴细胞(染色体数目40条),并将该细胞与体外培养的小鼠骨髓瘤细胞(染色体数目60条)按一定比例加入试管中,再加入聚乙二醇诱导细胞融合,经筛选培养及抗体检测,得到不断分泌抗A抗体的杂交瘤细胞。
回答下列问题:
(1)制备融合所需的B淋巴细胞时,所用免疫小鼠的血清抗体效价需达到16 000以上,则小鼠最少需要经过______次免疫后才能有符合要求的。达到要求后的X、Y、Z这3只免疫小鼠中,最适合用于制备B淋巴细胞的是______小鼠,理由是________________________________________________________________________。
(2)细胞融合实验完成后,融合体系中除含有未融合的细胞和杂交瘤细胞外,可能还有________________________________,体系中出现多种类型细胞的原因是________________________。
(3)杂交瘤细胞中有________个细胞核,染色体数目最多是________条。
(4)未融合的B淋巴细胞经多次传代培养后都不能存活,原因是____________________。
59.[2014·四川卷]有机农药苯磺隆是一种除草剂,长期使用会污染环境。研究发现,苯磺隆能被土壤中某些微生物降解。分离降解苯磺隆的菌株和探索其降解机制的实验过程如图甲、乙所示。
甲
乙
(1)微生物生长繁殖所需的主要营养物质有碳源、水、________四类,该实验所用的选择培养基只能以苯磺隆作为唯一碳源,其原因是__________________________________。
(2)与微生物培养基相比,植物组织培养的培养基常需添加生长素和________,这些植物激素一般需要事先单独配制成________保存备用。
(3)纯化菌株时,通常使用的划线工具是________。划线的某个平板培养后,第一划线区域的划线上都不间断地长满了菌,第二划线区域所划的第一条线上无菌落,其他划线上有菌落。造成划线无菌落可能的操作失误有__________________________________________
________________________________________________________________________。
(4)为探究苯磺隆的降解机制,将该菌种的培养液过滤离心,取上清液做图乙所示实验。该实验的假设是________________________________,该实验设计是否合理?为什么?____________________。
60.[2014·广东卷] 铁皮石斛是我国名贵中药,生物碱是其有效成分之一。应用组织培养技术培养铁皮石斛拟原球茎(简称PLBs,类似愈伤组织)生产生物碱的实验流程如下:
在固体培养基上,PLBs的重量、生物碱含量随增殖培养时间的变化如图所示,请回答下列问题:
(1)选用新生营养芽为外植体的原因是____________________,诱导外植体形成PLBs的过程称________。
(2)与黑暗条件下相比,PLBs在光照条件下生长的优势体现在______________,______________,________________。
(3)脱落酸(ABA)能提高生物碱含量,但会抑制PLBs的生长。若采用液体培养,推测添加适量的ABA可提高生物碱产量。同学们拟开展探究实验验证该推测,在设计实验方案时探讨了以下问题:
①ABA的浓度梯度设置和添加方式:设4个ABA处理组,1个空白对照组,3次重复。因ABA受热易分解,故一定浓度的无菌ABA母液应在各组液体培养基______后按比例加入。
②实验进程和取样:实验50天完成,每10天取样,将样品(PLBs)称重(g/瓶)后再测定生物碱含量。如初始(第0天)数据已知,实验过程中还需测定的样品数为________。
③依所测定数据确定适宜的ABA浓度和培养时间:当某3个样品(重复样)的__________________________时,其对应的ABA浓度为适宜浓度,对应的培养时间是适应培养时间。
61.[2014·江苏卷] 为了获得植物次生代谢产物,先用植物外植体获得愈伤组织,然后在液体培养基中悬浮培养。请回答下列问题:
(1)外植体经诱导后形成愈伤组织的过程称为________。
(2)在愈伤组织悬浮培养时,细胞干重、蔗糖浓度和pH的变化如图所示。细胞干重在12 d后下降的原因有__________________;培养液中蔗糖的作用是________、____________。
(3)多倍体愈伤组织细胞产生的次生代谢产物量常高于二倍体。二倍体愈伤组织细胞经________处理,会产生染色体加倍的细胞。为检测愈伤组织细胞染色体数目,压片前常用纤维素酶和________酶解离愈伤组织。若愈伤组织细胞(2n)经诱导处理后,观察到染色体数为8n的细胞。合理的解释是___________________________________________________、
________________________________________________________________________。
(4)为了更好地获得次生代谢产物,生产中采用植物细胞的固定化技术,其原理与酵母细胞固定化类似。下列说法正确的有________(填序号)。
①选取旺盛生长的愈伤组织细胞包埋 ②必须在光照条件下培养 ③培养过程中需通空气 ④固定化后植物细胞生长会变慢
62.[2014·新课标全国卷Ⅱ] [生物——选修3:现代生物科技专题]
植物甲具有极强的耐旱性,其耐旱性与某个基因有关。若从该植物中获得该耐旱基因,并将其转移到耐旱性低的植物乙中,有可能提高后者的耐旱性。
回答下列问题:
(1)理论上,基因组文库含有生物的________基因;而cDNA文库中含有生物的________基因。
(2)若要从植物甲中获得耐旱基因,可首先建立该植物的基因组文库,再从中________出所需的耐旱基因。
(3)将耐旱基因导入农杆菌,并通过农杆菌转化法将其导入植物________的体细胞中,经过一系列的过程得到再生植株。要确认该耐旱基因是否在再生植株中正确表达,应检测此再生植株中该基因的________,如果检测结果呈阳性,再在田间试验中检测植株的________是否得到提高。
(4)假如用得到的二倍体转基因耐旱植株自交,子代中耐旱与不耐旱植株的数量比为3∶1时,则可推测该耐旱基因整合到了______________________(填“同源染色体的一条上”或“同源染色体的两条上”)。
63.[2014·山东卷] 【生物——现代生物科技专题】
人组织纤溶酶原激活物(htPA)是一种重要的药用蛋白,可在转htPA基因母羊的羊乳中获得。流程如下:
(1)htPA基因与载体用________切割后,通过DNA连接酶连接,以构建重组表达载体。检测目的基因是否已插入受体细胞DNA,可采用____________技术。
(2)为获取更多的卵(母)细胞,要对供体母羊注射促性腺激素,使其________。采集的精子需要经过________,才具备受精能力。
(3)将重组表达载体导入受精卵常用的方法是________。为了获得母羊,移植前需对已成功转入目的基因的胚胎进行________。利用胚胎分割和胚胎移植技术可获得多个转基因个体,这体现了早期胚胎细胞的________。
(4)若在转htPA基因母羊的羊乳中检测到__________,说明目的基因成功表达。
64.[2014·福建卷] [生物——现代生物科技专题] Rag2基因缺失小鼠不能产生成熟的淋巴细胞。科研人员利用胚胎干细胞(ES细胞)对Rag2基因缺失小鼠进行基因治疗。其技术流程如图:
(1)步骤①中,在核移植前应去除卵母细胞的________。
(2)步骤②中,重组胚胎培养到________期时,可从其内细胞团分离出ES细胞。
(3)步骤③中,需要构建含有Rag2基因的表达载体。可以根据Rag2基因的__________设计引物,利用PCR技术扩增Rag2基因片段。用HindⅢ和PstⅠ限制酶分别在片段两侧进行酶切获得Rag2基因片段。为将该片段直接连接到表达载体,所选择的表达载体上应具有______________酶的酶切位点。
(4)为检测Rag2基因的表达情况,可提取治疗后小鼠骨髓细胞的________,用抗Rag2蛋白的抗体进行杂交实验。
65.[2014·海南卷] [生物——选修3:现代生物科技专题]
下图是将某细菌的基因A导入大肠杆菌内,制备“工程菌”的示意图。
据图回答:
(1)获得A有两条途径:一是以A的mRNA为模板,在________酶的催化下,合成互补的单链DNA,然后在________的作用下合成双链DNA,从而获得所需基因;
二是根据目标蛋白质的________序列,推测出相应的mRNA序列,然后按照碱基互补配对原则,推测其DNA的________序列,再通过化学方法合成所需基因。
(2)利用PCR技术扩增DNA时,需要在反应体系中添加的有机物质有________、________、4种脱氧核糖核苷三磷酸和耐热性的DNA聚合酶,扩增过程可以在PCR扩增仪中完成。
(3)由A和载体B拼接形成的C通常称为________。
(4)在基因工程中,常用Ca2+处理D,其目的是________________________。
66.[2013·安徽卷] 图1是一个常染色体遗传病的家系系谱。致病基因(a)是由正常基因(A)序列中一个碱基对的替换而形成的。图2显示的是A和a基因区域中某限制酶的酶切位点。分别提取家系中 Ⅰ1、Ⅰ2和 Ⅱ1的DNA,经过酶切、电泳等步骤,再用特异性探针做分子杂交,结果见图3。
图1
“↑”或“↓”示酶切位点;kb:千碱基对
图2
图3
(1)Ⅱ2的基因型是______________。
(2)一个处于平衡状态的群体中a基因的频率为q。如果Ⅱ2与一个正常男性随机婚配,他们第一个孩子患病的概率为________。如果第一个孩子是患者,他们第二个孩子正常的概率为__________。
(3)研究表明,世界不同地区的群体之间,杂合子(Aa)的频率存在着明显的差异。请简要解释这种现象。
①________________________________________________________________________;
②________________________________________________________________________。
(4)B和b是一对等位基因。为了研究A、a与B、b的位置关系,遗传学家对若干基因型为AaBb和AABB个体婚配的众多后代的基因型进行了分析。结果发现这些后代的基因型只有AaBB和AABb两种。据此,可以判断这两对基因位于__________染色体上,理由是________________________________________________________________________。
(5)基因工程中限制酶的作用是识别双链DNA分子的______________,并切割DNA双链。
(6)根据图2和图3,可以判断分子杂交所用探针与A基因结合的位置位于__________________。
67.[2013·北京卷] 研究者发现,小鼠舌头上的某些味觉细胞和小肠上皮细胞表面均存在蛋白C,该蛋白能和脂肪结合。为研究蛋白C的功能,进行了系列实验。
(1)蛋白C是一种膜蛋白,它在细胞内的________上合成,然后在________和________中加工。
(2)实验一:让小鼠舌头接触脂肪,结果发现正常小鼠小肠出现脂肪消化液,而去除蛋白C基因的小鼠分泌的脂肪消化液明显减少。由此推测,脂肪通过与味觉细胞表面的蛋白C结合,刺激了脂肪味觉________,产生兴奋,传到相关中枢,再通过________刺激消化腺分泌。
(3)实验二:分别培养实验一中两种小鼠的小肠上皮细胞,向培养液中加入脂肪分解物。与正常小鼠细胞相比,进入去除蛋白C基因的小鼠细胞的脂肪分解物减少,表明小肠上皮细胞表面蛋白C的功能是________________________________________________________________________。
(4)为了证实其他哺乳动物的蛋白C也有相似作用,可行的做法是从该种动物的基因文库中________蛋白C基因序列,然后以________的小鼠为受体,导入该基因序列,检测发育出的小鼠相关指标的恢复程度。
68.[2013·北京卷] 斑马鱼的酶D由17号染色体上的D基因编码。具有纯合突变基因(dd)的斑马鱼胚胎会发出红色荧光。利用转基因技术将绿色荧光蛋白(G)基因整合到斑马鱼17号染色体上。带有G基因的胚胎能够发出绿色荧光。未整合G基因的染色体的对应位点表示为g。用个体M和N进行如下杂交实验。
(1)在上述转基因实验中,将G基因与质粒重组,需要的两类酶是______________和____________。将重组质粒显微注射到斑马鱼________中,整合到染色体上的G基因________后,使胚胎发出绿色荧光。
(2)根据上述杂交实验推测:
①亲代M的基因型是________(选填选项前的符号)。
a.DDgg b.Ddgg
②子代中只发出绿色荧光的胚胎基因型包括________(选填选项前的符号)。
a.DDGG b.DDGg c.DdGG d.DdGg
(3)杂交后,出现红·绿荧光(既有红色又有绿色荧光)胚胎的原因是亲代________(填“M”或“N”)的初级精(卵)母细胞在减数分裂过程中,同源染色体的____________发生了交换,导致染色体上的基因重组。通过记录子代中红·绿荧光胚胎数量与胚胎总数,可计算得到该亲本产生的重组配子占其全部配子的比例,算式为________。
69.[2013·广东卷] 污水处理厂的污泥富含有机质和无机成分,可用作肥料,但其多环芳烃(PAHs)等有机污染物含量通常较高,施入土壤会带来二次污染。生物质炭是由作物废弃秸秆等炭化而成。将污泥、含7%生物质炭的污泥均堆放一段时间后用于盆栽实验,研究它们对黑麦草生长及PAHs迁移的影响,结果见下表。
测定项目
红壤
红壤+污泥
红壤+含7%生物质炭的污泥
土壤PAHs含量(μg/kg)
527
1079
765
黑麦草叶绿素含量(mg/g)
2.0
2.1
2.3
黑麦草每盆干重(g)
1.7
2.3
2.7
黑麦草PAHs含量(μg/kg)
401
651
428
(1)生物质炭孔隙结构发达,能改善土壤的通气状况,使根系细胞__________加强,______合成增加,从而促进根系对土壤养分的吸收。
(2)由表可知,施用含生物质炭的污泥_______________________________________________,
从而促进黑麦草生长;污泥的施用使土壤和黑麦草的PAHs含量______________,但生物质炭的输入__________________,从而降低PAHs污染的风险。由此可见,生物质炭有望用作污泥改良剂,促进污泥的推广应用。污泥的应用符合生态工程的__________原理。
70.[2013·山东卷] 科学家通过诱导黑鼠体细胞去分化获得诱导性多能干细胞(iPS),继而利用iPS 细胞培育出与黑鼠遗传特性相同的克隆鼠。流程如下:
(1)从黑鼠体内获得体细胞后,对其进行的初次培养称为________,培养的细胞在贴壁生长至铺满培养皿底时停止分裂,这种现象称为________。
(2)图中2-细胞胚胎可用人工方法从灰鼠输卵管内获得,该过程称为________;也可从灰鼠体内取出卵子,通过________后进行早期胚胎培养获得。
(3)图中重组囊胚通过________技术移入白鼠子宫内继续发育,暂不移入的胚胎可使用________方法保存。
(4)小鼠胚胎干细胞(ES)可由囊胚的__________分离培养获得。iPS与ES细胞同样具有发育全能性,有望在对人类iPS细胞进行定向__________后用于疾病的细胞治疗。
71.[2013·新课标全国卷Ⅱ] [生物——选修3:现代生物科技专题]
甲、乙是染色体数目相同的两种二倍体药用植物,甲含有效成分A,乙含有效成分B。某研究小组拟培育同时含有A和B的新型药用植物。
回答下列问题:
(1)为了培育该新型药用植物,可取甲和乙的叶片,先用________酶和________酶去除细胞壁,获得具有活力的________,再用化学诱导剂诱导二者融合。形成的融合细胞进一步培养形成________组织,然后经过__________形成完整的杂种植株。这种培育技术称为________________。
(2)上述杂种植株属于多倍体,多倍体是指______________________________________________________。假设甲与乙有性杂交的后代是不育的,而上述杂种植株是可育的,造成这种差异的原因是
________________________________________________________________________。
(3)这种杂种植株可通过制作人工种子的方法来大量繁殖。经植物组织培养得到的__________________等材料用人工薄膜包装后可得到人工种子。
72.[2013·新课标全国卷Ⅰ] [生物——选修3:现代生物科技专题]
阅读如下资料:
资料甲:科学家将牛生长激素基因导入小鼠受精卵中,得到了体型巨大的“超级小鼠”;科学家采用农杆菌转化法培育出转基因烟草。
资料乙:T4溶菌酶在温度较高时易失去活性。科学家对编码T4溶菌酶的基因进行了改造,使其表达的T4溶菌酶第3位的异亮氨酸变为半胱氨酸,在该半胱氨酸与第97位的半胱氨酸之间形成了一个二硫键,提高了T4溶菌酶的耐热性。
资料丙:兔甲和兔乙是同一物种的两个雌性个体,科学家将兔甲受精卵发育成的胚胎移植到兔乙体内,成功产出兔甲的后代,证实了同一物种的胚胎可在不同个体的体内发育。
回答下列问题:
(1)资料甲属于基因工程的范畴。将基因表达载体导入小鼠的受精卵中常用__________法。构建基因表达载体常用的工具酶是____________和____________。在培育有些转基因植物时,常用农杆菌转化法,农杆菌的作用是________________________________________________________________________。
(2)资料乙中的技术属于__________工程的范畴,该工程是指以分子生物学相关理论为基础,通过基因修饰或基因合成,对__________进行改造,或制造一种__________的技术。在该实例中,引起T4溶菌酶空间结构改变的原因是组成该酶肽链的________序列发生了改变。
(3)资料丙属于胚胎工程的范畴。胚胎移植是指将获得的早期胚胎移植到________种的、生理状态相同的另一个雌性动物体内,使之继续发育成新个体的技术。在资料丙的实例中,兔甲称为__________体,兔乙称为________体。
73.[2013·天津卷] 花椰菜易受黑腐病菌的危害而患黑腐病。野生黑芥具有黑腐病的抗性基因。用一定剂量的紫外线处理黑芥原生质体可使其染色体片段化,并丧失再生能力。再利用此原生质体作为部分遗传物质的供体与完整的花椰菜原生质体融合,以获得抗黑腐病杂种植株。流程如下图:
据图回答下列问题:
(1)过程①所需的酶是__________________________。
(2)过程②后,在显微镜下观察融合的活细胞中有供体的________存在,这一特征可作为初步筛选杂种细胞的标志。
(3)原生质体培养液中需要加入适宜浓度的甘露醇以保持一定的渗透压,其作用是______________________。原生质体经过__________再生,进而分裂和脱分化形成愈伤组织。
(4)若分析再生植株的染色体变异类型,应剪取再生植株和__________________植株的根尖,通过________、________、染色和制片等过程制成装片,然后在显微镜下观察比较染色体的形态和数目。
(5)采用特异性引物对花椰菜和黑芥基因组DNA进行PCR扩增,得到两亲本的差异性条带,可用于杂种植株的鉴定。下图是用该引物对双亲及再生植株1~4进行PCR扩增的结果。据图判断,再生植株1~4中一定是杂种植株的有________。
(6)对杂种植株进行________接种实验,可筛选出具有高抗性的杂种植株。
74.[2013·新课标全国卷Ⅰ] [生物——选修3:现代生物科技专题]
阅读如下资料:
资料甲:科学家将牛生长激素基因导入小鼠受精卵中,得到了体型巨大的“超级小鼠”;科学家采用农杆菌转化法培育出转基因烟草。
资料乙:T4溶菌酶在温度较高时易失去活性。科学家对编码T4溶菌酶的基因进行了改造,使其表达的T4溶菌酶第3位的异亮氨酸变为半胱氨酸,在该半胱氨酸与第97位的半胱氨酸之间形成了一个二硫键,提高了T4溶菌酶的耐热性。
资料丙:兔甲和兔乙是同一物种的两个雌性个体,科学家将兔甲受精卵发育成的胚胎移植到兔乙体内,成功产出兔甲的后代,证实了同一物种的胚胎可在不同个体的体内发育。
回答下列问题:
(1)资料甲属于基因工程的范畴。将基因表达载体导入小鼠的受精卵中常用__________法。构建基因表达载体常用的工具酶是____________和____________。在培育有些转基因植物时,常用农杆菌转化法,农杆菌的作用是________________________________________________________________________。
(2)资料乙中的技术属于__________工程的范畴,该工程是指以分子生物学相关理论为基础,通过基因修饰或基因合成,对__________进行改造,或制造一种__________的技术。在该实例中,引起T4溶菌酶空间结构改变的原因是组成该酶肽链的________序列发生了改变。
(3)资料丙属于胚胎工程的范畴。胚胎移植是指将获得的早期胚胎移植到________种的、生理状态相同的另一个雌性动物体内,使之继续发育成新个体的技术。在资料丙的实例中,兔甲称为__________体,兔乙称为________体。
75.[2013·四川卷] 普通酵母菌直接利用淀粉的能力很弱,有人将地衣芽孢杆菌的α-淀粉酶基因转入酵母菌中,经筛选得到了可高效利用淀粉的工程酵母菌菌种(过程如图甲所示)。
甲
乙
(1)图甲中,过程①需要的酶有_________________________。为达到筛选目的,平板内的固体培养基应以________作为唯一碳源。②③过程需重复几次,目的是________________________________________________________________________。
(2)某同学尝试过程③的操作,其中一个平板经培养后的菌落分布如图乙所示。该同学的接种方法是__________________;推测该同学接种时可能的操作失误是
________________________________________________________________________。
(3)以淀粉为原料,用工程酵母菌和普通酵母菌在相同的适宜条件下密闭发酵,接种________菌的发酵罐需要先排气,其原因是________________________________________________________________________
________________________________________________________________________。
(4)用凝胶色谱法分离α-淀粉酶时,在色谱柱中移动速度较慢的蛋白质,相对分子质量较________。
76.[2013·天津卷] 花椰菜易受黑腐病菌的危害而患黑腐病。野生黑芥具有黑腐病的抗性基因。用一定剂量的紫外线处理黑芥原生质体可使其染色体片段化,并丧失再生能力。再利用此原生质体作为部分遗传物质的供体与完整的花椰菜原生质体融合,以获得抗黑腐病杂种植株。流程如下图:
据图回答下列问题:
(1)过程①所需的酶是__________________________。
(2)过程②后,在显微镜下观察融合的活细胞中有供体的________存在,这一特征可作为初步筛选杂种细胞的标志。
(3)原生质体培养液中需要加入适宜浓度的甘露醇以保持一定的渗透压,其作用是______________________。原生质体经过__________再生,进而分裂和脱分化形成愈伤组织。
(4)若分析再生植株的染色体变异类型,应剪取再生植株和__________________植株的根尖,通过________、________、染色和制片等过程制成装片,然后在显微镜下观察比较染色体的形态和数目。
(5)采用特异性引物对花椰菜和黑芥基因组DNA进行PCR扩增,得到两亲本的差异性条带,可用于杂种植株的鉴定。下图是用该引物对双亲及再生植株1~4进行PCR扩增的结果。据图判断,再生植株1~4中一定是杂种植株的有________。
(6)对杂种植株进行________接种实验,可筛选出具有高抗性的杂种植株。
专题15 实验与探究-十年(2013-2022)高考生物真题分项汇编(全国通用): 这是一份专题15 实验与探究-十年(2013-2022)高考生物真题分项汇编(全国通用),文件包含专题15实验与探究-十年2013-2022高考生物真题分项汇编全国通用解析版docx、专题15实验与探究-十年2013-2022高考生物真题分项汇编全国通用原卷版docx等2份试卷配套教学资源,其中试卷共189页, 欢迎下载使用。
专题13 发酵工程-十年(2013-2022)高考生物真题分项汇编(全国通用): 这是一份专题13 发酵工程-十年(2013-2022)高考生物真题分项汇编(全国通用),文件包含专题13发酵工程-十年2013-2022高考生物真题分项汇编全国通用解析版docx、专题13发酵工程-十年2013-2022高考生物真题分项汇编全国通用原卷版docx等2份试卷配套教学资源,其中试卷共119页, 欢迎下载使用。
专题05 遗传的分子基础-十年(2013-2022)高考生物真题分项汇编(全国通用): 这是一份专题05 遗传的分子基础-十年(2013-2022)高考生物真题分项汇编(全国通用),文件包含专题05遗传的分子基础-十年2013-2022高考生物真题分项汇编全国通用解析版docx、专题05遗传的分子基础-十年2013-2022高考生物真题分项汇编全国通用原卷版docx等2份试卷配套教学资源,其中试卷共116页, 欢迎下载使用。

