鲁教版高中地理选择性必修3第2单元单元总结探究课课件+学案
展开请根据下面的体系图快速回顾本单元内容,把各序号代表的含义填到对应的框内,构建出清晰的知识网络。
①生态系统
②共同
③生态系统
④生态问题
⑤措施
⑥八项
⑦国际
⑧生态环境
[学思心得]
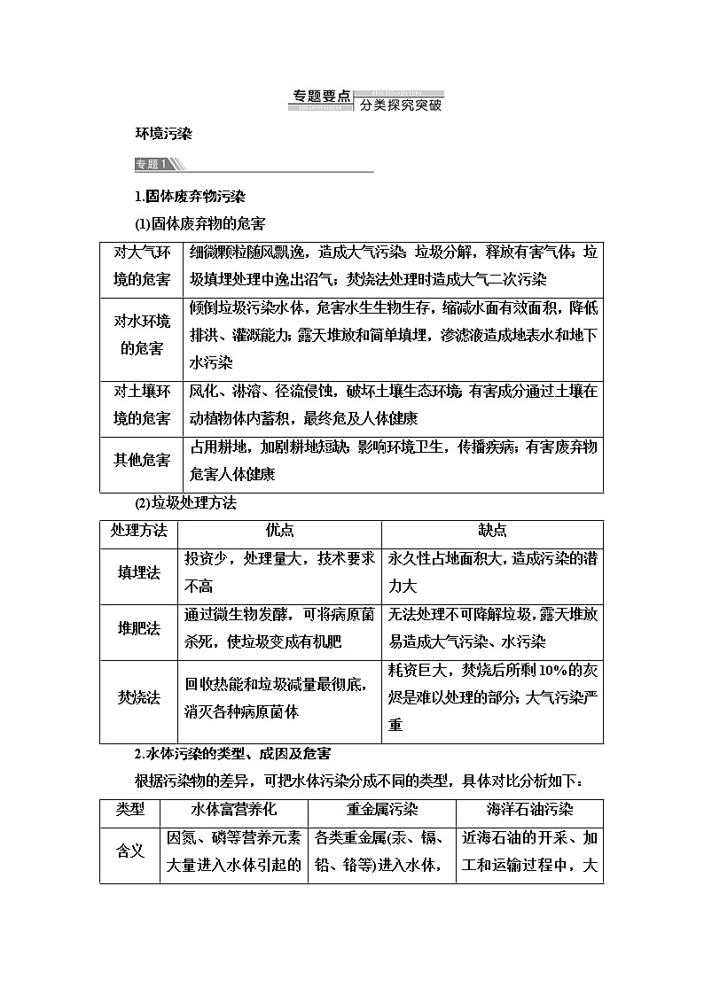
环境污染
1.固体废弃物污染
(1)固体废弃物的危害
对大气环境的危害 | 细微颗粒随风飘逸,造成大气污染;垃圾分解,释放有害气体;垃圾填埋处理中逸出沼气;焚烧法处理时造成大气二次污染 |
对水环境的危害 | 倾倒垃圾污染水体,危害水生生物生存,缩减水面有效面积,降低排洪、灌溉能力;露天堆放和简单填埋,渗滤液造成地表水和地下水污染 |
对土壤环境的危害 | 风化、淋溶、径流侵蚀,破坏土壤生态环境;有害成分通过土壤在动植物体内蓄积,最终危及人体健康 |
其他危害 | 占用耕地,加剧耕地短缺;影响环境卫生,传播疾病;有害废弃物危害人体健康 |
(2)垃圾处理方法
处理方法 | 优点 | 缺点 |
填埋法 | 投资少,处理量大,技术要求不高 | 永久性占地面积大,造成污染的潜力大 |
堆肥法 | 通过微生物发酵,可将病原菌杀死,使垃圾变成有机肥 | 无法处理不可降解垃圾,露天堆放易造成大气污染、水污染 |
焚烧法 | 回收热能和垃圾减量最彻底,消灭各种病原菌体 | 耗资巨大,焚烧后所剩10%的灰烬是难以处理的部分;大气污染严重 |
2.水体污染的类型、成因及危害
根据污染物的差异,可把水体污染分成不同的类型,具体对比分析如下:
类型 | 水体富营养化 | 重金属污染 | 海洋石油污染 |
含义 | 因氮、磷等营养元素大量进入水体引起的水质恶化现象 | 各类重金属(汞、镉、铅、铬等)进入水体,经动植物生物链逐渐积累,对人畜造成伤害 | 近海石油的开采、加工和运输过程中,大量石油流失到海洋中,造成污染范围极广的现象 |
污染源 | 生产和生活污水中所含的氮、磷等营养物质 | 工业生产中排放的含重金属的污水和固体垃圾中重金属的淋溶污水 | 近海石油泄漏 |
表现 | 陆地水体称为“水花(水华)”,又称“藻花”;海洋水体称为“赤潮” | 各种重金属引起的人畜病症 | 海洋上漂浮大量油膜和油块 |
危害 | 水体中植物死亡,鱼类死亡;湖泊演变为沼泽 | 重金属元素通过食物链放大,最终危害人类身体健康 | 海洋生物大量死亡;阻碍海藻光合作用;影响海洋底栖动物;石油氧化分解大量消耗水中溶解氧 |
案例 | 太湖的富营养化现象 | 日本的水俣病 | 瓦尔迪兹号油轮泄漏事件 |
3.大气污染及其防治
(1)大气污染的主要类型、成因及其危害
类型 | 成因 | 危害 |
酸雨 | 燃烧煤、石油、天然气,排放硫氧化物和氮氧化合物等酸性气体 | 河湖水酸化,危害生物;土壤酸化,危害农作物、森林;腐蚀建筑物和文物古迹;危害人体健康 |
光化学烟雾 | 排入大气的氮氧化合物和碳氢化合物等,受太阳紫外线作用,产生刺激性的浅蓝色烟雾 | 烟雾积聚不散,造成大气污染,危害人体健康 |
温室效应 | 燃烧化石燃料排放出的二氧化碳等温室气体,增加了大气吸收地面辐射的能力 | 导致全球气候变暖,海平面上升;生态系统改变,自然灾害加剧等 |
可吸入颗粒物 | 降水量少,植被覆盖率低,土地荒漠化加剧;燃煤烟尘、建筑工地多、汽车尾气排放量大且缺乏标准或不达标 | 吸入颗粒物过多或颗粒物中含有毒有害成分时,就可能出现免疫功能障碍,危害人体健康,如传染病、“尘肺病”、恶性病变等 |
(2)大气污染的防治措施
1.下图为华东地区和东北地区的城市大气PM2.5和SO2多年平均浓度日变化曲线图。读图,回答(1)~(2)题。
(1)两地区的城市大气PM2.5浓度一般在10时以后下降,其主要原因是 ( )
A.户外活动减少,利于污染物沉降
B.降水频率增加,有利于空气净化
C.热岛效应增强,利于污染物扩散
D.汽车流量减少,尾气排放量减少
(2)华东地区大部分时段大气SO2浓度低于东北地区,主要的影响因素是( )
A.能源结构 B.人口密度
C.资源条件 D.出行方式
1.C 2.A [第(1)题,10时以后,随着气温的升高,城市上升气流增强,利于污染物扩散。而城市上升气流增强,与10时以后交通繁忙等人类活动导致的“热岛效应”增强密切相关。第(2)题,东北地区煤炭资源丰富,能源消费结构以煤炭为主,排放出的SO2多,大气污染较重;华东地区煤炭分布较少,能源消费构成中石油、天然气比重较大,且近年来核电比重上升较快,因此排放出的SO2相对较少。]
生态破坏
1.森林资源的生态功能
森林具有强大的生态效益,能为人类提供各种生态服务。森林尤其是原始森林被大面积砍伐,无疑会影响和破坏森林的生态功能,带来生态灾难。
2.草地退化的原因、危害及其防治措施
(1)草地退化的原因与危害
原因 | 自然原因 | 自然环境比较脆弱,易受外力破坏;气候变暖,降水减少,干旱灾害频繁发生;虫害与鼠害严重等 |
人为原因 | 人口增加;过度放牧;盲目开垦;乱采滥挖;捕杀野生动物等 | |
危害 | 牧场退化,载畜量下降;草原生态恶化;土地沙化和盐渍化;草原动植物资源遭到破坏 | |
(2)草地退化的防治措施:控制人口增长,改善经济结构,加速经济发展。
3.湿地的主要功能及其减少的原因
(1)湿地的生态服务功能
(2)湿地减少的原因
湿地的减少既有自然原因,又有人为原因,其中人为原因是主要原因。具体如下图所示:
(3)保护湿地
签署《湿地公约》,通过国际合作,保护重要湿地系统,对退化和受损湿地生态系统进行恢复和重建。
4.生物多样性保护
(1)物种灭绝的原因
自然原因 | 物种有发生、发育和消亡的过程,所以生物灭绝是一种正常的自然现象 |
人为原因 | 滥捕滥杀野生动物、森林破坏,湿地、草场退化等破坏了野生动物的生存环境;环境污染和外来物种的入侵都是导致生物多样性减少的人为原因 |
(2)保护措施
建立自然保护区,保护生态环境;把某些珍稀物种迁出原地,迁入适宜的环境进行特殊保护和管理;建立濒危物种种子库,动物精子库等,保护遗传资源;国家颁布生物保护的法律法规。
2.下图为我国某河源头地区不同海拔和坡向的草地退化率分布图。读图,完成(1)~(2)题。
(1)该河源头地区草地退化的最主要原因是 ( )
A.过度樵采 B.过度农垦
C.过度放牧 D,过度利用水资源
(2)当地人类活动最活跃的地区可能位于 ( )
A.东坡 B.西坡
C.南坡 D.北坡
(1)C (2)C [第(1)题,读图可知,该河源头地区是草地,草地为牧场的主要分布区,草地退化的最主要原因是过度放牧,C项对。过度樵采主要是林区的活动,A项错。高海拔地区不适宜种植业的发展,不存在过度农垦、过度利用水资源等问题,B、D两项错。第(2)题,根据图中退化率的坡向差异,最严重的是南坡或东南坡。所以当地人类活动最活跃的地区可能位于南坡,C项对。]

