


- 2023嘉兴一中高二上学期期中考试英语含答案 试卷 0 次下载
- 2023嘉兴一中高二上学期期中考试数学含答案 试卷 0 次下载
- 2023嘉兴一中高二上学期期中考试地理含答案 试卷 0 次下载
- 2023嘉兴一中高二上学期期中考试历史含答案 试卷 0 次下载
- 2023嘉兴一中高二上学期期中考试生物含答案 试卷 0 次下载
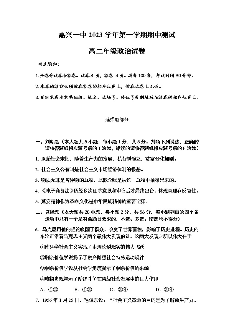
2023嘉兴一中高二上学期期中考试政治含答案
展开2023嘉兴高二上学期期末考试政治含答案: 这是一份2023嘉兴高二上学期期末考试政治含答案,共9页。试卷主要包含了《孟子》记载等内容,欢迎下载使用。
2023嘉兴高二上学期期末考试政治含答案: 这是一份2023嘉兴高二上学期期末考试政治含答案,共9页。试卷主要包含了《孟子》记载等内容,欢迎下载使用。
2023嘉兴一中高三上学期期中考试政治含解析: 这是一份2023嘉兴一中高三上学期期中考试政治含解析,文件包含浙江省嘉兴市第一中学2022-2023学年高三上学期期中检测政治试题含解析docx、浙江省嘉兴市第一中学2022-2023学年高三上学期期中检测政治试题无答案docx等2份试卷配套教学资源,其中试卷共33页, 欢迎下载使用。