湖南省长沙市长郡中学2022-2023学年高一化学上学期期中考试试卷(Word版附答案)
展开长郡中学2022-2023学年高一上学期期中考试
化 学
时量:75分钟 满分:100分
得分:
可能用到的相对原子质量:H~1 C~12 O~16 Na~23 Cl~35.5
一、选择题(本题包括10小题,每小题3分,共30分。在每小题给出的四个选项中,只有一项是符合题目要求的)
1.古诗词是古人为我们留下的宝贵精神财富,是中华民族传统文化精髓。下列古诗词或古文记载不涉及化学反应中的氧化还原反应的是( )
A.《淮南万毕术》记载:“曾青得铁则化为铜”
B.《天工开物》记载:“用煤炭饼垫盛,其底铺薪,发火煅红,罐中炉甘石熔化成团,冷定毁罐取出……即倭铅也”
C.春蚕到死丝方尽,蜡炬成灰泪始干
D.千淘万漉虽辛苦,吹尽狂沙始到金
2.对物质合理分类可以发现物质及其变化的规律,预测物质的性质及可能发生的变化。下列有关物质分类或归类中,正确的是( )
A.酸性氧化物:CO2、SO2、SO3、CO
B.碱性氧化物:全部的金属氧化物
C.化合物:CaCl2、NaOH、HCl、O3
D.同素异形体:C60、C70、金刚石、石墨
3.我们常用“往伤口上撒盐”来比喻某些乘人之危、落井下石的行为。血浆是一种胶体,从医学角度说“往伤口上撒盐”有消炎作用,但应该使用生理盐水。从化学的角度分析,下列叙述错误的是( )
A.生理盐水是0.9%的NaCl溶液
B.血红蛋白也是一种胶体
C.血浆中的微粒直径大小约为1~100 nm
D.可以用丁达尔效应鉴别胶体和溶液
4.氯气在人类生产、生活中用途非常广泛,化工生产过程中排出的大量含氯废气与氯化氢气体用过量氢氧化钠溶液吸收,在吸收后的溶液中可以大量共存的离子是( )
A.H+ B.CO32− C.Fe2+ D.Ag+
5.“碳中和”已作为一种新型环保形式,CH4和CO2的催化重整可以缓解一部分环保压力。反应为一定条件CH4 + CO22CO+2H2,下列说法错误的是( )
A.生成2个H2时,共转移4个电子
B.每消耗1个CH4,CO2得到2个电子
C.CH4既是氧化剂,又是还原剂
D.该反应既可以缓解温室效应,又能提供燃料
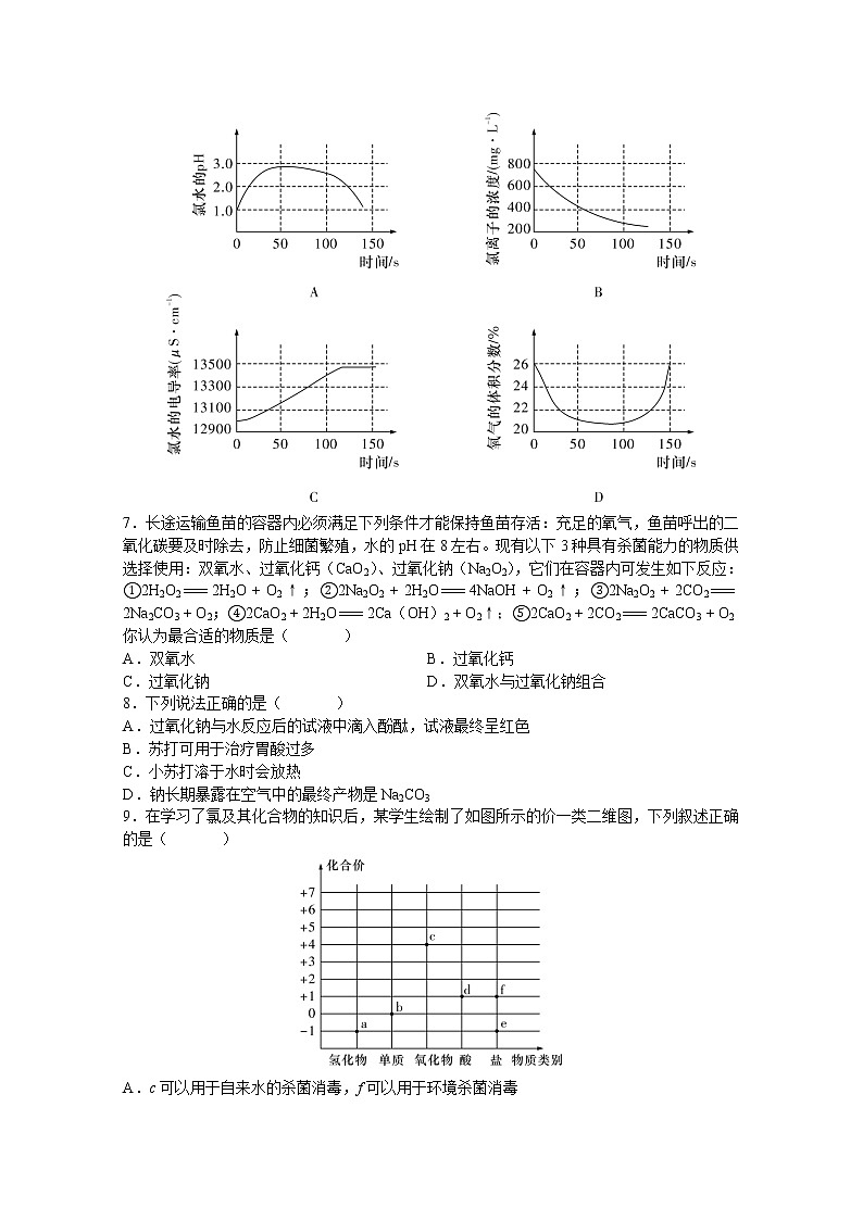
6.利用数字传感器对氯水的光照实验进行数据采集与分析,下列图示正确的是( )
7.长途运输鱼苗的容器内必须满足下列条件才能保持鱼苗存活:充足的氧气,鱼苗呼出的二氧化碳要及时除去,防止细菌繁殖,水的pH在8左右。现有以下3种具有杀菌能力的物质供选择使用:双氧水、过氧化钙(CaO2)、过氧化钠(Na2O2),它们在容器内可发生如下反应:
①2H2O22H2O + O2↑;②2Na2O2 + 2H2O4NaOH + O2↑;③2Na2O2 + 2CO22Na2CO3 + O2;④2CaO2 + 2H2O2Ca(OH)2 + O2↑;⑤2CaO2 + 2CO22CaCO3 + O2
你认为最合适的物质是( )
A.双氧水 B.过氧化钙
C.过氧化钠 D.双氧水与过氧化钠组合
8.下列说法正确的是( )
A.过氧化钠与水反应后的试液中滴入酚酞,试液最终呈红色
B.苏打可用于治疗胃酸过多
C.小苏打溶于水时会放热
D.钠长期暴露在空气中的最终产物是Na2CO3
9.在学习了氯及其化合物的知识后,某学生绘制了如图所示的价一类二维图,下列叙述正确的是( )
A.c可以用于自来水的杀菌消毒,f可以用于环境杀菌消毒
B.向e的饱和溶液中先通CO2再通NH3,加热过滤得到的固体可制得纯碱
C.含有146 g a的浓溶液与足量的二氧化锰充分反应可制取71 g b
D.工业上常用b与氢气反应制备盐酸,工业盐酸常呈黄色,是因为含有未充分反应的b
10.下列实验方案中,不能测定出Na2CO3和NaHCO3混合物中Na2CO3的质量分数的是( )
A.取a g混合物充分加热,质量减少b g
B.取a g混合物与足量稀盐酸反应,加热、蒸干、灼烧,得到b g固体
C.取a g混合物与足量NaOH溶液充分反应,得到b g溶液
D.取a g混合物与足量稀硫酸反应,逸出气体经干燥后用碱石灰吸收,质量增加b g
二、选择题(本题包括4小题,每小题4分,共16分。在每小题给出的四个选项中,有一个或两个选项符合题目要求。全部选对的得4分,选对但不全的得2分,有选错的得0分)
11.如图所示,在A处通入未经干燥的氯气。当关闭B阀时,C处的红色布条看不到明显现象;当打开B阀后,C处的布条逐渐褪色。则D瓶中盛放的溶液可以是( )
A.饱和NaCl溶液 B.NaOH溶液 C.H2O D.浓硫酸
12.下列指定反应的离子方程式或化学方程式正确的是( )
A.向CaCl2溶液中通入CO2:Ca2+ + H2O + CO2CaCO3 + 2H+
B.同浓度同体积NH4HSO4溶液与NaOH溶液混合:NH4+ + OH−NH3·H2O
C.化工生产中漂白粉的制备:2OH− + Cl2Cl− + ClO− + H2O
D.向CuSO4溶液中加入足量Zn粉,溶液蓝色消失:Zn + CuSO4Cu + ZnSO4
13.用下列装置或操作进行相应实验,能达到实验目的的是( )
选项 | A | B | C | D |
目的 | 探究氧化性: KMnO4>Cl2>I2 | 用铁丝蘸取碳酸钾溶液进行焰色试验 | 验证Na和水反应是否为放热反应 | 制备氢氧化铁胶体 |
装置或 操作 |
14.已知常温下,在溶液中发生如下反应:
①16H+ + 10Z− + 2XO4−2X2+ + 5Z2 + 8H2O;
②2A2+ + B22A3+ + 2B−;
③2B− + Z2B2 + 2Z−。
由此推断下列说法错误的是( )
A.反应Z2 + 2A2+2A3+ + 2Z−可以进行
B.Z元素在反应①中被还原,在反应③中被氧化
C.Z2可以置换出X2+溶液中的X
D.氧化性由强到弱的顺序是XO4−、Z2、B2、A3+
三、非选择题(本题包括4小题,共54分)
15.(10分)高铁酸钾(K2FeO4)是一种新型绿色消毒剂,其在消毒(发生氧化还原反应)后可形成Fe(OH)3胶体,常用于处理饮用水。工业上有干法与湿法两种制备高铁酸钾的方法。
(1)干法制备高铁酸钾时,先制备得到Na2FeO4,反应为2FeSO4 + 6Na2O2 2Na2FeO4 + 2Na2O + 2Na2SO4+O2↑,该反应中,氧化剂是________,氧化产物是________。
(2)配平湿法制备高铁酸钾反应的离子方程式并用单线桥表示出电子转移的方向和数目:
____Fe(OH)3 + ____ClO− + ____OH−____FeO42− + ____Cl− + ____H2O。
(3)取少量K2FeO4溶液,滴加盐酸,有Cl2产生,该反应表明氧化性:K2FeO4________(填“>”或“<”)Cl2。
16.(14分)某化学小组甲同学学习了酸、碱、盐化学性质后展开了如下探究活动:
(1)B试管中发生反应的离子方程式为________________________________________;
(2)【实验一】A、B试管中物质分别充分反应后,先将B试管中所有物质倒入空烧杯C中,再将A试管中所得溶液慢慢滴加到C烧杯中,烧杯内固体质量随A试管中加入液体质量变化如图所示;据此判断B试管中反应后所得溶液中的溶质是________(填化学式)。
(3)【实验二】将C烧杯中沉淀过滤,向滤渣中加入过量稀硝酸,观察到________的实验现象,进而证明滤渣为混合物。
(4)【猜想与假设】实验二C烧杯的滤液中含有哪些离子?
猜想一:Na+、Ba2+、OH−
猜想二:Na+、H+、CO32−
猜想三:Na+、OH−、CO32−
猜想四:Na+、OH−、SO42−
猜想五:________________(写出一种即可)
小组同学一致认为猜想________不正确,理由是________________________________。
(5)【实验探究】为确定最终滤液中溶质成分,小组同学向滤液中加入稀硫酸,观察到________的实验现象,最终证明了溶液的溶质成分为Na+、Ba2+、OH−。向Ba(OH)2溶液中滴加稀硫酸至过量,导电能力随时间变化的曲线图为
若将稀硫酸改为等浓度的Na2SO4溶液,测得的溶液的导电性曲线是否与上述曲线相同________(填“是”或“否”)。
17.(15分)为了证明在实验室制备得到的Cl2中会混有HCl,甲同学设计了如图所示的实验装置,按要求回答下列问题。已知:湿润的KI−淀粉试纸遇Cl2能显蓝色。
(1)请根据甲同学的示意图,将所需实验装置按从左至右的连接顺序:装置②→________。
(2)装置②中滴加反应物的仪器名称是________,装置②中发生反应的离子方程式为________________________________________________________。
(3)装置③中Cu的作用是________________________。
(4)乙同学认为甲同学实验设计仍然存在缺陷,不能证明最终通入AgNO3溶液中的气体只有一种。为此,乙同学提出气体通入装置①之前,要加装一个检验装置⑤,以证明最终通入AgNO3溶液中的气体只有一种。你认为装置⑤应放入________________。
(5)丙同学看到甲同学设计的装置后提出无需多加装置,只需将原来烧杯中的AgNO3溶液换成紫色石蕊试液,如果观察到________________的现象,则证明制Cl2时有HCl挥发出来。
18.(15分)回答下列问题。
I.某校化学课外小组为了鉴别Na2CO3和NaHCO3两种白色固体,用不同的方法做了以下实验,如图所示:
(1)写出方法I中在NaHCO3溶液中逐滴加入稀盐酸的离子方程式:________________。
(2)方法Ⅱ能鉴别Na2CO3和NaHCO3的现象是________________________。
(3)方法Ⅲ、Ⅳ均能鉴别这两种物质,其中加热试管中发生反应的化学方程式为_____________________________________,与方法Ⅲ相比,方法Ⅳ的优点是________(填标号)。
A.Ⅳ比Ⅲ复杂
B.Ⅳ比Ⅲ安全
C.Ⅳ比Ⅲ操作简便
D.Ⅳ可以做到用一套装置同时进行两个实验,而Ⅲ不行
(4)若用方法Ⅳ验证Na2CO3和NaHCO3的稳定性,则试管A中装入的固体是________(填化学式)。
Ⅱ.我国化学家侯德榜发明的“联合制碱法”为世界制碱工业做出了巨大贡献,下图为联合制碱法的主要过程(部分物质已略去)。
已知:i.NH3极易溶于水并生成碱,与酸反应生成盐,如NH3 + HClNH4Cl。
ii.有关物质的溶解度(20℃):
物质 | NaCl | NH4HCO3 | NaHCO3 | NH4Cl |
溶解度/g | 36.0 | 21.7 | 9.6 | 37.2 |
(5)沉淀池中主要沉淀物是________(化学式),发生反应的化学方程式为________________。
湖南省长沙市长郡中学2023-2024学年高一上学期期中考试化学试题(Word版附解析): 这是一份湖南省长沙市长郡中学2023-2024学年高一上学期期中考试化学试题(Word版附解析),共14页。试卷主要包含了 下列离子方程式中,正确的是,75ml电子,C错误;等内容,欢迎下载使用。
湖南省长沙市长郡中学2022-2023学年高一化学下学期期末考试试题(Word版附答案): 这是一份湖南省长沙市长郡中学2022-2023学年高一化学下学期期末考试试题(Word版附答案),共7页。试卷主要包含了选择题,非选择题等内容,欢迎下载使用。
湖南省长沙市长郡中学2022-2023学年高二化学上学期第二次模块检测试卷(Word版附答案): 这是一份湖南省长沙市长郡中学2022-2023学年高二化学上学期第二次模块检测试卷(Word版附答案),共18页。试卷主要包含了选择题,非选择题等内容,欢迎下载使用。

