

还剩3页未读,
继续阅读
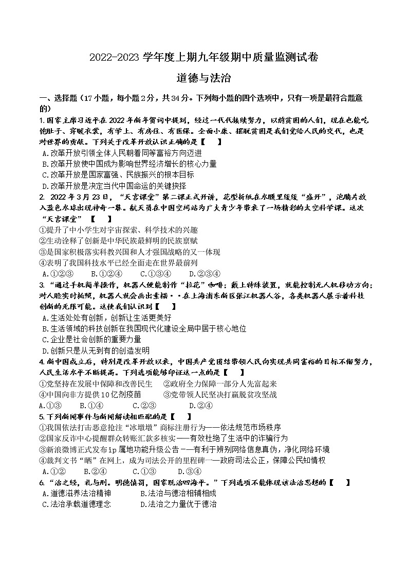
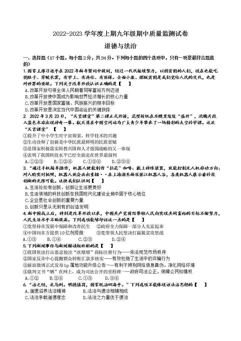
河南省信阳市罗山县 2022-2023学年九年级上学期期中考试道德与法治试卷(含答案)
展开
这是一份河南省信阳市罗山县 2022-2023学年九年级上学期期中考试道德与法治试卷(含答案),共5页。试卷主要包含了选择题,非选择题等内容,欢迎下载使用。
相关试卷
河南省信阳市罗山县2023-2024学年九年级上学期1月期末道德与法治试题:
这是一份河南省信阳市罗山县2023-2024学年九年级上学期1月期末道德与法治试题,共4页。
2022-2023学年河南省信阳市罗山县九年级(上)期末道德与法治试卷(含详细答案解析):
这是一份2022-2023学年河南省信阳市罗山县九年级(上)期末道德与法治试卷(含详细答案解析),共14页。试卷主要包含了单项选择题,辨析题,分析说明题等内容,欢迎下载使用。
河南省信阳市罗山县 2023-2024学年九年级上学期11月期中道德与法治试题:
这是一份河南省信阳市罗山县 2023-2024学年九年级上学期11月期中道德与法治试题,文件包含1小数乘法-2023-2024学年人教版数学五年级上册知识梳理+例题引领+分层练习原卷版docx、1小数乘法-2023-2024学年人教版数学五年级上册知识梳理+例题引领+分层练习解析版docx等2份试卷配套教学资源,其中试卷共13页, 欢迎下载使用。