


小学数学1~6年级知识薄弱点应对方法汇总
展开
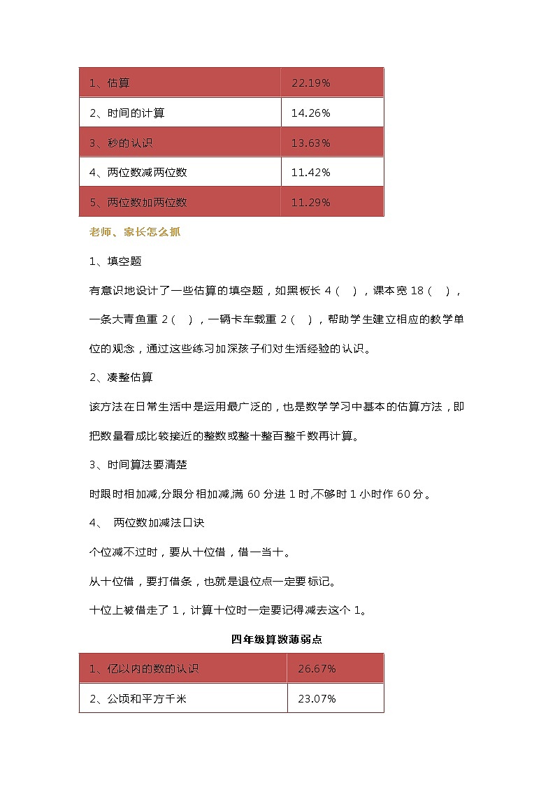
一年级算数薄弱点1、十几减913.83%2、加减混合7.23%3、认识人民币5.62%4、8 、7、 6、加几5.61%5、9加几5.23%老师、家长怎么抓1、 凑十法计算凑十法加减法都可以使用。如“n—9”就可以计算为“n—10+1”;“9+n”可以计算为“10+n—1”。2、食物算术法根据孩子的特点,孩子对自己喜欢的食物是非常敏感的,根据这一点,在和孩子的生活中,家长可以根据食物对孩子进行简单的加减法教育。3、给孩子讲解人民币上的图孩子认识了钱币上的数字,就会知道钱币的大小,所以父母有必要先教孩子学认钱币上的大小写数字,还要让孩子学识中华人民共和国这几个人民币上的大字,并要让孩子理解元、角、分的概念与换算。比大小知识点1、例如给数字娃娃排队:5、6、10、3、20、17,可以按从大到小的顺序排列,也可以按从小到大的顺序排列。(注意做题时,写一个数字,划去一个,做到不重不漏。)2、任意取20以内的两个数,能够用谁比谁大或谁比谁小说一句话。如:16比15大,写出来就是16>159比13小,写出来就是9<133、“比”字的用法看“比”字的后面是谁,比几大1就要在几的基础上加1,比几小1就要在几的基础上减1。如:比5小2的数是(3),比4多3的数是(7)。4、几和第几△▲▲★△☆☆△△△▲★★★☆★观察图,说说有几个图形?(16个图形)从左数第几位是什么?从右数第几位是什么?把左边三个圈起来;把右边第2个圈起来。(复习此类知识时,分清左右,同时确定方向;知道几个和第几个的区别。)5、相邻数2的前面是1,2的后面是3,2再添上1就是3,3再去掉1就是2,与2相邻的数是1和3。3的前面是2,3的后面是4,3再添上1就是4,4再去掉1就是3,与3相邻的数是2和4。二年级算数薄弱点1、进位加9.46%2、不退位减6.06%3、不退位加5.87%4、5的惩罚口诀5.53%5、2、3、4的乘法口诀3.9%老师、家长怎么抓1、要让孩子认识两位数数字的结构分辨“十位”和“个位”,例如“14”,包含一个“10”,一个“4”,特别是十位的“1”,要明白它是代表“10”,只有搞清楚了,才能接受两位数的运算。2、“平十法”(砍尾法)以15-8=?为例,可以将其拆成连减法来计算,15先减去5,再减去3。三年级算数薄弱点1、估算22.19%2、时间的计算14.26%3、秒的认识13.63%4、两位数减两位数11.42%5、两位数加两位数11.29%老师、家长怎么抓1、填空题有意识地设计了一些估算的填空题,如黑板长4( ),课本宽18( ),一条大青鱼重2( ),一辆卡车载重2( ),帮助学生建立相应的教学单位的观念,通过这些练习加深孩子们对生活经验的认识。2、凑整估算该方法在日常生活中是运用最广泛的,也是数学学习中基本的估算方法,即把数量看成比较接近的整数或整十整百整千数再计算。
3、时间算法要清楚时跟时相加减,分跟分相加减,满60分进1时,不够时1小时作60分。4、 两位数加减法口诀个位减不过时,要从十位借,借一当十。
从十位借,要打借条,也就是退位点一定要标记。十位上被借走了1,计算十位时一定要记得减去这个1。四年级算数薄弱点1、亿以内的数的认识26.67%2、公顷和平方千米23.07%3、笔算除法19.32%4、用小数计算19.12%5、小数与单位换算18.40%老师、家长怎么抓1、建立数位顺序表
2、明晰易错点在“小数除法”的教学中,移动被除数,除数小数点是必不可少的环节,有些学生由于疏忽,通常会出错;“商不变的性质”和“小数点位置移动引起小数大小变化的规律”不会运用。3、帮助孩子理解整十数或整百数除以一位数,可以先把整十数或整百数看成几个十或几个百,计算出的结果就是多少个十或多少个百。4、找对记忆方法长度单位、质量单位、时间单位等原始概念的进率就只能死记;而对于一些如面积单位、体积单位等一些二级单位间的进率,就可以让学生掌握推算的方法。五年级算数薄弱点1、体积单位之间的进率14.42%2、最小公倍数12.03%3、一个数除以小数11.38%4、最大公因数6.41%5、质数和合数4.71%老师、家长怎么抓1、体积单位进率表2、可以用图文的方式加强孩子的记忆看看有没有其他因数来辨别;数字太大,看尾数,尾数只有是1、3、7、9(自己好好想想,其他数都是可以找到除数的),但是这些是必要条件,也就是尾数是这些的也不一定就是质数了,在这基础上要判定是不是还要除一下六年级算数薄弱点1、分数乘整数20.66%2、分数连除18.81%3、混合两步计算15.59%4、小数乘以几分之几14.04%5、倒数的认识9.77%老师、家长怎么抓1、乘法运算定律推广到分数整数乘法运算定律推广到分数,让学生感受到分数乘整数与同分母分数加法之间的微妙关系2、口诀要记牢有括号先算括号,无括号从前到后,先乘除后加减3、转换方法
将小数化为分数计算
4、明晰概念让孩子明白整数的倒数就是原来的数分之一,分数的倒数就是将分子和分母调换
