初中数学人教版九年级下册第二十六章 反比例函数26.1 反比例函数26.1.2 反比例函数的图象和性质教案
展开
这是一份初中数学人教版九年级下册第二十六章 反比例函数26.1 反比例函数26.1.2 反比例函数的图象和性质教案,共5页。教案主要包含了知识与技能,过程与方法,情感态度与价值观,随堂练习,课时小结,作业,板书设计等内容,欢迎下载使用。
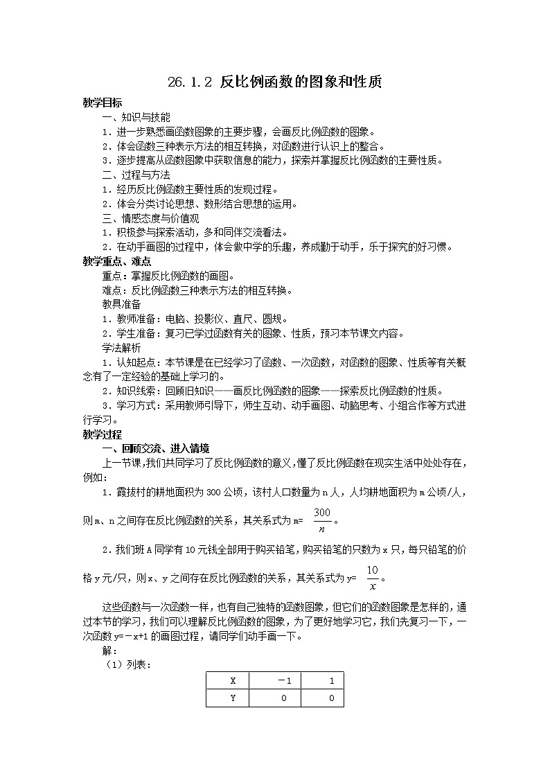
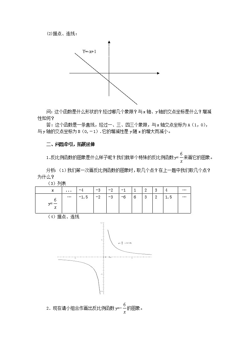
26.1.2 反比例函数的图象和性质教学目标一、知识与技能1.进一步熟悉画函数图象的主要步骤,会画反比例函数的图象。2.体会函数三种表示方法的相互转换,对函数进行认识上的整合。3.逐步提高从函数图象中获取信息的能力,探索并掌握反比例函数的主要性质。二、过程与方法1.经历反比例函数主要性质的发现过程。2.体会分类讨论思想、数形结合思想的运用。三、情感态度与价值观1.积极参与探索活动,多和同伴交流看法。2.在动手画图的过程中,体会做中学的乐趣,养成勤于动手,乐于探究的好习惯。教学重点、难点重点:掌握反比例函数的画图。难点:反比例函数三种表示方法的相互转换。教具准备1.教师准备:电脑、投影仪、直尺、圆规。2.学生准备:复习已学过函数有关的图象、性质,预习本节课文内容。学法解析1.认知起点:本节课是在已经学习了函数、一次函数,对函数的图象、性质等有关概念有了一定经验的基础上学习的。2.知识线索:回顾旧知识——画反比例函数的图象——探索反比例函数的性质。3.学习方式:采用教师引导下,师生互动、动手画图、动脑思考、小组合作等方式进行学习。教学过程一、回顾交流、进入情境上一节课,我们共同学习了反比例函数的意义,懂了反比例函数在现实生活中处处存在,例如:1.霞拔村的耕地面积为300公顷,该村人口数量为n人,人均耕地面积为m公顷/人,则m、n之间存在反比例函数的关系,其关系式为m=。2.我们班A同学有10元钱全部用于购买铅笔,购买铅笔的只数为x只,每只铅笔的价格y元/只,则x、y之间存在反比例函数的关系,其关系式为y=。这些函数与一次函数一样,也有自己独特的函数图象,但它们的函数图象是怎样的,通过本节的学习,我们可以理解反比例函数的图象,为了更好地学习它,我们先复习一下,一次函数y=-x+1的画图过程,请同学们动手画一下。解: (1)列表:X-11Y00(2)描点、连线: 问:这个函数是什么形状的?经过哪几个象限?与x轴、y轴的交点坐标是什么?增减性如何?答:这个函数是一条直线,经过一、三、四三个象限,与x轴交点坐标为A(1,0),与y轴的交点坐标为B(0,-1).它的增减性是y随x的增大而减小。 二、问题牵引,拓展延伸1.反比例函数的图象是什么样子呢?我们就举个特殊的反比例函数y=来画它的图象。分析:(1)我们第一次画反比例函数的图象时,取几个点?在上一题中我们取几个点?为什么?(3)列表x...-4-3-2-11234…y=…-1.5-2-3-66321.5…(4)描点、连线 2.现在请小组合作画出反比例函数y=-的图象。解:(1)列表:x...-4-3-2-11234…y=-…1.5236-6-3-2-1.5…(2)描点、连线3.小组展示画图情况,表扬其优点,指出其中不足之处。强调画图是要注意以下三个问题:(1)取点要均衡。(2)曲线要“平滑”。(3)不能与x轴、y轴相交。4.其实,用信息技术工具,我们很容易就可以画出反比例函数的图象。请同学们观察我画的反比例函数y=和y=-的图象。三、获取图象信息,探索反比例函数的性质1.请同学们观察y=和y=-以及y=和y=-的图象,回答问题:(1)你能发现它们的共同特征吗?(2)每个函数的图象分别位于哪几个象限?(3)在每个象限内,y随x的变化如何变化?分析:请一位同学大声朗读题目,小组共同思考三个问题,请小组长做好记录,代表全组发言。答:(1)共同点:四个函数的图象都是双曲线,与x轴、y轴都没有交点。(2)函数y=与y=的图象在一、三象限,函数y=-与y=-的图象在二、四象限。(3))函数y=与y=的图象在每个象限内,y随x的增大而减小。函数y=-与y=-的图象在每个象限内,y随x的增大而增大。2.综上所述,你认为反比例函数y=(k为常数且k 0)图象的性质有哪些?答:(1)反比例函数y=(k为常数且k 0)图象是双曲线。(2)当k>0时,双曲线的两支分别位于第一、三象限在每个象限,在每个象限内y随x的增大而减小。当k<0时,双曲线的两支分别位于第二、四象限在每个象限,在每个象限内y随x的增大而增大。3.为了更好地说明图象所在的位置,请同学们观察老师所列的表格。K的符号y=(k为常数且k 0)xy=k (k为常数且k 0)图象图象上点的坐标符号k>0x、y同号(+, +)(-,-)K<0X、y异号(+,-)(-,+) 四、随堂练习、巩固深化1.请同学们在直角坐标系中任取一个你喜爱的点,画出该点的反比例函数的大致图象,与同伴交流一下,你画的是否正确。 五、课时小结请同学们谈谈本节课有什么新的收获?分析:(1)反比例函数的图象是双曲线。(2)怎样画反比例函数的图象。(3)反比例函数的性质。 ………六、作业1、画出反比例函数y=的图象,完成下列问题:(1)在图象上任取一点P,过P点作PA⊥x轴于A点,PB⊥y轴于B,原点为O,量出PA、PB的长,并计算长方形PAOB的面积。(2)在图象上任取一点M,过M点作MC⊥x轴于C点,MD⊥y轴于D,原点为O,量出MC、MD的长,并计算长方形MCOD的面积。(3)观察解析式y=中的k=4与两个长方形的关系,并用文字表示你的结论。 七、板书设计 反比例函数的图象与性质(一)学生练习 1.画图步骤 2.性质 3.对照表 (1)列表 (1)图象是双曲线 (2)描点、连线 (2)k>0,······ 要求 (3)k<0,······ (1)取点要均衡。(2)曲线要“平滑”。(3)不能与x轴、y轴相交。
相关教案
这是一份初中数学26.1.2 反比例函数的图象和性质第二课时教学设计及反思,共4页。
这是一份初中数学人教版九年级下册26.2 实际问题与反比例函数第二课时教学设计,共4页。
这是一份人教版九年级下册26.1.1 反比例函数教案设计,共4页。教案主要包含了学习目标,学习重点,学习难点,学法指导,自主学习,基础过关,学生总结,总结提炼,知识升华,课后训练,巩固拓展等内容,欢迎下载使用。

