


























高中化学人教版 (2019)选择性必修1第二节 电解池习题ppt课件
展开
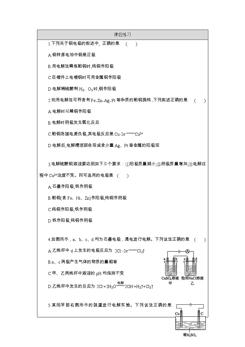
这是一份高中化学人教版 (2019)选择性必修1第二节 电解池习题ppt课件,文件包含电解池第二课时-课件pptx、电解池第一课时-课件pptx、电解池第三课时-课件pptx、电解池第一课时-练习题docx、电解池第三课时-练习题docx、电解池第二课时-练习题docx等6份课件配套教学资源,其中PPT共126页, 欢迎下载使用。
课后练习1.用石墨电极电解CuCl2溶液(见右图)。下列分析正确的是 ( )A. a端是直流电源的负极B.通电使CuCl2发生电离C.阳极上发生的反应:Cu2++2e-CuD.通电一段时间后,在阴极附近观察到有气泡产生2.(1)从海水中制得的NaCl是重要的工业原料。右图表示电解饱和NaCl溶液的装置,X、Y是石墨棒。实验开始时,在两边同时各滴入几滴酚酞溶液,X极上发生的电极反应是 ,在X极附近观察到的现象是 ;Y电极上发生的电极反应是 , 检验该电极反应产物的方法是 。 (2)电解NaCl溶液的化学方程式是 。 现有100 mL NaCl溶液,当阴极产生的气体体积为 0.112 L(标准状况)时,停止电解。此时,溶液在常温下的pH为 (溶解体积变化忽略不计)。 3.阳离子交换膜法电解饱和食盐水原理示意图如图所示。下列说法不正确的是 ( )A.从E口逸出的气体是H2B.从B口加入含少量NaOH的水溶液以增强导电性C.标准状况下每生成22.4 L Cl2,便产生2 mol NaOHD.粗盐水中含Ca2+、Mg2+、Fe3+、S等离子,精制时先加Na2CO3溶液 参考答案:1.A 2.(1)2H2O+2e-H2↑+2OH- 溶液变红 2Cl--2e-Cl2↑ 将湿润的淀粉KI试纸放在阳极出口处,试纸变蓝,证明有氯气生成 (2)2NaCl+2H2OH2↑+Cl2↑+2NaOH 13 3.D
相关课件
这是一份高中化学人教版 (2019)选择性必修1第二节 电解池公开课课件ppt,共14页。PPT课件主要包含了学习目标等内容,欢迎下载使用。
这是一份高中化学人教版 (2019)选择性必修1第二节 电解池课文内容课件ppt,共16页。PPT课件主要包含了第二节电解池,电解和电解池,电解池的构成,④形成闭合回路,①外加直流电源,判断阳极方法,放电顺序,电解电解质型,通入HCl,溶液pH变化等内容,欢迎下载使用。
这是一份高中化学人教版 (2019)选择性必修1第二节 电解池课堂教学ppt课件,共37页。PPT课件主要包含了水溶液或熔融状态下,水溶液,自由移动离子,把化学能转化为电能,思考回忆,探究实验,无明显变化,分析原因,CuCl2溶液,实践探究等内容,欢迎下载使用。