所属成套资源:2021榆林十中高二上学期期中考试及答案(九科)
2021榆林十中高二上学期期中考试物理试题含解析
展开
这是一份2021榆林十中高二上学期期中考试物理试题含解析,文件包含陕西省榆林市第十中学2020-2021学年高二上学期期中考试物理试题含解析doc、陕西省榆林市第十中学2020-2021学年高二上学期期中考试物理试题无答案doc等2份试卷配套教学资源,其中试卷共24页, 欢迎下载使用。
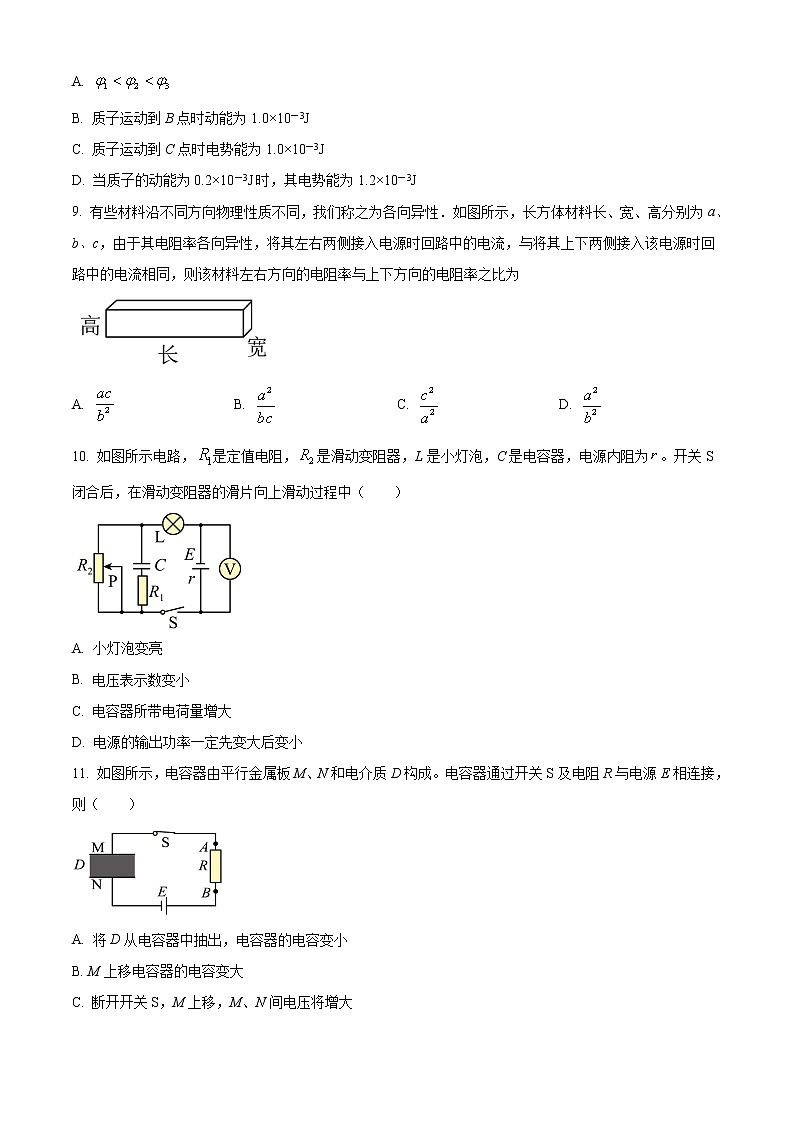
2020~2021学年度第一学期期中教学检测高二年级物理试题注意事项:1.本试卷共4页,全卷满分100分;2.答卷前,考生须准确填写自己的姓名、准考证号,并认真核准条形码上的姓名、准考证号;3.选择题必须使用2B铅笔填涂,非选择题必须使用0.5毫米黑色墨水签字笔书写,涂写要工整、清晰;4.考试结束后,监考员将答题卡按顺序收回,装袋整理;试题卷不回收。第I卷(选择题共52分)一、选择题(本大题共13小题,每小题4分,计52分。在每小题给出的四个选项中,第1~9题只有一项符合题目要求,第10~13题有多项符合题目要求,全部选对的得4分,选对但不全的得2分,有选错或不选的得0分)1. 下列说法正确的是( )A. 电场是人们假想的,不是客观存在的B. 电场线就是点电荷在电场中的运动轨迹C. 元电荷是指带电量最小的电荷,比如电子和质子D. 当两个带电体的形状和大小对它们的相互作用力的影响可忽略时,这两个带电体就能看作点电荷2. 在火神山医院中,为防止麻醉剂乙醚爆炸,地砖要用导电材料制成,医生护士要穿由导电材料制成的鞋子和棉布外套,一切设备要良好接地,这样做是为了( )A. 应用静电 B. 除菌消毒 C. 消除静电 D. 防止漏电3. 关于电流,下列说法正确的是( )A. 电子的运动速率越大,电流就越大B. 单位时间内通过导体横截面积的电量越多i,导体中的电流越大C. 因为电流有方向,所以电流时矢量D. 导体中电流,一定是自由电子的定向移动形成的4. 两个分别带有电荷量为-Q和+3Q的相同金属球(均可视为点电荷),固定在相距为r的两处,它们间库仑力的大小为F。现将两球相互接触后分开固定在相距为0.5r的两处,则两球间库仑力的大小为( )A. F B. F C. F D. 12F5. 如图,O是等量异种电荷连线的中点,A、B两点关于O点对称,以下判断正确的是( )A. A、B两点电场强度相同 B. A、B两点电势相等C. A、O两点电场强度相同 D. A、O两点电势相等6. 关于电源电动势,下列说法正确的是( )A. 电动势就是电源供给电路的能量B. 电动势反映出电源将其它形式能转化成电能的本领C. 电源接入电路时,其两端电压就是电源电动势D. 电动势的大小一定等于电路中的电流与全电路电阻的乘积7. 如图所示,P和Q为两平行金属板,两极板间电压为U,在P板附近有一电子由静止开始向Q板运动,关于电子到达Q板时的速率,下列说法正确的是( )A. 两极板间距离越大,加速时间越长,获得的速率就越大B. 两极板间距离越小,加速度越大,获得的速率就越大C. 与两极板间距离无关,仅与加速电压U有关D. 以上说法都不正确8. 如图所示,平行虚线代表匀强电场内间距相等的一组等势面,从上到下等势面的电势分别为,其中,A、B、C是等势面上的三点.一带正电的质子只在电场力作用下从A点以初动能2.0×10-3J垂直于等势面射入电场,运动到C点时速度恰为零,不考虑质子重力,下列说法不正确的是()A. B. 质子运动到B点时动能为1.0×10-3JC. 质子运动到C点时电势能为1.0×10-3JD. 当质子的动能为0.2×10-3J时,其电势能为1.2×10-3J9. 有些材料沿不同方向物理性质不同,我们称之为各向异性.如图所示,长方体材料长、宽、高分别为a、b、c,由于其电阻率各向异性,将其左右两侧接入电源时回路中的电流,与将其上下两侧接入该电源时回路中的电流相同,则该材料左右方向的电阻率与上下方向的电阻率之比为A. B. C. D. 10. 如图所示电路,是定值电阻,是滑动变阻器,L是小灯泡,C是电容器,电源内阻为。开关S闭合后,在滑动变阻器的滑片向上滑动过程中( )A. 小灯泡变亮B. 电压表示数变小C. 电容器所带电荷量增大D. 电源的输出功率一定先变大后变小11. 如图所示,电容器由平行金属板M、N和电介质D构成。电容器通过开关S及电阻R与电源E相连接,则( )A. 将D从电容器中抽出,电容器的电容变小B. M上移电容器的电容变大C. 断开开关S,M上移,M、N间电压将增大D. 断开开关S,M上移,M、N间电场强度减小12. 如图所示,竖直平面内有水平方向匀强电场E,A点与B点的连线垂直电场线,两个完全相同的带等量正电荷的粒子,以相同大小的初速度v0分别从A和B点沿不同方向开始运动,之后都能到达电场中的N点,粒子的重力不计,下列说法正确的是( )A. 两粒子到达N点所用的时间可能相等B. 两粒子到达N点时的速度大小一定相等C. 两粒子在N点时的动能可能小于各自初始点的动能D. 两粒子整个运动过程机械能的增加量一定相等13. 如图所示为汽车蓄电池与车灯、启动电动机组成的电路,蓄电池内阻为0.05Ω,车灯电阻不变,电动机线圈内阻为0.02Ω,电流表和电压表均为理想电表,只闭合S1时,电流表示数为10A,电压表示数为12V;再闭合S2,启动电动机工作时,电流表示数变为8A,则( )A. 蓄电池的电动势为12.5VB. 通过启动电动机的电流是2AC. 启动工作时电动机的输出功率为480WD. 启动工作时电动机发热功率为50W第Ⅱ卷(非选择题共48分)二、实验探究题(本大题共2小题,计16分)14. 完成下列问题:(1)如图甲、乙所示,游标卡尺的读数为______mm,螺旋测微器的读数为______mm。(2)用多用电表粗测金属丝的阻值,选择开关置于欧姆挡的×1位置调零后,测量数据如图丙所示,其值为______Ω。(3)某同学为了自制欧姆表,设计了如图1所示的电路,他找来以下器材:电流表G(满偏电流为2mA,内阻为40Ω,图2是电流表G的刻度盘);干电池组(E=3V,r约2Ω);滑动变阻器(0~100Ω);导线若干。①他应选择______(选填“600”“900”或“1400”)Ω定值电阻接入图1电路中R0的位置;将A、B端短接,调节滑动变阻器R,使电流计指针对准2mA处。A端为该多用电表的______(选填“黑表笔端”或“红表笔端”)。②为了直接读出待测电阻值,他用贴纸在电流刻度旁标记相应的电阻值,则电流刻度1.00mA位置标记的电阻值应为______Ω。15. 某同学要测量一节干电池的电动势和内阻。实验室除提供开关S和导线外,还有以下器材可供选择:电压表V(量程3V,内阻RV=10kΩ);电流表G(量程3mA,内阻Rg=100Ω);电流表A(量程3A,内阻约为0.5Ω);滑动变阻器R(阻值范围0~10Ω,额定电流2A);定值电阻R0=0.5Ω。(1)该同学依据器材画出了如图甲所示的原理图,他没有选用电流表A,而是将电流表G与定值电阻R0并联,实际上是进行了电表的改装,则他改装后的电流表对应的量程是______A;(结果保留三位有效数字)(2)该同学利用上述实验原理图测得数据,以电流表G读数为横坐标,以电压表V读数为纵坐标绘出了如图乙所示的图线,根据图线可求出电源的电动势E=______V(结果保留三位有效数字),电源的内阻r=______Ω(结果保留三位有效数字)。三、计算题(本大题共3小题,计32分。解答应写出必要的文字、方程式和重要的演算步骤,有数值计算的题,答案中必须明确写出数值和单位)16. 如图所示,真空中一匀强电场(图中没有画出)的方向平行于直角三角形ABC所在平面,已知∠A=60°,∠B=90°,A、B两点间的距离L=20cm,将一带电量为q=-1.0×10-5C的带电微粒从A点移到B点,静电力做功W1=2×10-5J,已知B点的电势为零,C点电势为6V。求:(1)带电微粒从A点移到B点,其电势能变化了多少?(2)A点的电势为多少?(3)该匀强电场的场强的大小及其方向。17. 如图所示,电源电动势E=12V,内电阻,,,,电容,现将开关闭合,开关S断开,求:(1)通过的电流;(2)电容器极板所带的电量;(3)将开关S闭合,电路稳定后通过电流和电容器极板所带的电量。18. 如图所示,一静止的电子经过电压为U的电场加速后,立即从A点射入偏转匀强电场中,射入方向与偏转电场的方向垂直,最终电子从B点离开偏转电场。已知偏转电场的电场强度大小为E,宽度为L,方向水平向左(如图所示),电子的电荷量为e,质量为m,重力忽略不计。(1)求电子进入偏转电场时的速度v0;(2)电子从B点离开偏转电场时沿电场方向的位移y;(3)若仅将加速电场的电压降低为原来的一半,使电子仍从B点经过,求此时偏转电场的电场强度E1。
相关试卷
这是一份2024榆林十中高一上学期期中物理试题含答案,共18页。
这是一份陕西省榆林市第十中学2023-2024学年高二上学期期中考试物理试题,共4页。
这是一份2021-2022学年陕西省榆林市第十中学高一下学期期末物理试题含解析,共19页。试卷主要包含了选择题,填空题,解答题等内容,欢迎下载使用。

