2023天津市耀华中学高三上学期第一次月考试题历史含答案
展开天津市耀华中学2023届高三一模历史试题(含答案): 这是一份天津市耀华中学2023届高三一模历史试题(含答案),共9页。试卷主要包含了单选题,材料分析题,论述题等内容,欢迎下载使用。
2023天津市耀华中学高三上学期第二次(11月)月考历史试题含答案: 这是一份2023天津市耀华中学高三上学期第二次(11月)月考历史试题含答案,共5页。试卷主要包含了《辍耕录》一书中记载,明太祖废丞相后的事实表明,康熙在对待台湾问题时曾郑重承诺等内容,欢迎下载使用。
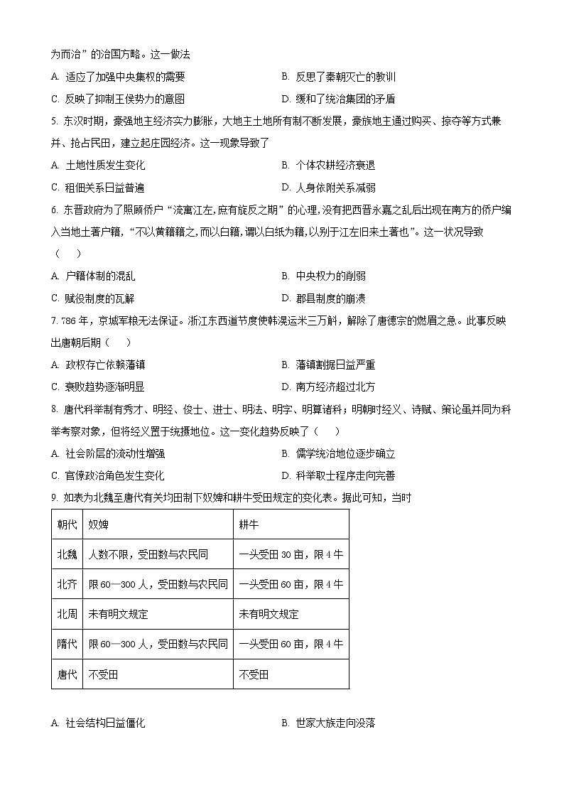
2022天津市耀华中学高三上学期第三次月考历史试题含答案: 这是一份2022天津市耀华中学高三上学期第三次月考历史试题含答案,文件包含天津市耀华中学2022届高三学期第三次月考历史试题pdf、天津市耀华中学2022届高三学期第三次月考历史试题答案pdf等2份试卷配套教学资源,其中试卷共9页, 欢迎下载使用。

