鲁教版 (2019)必修 第二册第二节 人口迁移精品一课一练
展开【核心练习】
一、单选题
1.下表为联合国预测的2001~2050年世界移民趋势(万人/年)。表中反映世界人口迁移的主要趋向( )
迁出国 | 中国 | 墨西哥 | 印度 | 印度尼西亚 | 菲律宾 |
数量 | 30.3 | 26.7 | 22.2 | 18.0 | 14.4 |
迁入国 | 美国 | 德国 | 加拿大 | 英国 | 澳大利亚 |
数量 | 110.0 | 21.1 | 17.3 | 13.6 | 8.3 |
A.从北半球向南半球 B.从人口密集区向人口稀少区
C.从发展中国家向发达国家 D.从气候寒冷国家向温暖国家
2.关于第二次世界大战以后世界人口迁移的说法,正确的是( )
A.以集团性、大批的移民为主 B.迁移方向以从发达国家迁往发展中国家为主
C.定居性移民增多,长短期移民均衡 D.欧美发达国家成为主要的迁入地区
3.最新人口普查显示,我国流动人口出现了一些新的趋势:流动老年人规模不断增长,2020年占流动人口总量的8.2%。据此分析。我国老年人口迁移的主要原因是( )
①照顾幼龄后代 ②进城养老 ③异地务工 ④外出旅游
A.①②③ B.①②④ C.①③④ D.②③④
4.下列四个国家在二战以后不属于世界人口迁入目的地的是( )
A.法国 B.美国 C.阿联酋 D.墨西哥
5.北京开往西安的火车上有四位旅客正在聊天,从他们的谈话中判断,属于人口迁移的是( )
A.甲说:我是去西安旅游观光
B.乙说:我是去西安采购设备
C.丙说:我被陕西师范大学录取,现在要去报到
D.丁说:我去西安看望姥姥,顺道游览秦兵马俑
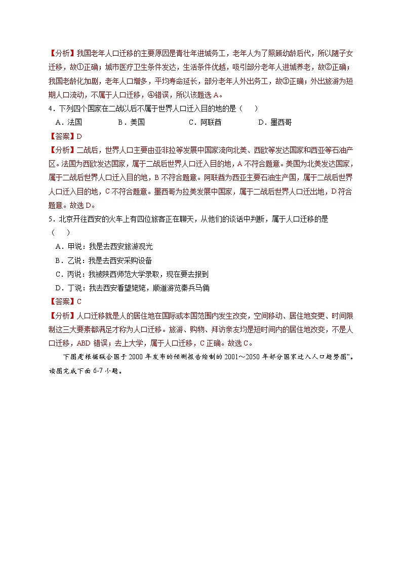
下图是“根据联合国于2000年发布的预测报告绘制的2001~2050年部分国家迁入人口趋势图”。读图完成下面6-7小题。
6.关于人口迁移流向的叙述,正确的是( )
A.由人口多的国家迁往人口少的国家 B.由人口少的国家迁往人口多的国家
C.全球迁出人口少于迁入人口 D.由发展中国家迁往发达国家
7.下列关于人口迁移影响的叙述,正确的是( )
A.减轻了迁入地的就业压力
B.加重了迁出地的环境压力
C.为迁入地提供劳动力,促进经济发展
D.对迁出地人们生活观念的更新没有帮助
下表是我国第五次人口普查时“江苏省某市迁入人口年龄及性别统计表”。据此完成下面8-9小题。
年龄(岁) | 0~14 | 15~29 | 30~44 | 45~59 | 60 |
男性人口(万人) | 5.14 | 25.14 | 14.68 | 4.94 | 1.76 |
女性人口(万人) | 3.84 | 37.10 | 11.63 | 4.01 | 1.78 |
8.该市迁入人口的特征有( )
A.女性人口少于男性人口 B.人口迁移主要受自然环境因素影响
C.以青壮年人口比重最大 D.与该市原有人口年龄构成相似
9.影响人口迁移的主要因素是( )
A.环境因素 B.战争因素 C.政策因素 D.经济因素
2018年2月241日,高德地图发布《2018春运出行大数据报告》,春节期间我国十大“空城”为北京、广州、合肥、重庆、哈尔滨,东莞、沈阳、长春、上海、武汉。据此完成下面10-11小题。
10.春节期间该十大城市人口变化主要属于( )
A.国际人口迁移 B.国内人口流动
C.省内人口迁移 D.县际人口流动
11.春节期间,大量人口离开大城市的影响有( )
①缓解城市交通拥堵 ②改善市民居住条件
③减轻农村环境压力 ④部分生产暂时性停滞
A.①② B.②③ C.③④ D.①④
下图为安徽省2012-2019年人口统计图,示意户籍人口数量、常住人口数量、户籍常住比(户籍人口与常住人口比值)的变化,据此完成下面12-13小题。
12.图示期间安徽省( )
A.人口迁移以净迁入为主 B.常住人口数量多于户籍人口数量
C.迁出人口占总人口比例呈下降趋势 D.常住人口与户籍人口数量差距扩大
13.安徽省户籍常住比呈下降趋势的主要原因是( )
A.劳动力缺口逐渐缩小 B.就业机会明显增加
C.人口出生率大幅提高 D.居住环境大幅改善
“候鸟式”养老是当今兴起的一种新型养老模式。不少北方老年人选择冬季到南方的城市居住、旅游,北方天暖后再回到原地居住。近年来攀枝花已成为我国冬季养老的热点城市之一,攀枝花正在实现由“钢城”向“阳光花城”的转型。据此完成下面14-15小题。
14.影响攀枝花成为“候鸟式”养老目的地的主要因素是( )
A.生态环境因素 B.经济因素 C.政治因素 D.社会文化因素
15.“候鸟式”养老对攀枝花产生的影响表述正确的是( )
①有利于缓解劳动力不足 ②造成严重的生态破坏
③优化当地人口结构 ④促进多元文化交流
⑤带动当地消费,促进经济发展
A.②③ B.④⑤ C.①③⑤ D.①④⑤
叙利亚目前正经历着剧烈的政局动荡,持续近三年的内战冲突已致200多万人成为难民.读图完成下面16-17小题.
16.影响叙利亚人口迁移的主要因素是( )
A.水源因素 B.政治因素 C.环境因素 D.经济因素
17.关于叙利亚此类人口迁移的说法,正确的是( )
A.促进周边国家经济发展
B.可缓解叙利亚人地矛盾,更好地开发利用土地资源
C.对周边国家环境和社会治安造成巨大的压力
D.加强了叙利亚与周边国家经济、科技、文化的联系
据百度地图迁徙大数据显示,2021年春运返乡期全国总体迁徙规模大幅下降,迁徙规模指数较去年下降50%,较2019年下降47%。黑龙江、北京等十个省份降幅排名前十,均超过55%.各一线城市的迁徙情况亦然,在人口迁出方面,北京、上海、广州、深圳四大一线城市的迁徙规模指数均较2020年农历同期大幅下降。但同时春节期间,北京、上海、广州、深圳、天津、杭州、成都、重庆等地城内出行强度高于过去两年,保持着较高活跃度。据此完成下面18-20小题。
18.春运返乡是造成人口大规模迁移的重要原因,但是2021年春运迁移规模却大幅度下降,其中主要原因是( )
A.各产业部门春节加班不放假,导致从工人员无法还乡
B.交通运输压力过大,限制春节期间人口流动
C.国家“原地过年”的号召和政策
D.随着经济发展,春节回家过年的思想有所转变
19.2021年春节期间,部分城市市内出行强度较高,人流流向最可能的去处是( )
A.学校 B.医院 C.公园 D.工厂
20.根据百度地图统计(下图),2021年春节还出现了下图中的十大热门迁出城市,下列对此现象的分析,正确的是( )
A.这些城市交通便利,利于人们出行,导致春节期间迁出人口较多
B.东部地区气候适宜,经济发达,人口分布集中
C.东莞市、佛山市城市化速度较快,吸引人口迁入增多
D.这些城市疫情防护工作得力,保证人民健康外出
二、综合题
21.读材料,回答下列问题
材料一:美国历史上发生过四次国内人口迁移的高潮。第一次是19世纪中期的南北战争,第二次是19世纪和20世纪之交,工业化和城市化的发展,第三次是20世纪20年代到60年代,农业危机和自然灾害,第四次是20世纪60年代到70年代处,南部和西部新资源,新兴工业的兴起。现在,随着城市环境的改善和老工业经济的重建,出现了人口向老工业区和城市回流的现象。
“美国本土人口迁移的主要流向”示意图
(1)美国一直是移民国家,人口来自世界各大洲,其中白色人种主要来自____洲,黑色人种主要来自____洲,黄色人种除当地居民外,大部分来自____洲。
(2)20世纪60年代末到70年代初,美国东北部老工业区人口主要迁往____部和____部,其原因是____、____。
(3)列举引起美国人口在本土迁移的主要原因(至少3种)____、____、____
22.随着社会经济的发展,我国人口迁移日渐频繁,老龄化现象也日趋严重,老龄化带来的巨大养老压力已经成为我国面临的重大问题。阅读图文材料,回答下列问题。
材料一:2012年我国部分地区户籍人口与常住人口统计图。
材料二:下表是2014年我国部分省区常住人口老龄化数据。
省区 | 65岁以上人口比重/% | 省区 | 65岁以上人口比重/% |
重庆 | 13.25 | 安徽 | 10.53 |
四川 | 12.76 | 辽宁 | 10.22 |
江苏 | 12.25 | 广西 | 9.29 |
天津 | 11.46 | 浙江 | 9.2 |
山东 | 10.98 | 河南 | 8.93 |
上海 | 10.64 | 北京 | 8.58 |
湖南 | 10.57 | 广东 | 7.24 |
材料三:2015年10月29日,党的十八届五中全会指出,为促进人口均衡发展,坚持计划生育的基本国策,完善人口发展战略,全面实施一对夫妇可生育两个孩子政策,积极开展应对人口老龄化行动。
(1)根据材料一,归纳我国人口迁移的流向特点,并分析人口迁移对迁出地区造成的不利影响。
(2)分析四川省常住人口老龄化程度比广东高的原因。
(3)有人认为,我国全面实施“二孩政策”,就是放弃坚持30多年的计划生育基本国策,鼓励多生多育,你是否认同这样的观点?请说明理由。
23.阅读图文材料,完成下列各题。
材料一 不同时期户籍迁移记忆漫画。
材料二 国务院发布的《关于进一步推进户籍制度改革的意见》提出,到2020年,基本建立能有效支撑社会管理和公共服务、依法保障公民权利的新型户籍制度,努力实现1亿左右农业转移人口和其他常住人口在城镇落户。
(1)材料一、二反映出的影响人口迁移的因素有哪些?
(2)当前我国城乡之间人口迁移的主要方向是怎样的?
(3)目前我国的国内人口流动和迁移以务工和经商为主要形式,这对我国乡村有何影响?
24.阅读图文材料,完成下列要求。
河南省郑州市某中学地理学习小组展开了以“家族人口的增长和迁移”为主题的人口调查研究性学习活动。下表为小明父系家族成员4代人的人口变化和迁移调查表。
| 成员 | 出生地点 | 迁移时间.迁移方向、原因 | 备注 |
第一代 | 太公 | 郑州 |
|
|
第二代 | 伯公 | 郑州 |
|
|
祖父 | 郑州 |
|
| |
叔公 | 郑州 | 1968年,郑州-→新疆,响应国家号召 |
| |
第三代 | 大堂姑 | 郑州 |
| 伯公家 |
二堂姑 | 郑州 |
| ||
堂伯 | 郯州 | 1990年,郑州→香港,经商 | ||
姑妈 | 郑州 | 1993年,郑州→深圳,经商 |
| |
父亲 | 郑州 |
|
| |
叔叔 | 郑州 |
|
| |
堂姑 | 新疆 | 1995年,新疆→郑州,工作 | 叔公家 | |
堂叔 | 新疆 | 1996年,新疆一郑州,经商 | ||
第四代 | 表姐 | 郑州 | 2011年,郑州→上海,工作 | 大堂姑家 |
表哥 | 郑州 | 2013年,郑州→北京,工作 | 二堂姑家 | |
堂哥 | 香港 | 堂伯家 |
| |
堂姐 | 香港 |
|
| |
表姐 | 深圳 |
| 姑妈家 | |
表哥 | 深圳 |
| ||
小明 | 郯州 |
|
| |
堂妹 | 郯州 |
| 叔叔家 | |
表弟 | 郑州 |
| 堂姑家 | |
堂妹 | 郑州 |
| 堂叔家 |
(1)描述小明父系家族人口增长速度的变化特点,并说明原因。
(2)说出影响小明父系家族人口迁移的主要因素,并说明判断理由。
高中地理鲁教版 (2019)必修 第二册第三节 服务业的区位选择精品练习题: 这是一份高中地理鲁教版 (2019)必修 第二册第三节 服务业的区位选择精品练习题,文件包含33服务业的区位选择核心练习-高一地理下学期同步课堂精讲练鲁教版2019必修第二册解析版doc、33服务业的区位选择核心练习-高一地理下学期同步课堂精讲练鲁教版2019必修第二册原卷版doc等2份试卷配套教学资源,其中试卷共21页, 欢迎下载使用。
鲁教版 (2019)必修 第二册第二节 工业的区位选择精品练习: 这是一份鲁教版 (2019)必修 第二册第二节 工业的区位选择精品练习,文件包含32工业的区位选择核心练习-高一地理下学期同步课堂精讲练鲁教版2019必修第二册解析版doc、32工业的区位选择核心练习-高一地理下学期同步课堂精讲练鲁教版2019必修第二册原卷版doc等2份试卷配套教学资源,其中试卷共20页, 欢迎下载使用。
高中地理鲁教版 (2019)必修 第二册第一节 农业的区位选择精品课后测评: 这是一份高中地理鲁教版 (2019)必修 第二册第一节 农业的区位选择精品课后测评,文件包含31农业的区位选择核心练习-高一地理下学期同步课堂精讲练鲁教版2019必修第二册解析版doc、31农业的区位选择核心练习-高一地理下学期同步课堂精讲练鲁教版2019必修第二册原卷版doc等2份试卷配套教学资源,其中试卷共22页, 欢迎下载使用。

