所属成套资源:2023年高考一轮生物必修两册精品复习讲义(通用)
【高考精细化复习】高考生物(必修2)一轮复习-第6讲《DNA是主要的遗传物质》讲义(全国通用)
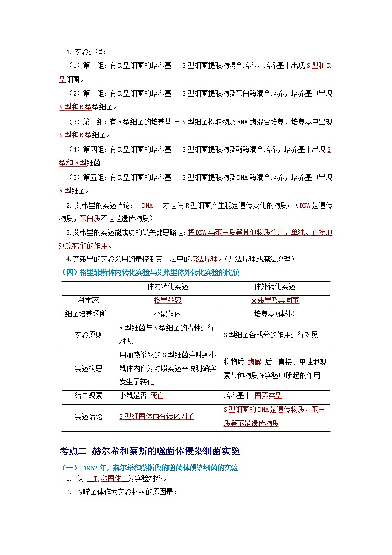
展开第6讲 DNA是主要的遗传物质 考点一 肺炎链球菌的转化实验 (一)对遗传物质的早期推测1. 20世纪20年代,大多数科学家认为__________是生物体的遗传物质。蛋白质是由__________ 连接而成的生物大分子。各种氨基酸按照 __________的方式排列,形成__________ 的蛋白质,氨基酸__________,可能蕴藏着遗传信息。2. 20世纪30年代,人们意识到__________具有重要作用,但蛋白质是遗传物质的观点占主导地位。DNA是由许多 __________聚合而成的生物大分子,脱氧核苷酸的化学组成包括__________、__________ 和__________。(二)1928年,格里菲斯肺炎链球菌体内转化实验1. 以__________和__________为实验材料。他用两种不同类型的肺炎双球菌去感染小鼠。 类型特点S型细菌R型细菌菌落____________________菌体__________多糖类的荚膜________多糖类的荚膜毒性有____性,使小鼠患败血症死亡__________毒性 2.实验过程:3. 格里菲斯的推论:①在第四组实验中,必然含有某种促成这一转化的活性物质——“__________”,这种转化因子将无毒性的__________活细菌转化成为有毒性的__________ 活细菌。②这种性状是可以__________的。③R型细菌转化为S型细菌的本质:__________,即肺炎双球菌转化实验是指S型细菌的DNA片段整合到R型细菌的DNA中,使受体细胞获得了新的遗传信息,即发生了基因重组。④体内转化实验不能简单地说成S型细菌的DNA可使小鼠致死,而是具有毒性的__________可使小鼠致死。(三)1944年,艾弗里肺炎链球菌体外转化实验为了弄清楚转化因子,艾弗里及其同事对S型细菌中的物质进行了提纯和鉴定得到__________。实验过程:(1)第一组:有R型细菌的培养基 + S型细菌提取物混合培养,培养基中出现__________细菌。(2)第二组:有R型细菌的培养基 + S型细菌提取物及蛋白酶混合培养,培养基中出现__________型细菌。(3)第三组:有R型细菌的培养基 + S型细菌提取物及RNA酶混合培养,培养基中出现__________型细菌。(4)第四组:有R型细菌的培养基 + S型细菌提取物及酯酶混合培养,培养基中出现__________型细菌(5)第五组:有R型细菌的培养基 + S型细菌提取物及DNA酶混合培养,培养基中出现__________型细菌。2. 艾弗里的实验结论:__________才是使R型细菌产生稳定遗传变化的物质;(__________是遗传物质,__________不是是遗传物质)3.艾弗里的实验能成功的最关键思路是:______________________________。4.艾弗里的实验采用的是控制变量法中的__________。(加法原理或减法原理)(四)格里菲斯体内转化实验与艾弗里体外转化实验的比较 体内转化实验体外转化实验科学家____________________细菌培养场所小鼠体内培养基(体外)实验原则R型细菌与S型细菌的毒性进行对照S型细菌各成分的作用进行对照实验构思用加热杀死的S型细菌注射到小鼠体内作为对照实验来说明确实发生了转化将物质__________后,直接、单独地观察某种物质在实验中所起的作用结果观察小鼠是否__________培养基中__________实验结论________________________________________________________ 考点二 赫尔希和蔡斯的噬菌体侵染细菌实验 (一) 1952年,赫尔希和蔡斯做的噬菌体侵染细菌的实验1. 以 __________为实验材料。2. T2噬菌体作为实验材料的原因是:①T2噬菌体是一种专门寄生在__________体内的病毒;②它的头部和尾部的外壳都是由__________构成的,头部内含有__________。③T2噬菌体侵染大肠杆菌后,就会在__________物质的作用下,利用__________体内的物质来合成自身的__________,进行大量增殖。当噬菌体增殖到一定数量后, 大肠杆菌裂解,释放出大量的噬菌体。④T2噬菌体侵染大肠杆菌的过程是:____________________。⑤噬菌体增殖需要的条件增殖需要的条件内容模板__________的DNA合成T2噬菌体DNA原料__________提供的4种脱氧核苷酸合成T2噬菌体蛋白质原料__________场所__________3.实验方法:__________,用__________标记T2噬菌体的蛋白质,用__________的 T2噬菌体的DNA。 4.赫尔希和蔡斯的噬菌体侵染细菌的实验:(同位素标记法)(1)第一步:培养含35S和32P的__________。分别用含35S(标记__________)和32P(标记__________)的培养基培养__________,得到含35S和32P的__________。(2)第二步:培养含35S和32P的__________。分别用带有35S和32P的__________,培养T2噬菌体,分别得到32P标记的和35S标记的__________。(3)第三步:分别用含35S和32P的__________去侵染普通大肠杆菌。①经过短时间的保温后,用搅拌器__________。搅拌的目的是____________________让上清液中析出重量较轻的__________颗粒,而离心管的沉淀物中留下被感染的__________。②检测上清液和沉淀中的__________。③培养大肠杆菌得到子代噬菌体,检测__________。5.实验结果:(1)用含35S的__________去侵染普通大肠杆菌组实验结果:上清液中放射性__________,沉淀物中放射性__________。(2)用含32P的__________去侵染普通大肠杆菌组实验结果:上清液中放射性__________,沉淀物中放射性__________。6.实验结论:噬菌体侵染细菌时,__________进入到细菌的细胞中,而__________仍然留在外面。因此,子代噬菌体的各种性状,是通过亲代的DNA遗传的。__________才是真正的遗传物质。7.实验误差分析:组别放射性高低原因分析35S标记蛋白质外壳组上清液__ 沉淀物__ ______________________32P标记DNA分子组上清液___原因1:____________________原因2:____________________沉淀物___ (二)肺炎双球菌体外转化实验和噬菌体侵染细菌实验的比较项目肺炎双球菌体外转化实验噬菌体侵染细菌实验设计思路设法将_______与其他物质分开,单独地、直接地研究它们各自不同的遗传功能设计原则__________处理方法____________________检测方式观察__________检测__________结论证明__________是遗传物质,而__________等不是遗传物质证明__________是遗传物质,但_________证明蛋白质不是遗传物质(三) 烟草花叶病毒实验实验过程与实验结果①烟草花叶病毒正常烟草__________(对照组);②烟草花叶病毒的RNA正常烟草__________(实验组);③烟草花叶病毒的蛋白质正常烟草__________(实验组)实验结论__________是烟草花叶病毒的遗传物质,__________不是烟草花叶病毒的遗传物质。(四)生物的核酸、遗传物质、核苷酸、碱基的比较 细胞生物非细胞生物真核生物原核生物多数病毒少数病毒核酸种类______________________________________遗传物质______________________________________核苷酸种类______________________________________碱基种类______________________________________结果绝大多数生物的遗传物质是_______,只有少部分病毒的遗传物质是______。结论________是主要的遗传物质 【真题训练】一、单选题1.(2022·湖南·高考真题)T2噬菌体侵染大肠杆菌的过程中,下列哪一项不会发生( )A.新的噬菌体DNA合成B.新的噬菌体蛋白质外壳合成C.噬菌体在自身RNA聚合酶作用下转录出RNAD.合成的噬菌体RNA与大肠杆菌的核糖体结合2.(2022·浙江·高考真题)下列关于“噬菌体侵染细菌的实验”的叙述,正确的是( )A.需用同时含有32P和35S的噬菌体侵染大肠杆菌 B.搅拌是为了使大肠杆菌内的噬菌体释放出来C.离心是为了沉淀培养液中的大肠杆菌 D.该实验证明了大肠杆菌的遗传物质是DNA3.(2021·浙江·高考真题)下列关于遗传学发展史上4个经典实验的叙述,正确的是( )A.孟德尔的单因子杂交实验证明了遗传因子位于染色体上B.摩尔根的果蝇伴性遗传实验证明了基因自由组合定律C.T2噬菌体侵染细菌实验证明了DNA是大肠杆菌的遗传物质D.肺炎双球菌离体转化实验证明了DNA是肺炎双球菌的遗传物质4.(2011·江苏·高考真题)关于“噬菌体侵染细菌的实验”的叙述,正确的是( )A.分别用含有放射性同位素35S和放射性同位素32P的培养基培养噬菌体B.分别用35S和32P标记的噬菌体侵染未被标记的大肠杆菌进行长时间的保温培养C.用标记噬菌体的侵染实验中,沉淀物存在少量放射性可能是搅拌不充分所致D.32P、35S标记的噬菌体侵染实验分别说明DNA是遗传物质、蛋白质不是遗传物质5.(2020·全国·高考真题)新冠病毒是一种RNA病毒。新冠肺炎疫情给人们的生活带来了巨大影响。下列与新冠肺炎疫情防控相关的叙述,错误的是( )A.新冠病毒含有核酸和蛋白质,通过核酸检测可排查新冠病毒感染者B.教室经常开窗通风可以促进空气流动,降低室内病原微生物的密度C.通常新冠肺炎患者的症状之一是发烧,因此可以通过体温测量初步排查D.每天适量饮酒可以预防新冠肺炎,因为酒精可以使细胞内的病毒蛋白变性6.(2020·浙江·高考真题)某研究小组用放射性同位素、分别标记噬菌体,然后将大肠杆菌和被标记的噬菌体置于培养液中培养,如图所示。一段时间后,分别进行搅拌、离心,并检测沉淀物和悬浮液中的放射性。下列分析错误的是A.甲组的悬浮液含极少量标记的噬菌体DNA,但不产生含的子代噬菌体B.甲组被感染的细菌内含有标记的噬菌体DNA,也可产生不含的子代噬菌体C.乙组的悬浮液含极少量标记的噬菌体蛋白质,也可产生含的子代噬菌体D.乙组被感染的细菌内不含标记的噬菌体蛋白质,也不产生含的子代噬菌体7.(2019·海南·高考真题)下列实验及结果中,能作为直接证据说明“核糖核酸是遗传物质”的是( )A.红花植株与白花植株杂交,F1为红花,F2中红花:白花=3:1B.病毒甲的RNA与病毒乙的蛋白质混合后感染烟草只能得到病毒甲C.加热杀死的S型肺炎双球菌与R型活菌混合培养后可分离出S型活菌D.用放射性同位素标记T2噬菌体外壳蛋白,在子代噬菌体中检测不到放射性8.(2019·江苏·高考真题)赫尔希和蔡斯的T2噬菌体侵染大肠杆菌实验证实了DNA是遗传物质,下列关于该实验的叙述正确的是A.实验中可用15N代替32P标记DNAB.噬菌体外壳蛋白是大肠杆菌编码的C.噬菌体DNA的合成原料来自大肠杆菌D.实验证明了大肠杆菌的遗传物质是DNA9.(2019·浙江·高考真题)为研究R型肺炎双球菌转化为S型肺炎双球菌的转化物质是DNA还是蛋白质,进行了肺炎双球菌体外转化实验,其基本过程如图所示: 下列叙述正确的是A.甲组培养皿中只有S型菌落,推测加热不会破坏转化物质的活性B.乙组培养皿中有R型及S型菌落,推测转化物质是蛋白质C.丙组培养皿中只有R型菌落,推测转化物质是DNAD.该实验能证明肺炎双球菌的主要遗传物质是DNA10.(2017·全国·高考真题)在证明DNA是遗传物质的过程中,T2噬菌体侵染大肠杆菌的实验发挥了重要作用。下列与该噬菌体相关的叙述,正确的是( )A.T2噬菌体也可以在肺炎双球菌中复制和增殖B.T2噬菌体病毒颗粒内可以合成mRNA和蛋白质C.培养基中的32P经宿主摄取后可出现在T2噬菌体的核酸中D.HIV病毒与T2噬菌体的核酸类型和增殖过程相同11.(2013·全国·高考真题)在生命科学发展过程中,证明DNA是遗传物质的实验是①孟德尔的豌豆杂交实验 ②摩尔根的果蝇杂交实验 ③肺炎双球菌转化实验④T2噬菌体侵染大肠杆菌实验 ⑤DNA的X光衍射实验A.①② B.②③ C.③④ D.④⑤

