





所属成套资源:2023年高考生物考点专题复习全能卷原卷+解析版通用
【高考考点专题复习】高考生物考点专题复习——考向13《基因的表达》全能卷(全国通用)
展开
这是一份【高考考点专题复习】高考生物考点专题复习——考向13《基因的表达》全能卷(全国通用),文件包含高考考点专题复习高考生物考点专题复习考向13《基因的表达》全能卷全国通用解析版docx、高考考点专题复习高考生物考点专题复习考向13《基因的表达》全能卷全国通用原卷版docx等2份试卷配套教学资源,其中试卷共61页, 欢迎下载使用。
考向13 基因的表达
1.(2022·湖南·高考真题)大肠杆菌核糖体蛋白与rRNA分子亲和力较强,二者组装成核糖体。当细胞中缺乏足够的rRNA分子时,核糖体蛋白可通过结合到自身mRNA分子上的核糖体结合位点而产生翻译抑制。下列叙述错误的是( )
A.一个核糖体蛋白的mRNA分子上可相继结合多个核糖体,同时合成多条肽链
B.细胞中有足够的rRNA分子时,核糖体蛋白通常不会结合自身mRNA分子
C.核糖体蛋白对自身mRNA翻译的抑制维持了RNA和核糖体蛋白数量上的平衡
D.编码该核糖体蛋白的基因转录完成后,mRNA才能与核糖体结合进行翻译
2.(2021·广东高考真题)金霉素(一种抗生素)可抑制tRNA与mRNA的结合,该作用直接影响的过程是( )
A.DNA复制 B.转录 C.翻译 D.逆转录
3.(2021·河北高考真题)关于基因表达的叙述,正确的是( )
A.所有生物基因表达过程中用到的RNA和蛋白质均由DNA编码
B.DNA双链解开,RNA聚合酶起始转录、移动到终止密码子时停止转录
C.翻译过程中,核酸之间的相互识别保证了遗传信息传递的准确性
D.多肽链的合成过程中,tRNA读取mRNA上全部碱基序列信息
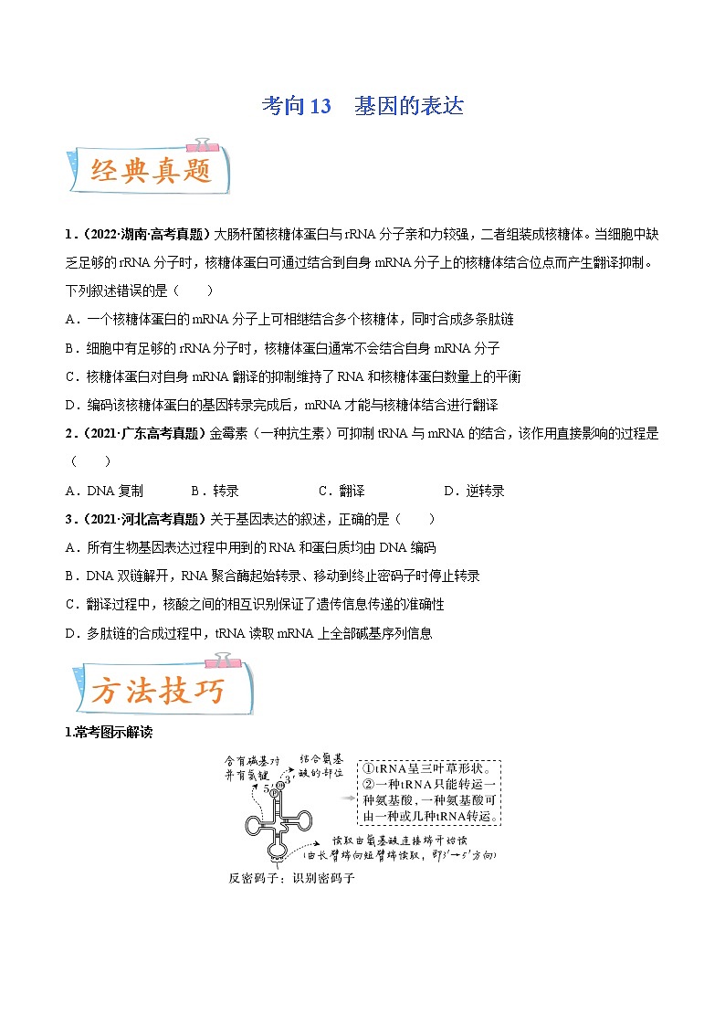
1.常考图示解读
1.用“两看法”判断真核生物和原核生物基因表达过程
2.基因表达中的相关数量关系
DNA碱基数∶mRNA碱基数∶氨基酸数=6∶3∶1。
【拓展】实际基因表达过程中的数量关系不符合6∶3∶1的原因
①DNA中有的片段无遗传效应,不能转录出mRNA。②在基因片段中,有的片段(如非编码区)起调控作用,不转录。③合成的肽链在加工过程中可能会被剪切掉部分氨基酸。④转录出的mRNA中有终止密码子,正常情况下,终止密码子不编码氨基酸。
1.(2022·西安五校联考)如图为细胞中遗传信息的传递过程,下列有关叙述正确的是( )
A.图①过程为遗传信息的复制,在人体的所有细胞中都可能发生
B.图②过程为遗传信息的转录,需要四种脱氧核糖核苷酸作为原料
C.图③过程为遗传信息的翻译,最后得到的三条多肽链的结构相同
D.图④过程为染色体上基因的表达,需要多种RNA和多种酶的参与
2.(2022·重庆一中调研)如图为蛋白质合成示意图(图中甲表示甲硫氨酸,丙表示丙氨酸),下列说法正确的是( )
A.若③上的某一个碱基发生了改变,一定会引起生物性状的改变
B.组成②的单体是核糖核苷酸
C.该图表示翻译过程,丙氨酸的密码子是CGA
D.若合成蛋白质的基因中有3 000个碱基对,则合成的蛋白质中最多有氨基酸500个
3.(2022·贵州贵阳摸底)在某真核生物细胞中,以mRNA为模板合成蛋白质时,部分氨基酸的密码子包括:色氨酸(UGG)、谷氨酸(GAA/GAG)、酪氨酸(UAC/UAU)、组氨酸(CAU/CAC)。若某小肽对应的mRNA序列为UACGAACAUUGG,下列有关该小肽的叙述,错误的是( )
A.小肽的模板的合成场所为细胞核,小肽的合成场所为核糖体
B.小肽的氨基酸序列是酪氨酸—谷氨酸—组氨酸—色氨酸
C.合成小肽时,mRNA沿核糖体移动,依次读取下一个密码子
D.若该小肽对应的DNA序列发生碱基替换,有可能改变小肽的氨基酸序列
4.(2022·广东深圳模拟)研究发现,携带某种氨基酸的tRNA上反密码子中某个碱基改变,对该氨基酸的携带和转运不产生影响。下列叙述正确的是( )
A.tRNA的反密码子携带了氨基酸序列的遗传信息
B.反密码子与密码子的配对由tRNA上结合的氨基酸决定
C.转录时RNA聚合酶能识别tRNA中特定碱基序列
D.细胞中有多种tRNA,一种tRNA只能转运一种氨基酸
4.(2022年6月浙江·高考真题)“中心法则”反映了遗传信息的传递方向,其中某过程的示意图如下。下列叙述正确的是( )
A.催化该过程的酶为RNA聚合酶
B.a链上任意3个碱基组成一个密码子
C.b链的脱氧核苷酸之间通过磷酸二酯键相连
D.该过程中遗传信息从DNA向RNA传递
5. (2021·6浙江月选考)某单链RNA病毒的遗传物质是正链 RNA(+RNA)。该病毒感染宿主后,合成相应物质的过程如图所示,其中①-④代表相应的过程。
下列叙述正确的是( )
A.+RNA 复制出的子代 RNA具有mRNA 的功能
B.病毒蛋白基因以半保留复制的方式传递给子代
C.过程①②③的进行需 RNA 聚合酶的催化
D.过程④在该病毒的核糖体中进行
“三看法”判断中心法则各过程
都遵循碱基互补配对的原则
1.中心法则
(1)提出者:克里克。
(2)补充后的内容图解:
①DNA的复制;②转录;③翻译;④RNA的复制;⑤RNA逆转录。
(3)不同生物遗传信息的传递过程
2.基因表达产物与性状的关系
(1)直接控制途径
①方式:基因通过控制蛋白质的结构直接控制生物体的性状
②实例:镰状细胞贫血、囊性纤维化等
(2)间接控制途径
①方式:基因通过控制酶的合成来控制代谢过程,进而控制生物体的性状
②实例:皱粒豌豆的形成机制,白化病等
3.基因与性状的关系
(1)一个基因一种性状(多数性状受单基因控制)
(2)一个基因多种性状(如基因间相互作用)
(3)多个基因一种性状(如身高、体重等)
(4)生物的性状是基因和环境共同作用的结果。基因型相同,表型可能不同,基因型不同,表型也可能相同。
4.表观遗传
5.(2021·安徽六校二联)如图是中心法则示意图,下列相关叙述错误的是 ( )
A.果蝇精原细胞的基因突变主要发生在a过程
B.洋葱根尖细胞的b过程可以发生在细胞核和线粒体中
C.c、d过程所需的原料分别是氨基酸、脱氧核苷酸
D.d、e过程可分别发生在HIV和烟草花叶病毒体内
6.(2022·山东日照期中)DNA甲基化是在相关酶的作用下将甲基选择性地添加到DNA上的过程,能够在不改变DNA序列的前提下控制基因的表达,是一种基本的表观遗传学修饰。DNA甲基化与很多疾病的发生有关,下列相关叙述正确的是( )
A.添加甲基并脱氨基后的胞嘧啶会转化为胸腺嘧啶使所在DNA的稳定性增强
B.DNA甲基化一定会使生物的性状发生改变
C.DNA甲基化会改变DNA中碱基的数量
D.若DNA甲基化发生在原癌基因中,细胞周期可能会受到影响
7.(2022·四川五校联考)请根据中心法则及其拓展,判断下列说法正确的是( )
A.HIV在宿主细胞中可通过逆转录或RNA自我复制传递遗传信息
B.DNA转录可产生多种RNA,该过程发生的碱基配对方式有A—U、T—A、G—C和C—G
C.转录和翻译过程都以核酸作为模板,都需要运载工具
D.根尖分生区细胞中发生的DNA复制与转录过程均需要核糖体的直接参与
8.(2021·山东日照一模)豌豆的圆粒和皱粒是由R、r基因控制的一对相对性状,当R基因插入一段800个碱基对的DNA片段时就成为r基因。豌豆种子圆粒性状的产生机制如图所示。下列分析错误的是 ( )
A.R基因插入一段800个碱基对的DNA片段属于基因突变
B.图示说明基因可通过控制酶的合成间接控制生物体的性状
C.过程①需RNA聚合酶参与,能发生A—U、C—G、T—A配对
D.参与过程②的mRNA上每三个相邻碱基都能决定一个氨基酸
【易错点1】 不能正确判断区分DNA和RNA的合成
点拨:用放射性同位素标记T或U可判断DNA和RNA的合成。若大量消耗T,可推断正在发生DNA的合成;若大量消耗U,可推断正在进行RNA的合成。
【易错点2】 不能准确界定真核生物、原核生物基因表达或误认为真核细胞中转录、翻译均不能“同时”进行
点拨:(1)凡转录、翻译有核膜隔开或具有“时空差异”的应为真核细胞“核基因”指导的转录、翻译。
(2)原核细胞基因的转录、翻译可“同时进行”。
(3)真核细胞的线粒体、叶绿体中也有DNA及核糖体,其转录、翻译能“同时进行”。
【易错点3】 误认为逆转录酶同其他酶及能量、场所、原料一样,均由病毒的寄主细胞提供(在寄主细胞中合成≠由寄主细胞提供)
点拨:必修2 P69“资料分析”中有如下描述:
(1)“1965年,科学家在某种RNA病毒里发现了一种RNA复制酶,能对RNA进行复制”。
(2)“1970年,科学家在致癌的RNA病毒中发现逆转录酶,它能以RNA为模板合成DNA”。
由此可见,RNA复制酶、逆转录酶均来自病毒自身,当然该酶起初应在寄主细胞的核糖体中合成并由寄主细胞提供原料而完成。
【易错点4】 不能正确辨明六类酶——解旋酶、DNA聚合酶、限制酶、DNA连接酶、RNA聚合酶、逆转录酶
点拨:(1)解旋酶在DNA分子复制时使氢键断裂。
(2)DNA聚合酶在DNA分子复制时依据碱基互补配对原则使单个脱氧核苷酸连成脱氧核苷酸链,其发挥作用需借助母链模板。
(3)限制酶(限制性内切酶)是使两个脱氧核苷酸之间的磷酸二酯键断裂。
(4)DNA连接酶是将两个DNA分子片段的末端“缝合”起来形成磷酸二酯键,即连接“片段”;
(5)RNA聚合酶是RNA复制或DNA转录时依据碱基互补配对原则将单个核糖核苷酸连接成RNA链。
(6)逆转录酶是某些RNA病毒在宿主细胞内利用宿主细胞的脱氧核苷酸合成DNA的一种酶。
【易错点5】 不能诠释基因表达计算中的“最多”或至少
点拨:基因表达过程中,蛋白质的氨基酸的数目=1/3mRNA的碱基数目=1/6基因中的碱基数目。这个比例关系都是最大值,原因如下:
①DNA中有的片段无遗传效应,即基因间区不能转录出mRNA。
②真核生物基因中存在不编码氨基酸的编码区内的内含子或非编码区。
③转录出的mRNA中有终止密码子,终止密码子不对应氨基酸,并且合成的肽链在加工过程中可能会剪切掉部分氨基酸,所以基因或DNA上碱基数目比蛋白质中氨基酸数目的6倍多。
【易错点6】 误认为所有生物转录和翻译均能同时进行
点拨:(1)凡转录、翻译有核膜隔开或具“时空差异”的应为真核细胞“核基因”指导的转录、翻译。
(2)原核细胞基因的转录、翻译可“同时”进行。
(3)真核细胞的线粒体、叶绿体中也有DNA及核糖体,其转录翻译也存在“同时进行”的局面。
【易错点7】 不明确转录产物种类及与携带遗传信息的关系
点拨:转录的产物不只是mRNA,还有tRNA、rRNA,但只有mRNA携带遗传信息,3种RNA都参与翻译过程,只是作用不同。
【易错点8】 混淆翻译过程中的移动对象
点拨:翻译过程中mRNA并不移动,而是核糖体沿着mRNA移动,进而读取下一个密码子。
【易错点9】 与密码子有关的三个易错点
点拨:(1)并不是所有的密码子都决定氨基酸,其中终止密码子不决定氨基酸。
(2)每种氨基酸对应一种或几种密码子(密码子简并性),可由一种或几种tRNA转运。
(3)一种密码子只能决定一种氨基酸,一种tRNA只能转运一种氨基酸。
【易错点10】 不能准确判断不同细胞中中心法则的途径
点拨:不同细胞中的中心法则途径:高等动植物只有DNA复制、转录、翻译三条途径,如根尖分生区细胞等分裂旺盛的组织细胞中三条途径都有;但叶肉细胞等高度分化的细胞中无DNA复制途径,只有转录和翻译两条途径;哺乳动物成熟的红细胞中无信息传递。RNA复制和逆转录只发生在被RNA病毒寄生的细胞中,而在其他生物体内不能发生。
【易错点11】 混淆基因与性状的关系
点拨:基因与性状的关系并不都是简单的一一对应关系:基因与基因、基因与基因产物、基因与环境之间存在着复杂的相互作用,这种相互作用形成了一个错综复杂的网络,精细地调控着生物体的性状。
1.图表示遗传信息的传递和表达过程,下列叙述正确的是( )
A.哺乳动物正常细胞内①②③④⑤⑥过程都可以进行
B.普通DNA在15N的培养液中进行①过程,子一代含15N的DNA占50%
C.RNA病毒感染哺乳动物,就会发生④⑤⑥过程
D.①②③过程均有碱基互补配对,但碱基配对方式不同
2.在细胞学研究领域,有许多药物可抑制细胞内某些生命活动,以达到治疗疾病的目的。下表为几种药物的主要作用机理,有关叙述正确的是( )
药物名称
作用机理
阿糖胞苷
抑制DNA聚合酶活性
金霉素
阻止tRNA与mRNA的结合
放线菌素D
嵌入DNA双链分子中,抑制DNA的模板功能
A.阿糖胞苷可使细胞中的RNA合成受阻
B.金霉素发挥作用的场所是细胞核
C.放线菌素D可直接干扰细胞中的转录过程
D.表中三种药物都是通过抑制基因的表达来治疗疾病
3.下图甲表示某生物细胞中基因表达的过程,图乙为中心法则,①~⑤表示生理过程。有关叙述错误的是( )
A.过程①和⑤的产物相同,但催化①⑤过程的酶不同
B.图乙中的②③可表示图甲所示过程
C.图乙中涉及碱基A与U配对的过程只有②③
D.图甲中的核糖体在该mRNA上的移动方向是从下往上
4.T2噬菌体侵染大肠杆菌的过程如图所示,下列叙述错误的是( )
A.①②③过程遵循碱基互补配对原则
B.图中两处“蛋白质”相同
C.①②③过程发生在大肠杆菌内
D.部分子代噬菌体的DNA两条链来自亲代
5.图是翻译的示意图,下列有关叙述错误的是( )
A.图中最终合成的多条肽链是相同的
B.合成a的场所均在细胞核中
C.图中肽链的合成还需要tRNA的参与
D.一个a上结合多个b,可以提高翻译的效率
6.当无半乳糖存在时,阻遏蛋白R与相关基因上的启动子结合,抑制转录,导致半乳糖苷酶不能合成;当有半乳糖存在时,阻遏蛋白R与半乳糖结合,不能再与启动子结合,转录正常进行,能合成半乳糖苷酶。下列有关推断错误的是( )
A.启动子可能是RNA聚合酶识别并结合的部位
B.半乳糖含量的增加可能有利于某些基因的表达
C.进行转录时首先需要解旋酶解开DNA的双螺旋
D.转录和翻译过程中碱基互补配对的方式不完全相同
7.关于细胞衰老有不同的观点,衰老基因学说认为生物的寿命主要取决于遗传物质。DNA上存在一些长寿基因或衰老基因来决定个体的寿命,如在人的1号、4号及X染色体上发现一些衰老相关基因(SAG),这些基因在细胞衰老时,其表达水平显著高于年轻细胞。秀丽隐杆线虫是一种多细胞真核生物,平均寿命为3.5天,其体内的age-1单基因突变,可提高平均寿命65%,提高最大寿命110%。请判断下列相关说法正确的是( )
A.在人的1号,4号及X染色体上发现SAG基因,说明基因只存在于染色体上
B.线虫体内的单基因突变就能提高个体的寿命,说明一种性状就是由一个基因控制的
C.在人体和线虫体内都存在细胞衰老和细胞凋亡,它们都是基因选择性表达的结果
D.衰老基因学说能够用来解释人体的细胞衰老,不能解释线虫的细胞衰老
8.豌豆的圆粒和皱粒是一对相对性状,皱粒豌豆的产生是由于在圆粒豌豆的DNA中插入了一段外来DNA序列,打乱了编码淀粉分支酶的基因,导致淀粉分支酶不能正常合成,进而使得淀粉合成受阻。下列相关叙述错误的是( )
A.相对性状是指一种生物同一种性状的不同表现类型
B.插入一段外来DNA序列会改变豌豆的原有基因种类
C.淀粉亲水性强,所以淀粉分支酶基因异常的豌豆表现为皱缩
D.基因对圆粒和皱粒性状的控制方式与基因对镰状细胞贫血的控制方式相同
9.下列关于基因、表型与性状的叙述,正确的是( )
A.所处环境不同但基因型相同的个体,表型也一定相同
B.仅由一对基因决定的性状,只有显性与隐性两种表型
C.细胞中基因表达与否及表达水平的高低会影响生物的性状
D.表型相同的个体间进行杂交,后代不可能出现其他表型
10.囊性纤维化和白化病都是与苯丙氨酸及其代谢有关的隐性遗传病,分别由7号染色体上的致病基因(a)和11号染色体上的致病基因(b)控制。下图是人体内苯丙氨酸与酪氨酸代谢的部分途径,分析并回答下列问题。
(1)编码CFTR蛋白的基因A缺失3个碱基变为a,这种变异属于____________,基因A与a的根本区别在于二者的_________________不同。
(2)与基因A控制合成的CFTR蛋白相比,基因a控制合成的异常CFTR蛋白在第508位缺少苯丙氨酸,其空间结构发生变化,运输氯离子的功能异常,导致囊性纤维化,这种基因控制性状的方式是________________________________________。
(3)基因B控制合成的酪氨酸酶,能够催化酪氨酸转变成黑色素,使人的头发和肤色正常,而基因b不表达酪氨酸酶,使人出现白化病,这说明基因可以通过控制__________的合成来控制代谢过程,进而控制生物体的____________。
(4)控制囊性纤维化和白化病的基因在遗传中是否遵循自由组合定律?说说你的判断理由。_______________________________________________________。
1.下图为中心法则图解,有关说法错误的是
A.1957年,克里克提出的中心法则包含a、b、c三条信息流向
B.科学家对中心法则作出的补充不可能来自同一种RNA病毒
C.遗传信息流动过程可以体现出生命是物质、能量和信息的统一体
D.环丙沙星抗菌药物可能通过抑制RNA的自我复制来抑制细菌的生长
2.关于基因控制蛋白质合成的过程,下列叙述正确的是
A.一个含n个碱基的DNA分子,转录的mRNA分子碱基数是n/2
B.细菌的一个基因转录时两条DNA链可同时作为模板﹐提高转录效率
C.一个mRNA分子上可以结合多个核糖体,缩短合成一条肽链所需要的时间
D.翻译时所需tRNA与氨基酸种类数不一定相等
3.真核生物核基因转录形成前体RNA后,需要剪接体对其进行“剪切”与“拼接”。下图是细胞核中S基因的表达过程,下列分析正确的是
A.过程①需要的原料是脱氧核糖核苷酸,需要RNA聚合酶参与
B.过程②、④需要剪接体发挥作用,并且需要DNA聚合酶参与
C.过程③在细胞质中进行,需要核糖体参与,并且消耗能量
D.过程④检测并分解异常mRNA以阻止异常蛋白质的合成,不需要酶的参与
4.环境中较高浓度的葡萄糖会抑制细菌的代谢与生长。某些细菌可通过SgrSRNA进行调控,减少葡萄糖的摄入从而解除该抑制作用,其机制如图所示。下列说法中正确的是( )
A.生理过程①发生的主要场所是细胞核,以核糖核苷酸为原料
B.RNA聚合酶在细胞质中合成,在②过程起催化作用
C.细胞内积累的磷酸化葡萄糖不仅会激活SgrS基因的表达,同时也促进了G基因的表达
D.葡萄糖磷酸化可导致细胞膜上葡萄糖载体蛋白G数量减少
5.线粒体是细胞有氧呼吸的主要场所,线粒体中有些蛋白质的编码基因就是在mtD-NA(线粒体DNA)上,线粒体有自己的rRNA,tRNA和核糖体,可以表达自己的基因。下列相关说法正确的是( )
A.在mtDNA和tRNA中存在氢键
B.细胞核DNA可以进入线粒体成为mtDNA
C.位于mtDNA上的密码子和tRNA上的反密码子是对应的
D.线粒体中的rRNA和tRNA,也可以作为模板翻译成蛋白质
6.某种实验小鼠的毛色受一对等位基因Avy和a的控制,Avy为显性基因,表现为黄色体毛,a为隐性基因,表现为黑色体毛。将纯种黄色体毛的小鼠与纯种黑色体毛的小鼠杂交,子一代小鼠的基因型都相同,却表现出不同的毛色:介于黄色和黑色之间的一系列过渡类型,造成这种现象的原因是表观遗传。下列有关表观遗传说法错误的是
A.子一代小鼠毛色不同的原因可能是Avy基因的一段特殊的碱基序列甲基化程度不同导致基因的表达受到的抑制程度不同
B.DNA甲基化抑制基因表达的可能原因是影响RNA聚合酶与该基因的结合
C.表观遗传现象出现的原因只与DNA甲基化有关
D.表观遗传现象可以说明基因和性状的关系不是简单的一一对应关系
7.下列关于甲基化和表观遗传的叙述,错误的是( )
A.表观遗传现象普遍存在于生物体的整个生命活动过程中
B.构成染色体的组蛋白甲基化、乙酰化等修饰也会影响基因的表达
C.研究表明,吸烟会使人的体细胞中DNA的甲基化水平升高
D.DNA甲基化会使DNA中所含有的遗传信息发生一定的改变
8.基因的启动子序列被甲基化后,会抑制该基因的转录,如图所示。研究发现,多种类型的癌细胞中发生了抑癌基因的过量甲基化。下列说法错误的是( )
A.抑癌基因过量甲基化可能与细胞异常增殖有关
B.基因甲基化会改变基因的碱基序列,从而抑制基因表达
C.基因的启动子序列甲基化可能会发生可遗传的性状改变
D.基因甲基化会影响基因表达,但不影响基因的半保留复制
9.大豆蛋白在人体内经消化道中酶的作用后,可形成小肽(短的肽链)。回答下列问题:
(1)在大豆细胞中,以mRNA为模板合成蛋白质时,除mRNA外还需要其他种类的核酸分子参与,它们是______________、______________。
(2)大豆细胞中大多数mRNA和RNA聚合酶从合成部位到执行功能部位需要经过核孔。就细胞核和细胞质这两个部位来说,作为mRNA合成部位的是____________,作为mRNA执行功能部位的是______________;作为RNA聚合酶合成部位的是______________,作为RNA聚合酶执行功能部位的是______________。
(3)部分氨基酸的密码子如表所示。若来自大豆的某小肽对应的编码序列为UACGAACAUUGG,则该小肽的氨基酸序列是______________。若该小肽对应的DNA序列有3处碱基发生了替换,但小肽的氨基酸序列不变,则此时编码小肽的RNA序列为______________。
氨基酸
密码子
色氨酸
UGG
谷氨酸
GAAGAG
酪氨酸
UACUAU
组氨酸
CAUCAC
10.油菜是我国南方一种常见且可观赏的油料作物。如图甲表示该种植物某细胞内遗传信息传递的示意图,图中①、②、③表示生理过程;该植物体内的中间代谢产物磷酸烯醇式丙酮酸(PEP)运向种子后有两条转变途径,如图乙所示,其中酶a和酶b分别由基因A和基因B控制合成。浙江省农科院陈锦清教授根据这一机制培育出高产油菜,产油率由原来的35%提高到58%。据图回答下列问题:
(1)图甲中①、②、③所代表的三个过程分别是__________、__________、__________。②过程所需的酶是__________,其发生的主要场所是__________。图中需要mRNA、tRNA和核糖体同时参与的过程是______(填写图中的标号),此过程中一个mRNA可以与多个核糖体结合的意义是___________________________。
(2)图乙所示基因控制生物性状的类型是__________________________________________________;据图甲、乙分析,你认为在生产中能提高油菜产油率的基本思路是______________________________________。
1.(2022·广东·高考真题)拟南芥HPR1蛋白定位于细胞核孔结构,功能是协助mRNA转移。与野生型相比,推测该蛋白功能缺失的突变型细胞中,有更多mRNA分布于( )
A.细胞核 B.细胞质 C.高尔基体 D.细胞膜
2.(2022·山东·高考真题)液泡膜蛋白TOM2A的合成过程与分泌蛋白相同,该蛋白影响烟草花叶病毒(TMV)核酸复制酶的活性。与易感病烟草品种相比,烟草品种TI203中TOM2A的编码序列缺失2个碱基对,被TMV侵染后,易感病烟草品种有感病症状,TI203无感病症状。下列说法错误的是( )
A.TOM2A的合成需要游离核糖体
B.TI203中TOM2A基因表达的蛋白与易感病烟草品种中的不同
C.TMV核酸复制酶可催化TMV核糖核酸的合成
D.TMV侵染后,TI203中的TMV数量比易感病烟草品种中的多
3.(2022年1月·浙江·高考真题)羊瘙痒病是感染性蛋白粒子PrPSc引起的。某些羊体内存在蛋白质PrPc,但不发病。当羊感染了PrPSc后,PrPSc将PrPc不断地转变为PrPSc,导致PrPSc积累,从而发病。把患瘙痒病的羊组织匀浆接种到小鼠后,小鼠也会发病。下列分析合理的是( )
A.动物体内的PrPSc可全部被蛋白酶水解
B.患病羊体内存在指导PrPSc合成的基因
C.产物PrPSc对PrPc转变为PrPSc具有反馈抑制作用
D.给PrPc基因敲除小鼠接种PrPSc,小鼠不会发病
4.(2021海南.4)终止密码子为UGA、UAA和UAG。图中①为大肠杆菌的一段mRNA序列,②~④为该mRNA序列发生碱基缺失的不同情况(“-”表示一个碱基缺失)。下列有关叙述正确的是( )
A.①编码的氨基酸序列长度为7个氨基酸
B.②和③编码的氨基酸序列长度不同
C.②~④中,④编码的氨基酸排列顺序与①最接近
D.密码子有简并性,一个密码子可编码多种氨基酸
5.(16.2021福建) 水稻等作物在即将成熟时,若经历持续的干热之后又遇大雨天气,穗上的种子就容易解除休眠而萌发。脱落酸有促进种子休眠的作用,同等条件下,种子对脱落酸越敏感,越容易休眠。研究发现,XM基因表达的蛋白发生变化会影响种子对脱落酸的敏感性。XM基因上不同位置的突变影响其蛋白表达的情况和产生的种子休眠效应如下图所示。
下列分析错误的是( )
A. 位点1突变会使种子对脱落酸的敏感性降低
B. 位点2突变可以是碱基对发生替换造成的
C. 可判断位点3突变使XM基因的转录过程提前终止
D. 位点4突变的植株较少发生雨后穗上发芽的现象
6.(2020·全国Ⅲ卷·T1)关于真核生物的遗传信息及其传递的叙述,错误的是 ( )
A.遗传信息可以从DNA流向RNA,也可以从RNA流向蛋白质
B.细胞中以DNA的一条单链为模板转录出的RNA均可编码多肽
C.细胞中DNA分子的碱基总数与所有基因的碱基数之和不相等
D.染色体DNA分子中的一条单链可以转录出不同的RNA分子
7.(2020·全国Ⅲ卷·T3)细胞内有些tRNA分子的反密码子中含有稀有碱基次黄嘌呤(I)。含有I的反密码子在与mRNA中的密码子互补配对时,存在如图所示的配对方式(Gly表示甘氨酸)。下列说法错误的是 ( )
A.一种反密码子可以识别不同的密码子
B.密码子与反密码子的碱基之间通过氢键结合
C.tRNA 分子由两条链组成,mRNA分子由单链组成
D.mRNA中的碱基改变不一定造成所编码氨基酸的改变
8.(2020·天津等级考·T3)对于基因如何指导蛋白质合成,克里克认为要实现碱基序列向氨基酸序列的转换,一定存在一种既能识别碱基序列,又能运载特定氨基酸的分子。该种分子后来被发现是 ( )
A.DNA B.mRNA C.tRNA D.rRNA
9.(2022·湖南·高考真题)中国是传统的水稻种植大国,有一半以上人口以稻米为主食。在培育水稻优良品种的过程中,发现某野生型水稻叶片绿色由基因C控制。回答下列问题:
(1)突变型1叶片为黄色,由基因C突变为C1所致,基因C1纯合幼苗期致死。突变型1连续自交3代,F3成年植株中黄色叶植株占______。
(2)测序结果表明,突变基因C1转录产物编码序列第727位碱基改变,由5'-GAGAG-3'变为5'-GACAG-3',导致第______位氨基酸突变为______,从基因控制性状的角度解释突变体叶片变黄的机理_____________________________________。(部分密码子及对应氨基酸:GAG谷氨酸;AGA精氨酸;GAC天冬氨酸;ACA苏氨酸;CAG谷氨酰胺)
(3)由C突变为C1产生了一个限制酶酶切位点。从突变型1叶片细胞中获取控制叶片颜色的基因片段,用限制酶处理后进行电泳(电泳条带表示特定长度的DNA片段),其结果为图中___(填“I”“Ⅱ”或“Ⅲ”)。
(4)突变型2叶片为黄色,由基因C的另一突变基因C2所致。用突变型2与突变型1杂交,子代中黄色叶植株与绿色叶植株各占50%。能否确定C2是显性突变还是隐性突变?______(填“能”或“否”),用文字说明理由_____________________________________。
10.(2021·广东高考真题)人体缺乏尿酸氧化酶,导致体内嘌呤分解代谢的终产物是尿酸(存在形式为尿酸盐)。尿酸盐经肾小球滤过后,部分被肾小管细胞膜上具有尿酸盐转运功能的蛋白URAT1和GLUT9重吸收,最终回到血液。尿酸盐重吸收过量会导致高尿酸血症或痛风。目前,E是针对上述蛋白治疗高尿酸血症或痛风的常用临床药物。为研发新的药物,研究人员对天然化合物F的降尿酸作用进行了研究。给正常实验大鼠(有尿酸氧化酶)灌服尿酸氧化酶抑制剂,获得了若干只高尿酸血症大鼠,并将其随机分成数量相等的两组,一组设为模型组,另一组灌服F设为治疗组,一段时间后检测相关指标,结果见图。
回答下列问题:
(1)与分泌蛋白相似,URAT1和GLUT9在细胞内的合成、加工和转运过程需要___________及线粒体等细胞器(答出两种即可)共同参与。肾小管细胞通过上述蛋白重吸收——尿酸盐,体现了细胞膜具有___________的边能特性。原尿中还有许多物质也需借助载体蛋白通过肾小管的细胞膜,这类跨膜运输的具体方式有___________。
(2)URAT1分布于肾小管细胞刷状缘(下图示意图),该结构有利于尿酸盐的重吸收,原因是___________。
(3)与空白对照组(灌服生理盐水的正常实验大鼠)相比,模型组的自变量是___________。与其它两组比较,设置模型组的目的是___________。
(4)根据尿酸盐转运蛋白检测结果,推测F降低治疗组大鼠血清尿酸盐含量的原因可能是___________,减少尿酸盐重吸收,为进一步评价F的作用效果,本实验需要增设对照组,具体为___________。
相关试卷
这是一份【高考考点专题复习】高考生物考点专题复习——考向26《发酵工程》全能卷(全国通用),文件包含高考考点专题复习高考生物考点专题复习考向26《发酵工程》全能卷全国通用解析版docx、高考考点专题复习高考生物考点专题复习考向26《发酵工程》全能卷全国通用原卷版docx等2份试卷配套教学资源,其中试卷共106页, 欢迎下载使用。
这是一份【高考考点专题复习】高考生物考点专题复习——考向25《人与环境》全能卷(全国通用),文件包含高考考点专题复习高考生物考点专题复习考向25《人与环境》全能卷全国通用解析版docx、高考考点专题复习高考生物考点专题复习考向25《人与环境》全能卷全国通用原卷版docx等2份试卷配套教学资源,其中试卷共59页, 欢迎下载使用。
这是一份【高考考点专题复习】高考生物考点专题复习——考向19《免疫调节》全能卷(全国通用),文件包含高考考点专题复习高考生物考点专题复习考向19《免疫调节》全能卷全国通用解析版docx、高考考点专题复习高考生物考点专题复习考向19《免疫调节》全能卷全国通用原卷版docx等2份试卷配套教学资源,其中试卷共74页, 欢迎下载使用。
