高中物理沪科版 (2019)选择性必修 第三册3.2 液体的表面性质练习
展开
这是一份高中物理沪科版 (2019)选择性必修 第三册3.2 液体的表面性质练习,共8页。试卷主要包含了以下说法正确的是,关于液体,下列说法不正确的是,关于固体,下列说法正确的是,下列说法正确的等内容,欢迎下载使用。
1.以下说法正确的是( )
A.若把氢气和氧气看作理想气体,则具有相同体积.相同质量和相同温度的氢气和氧气具有相等的内能
B.气体对器壁的压强就是大量气体分子单位时间作用在器壁上的平均冲量
C.一滴油酸酒精溶液体积为,在水面上形成的单分子油膜面积为,则油酸分子的直径
D.石墨和金刚石的物理性质不同是由于组成它们的物质微粒排列结构不同
2.关于以下几幅图中现象的分析,下列说法正确的是( )
A. 甲图中水黾停在水面而不沉,是浮力作用的结果
B. 乙图中将棉线圈中肥皂膜刺破后,扩成一个圆孔,是表面张力作用的结果
C. 丙图中毛细管中液面高于管外液面的毛细现象,低于管外液面的不是毛细现象
D. 丁图中玻璃管的裂口在火焰上烧熔后,它的尖端会变钝,是一种浸润现象
3.关于液体,下列说法不正确的是( )
A.水是浸润液体,水银是不浸润液体
B.草叶上的露珠呈球形是表面张力引起的
C.粉笔能把纸上的墨水吸干是毛细现象
D.液体表面层的分子间隙稍大于液体内部分子间隙
4.关于固体.液体的性质,下列说法正确的是( )
A.单晶体有确定的熔点,多晶体没有确定的熔点
B.彩色液晶显示器利用了液晶的光学各向异性的特点
C.玻璃管的裂口放在火焰上烧熔,其尖端变钝,这是由于液体重力的作用
D.唐诗《观荷叶露珠》中有“霏微晓露成珠颗”句,诗中荷叶和露水表现为浸润
5.下列说法正确的是( )
A.海绵很容易被压缩说明分子间存在空隙
B.医用脱脂棉对酒精是不浸润的
C.有些物质在适当溶剂中溶解时在一定浓度范围内具有液晶态
D.煤炭.石油等化石能源也叫清洁能源
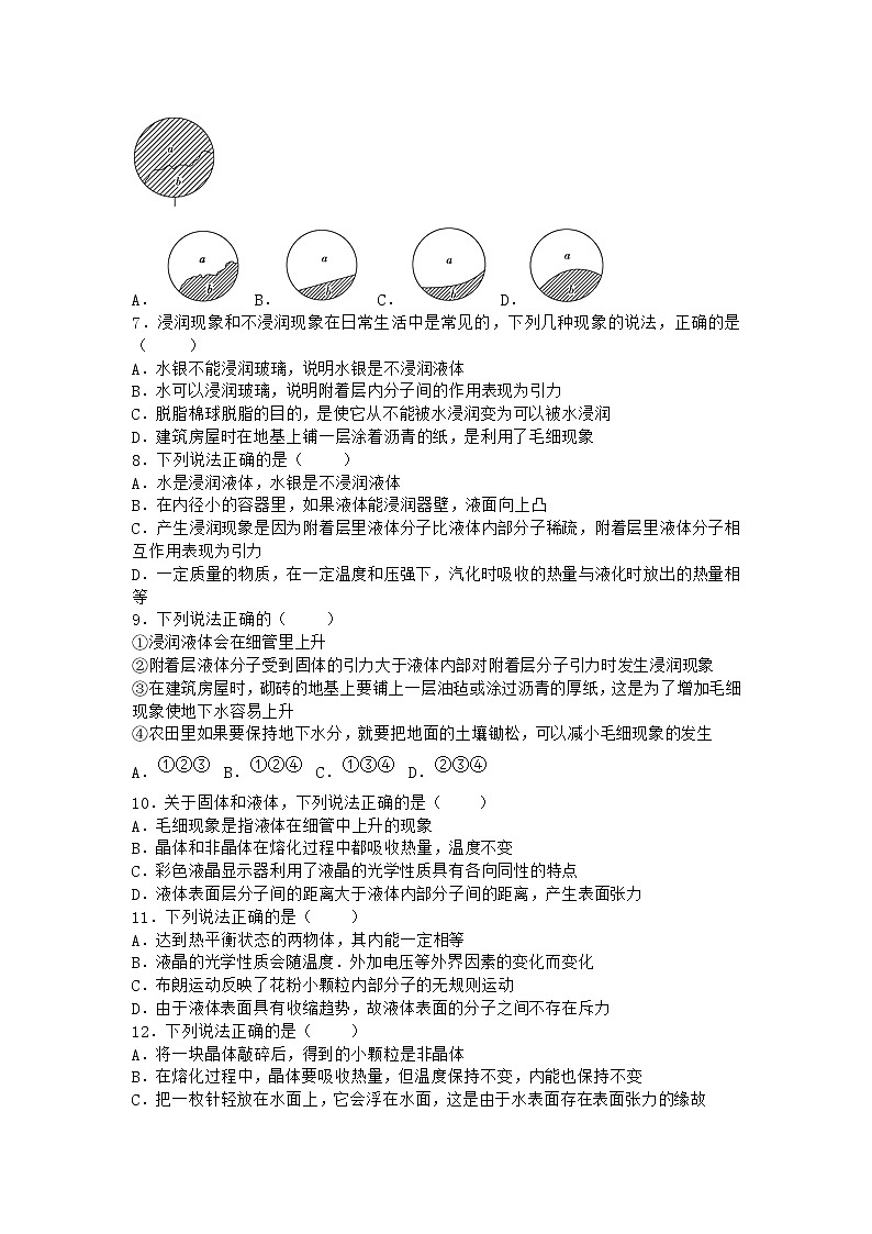
6.如图所示,金属框上阴影部分表示肥皂膜.它被棉线分割成a.b两部分.若将肥皂膜的a部分用热针刺破,棉线的形状是选项图中的( )
A.B.C.D.
7.浸润现象和不浸润现象在日常生活中是常见的,下列几种现象的说法,正确的是( )
A.水银不能浸润玻璃,说明水银是不浸润液体
B.水可以浸润玻璃,说明附着层内分子间的作用表现为引力
C.脱脂棉球脱脂的目的,是使它从不能被水浸润变为可以被水浸润
D.建筑房屋时在地基上铺一层涂着沥青的纸,是利用了毛细现象
8.下列说法正确的是( )
A.水是浸润液体,水银是不浸润液体
B.在内径小的容器里,如果液体能浸润器壁,液面向上凸
C.产生浸润现象是因为附着层里液体分子比液体内部分子稀疏,附着层里液体分子相互作用表现为引力
D.一定质量的物质,在一定温度和压强下,汽化时吸收的热量与液化时放出的热量相等
9.下列说法正确的( )
①浸润液体会在细管里上升
②附着层液体分子受到固体的引力大于液体内部对附着层分子引力时发生浸润现象
③在建筑房屋时,砌砖的地基上要铺上一层油毡或涂过沥青的厚纸,这是为了增加毛细现象使地下水容易上升
④农田里如果要保持地下水分,就要把地面的土壤锄松,可以减小毛细现象的发生
A.B.C.D.
10.关于固体和液体,下列说法正确的是( )
A.毛细现象是指液体在细管中上升的现象
B.晶体和非晶体在熔化过程中都吸收热量,温度不变
C.彩色液晶显示器利用了液晶的光学性质具有各向同性的特点
D.液体表面层分子间的距离大于液体内部分子间的距离,产生表面张力
11.下列说法正确的是( )
A.达到热平衡状态的两物体,其内能一定相等
B.液晶的光学性质会随温度.外加电压等外界因素的变化而变化
C.布朗运动反映了花粉小颗粒内部分子的无规则运动
D.由于液体表面具有收缩趋势,故液体表面的分子之间不存在斥力
12.下列说法正确的是( )
A.将一块晶体敲碎后,得到的小颗粒是非晶体
B.在熔化过程中,晶体要吸收热量,但温度保持不变,内能也保持不变
C.把一枚针轻放在水面上,它会浮在水面,这是由于水表面存在表面张力的缘故
D.当两薄玻璃板间夹有一层水膜时,在垂直于玻璃板的方向很难将玻璃板拉开,这是由于水膜具有表面张力的缘故
13.下列说法正确的是( )
A.气体扩散现象表明气体分子间存在斥力
B.对于同一理想气体,温度越高,内能有可能减小
C.已知某种气体的密度为ρ,摩尔质量为M,阿伏加德罗常数为NA,则该气体分子之间的平均距离可以表示为
D.在绝对湿度一定的情况下,气温降低,相对湿度将减小
14.缝衣针能静止于水面上,是因为( )
A.针的重力可忽略
B.针的重力与浮力平衡
C.针的重力与表面张力平衡
D.表面张力使水面收缩成“弹性薄膜”,对针产生一个向上的支持力
15.浸润现象和不浸润现象在日常生活中是常见的,下列判断正确的是( )
A.水银滴在玻璃上呈球形,说明水银是不浸润液体
B.细管中液面边缘部分的表面张力使管中的液体向上运动,形成毛细现象
C.容器中的液体与器壁接触的位置如果向下凹,是一种不浸润现象
D.附着层内分子间的距离大于液体内部分子间的距离,液体与固体间就表现为浸润
参考答案与试题解析
1.【答案】D
【解析】
A.相同质量的氢气与氧气的物质的量不同,所以具有相同体积.相同质量和相同温度的氢气和氧气的内能不相等,A错误;
B.由于大量气体分子都在不停地做无规则热运动,与器壁频繁碰撞,使器壁受到一个平均持续的冲力,致使气体对器壁产生一定的压强。根据压强的定义得压强等于作用力比上受力面积,即气体对器壁的压强就是大量气体分子作用在器壁单位面积上的平均作用力,B错误;
C.一滴油酸溶液的体积为V,则油酸的体积小于V,在水面上形成的单分子油膜面积为S,则油酸分子的直径小于,C错误;
D.石墨和金刚石的物理性质不同,是由于组成它们的物质微粒排列结构不同造成的,D正确。
故选D。
2.【答案】B
【解析】A.因为液体表面张力的存在,有些小昆虫才能无拘无束地在水面上行走自如,故A错误;
B.将棉线圈中肥皂膜刺破后,扩成一个圆孔,是表面张力作用的结果,故B正确;
C.浸润液体情况下容器壁对液体的吸引力较强,附着层内分子密度较大,分子间距较小,故液体分子间作用力表现为斥力,附着层内液面升高,故浸润液体呈凹液面,不浸润液体呈凸液面都属于毛细现象,故C错误;
D.玻璃管的裂口在火焰上烧熔后,它的尖端会变钝,是表面张力的原因,不是浸润现象,故D错误。
故选B。
3.【答案】A
【解析】
A.浸润与不浸润是相对的,水银对玻璃来说是不浸润液体,但不是对任何固体都是不浸润,故A错误,符合题意;
B.液体表面的分子分布比液体内部分子的分布要稀疏,故存在液体的表面张力,草叶上的露珠呈球形是由于液体表面张力的作用,故B正确,不符合题意;
C.粉笔吸墨水是因为粉笔内部有很多细小的通道,属于毛细现象,故C正确,不符合题意;
D.液体表面层分子间距离大于液体内部分子间距离,分子力表现为引力,因此液体表面存在张力,故D正确,不符合题意。
故选A。
4.【答案】B
【解析】
A.单晶体和多晶体都有确定的熔点,故A错误;
B.彩色液晶显示器利用了液晶的光学各向异性的特点,故B正确;
C.玻璃管的裂口放在火焰上烧熔,其尖端变钝,这是由于液体表面张力的作用,故C错误;
D.唐诗《观荷叶露珠》中有“霏微晓露成珠颗”句,诗中荷叶和露水表现为不浸润,故D错误。
故选B。
5.【答案】C
【解析】【来源】2020届江苏省南通市海安高级中学高三(下)模拟考试物理试题
【分析】
【详解】
A.海绵是蓬松多空结构的物质,不是分子级别,海绵很容易被压缩不能说明分子间存在空隙,A错误;
B.医用脱脂棉对酒精是浸润的,B错误;
C.有些物质在适当溶剂中溶解时在一定浓度范围内具有液晶态,C正确;
D.煤炭.石油等化石能源不是清洁能源,D错误;
故选C。
6.【答案】C
【解析】【来源】江苏省连云港市涟水中学2016-2017学年高二下学期期中考试物理试题
若将肥皂膜的a部分用热针刺破,b部分液体由于表面张力作用,表面积缩小将细线绷紧,呈现C所示的形状.故C项正确.
7.【答案】C
【解析】
附着层里的分子既受固体分子的吸引,又受到液体内部分子的吸引。如果受到固体分子的吸引力较弱,附着层的分子就比液体内部稀疏,在附着层里分子间吸引力较大,造成跟固体接触的液体表面有缩小的趋势,形成不浸润。反之,如果附着层分子受固体分子吸引力相当强,附着层分子比液体内部更密集,附着层就出现液体相互推斥的力,造成跟固体接触的液体表面有扩展的趋势,形成浸润。
A.水银不能浸润玻璃,说明水银和玻璃的附着层里分子间吸引力较大,形成不浸润,但是不能说明水银是不浸润液体,故A错误;
B.水可以浸润玻璃,,说明附着层内分子间的作用表现为斥力,故B错误;
C.脱脂棉能够吸取药液,在于脱脂后把它从不能被水浸润变成了可以被水浸润,以便吸取药液,故C正确;
D.砖的内部也有许多细小的孔道,会起到毛细管的作用,在砌砖的地基上铺一层油毡或涂过沥青的厚纸,可以防止地下水分沿着夯实的地基以及砖墙的毛细管上升,以保持房屋干燥,不是浸润现象,故D错误。
故选C。
8.【答案】D
【解析】
A.浸润与不浸润是相对的;水银对玻璃来说是不浸润液体,但不是对任何固体都是不浸润,故A错误;
B.在内径小的容器里,如果液体能浸润器壁,液面成凹形;如果液体不能浸润器壁,液面成凸形,故B错误;
C.根据浸润的成因可知,当液体对某种固体是浸润的时,其附着层里的液体分子比液体内部更密,附着层里液体的分子力表现为斥力,故C错误;
D.一定质量的物质,在一定温度和压强下,汽化时吸收的热量与液化时放出的热量相等,选项D正确。
故选D。
9.【答案】B
【解析】【来源】江西省南昌市八一中学2019-2020学年高二(下)期中物理试题
【分析】
【详解】
浸润液体会在细管里上升;附着层液体分子受到固体的引力大于液体内部对附着层分子引力时发生浸润现象;在建筑房屋时,砌砖的地基上要铺上一层油毡或涂过沥青的厚纸,这是为了阻断毛细管形成,减少毛细现象使地下水不易上升;农田里如果要保持地下水分,就要把地面的土壤锄松,可以减小毛细现象的发生,故③错误,①②④正确。
故选B。
10.【答案】D
【解析】【来源】江苏省常熟市2019-2020学年高二(下)期中物理试题
【分析】
【详解】
A.毛细现象是指浸润液体在细管中上升的现象,以及不浸润液体在细管中下降的现象,故A错误;
B.晶体和非晶体在熔化过程中都吸收热量,而非晶体在熔化过程中温度逐渐升高,故B错误;
C.彩色液晶显示器利用了液晶的光学性质具有各向异性的特点,故C错误;
D.液体表面层分子间的距离大于液体内部分子间的距离,液体表面存在张力,故D正确。
故选D。
11.【答案】B
【解析】
A.达到热平衡状态的两个系统温度一定相等,但内能还与体积.物质的量有关,所以内能不一定相等,故A错误;
B.液晶通电时,分子排列变得有秩序,使光线容易通过,光学性质会随外加电压等外界因素的变化而变化,同时温度也会使液晶的光学性质发生变化,故B正确;
C.布朗运动是固体小颗粒的运动,反映了液体分子的无规则运动,故C错误;
D.由于液体表面具有收缩趋势,是因为引力大于斥力,液体表面的分子之间的斥力仍然存在,故D错误。
故选B。
12.【答案】C
【解析】【来源】宁夏回族自治区银川一中2019-2020学年高二(下)期末考试物理试题
【分析】
【详解】
A.将一块晶体敲碎后,得到的小颗粒仍然是晶体,选项A错误;
B.在熔化过程中,晶体要吸收热量,但温度保持不变,内能要增加,选项B错误;
C.把一枚针轻放在水面上,它会浮在水面,这是由于水表面存在表面张力的缘故,选项C正确;
D.当两薄玻璃板间夹有一层水膜时,在垂直于玻璃板的方向很难将玻璃板拉开,这是由于水和玻璃板间存在引力,不是由于水膜具有表面张力的缘故,故D错误。
故选C。
13.【答案】C
【解析】【来源】江西省宜丰县宜丰中学2019-2020学年高二(下)开学考试物理试题
【分析】
【详解】
A.扩散说明分子在做无规则运动,不能说明分子间的斥力,故A错误;
B.对一定质量的理想气体,其内能只与温度有关,故温度越高,内能越大,故B错误;
C.已知某种气体的密度为,摩尔质量为M,则该气体的摩尔体积为
把分子看成立方体模型,则有
解得该气体分子之间的平均距离,故C正确;
D.根据相对湿度的定义可知,在绝对湿度一定的情况下,气温降低时饱和汽压减小;则相对湿度将增大,故D错误。
故选C。
14.【答案】D
【解析】【来源】河北省唐山市路北区第十一中学2019-2020学年高二期中物理试题
【详解】
缝衣针浮在水面上不下沉是表面张力使水面收缩成“弹性薄膜”,对针产生一个向上的支持力,支持力与重力平衡.故ABC错误,D正确.
故选D.
15.【答案】B
【解析】【来源】山东省日照市莒县2019-2020学年高二(下)期中考试物理试题
【分析】
【详解】
A.浸润与不浸润是相对的,水银对玻璃不是浸润液体,对铅是浸润液体,故A错误;
B.细管中液面边缘部分的表面张力使管中的液体向上运动,形成毛细现象,故B正确;
C.在玻璃试管中,如果液体能够浸润器壁,液面呈凹形,故C错误;
D.附着层内分子间的距离大于液体内部分子间的距离时,分子间表现为引力,使液体表面收缩,液体与固体之间表现为不浸润,故D错误;
故选B。
相关试卷
这是一份高中物理沪科版 (2019)选择性必修 第三册3.2 液体的表面性质测试题,共7页。试卷主要包含了毛细现象,浸润和不浸润,通常棒状分子等内容,欢迎下载使用。
这是一份高中物理沪科版 (2019)选择性必修 第三册第3章 固体、液体与新材料3.2 液体的表面性质综合训练题,共8页。试卷主要包含了下列说法错误的是,下列说法中正确的是,下列说法不正确的是等内容,欢迎下载使用。
这是一份2020-2021学年3.2 液体的表面性质课时训练,共7页。试卷主要包含了下列说法符合物理事实的是,液体与固体具有的相同特点是,下列说法正确的是,下面说法正确的是等内容,欢迎下载使用。

