所属成套资源:(通用版)高考语文一轮复习讲义
(通用版)高考语文一轮复习讲义第八章 专题六《逻辑推断》 核心突破二理解必备知识,掌握关键能力
展开
这是一份(通用版)高考语文一轮复习讲义第八章 专题六《逻辑推断》 核心突破二理解必备知识,掌握关键能力,共7页。学案主要包含了概念,命题,推理,逻辑规律等内容,欢迎下载使用。
逻辑是个多义词,我们所说的逻辑一般指逻辑规律,即关于思维形式结构最基本、最一般的规律,主要包括概念、命题、推理和逻辑规律等内容。
一、概念
每一个概念,揭示的都是某一种事物或现象的本质属性,借此可以准确地把一种事物或现象跟其他事物或现象区别开来。每个概念都有自己的内涵和外延:内涵是概念所反映的对象的根本属性,外延则指概念所反映的对象的具体范围。
1.概念与词语的关系
平日里所说的词语,是从语言角度的叫法,如从逻辑角度则叫“概念”。概念与词语之间的关系很复杂:
①一个概念可以由多个词语表示。如父亲,概念可以用爸爸、老子、爹等多个词语表示。
②一个词语可以表示多个概念。如海,在北京人、广东人、云南人的理解中其概念内涵是不一样的。
既然概念与词语之间有这么复杂的关系,那么就要注意透过词语看词语背后的概念。要正确使用概念,就必须弄清概念的内涵和外延。如“床前明月光”中的“床”与我们理解的床并不是一回事,它实际上指的是围在井口的一圈栏杆。
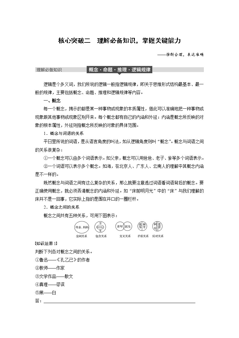
2.概念之间的关系
概念之间共有五种关系,可用下图表示:
知识运用1
判断下列各对概念之间的关系。
①鲁迅——《孔乙己》的作者
②教师——作家
③文学作品——散文
④真理——谬误
⑤黑——白
答:________________________________________________________________________
答案 ①全同关系 ②交叉关系 ③包含关系 ④矛盾关系 ⑤反对关系
3.概念的分类
分类时必须按照同一个标准来划分,否则容易犯概念交叉的错误。如:出席“十九大”的代表有公务员、军人,还有不少女代表。公务员、军人与女代表之间有交叉关系,不能并列使用。
知识运用2
请说出下列句子中概念使用的错误。
①他是个文学爱好者,阅读了大量的诗歌、散文、小说及外国名著。
答:________________________________________________________________________
答案 “诗歌、散文、小说及外国名著”有交叉关系,不能并列。
②抓不抓社会主义核心价值观教育,是全面实现小康的一件大事。
答:________________________________________________________________________
答案 “抓不抓”是肯定否定两面词,而“实现小康”是肯定面,可在“全面”前加“能否”。
③我国长期以来提供钓鱼岛及其周边海域天气预报,为渔民生产、海上搜救和各种海上活动提供气候保障,这是世界气象组织赋予我国气象部门的责任。
答:________________________________________________________________________
答案 “渔民生产、海上搜救”均属“海上活动”,三者不能并列。
二、命题
命题也叫判断,是运用概念进行判断的语言形式,是断定或陈述事物情况的思维单位。如:所有人都是动物。
命题与句子间的关系也很复杂,它们之间没有一一对应的关系。如果一个句子表示不止一个命题,它就是多义句,即我们常说的一句话在字面意义外还有隐含意义。多义,很可能造成歧义。如:王刚在飞机上写字。这就是一个歧义句。
知识运用3
(1)说说下列句子的隐含信息。
①你准备坐飞机还是乘高铁去上海?
答:________________________________________________________________________
答案 有人准备去上海,还没有出发;选择何种交通工具,由自己定夺。
②从那以后,祥林嫂就不再提那件令人伤心的事了。
答:________________________________________________________________________
答案 不是自愿的,有难言之隐;祥林嫂过去常提起那件事。
(2)判断下列命题错误的原因。
①他要么是个老师,要么是个作家。
答:________________________________________________________________________
答案 “老师”与“作家”是交叉关系,不能使用不相容选言命题。
②出入校门的师生必须出示工作证和学生证。
答:________________________________________________________________________
答案 “工作证”与“学生证”不是并列关系,而是选择关系。
三、推理
推理是由已知命题得出新的命题的思维过程。它由前提、结论、推理联项三部分构成。其中,前提是作为推理根据的已知判断;结论是根据已知判断所推出的新判断;推理联项是前提与结论之间的逻辑联结项,是推理的逻辑常项。
推理形式:
(1)三段论。如:只有年满18岁,才有选举权,他有选举权,所以他已经年满18岁了。
(2)二难推理:在前提中提出两种可能,然后由这两种可能引申出两种结论,对方无论选择其中的哪一种结论,都会陷入进退维谷、左右为难的境地。
推理往往要借助复句的语言形式来体现:
(1)条件关系:
①充分条件关系:只要A,就B。(有A就有B,有B则不一定有A)
②必要条件关系:只有A,才能B。(有A未必有B,有B一定有A)
③无条件关系:除非A,才(不)B;无论A,都B。
(2)假设关系:偏句提出一种假设,正句说出结论。
①偏句假设条件实现,结果就能成立:如果A,就B。
②偏句与正句语意相悖,假设与结果不一致。偏句先退一步说,把假设当作实现而改变结论,这种句子更强调正句。即使A,也B。
(3)选择关系:
①或此或彼:与其A,不如B;或者A,或者B。
②非此即彼:不是A,就是B。
③取此舍彼:宁可A,也不B。
用复句表达时,不要用虚假的前提进行推理,也不能滥用关联词,强加因果,更不能把各种逻辑关系搞混。
知识运用4
(1)说出下列复句的错误。
①他普通话说得很好,看来一定是个北京人。
答:________________________________________________________________________
答案 大前提“普通话说得很好的都是北京人”,显然虚假。
②我数学很棒,因此对语文不感兴趣。
答:________________________________________________________________________
答案 强加因果关系。
③只要勤奋学习,必将取得好成绩。
答:________________________________________________________________________
答案 命题过于武断,勤奋学习只是取得好成绩的充分条件之一。
(2)下面文段有三处推断存在问题,请参照①的方式,说明另外两处问题。
不少家长为了“充分利用”暑假,给孩子报了各种补习班。因为参加了补习班,孩子就可以得到更大的进步、更快的成长。但其实让孩子上过多的补习班,除了需要家长付出金钱成本外,还势必割裂家庭的亲子关系。只要刹住这股“歪风”,孩子的假期就会有蓝天白云。
①参加了补习班,孩子也不一定可以得到更大的进步、更快的成长。
②________________________________________________________________________。
③________________________________________________________________________。
答案 (示例)②让孩子上补习班也不一定会割裂家庭的亲子关系
③刹住补课“歪风”,孩子的假期也不一定就会有蓝天白云
四、逻辑规律
1.同一律
“同一律”是指在同一思维过程中,所使用的概念和命题必须始终保持同一,不能中途偷换概念,改变话题。“同一思维过程”是指同一时间、同一关系、同一思维对象三个方面的“三同一”思维过程。如:群众是真正的英雄,我是群众,所以我是真正的英雄。这里两个“群众”所表达的概念并非同一,前者是集体,后者指“群众”中的一员。该推理违反了同一律。
2.矛盾律
“矛盾律”是指在同一思维过程中,针对同一个对象,两个互相矛盾的命题不能同时都是真的,必有一假。如果违反这一要求,在同一思维过程中对一个对象既肯定又否定,就犯了“自相矛盾”的错误。如:价值连城的无价之宝。
3.排中律
“排中律”是指在同一思维过程中,两个互相矛盾的命题不能同时是假的,必有一真。它要求在同一思维过程中,不能对两个矛盾的思想同时予以否定,而必须承认其中至少有一个是真的。简言之,就是要保持思维的明确性,避免“两不可”。
知识运用5
分析下面的例子,看看它们分别违反了什么逻辑规律。
①严禁触摸电线,500伏高压,一触即死,违者法办。
答:________________________________________________________________________
答案 违者“一触即死”,自然不能再法办,违反了矛盾律。
②或者采纳他的意见,或者抛弃他的意见,我都不赞成。
答:________________________________________________________________________
答案 采纳他的意见与否,二者相互矛盾,不能同时否定,也不能同时肯定,违反了排中律。
③编辑同志,您说我的作品不够成熟,显得幼稚,那您就把它当成儿童文学发表吧。
答:________________________________________________________________________
答案 这里的“幼稚”是指作品不成熟、不完善,并非指儿童文学,违反了同一律。
逻辑推断题是2017年全国卷考查的新题型,要求考生从表述中找出逻辑漏洞,它契合了全国卷注重应用、注重思辨的特点。这提醒我们在提升自己的语言综合运用能力的同时,还要注意逻辑的培养,培养语文的思维能力。
逻辑推断,就是从一般性的前提出发,通过推导,得出具体陈述或个别结论的过程,就是前提与结论之间具有充分条件或充分必要条件联系的必然性推理。它对人的思维保持严密性、一贯性有着不可替代的校正作用。
做题时可以从概念的运用是否准确、判断的构成是否恰当、推理的方式是否合理等多方面来分析。
1.下面文段有三处推断存在问题,请参照①的方式,说明另外两处问题。
德国全国有6 000多家大小公私不等的图书馆,无论白天夜晚,你都会在大街小巷看到安静读书的德国人。这就不难理解为什么这个民族会诞生康德、黑格尔、贝多芬。因此,要让我县的大街小巷也遍布图书馆,这样我们的市民会更有条件读书,就会更爱读书,就一定能诞生像康德一样的哲学家。
①大量图书馆与诞生康德、黑格尔、贝多芬之间没有必然联系。
②________________________________________________________________________。
③________________________________________________________________________。
答案 (示例)②不是有了图书馆,市民就一定喜爱读书
③也不一定喜爱读书,就一定会诞生康德这样的哲学家
2.下面文段有三处推断存在问题,请参照①的要点,说明另外两处问题。
在工业4.0阶段,传统产业与互联网是“互联网+”,而不再是“+互联网”。 一个“+”位置的变化耐人寻味。过去都是“+互联网”概念,即传统产业是主体,互联网只是工具,而工具的最大特点是被动。但在“互联网+”所处的工业 4.0阶段,互联网已经不是传统意义上的信息网络,它更是一个物质、能量和信息互相交融的物联网。
目前在中国拿着手机就能完成支付、订购产品,一机在手,走遍全国,这种情形标志着我国已步入工业4.0时代。而率先提出这个先进概念的德国已走得很远了。如今在德国一些城市的街头,停着不少有特殊标识的汽车,只要你是会员,就可以用一张卡片把任意一辆车开走,办完事停在路边走人即可,而你驾驶车辆的所有数据会及时传回车厂,相关费用会从你的账户扣除。这一模式未来会颠覆传统汽车的销售模式,很多人今后不必再买车;而类似奔驰、宝马这类传统制造企业,就会演变成汽车服务提供商。
①“这一模式未来会颠覆传统汽车的销售模式”(找出问题句),“可能性”成“必然”(问题所在),这只是一种可能性,并不能断定未来的必然走向。(解释问题)
②________________________________________________________________________。
③________________________________________________________________________。
答案 (示例)②“类似奔驰、宝马这类传统制造企业,就会演变成汽车服务提供商”,“可能性”成“必然”,这只是一种可能性,并不能断定未来的必然走向
③“目前在中国拿着手机就能完成支付、订购产品,一机在手,走遍全国,这种情形标志着我国已步入工业4.0时代”,举例失误(或概念理解错误),这是工业3.0时代的表现(工具性明显)
解析 该题要求找出文段的问题,即表意不妥处,首先通读全文,然后逐句细读,加以推敲理解。读完,不难发现,“类似奔驰、宝马这类传统制造企业,就会演变成汽车服务提供商”的说法太绝对,这只是一种可能性,并不能断定未来的必然走向。“目前在中国拿着手机就能完成支付、订购产品,一机在手,走遍全国,这种情形标志着我国已步入工业4.0时代”举例不当,“这种情形”所包含的内容是工业3.0时代的表现。
3.请根据下面的文字进行想象推理,然后把空缺处填补完整。
一位政客在拉选票时不停地承诺,说今后要为当地弄来更多的钱。当地的一位老太太听着就插嘴说:“我们不再需要这么多钱了,钱已经够花了,我们需要的是先解决好一件小事儿,那就是让我们的孩子能够继续到海边捡拾贝壳。”
老太太的话让在场的人一愣,随即赢得一片掌声。政客也懵了,过了好大一会儿才有所感悟地说:“这可不是一件小事儿。”
孩子们不能到海边捡贝壳,是因为①____________,而②________确实是件大事,③________和④________都是政客所要考虑的问题,因为他认为这不是小事儿。
答案 (示例一)①海水污染使海洋贝类动物消失 ②怎样使贝壳重现海滩 ③保护环境 ④发展经济
(示例二)①政府把海滩圈起来收费 ②让市民拥有休闲的环境 ③发展经济 ④和谐生活
(示例三)①孩子们没有玩儿的时间 ②让孩子们健康成长 ③保证教学质量 ④规范教学秩序
答逻辑推断题的突破口在于:
(1)抓住两类词语,还原推断过程,发现推断问题。
这两类词语分别是:①表推断关系的关联词语,如表条件关系、因果关系、假设关系的词语;②表肯定判断的情态副词,如“肯定会”“必须”“势必”等。
抓住这两类词语,并不一定能马上发现问题,因为文段在表达时并不一定是按照如“只有A,才能B”的公式鲜明表达,有时会省略推断的前提。如2017年全国卷Ⅰ文段中的第③处问题。所以,要找出省略的内容,再还原成如“只有A,才能B”式的推断过程,才能准确找出问题。
(2)抓住前提与结论之间的联系,合理推理。
推理要在至少有着前提与结论关系的一个句子中,或构成前提与结论的两个句子内完成,这是基本要求。一个推断必须分清哪是前提,哪是结论,不可只有结论而无前提,如2017年全国卷Ⅰ那道逻辑推断题,有考生答成“毕业后一定能很好地适应社会需要”,就是缺少前提。再者,前提与结论必须具备语法或语义上的紧密联系。反之,则不可以进行推理。
(3)仿写要保持句式一致,如发现原句与例句在句式上不一致,还要作必要的句式变换。
相关学案
这是一份(通用版)高考语文一轮复习讲义第八章 专题八《图文转换》核心突破一掌握关键的高考真题研究能力,共4页。
这是一份(通用版)高考语文一轮复习讲义第八章《语言文字运用》 专题一核心突破二理解必备知识,掌握关键能力,共14页。学案主要包含了记准成语的敬谦,避免敬谦错位,记准多义成语,避免顾此失彼,记准形近义近成语,避免似是而非等内容,欢迎下载使用。
这是一份(通用版)高考语文一轮复习讲义第八章 专题五《语句补写》 核心突破二掌握关键的补写能力,共6页。

