普通高中地理学业水平合格性考试标准示范卷6含答案
展开(时间:60分钟,总分:100分)
第Ⅰ卷(选择题 共60分)
一、选择题(本大题共20小题,每小题3分,共60分。在每题所列出的四个选项中,只有一项是最符合题目要求的。)
2018年1月31日晚,天空中上演了一场万众瞩目的月全食。因为这是一个月全食+蓝月亮+超级月亮组合亮相。天空中出现150年来的首次“超级蓝色月全食”。读图,完成1~3题。
1.“超级月亮”属于( )
A.星云 B.恒星 C.行星 D.卫星
2.“超级月亮”所处的天体系统中,级别最低的是( )
A.地月系 B.太阳系 C.银河系 D.总星系
3.与月球相比,地球的特殊性在于有( )
A.自转运动 B.公转运动 C.昼夜现象 D.生命现象
1.D 2.A 3.D [第1题,“超级月亮”就是月球,月球是地球的一颗卫星。第2题,“超级月亮”即月球,属于地月系;地月系属于太阳系,太阳系又属于银河系,银河系又属于总星系,因此“超级月亮”所处的天体系统中级别最低的是地月系。第3题,与月球相比,地球的特殊性在于有生命物质存在。]
4.下列有关太阳辐射的叙述,正确的是( )
A.太阳辐射是一种电磁波
B.太阳辐射能量的来源是太阳内部的核裂变反应
C.太阳辐射是地球上大气、水、生物和地震活动的主要动力
D.太阳辐射的能量不包括煤、石油、天然气等
A [太阳辐射的能量来自太阳内部的核聚变反应;地震活动的动力是地球内能;煤、石油、天然气是地质时期生物固定的太阳能,故B、C、D三选项均不正确,选A。]
5.下列说法正确的是( )
A.地球大气中有了氧气,才有了生物的发展演化
B.蓝藻属于真核生物
C.人类的出现是生物发展史上的重大飞跃
D.目前地球处于寒冷期
C [大气层中的氧气主要来自植物的光合作用,A错误;蓝藻属于原核生物,B错误;人类的出现是生物发展史上的重大飞跃,C正确;目前地球正处于温暖期,D错误。]
大气受热过程影响大气的热状况和温度变化。据此完成6~7题。
6.近地面大气的热量主要来自( )
A.臭氧对地面辐射的吸收
B.臭氧对太阳辐射的吸收
C.二氧化碳、水汽等对地面辐射的吸收
D.二氧化碳、水汽等对太阳辐射的吸收
7.晴天比阴天气温日较差大,因为晴天( )
①白天大气削弱作用弱 ②白天大气削弱作用强
③夜晚大气保温作用强 ④夜晚大气保温作用弱
A.①③ B.①④ C.②③ D.②④
6.C 7.B [第6题,近地面大气的热量主要直接来源于地面辐射,主要是二氧化碳、水汽等对地面辐射的吸收。第7题,晴天时,空气中的水汽少,白天大气对太阳辐射的削弱作用小,太阳辐射强,气温高;晚上,因为空气中的水汽少,大气逆辐射作用小,保温作用小,气温低。因此,晴天比阴天气温日较差大。]
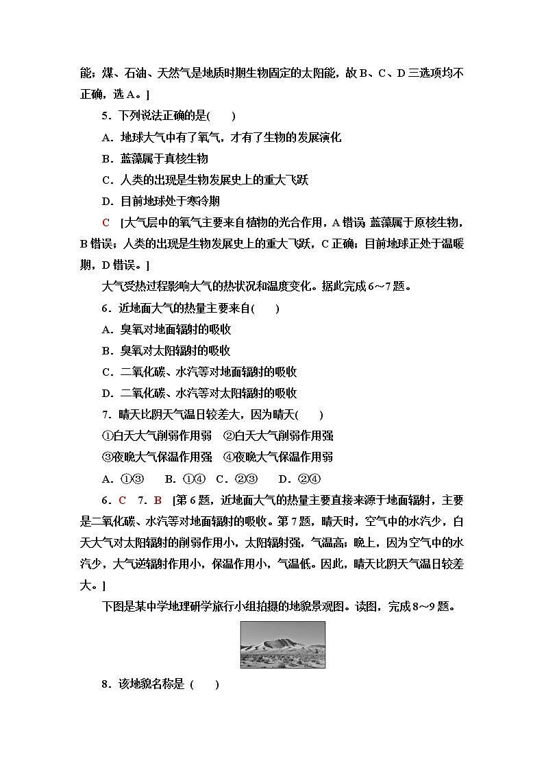
下图是某中学地理研学旅行小组拍摄的地貌景观图。读图,完成8~9题。
8.该地貌名称是 ( )
A.沙丘 B.洪积扇 C.三角洲 D.冲积平原
9.形成该地貌的主要外力作用是 ( )
A.流水堆积 B.流水侵蚀 C.风力堆积 D.风力侵蚀
8.A 9.C [第8题,由图可知,该地貌名称是流动沙丘。 第9题,形成流动沙丘地貌的主要外力作用是风力堆积作用。]
10.下列自然灾害中,主要由内力作用造成的是( )
A.火山爆发 B.洪涝
C.寒潮 D.泥石流
A [火山爆发主要由内力作用造成。洪涝、寒潮、泥石流都是受太阳辐射影响,属于外力作用。]
读某地区人口分布与海拔关系示意图,回答11~12题。
11.图示现象可能出现的地区是( )
A.长江流域 B.非洲东部
C.德干高原 D.刚果盆地
12.下列影响图示现象的因素中,最主要的是( )
A.河流 B.矿产 C.气候 D.交通
11.B 12.C [读图可知,该地区人口主要分布在海拔1 000米左右的地区,而德干高原的平均海拔只有600米左右。非洲东部为热带高原,人口集中分布于高原地区,原因是高原地区气候凉爽。]
读我国城乡人口比重变化图(来源:国家统计局),完成13~14题。
13.据图可知,我国( )
A.1990年,乡村人口数量最低
B.1990年以来,城乡人口数量下降
C.2010年,城乡人口比重持平
D.2010年以后,城镇人口增长放缓
14.图中乡村和城镇人口比重变化的主要影响因素是( )
A.经济因素 B.生态环境因素
C.政治因素 D.社会文化因素
13.C 14.A [第13题,由图可知,2010年,乡村人口比重曲线与城镇人口比重曲线相交,说明城乡人口比重持平。第14题,引起乡村与城镇人口比重变化的主要影响因素是经济因素。]
15.近年来,我国“互联网+农业”模式发展非常快,其对农业产生的影响有( )
A.从根本上改变农作物品种和质量
B.彻底改变我国农业生产地域类型
C.降低农产品流通速度和效率
D.农产品销售空间变得更广阔
D [近年来,我国互联网技术与农业生产、加工、销售等产业链环节结合,实现农业发展科技化、智能化、信息化,提高效率,降低风险,信息共享,使农产品销售空间变得更广阔。]
读某县快递公司分布示意图,完成16~17题。
16.关于该县快递公司分布特点的叙述,正确的是( )
A.位于水运便利的河流两岸
B.位于商业繁华的市中心
C.位于人口集中的居民区
D.位于城区外围的公路交会处
17.关于图中快递公司分布的优势区位,分析正确的是( )
A.交通便利,利于快递件的收发
B.人口密集,市场需求大
C.离市中心近,地价较高
D.水运便利,降低运输费用
16.D 17.A [第16题,由图中可以看出,该县快递公司主要分布在城区外围的公路交会处。第17题,快递公司位于城区外围的公路交会处,交通便利,利于快递件的收发。]
下图为某市不同时期城市空间形态示意图。读图,完成18~19题。
18.内河航运是该市阶段Ⅰ的主要运输方式,其特点是( )
A.运量大 B.速度快 C.运价高 D.机动灵活
19.影响该市城市空间形成变化的主要因素是( )
A.地形 B.气候 C.矿产 D.交通
18.A 19.D [第18题,内河航运具有运量大、运费低、速度慢、受自然条件的影响大,具有机动灵活的特点。第19题,由图可知,图中城市沿铁路和河流分布比较明显,说明影响该市城市空间形态变化的主要因素是交通。]
读图并结合所学知识,完成第20题。
20.若画面中的情景出现在我国江南地区,该生态环境问题会带来的后果有( )
①林产品短缺 ②珍稀动物减少 ③旱涝、泥石流等自然灾害加剧 ④臭氧层破坏
A.②③④ B.①③④ C.①②④ D.①②③
D [森林具有涵养水源、保持水土、维护生物多样性、调节气候等生态功能,我国江南丘陵山区的森林遭到破坏会导致旱涝、泥石流、滑坡等自然灾害加剧,林产品短缺,同时还会影响生物的多样性。]
第Ⅱ卷(非选择题 共40分)
二、非选择题(本大题共2小题,共40分。)
21.(20分)阅读图文材料,完成下列问题。
图1为某时刻海陆等压面示意图,图2为四川某地传统民居“穿堂风”(“穿堂风”是流动于建筑物内部空间的风。我国许多地区民居设计都充分考虑了“穿堂风”,在炎热的夏季能取得较好的纳凉效果)示意图。
图1
图2
(1)读图,比较①②③④数值大小并排序。气压:__________。气温:__________。(4分)
(2)比较①②地的降水概率:__________,昼夜温差:__________。(4分)
(3)屋前石子地面屋后种植林木,可以明显增强夏季的“穿堂风”。请运用热力环流原理加以解释。(12分)
[答案] (1)②>①>③>④ ①>②>③>④
(2)①>② ①<②
(3)石子地面比热容小(吸热快),升温快;林地比热容大(吸热慢),升温慢,不同地表使屋前屋后的温差增大,加强了屋前屋后的气压差,加大了空气流动。
22.(20分)阅读图文资料,完成下列问题。
土壤由固相(矿物质、有机质)、液相(土壤水分)和气相(土壤空气)三相物质组成。理想土壤按容积计,矿物质占45%,有机质约5%,水分和空气各25%左右。垄作历史悠久,垄由高凸的垄台和低凹的垄沟组成。通过起垄可以改变土壤构成比例。不同地区的农民结合当地区位条件,选择垄台或垄沟种植作物,以促进作物生长,提高作物产量。2015年,宁夏海原县在旱作区推广全膜垄作技术(下图为“垄台种植”),全膜垄作技术是甘肃农技部门经过多年研究推广的一项新型抗旱耕作技术。
垄作
垄台种植 垄沟种植
(1)根据材料信息和图例,绘制理想土壤的构成图。(8分)
(2)与平作相比,简述垄台种植的优点。(6分)
(3)解释宁夏海原县采用全膜垄作技术的理由。(6分)
[答案] (1)下图
(2)垄台土质疏松,土层深厚,土壤空隙较大,垄台能增加地表面积,增大受光范围,提高昼夜温差;垄沟利于排水和灌溉,且便于管理;垄台使植物根部土壤不易板结,植株基部培土较高,可防倒伏。(答出其中三点即可)
(3)当地降水较少,垄沟能增强集雨效果,利于抗旱保墒;薄膜覆盖能有效抑制水分蒸发,提高水分利用率;薄膜覆盖,保护土壤,减少风力侵蚀。(答出其中一点即可)
普通高中地理学业水平合格性考试真题卷含答案: 这是一份普通高中地理学业水平合格性考试真题卷含答案,共15页。试卷主要包含了单选题Ⅰ,单选题Ⅱ,不定项选择题等内容,欢迎下载使用。
普通高中地理学业水平合格性考试标准示范卷3含答案: 这是一份普通高中地理学业水平合格性考试标准示范卷3含答案,共10页。试卷主要包含了选择题,非选择题等内容,欢迎下载使用。
普通高中地理学业水平合格性考试标准示范卷2含答案: 这是一份普通高中地理学业水平合格性考试标准示范卷2含答案,共8页。试卷主要包含了选择题,非选择题等内容,欢迎下载使用。

