资料中包含下列文件,点击文件名可预览资料内容





还剩7页未读,
继续阅读
所属成套资源:2023成都蓉城名校联盟高二上学期期中联考试题及答案(九科)
成套系列资料,整套一键下载
2023成都蓉城名校联盟高二上学期期中联考试题政治含答案
展开
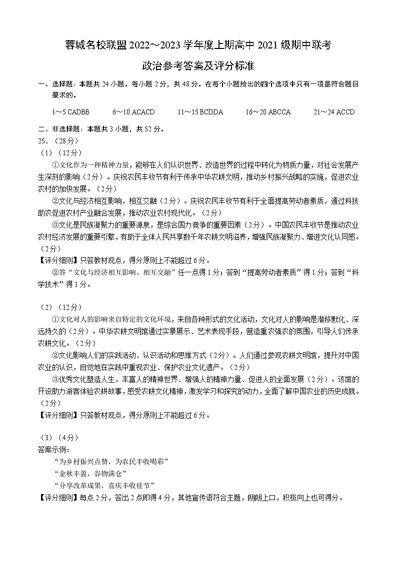
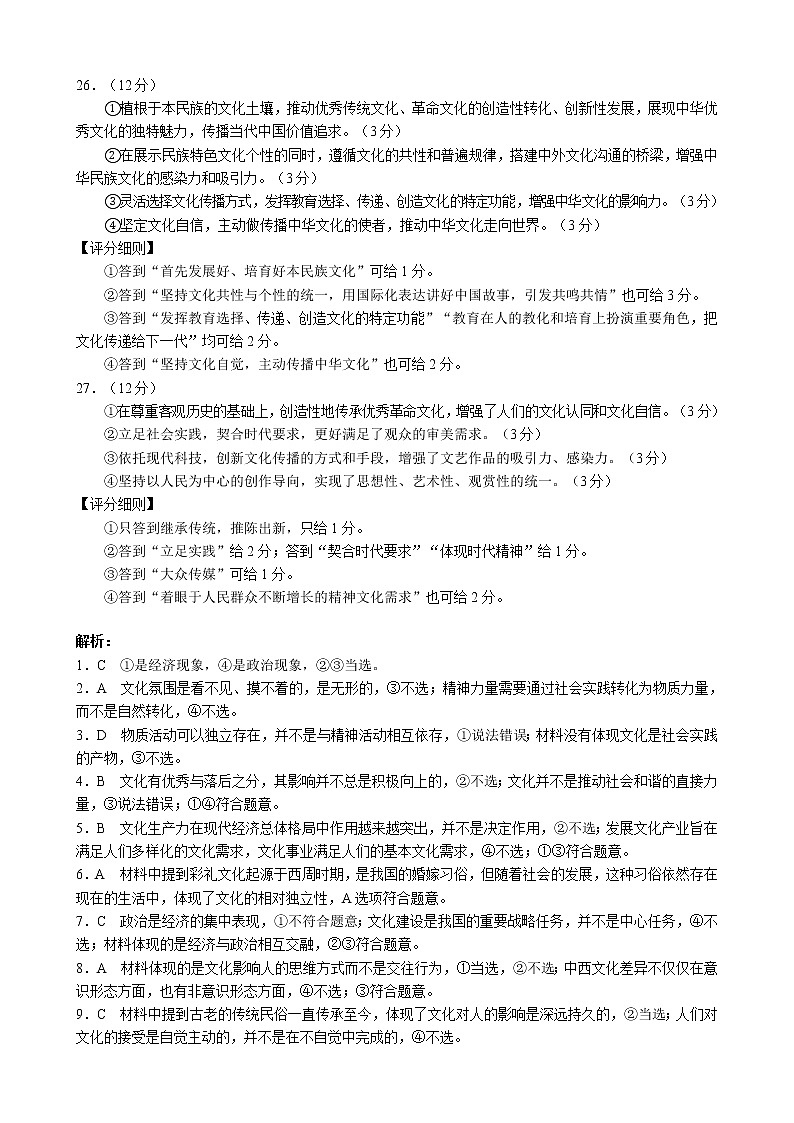
这是一份2023成都蓉城名校联盟高二上学期期中联考试题政治含答案,文件包含四川省成都市蓉城名校联盟2022~2023学年度上期高二期中联考政治试题docx、四川省成都市蓉城名校联盟2022~2023学年度上期高二期中联考政治参考答案及评分标准docx等2份试卷配套教学资源,其中试卷共14页, 欢迎下载使用。
相关试卷
2024成都蓉城名校联盟高二上学期期末联考试题政治含答案:
这是一份2024成都蓉城名校联盟高二上学期期末联考试题政治含答案,文件包含2023~2024学年度上期高中2022级期末联考政治试题doc、2023~2024学年度上期高中2022级期末联考政治参考答案及评分标准doc、2023~2024学年度上期高中2022级期末联考政治双向细目表doc等3份试卷配套教学资源,其中试卷共12页, 欢迎下载使用。
2023-2024学年四川省成都市蓉城名校联盟高二上学期期中联考试题政治试题含答案:
这是一份2023-2024学年四川省成都市蓉城名校联盟高二上学期期中联考试题政治试题含答案,共15页。
2024成都蓉城名校联盟高二上学期期中联考试题政治含答案、答题卡:
这是一份2024成都蓉城名校联盟高二上学期期中联考试题政治含答案、答题卡,共2页。试卷主要包含了选择题,非选择题等内容,欢迎下载使用。
