所属成套资源:2023太原师院附中高二上学期分班考试试题及答案(九科)
2023太原师范学院附中高二上学期分班考试生物试题含解析
展开
这是一份2023太原师范学院附中高二上学期分班考试生物试题含解析,文件包含山西省太原师范学院附属中学2022-2023学年高二上学期分班考试生物试题含解析docx、山西省太原师范学院附属中学2022-2023学年高二上学期分班考试生物试题docx等2份试卷配套教学资源,其中试卷共50页, 欢迎下载使用。
太原师院附中21级高二分班考试
生物试题(理)
一、单项选择题
1. 细胞学说建立的过程是一个科学家不断修正和发展的过程。下列说法正确的是( )
A. 英国科学家施莱登建立了细胞学说
B. 细胞学说揭示了生物的统一性和多样性
C. 德国科学家列文虎克是细胞的发现者和命名者
D. 德国科学家魏尔肖对细胞学说的补充是“细胞通过分裂产生新细胞”
【答案】D
【解析】
【分析】细胞学说揭示了细胞统一性和生物体结构的统一性,内容包括:细胞是一个有机体,一切动植物都由细胞发育而来,并由细胞和细胞产物所构成;细胞是一个相对独立的单位,既有它自己的生命,又对与其他细胞共同组成的整体的生命起作用;新细胞可以从老细胞产生。
【详解】A、德国科学家施莱登和施旺建立了细胞学说,A错误;
B、细胞学说揭示了生物的统一性,并未揭示生物的额多样性,B错误;
C、英国科学家虎克是细胞的发现者和命名者,C错误;
D、德国科学家魏尔肖对细胞学说的补充是“细胞通过分裂产生新细胞”,D正确。
故选D。
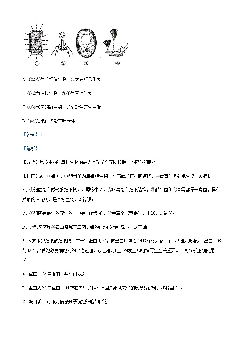
2. 有关如图微生物的描述正确的是( )
A. ①②③为单细胞生物,④为多细胞生物
B. ①②为原核生物,③④为真核生物
C. ①②代表的微生物类群全部营寄生生活
D. ③④细胞内均没有叶绿体
【答案】D
【解析】
【分析】原核生物和真核生物的最大区别是有无以核膜为界限的细胞核。
【详解】A、①细菌、③酵母菌为单细胞生物,②病毒没有细胞结构,④青霉为多细胞生物,A错误;
B、①细菌没有成形的细胞核,为原核生物,②病毒没有细胞结构,③酵母菌和④青霉都属于真菌,具有成形的细胞核,是真核生物,B错误;
C、①细菌有寄生的腐生的,也有自养型的,②病毒全部营寄生、生活,C错误;
D、③酵母菌和④青霉都属于真菌,细胞内均没有叶绿体,D正确。
3. 人某组织细胞的细胞膜上有一种蛋白质M,该蛋白质包括1447个氨基酸,由两条肽链组成。蛋白质N与M结合后能激发细胞内的代谢过程,该过程对胚胎的发生和组织再生至关重要。下列分析正确的是( )
A. 蛋白质M中含有1446个肽键
B. 蛋白质M与蛋白质N存在差异的根本原因是组成它们的氨基酸的种类和数目不同
C. 蛋白质N可作为信息分子调控细胞的代谢
D. 上述资料只体现蛋白质具有信息传递的作用
【答案】C
【解析】
【分析】蛋白质结构多样性的直接原因:构成蛋白质的氨基酸的种类、数目、排列顺序和多肽盘曲折叠形成的方式以及其形成的空间结构有关。
【详解】A、由题意可知,该蛋白质包括1447个氨基酸,由两条肽链组成,所以蛋白质M中含有1447-2=1445个肽键,A错误;
B、蛋白质M与蛋白质N存在差异的直接原因是组成它们的氨基酸的种类、数目、排列顺序以及肽链盘曲折叠形成的空间结构,其根本原因是遗传物质具有多样性,B错误;
C、由题意可知,蛋白质N与M结合后能激发细胞内的代谢过程,说明蛋白质N可作为信息分子调控细胞的代谢,C正确;
D、分析题意可知,上述资料不仅体现了蛋白质具有信息传递的作用,还体现了蛋白质是细胞膜上的组成成分,D错误。
故选C。
4. 图甲中①②③④表示不同化学元素所组成的化合物,图乙表示由四个单体构成的化合物。以下说法不正确的是( )
A. 若图甲中的②大量存在于皮下和内脏器官周围等部位,则②是脂肪
B. 若图甲中④所在的结构能进行光合作用,则④含有DNA和RNA
C. 图乙中若单体是氨基酸,则该化合物彻底水解后的产物中氧原子数增加3个
D. 图乙中若单体是四种脱氧核苷酸,则该化合物彻底水解后的产物有5种
【答案】D
【解析】
【分析】题图分析:图甲中①的组成元素是C、H、O、N,最可能是蛋白质或氨基酸;②的组成元素只有C、H、O,可能是糖类或脂肪;③的组成元素是C、H、O、N、P,可能是ATP或核酸,④的组成元素是C、H、O、N、Mg,可能是叶绿素。
【详解】A、②的组成元素只有C、H、O,且大量存在于皮下和内脏器官周围等部位,可能是脂肪,A正确;
B、④的组成元素是C、H、O、N、Mg,则④应该是叶绿素,其所在的结构叶绿体是光合作用的场所,其中含有DNA和RNA,B正确;
C、乙图中若单体是氨基酸,则为四肽,含有三个肽键,则该化合物彻底水解需要3分子水,所以彻底水解后的产物中氧原子数增加3个,C正确;
D、图乙中若单体是四种脱氧核苷酸,则该化合物彻底水解后的产物有磷酸、脱氧核糖、A、T、G、C共6种,D错误。
故选D。
5. 如图为荧光标记的小鼠细胞和人细胞融合实验示意图。下列有关该实验的叙述,错误的是( )
A. 小鼠细胞和人细胞的细胞膜主要成分都是脂质和蛋白质
B. 温度会影响不同荧光染料标记的膜蛋白的运动速率
C. 该实验证明了细胞膜具有选择透过性的功能特性
D. 该实验可证明细胞膜上的一些蛋白质分子是可以运动的
【答案】C
【解析】
【分析】细胞膜的结构特点:具有一定的流动性。
(1) 原因:膜结构中的蛋白质分子和脂质分子是可以运动的。
(2) 表现:变形虫的变形运动、细胞融合、胞吞、胞吐及载体对相应物质的转运等。
(3) 影响因素:主要受温度影响,适当温度范围内,随外界温度升高,膜的流动性增强,但温度超过一定范围,则导致膜的破坏。
【详解】A、人细胞和小鼠细胞的细胞膜主要成分都是脂质和蛋白质,A项正确;
B、温度适当提高,蛋白质分子运动速率会加快,B项正确;
C、该实验可以证明细胞膜上的蛋白质分子是可以运动的。细胞膜具有一定的流动性,不能证明细胞膜具有选择透过性,C项错误,
D、荧光标记的小鼠细胞和人细胞融合实验,可证明细胞膜上的一些蛋白质分子是可以运动的,D项正确。
故选C。
6. 细胞核具有什么功能?科学家通过下列实验(如图)进行探究:①用头发将蝾螈的受精卵横缢为有核和无核的两半,中间只有很少的细胞质相连,结果无核的一半(a)停止分裂,有核的一半(b)能继续分裂;②b部分分裂到16~32个细胞时,将一个细胞核挤入不能分裂的a部分,结果a部分开始分裂、分化,进而发育成胚胎。下列叙述中不正确的是( )
A. 实验结果可以说明细胞核与细胞的分裂、分化有关
B. 实验①中,b部分细胞属于对照组,a部分属于实验组
C. 实验②中,a部分的操作与实验①中的a部分形成对照
D. 实验说明细胞的寿命与细胞核有关
【答案】D
【解析】
【分析】分析题干可知,①用头发将蝾螈的受精卵横缢为有核和无核的两半,中间只是很少的细胞质相连,结果无核的一半(a)停止分裂,有核的一半(b)能继续分裂,这说明细胞核对于细胞分裂具有重要作用;b部分分裂到16~32个细胞时,将一个细胞核挤入到不能分裂的a部分,结果a部分开始分裂、分化,进而发育成胚胎,这说明细胞核对于细胞的分裂、分化和生物体的发育具有重要功能。
【详解】A、有核部分或挤入核后能分裂、分化,无核的部分则停止分裂,说明细胞核与细胞的分裂、分化有关,A正确;
B、实验①中,a部分无核不分裂也不能长大与b有核部分对照,因此b部分细胞属于对照组,a部分属于实验组,B正确;
C、实验②中,a部分挤入核,与实验①中的无核形成对照,C正确;
D、整个实验并没有涉及细胞的寿命,不能证明细胞核与细胞寿命的关系,D错误。
故选D。
7. 下图为植物细胞质壁分离及复原实验模式图,据图分析,下列说法正确的是( )
A. 质壁分离过程中,①是②的对照组,复原过程中,②是①的对照组
B. 实验可选用紫色洋葱外表皮细胞,不能选用紫色洋葱内表皮细胞
C. 用洋葱外表皮进行实验时,若观察到b处变为紫色,说明细胞膜破裂
D. 用黑藻叶细胞进行实验时,可观察到a、b、c处分别为无色、无色、绿色
【答案】A
【解析】
【分析】1、质壁分离的原理:当细胞液的浓度小于外界溶液的浓度时,细胞就会通过渗透作用而失水,细胞液中的水分就透过原生质层进入到溶液中,使细胞壁和原生质层都出现一定程度的收缩。由于原生质层比细胞壁的收缩性大,当细胞不断失水时,原生质层就会与细胞壁分离。
2、质壁分离复原的原理:当细胞液的浓度大于外界溶液的浓度时,细胞就会通过渗透作用而吸水,外界溶液中的水分就通过原生质层进入到细胞液中,整个原生质层就会慢慢地恢复成原来的状态,紧贴细胞壁,使植物细胞逐渐发生质壁分离复原。
3、题意分析:①是细胞正常状态或质壁分离复原状态,②是质壁分离状态,a处为外界溶液;b处为细胞质;c为细胞液。
【详解】A、质壁分离过程实验中,利用的是自身对照,故①是②的对照组,复原过程中,②是①的对照组,A正确;
B、实验可选用紫色洋葱外表皮细胞,因紫色洋葱内表皮细胞没有紫色的大液泡,不易观察质壁分离和复原的分状态,故一般不选用,但并不是不可用,B错误;
C、用洋葱外表皮进行实验时,若观察到b处变为紫色,说明液泡膜破裂,C错误;
D、用黑藻叶细胞进行实验时,由于叶肉细胞内含有叶绿体,即b处有叶绿体,故b处为绿色,a处为外界溶液,为无色,c处为细胞液,为无色,D错误。
故选A。
8. 如图中①、②分别表示甲、乙两种物质跨膜运输的方式。据图分析,下列说法中正确的是( )
A. 图①可表示葡萄糖进入红细胞的方式
B. 图②表示细胞通过被动运输吸收乙物质
C. 除去细胞膜中的蛋白质仅对乙的运输有影响
D. 甲、乙两种物质均为细胞选择吸收的物质
【答案】A
【解析】
【分析】根据题意分析可知,图①中,甲物质由高浓度向低浓度一侧运输,并且需要载体的协助,而不需要消耗能量,属于协助扩散;图②中,乙物质的运输由低浓度向高浓度一侧,并且需要载体蛋白的协助和消耗能量,属于主动运输。
【详解】A、甲物质由高浓度向低浓度一侧运输,并且需要载体的协助,属于协助扩散,而葡萄糖进入红细胞也是协助扩散,因此图①可表示葡萄糖进入红细胞的方式,A正确;
B、图②中,有糖蛋白的一侧为细胞外侧,物质乙进细胞需要消耗ATP提供的能量,属于主动运输,B错误;
C、除去细胞膜上的载体蛋白,对协助扩散和主动运输均有影响,即影响物质甲、乙的运输,C错误;
D、由B选项分析可知,说明乙是由细胞外侧运进细胞内,而图①中不能判断细胞内外,因此不能确定物质甲是否是细胞代谢所需的营养物质,D错误。
故选A。
9. 下列关于生物体产生的酶的叙述,正确的是( )
A. 酶的化学本质是蛋白质 B. 脲酶能够将尿素分解成水和CO2
C. 蛋白酶和淀粉酶都属于水解酶类 D. 纤维素酶能够降解植物细胞壁和细菌细胞壁
【答案】C
【解析】
【分析】1、酶的化学本质是蛋白质或RNA。
2、酶作用的特点:专一性、高效性、酶的作用需要温和的条件。
【详解】A、酶的化学本质是蛋白质或RNA,A错误;
B、脲酶能使尿素分解成氨和二氧化碳,B错误;
C、蛋白酶能将蛋白质水解,淀粉酶可以将淀粉水解,故蛋白酶和淀粉酶都属于水解酶类,C正确;
D、植物细胞壁的主要成分是纤维素和果胶,故纤维素酶能够降解植物细胞壁,细菌的细胞壁成分是肽聚糖,酶具有专一性,纤维素酶不能降解细菌细胞壁,D错误。
故选C。
10. ATP 是细胞内的高能磷酸化合物,下图是 ATP 的化学结构图,A、B 表示物质, α、β、γ表 示磷酸基团(Pi)的位置。下列叙述错误的是( )
A. 叶肉细胞中蔗糖的合成过程消耗 ATP
B. 1 分子 ATP 彻底水解可得到 3 种小分子物质
C. 物质 A 和 B 分别是腺嘌呤和核糖,A 和 B 组成腺苷
D. 用32P标记 ATP 的α位的 P,作为 DNA 合成的原料,可使 DNA 分子被标记
【答案】D
【解析】
【分析】ATP的结构式可简写成A-P~P~P,式中A代表腺苷,T代表3个,P代表磷酸基团,~代表特殊的化学键。通常断裂和合成的是第二个特殊的化学键。一个ATP分子中含有一个腺苷、3个磷酸基团、2个特殊的化学键。ATP的一个特殊的化学键水解,形成ADP,两个特殊的化学键水解,形成AMP。
【详解】A、由葡萄糖和果糖合成蔗糖为吸能反应,需要消耗ATP,A正确;
B、一个ATP分子中含有1个腺嘌呤、1个核糖、3个磷酸基团,因此1分子ATP彻底水解可得到3种小分子物质,B正确;
C、物质A和B分别是腺嘌呤和核糖,A和B组成一分子腺苷,C正确;
D、ATP脱去两个磷酸基团后是形成RNA的基本单位之一,因此用32P标记ATP的α位的P,可作为RNA合成的原料,可使RNA分子被标记, D错误。
故选D。
11. 下列有关细胞生命历程的叙述,正确的是( )
A. 细胞生长,其表面积增大,导致细胞的物质交换效率升高
B. 细胞衰老,呼吸速率减慢;细胞分化,基因选择性表达
C. 细胞凋亡,细胞周期变短;细胞坏死,膜通透性降低
D. 细菌在无丝分裂过程中需进行 DNA 复制
【答案】B
【解析】
【分析】1、衰老细胞的特征:(1)细胞内水分减少,细胞萎缩,体积变小,但细胞核体积增大,染色质固缩,染色加深;(2)细胞膜通透性功能改变,物质运输功能降低;(3)细胞色素随着细胞衰老逐渐累积;(4)有些酶的活性降低;(5)呼吸速度减慢,新陈代谢减慢。
2、真核细胞的分裂方式包括有丝分裂、无丝分裂和减数分裂,而原核细胞的分裂方式是二分裂。
【详解】A、细胞生长,其表面积增大,而相对表面积减小,进而导致细胞的物质交换效率降低,A错误;
B、细胞衰老,水分减少,呼吸速率较慢;细胞分化,其实质是基因的选择性表达,B正确;
C、只有进行有丝分裂的细胞才有细胞周期,而凋亡细胞没有细胞周期;细胞坏死,膜通透性增大,C错误;
D、无丝分裂属于真核细胞的细胞分裂方式,细菌一般进行二分裂,D错误。
故选B。
12. 神经细胞、卵细胞、白细胞、小肠上皮细胞是来自同一人体的4 种细胞,下列叙述正确的是( )
A. 因为来自同一人体,所以各细胞中的DNA 数量相同
B. 因为各细胞中遗传物质的种类不同,所以形态、功能不同
C. 虽然各细胞大小不同,但细胞中含量最多的化合物相同
D. 虽然各细胞的生理功能不同,但组成细胞的物质完全相同
【答案】C
【解析】
【分析】1、细胞分化是指在个体发育中,由一个或一种细胞增殖产生的后代,在形态,结构和生理功能上发生稳定性差异的过程。
2、细胞分化的特点:普遍性、稳定性、不可逆性。
3、细胞分化的实质:基因的选择性表达。
4、细胞分化的结果:使细胞的种类增多,功能趋于专门化。
【详解】A、神经细胞、白细胞和小肠上皮细胞中的核DNA相同,而卵细胞中的核DNA只是其他三种细胞的一半,A错误;
B、因为基因的选择性表达,所以各细胞的形态、功能不同,但是各细胞中遗传物质的种类相同,B错误;
C、虽然各细胞大小不同,但细胞中含量最多的化合物都是水,C正确;
D、各细胞的生理功能不同,是因为基因的选择性表达,导致细胞中蛋白质的种类不完全相同,D错误。
故选C。
13. 下列有关孟德尔的豌豆杂交实验的叙述,错误的是( )
A. 孟德尔的正反交实验可以排除细胞质遗传的干扰
B. 子一代测交得到高茎和矮茎比值为 1:1 属于假说的内容
C. 相对性状的亲本杂交的子代全是高茎很好的否定了融合遗传
D. 相对性状的纯种亲本杂交的子代表现出的性状称为显性性状
【答案】B
【解析】
【分析】孟德尔发现遗传定律用了假说—演绎法,其基本步骤:提出问题→作出假说→演绎推理→实验验证→得出结论。孟德尔对杂交实验结果的分析,提出遗传因子是独立的颗粒,不会相互融合,否定了融合遗传。
【详解】A、采用正反交可以判定是细胞核遗传还是细胞质遗传,如果是细胞核遗传,则正反交结果一样;如果是细胞质遗传,则正反交结果不同,孟德尔的正反交实验中子一代表型相同,因此可以排除细胞质遗传的干扰,A正确;
B、子一代测交得到高茎和矮茎比值为1∶1属于验证假说的证据,B错误;
C、若遗传方式为融合遗传,则高茎和矮茎杂交子代处于茎高二者之间,相对性状的亲本杂交的子代全是高茎否定了融合遗传,C正确;
D、相对性状的亲本杂交的子代为杂合子,表现出的性状称为显性性状,D正确。
故选B。
14. 女娄菜是一种雌雄异株植物,花色有金黄色、绿色和白色三种,相关色素的合成机理如下图所示,其中基因A位于X染色体上,基因B位于常染色体上,XAY视为纯合子。下列有关叙述错误的是( )
A. 女娄菜花色的遗传遵循基因的自由组合定律
B. 开白花的雌女娄菜植株和雄女娄菜植株的基因型都有3种
C. 基因型为BbXAY与BbXAXa的植株杂交,子代金黄花中纯合子占1/2
D. 欲通过一次杂交实验鉴定某白花雌株的基因型,可让该雌株与金黄花雄株杂交
【答案】C
【解析】
【分析】根据题意可知,金黄色的基因型为bbXA-,绿色的基因型为B-XA-,白色的基因型为--XaXa或--XaY。
【详解】A、由题干可知,控制花色的两对基因分别位于X染色体和常染色体上,其遗传遵循基因的自由组合定律,A正确;
B、由上分析可知,__XaXa、__XaY表现为白色,雌雄各有3种基因型,B正确;
C、基因型为BbXAY与BbXAXa的植株杂交,子代金黄花植株的基因型及比例是bbXAXA:bbXAXa:bbXAY=1:1:1,其中纯合子占2/3,C错误;
D、白花雌株__XaXa与金黄花雄株(bbXAY)杂交,若子代的雌株花色均为绿色(或绿色雌:白色雄=1:1),则该白花雌株的基因型是BBXaXa;若子代雌株花色为绿色:金黄色=1:1(或者绿色雌:金黄色雌:白色雄=1:1:2),则该白花雌株的基因型是BbXaXa;若子代雌株花色均为金黄色(或金黄色雌:白色雄=1:1),则该白花雌株的基因型是bbXaXa,D正确。
故选C。
15. 下列有关遗传的说法,正确的是( )
①摩尔根在假设控制果蝇眼色的基因在 X 染色体上的过程中运用了类比推理法
②父亲色觉正常,母亲患红绿色盲,生了一个色觉正常的克莱费尔特症(XXY)患者,这是由于父方减数第一次分裂异常所致
③若卵原细胞的基因型为 AaBb,则初级卵母细胞的基因组成为 AAaaBBbb,为四倍体细胞
④在性状分离比的模拟实验中,用甲、乙两个小桶分别代表雌、雄生殖器官,甲、乙小桶内的彩球分别代表雌、雄配子,则甲、乙两桶的彩球数要相等
⑤豌豆圆粒与皱粒、白化病、囊性纤维病均为单基因控制的性状,其中只有囊性纤维病是基因通过控制蛋白质的结构来直接控制生物的性状的( )
A. ①② B. ③④⑤ C. ②⑤ D. ②③⑤
【答案】C
【解析】
【分析】萨顿采用类比推理法得出基因在染色体上的假说,摩尔根采用假说演绎法证明基因在染色体上;性状分离比的模拟实验中,甲乙小桶代表雌雄生殖器官,甲乙小桶内的彩球分别代表雌雄配子,用不同彩球的随机结合,模拟生物在生殖过程中,雌雄配子的随机组合;基因对性状的控制方式:①基因通过控制酶的合成来影响细胞代谢,进而间接控制生物的性状,如白化病、豌豆的粒形;②基因通过控制蛋白质分子结构来直接控制性状,如镰刀型细胞贫血症、囊性纤维病。
【详解】①摩尔根在证实基因在染色体上的过程中运用了假说演绎法,①错误;
②色盲属于伴X染色体隐性遗传病,父亲色觉正常(XAY),母亲患红绿色盲(XaXa),生了一个色觉正常的克莱费尔特症(XAX-Y)患者,根据亲子代基因型可判断,该异常孩子的出现是由于父方减数第一次分裂XA和Y未分离所致产生了染色体数目异常(XAY)的精子参与受精导致的,②正确;
③卵原细胞基因型为AaBb,经过间期复制后基因数目加倍,但染色体数目不变,所以初级卵母细胞的基因型尽管可表示为AAaaBBbb,但仍然是二倍体细胞,③错误;
④在性状分离比的模拟实验中,用甲、乙两个小桶分别代表雌、雄生殖器官,甲、乙小桶内的彩球分别代表雌、雄配子,每只小桶中两种彩球数目要相等,但甲、乙两桶的彩球数不一定要相等,④错误;
⑤囊性纤维病、苯丙酮尿症、豌豆的圆粒与皱粒均为单基因控制的性状,其中只有囊性纤维病是基因通过直接控制蛋白质的合成来控制生物的性状的,⑤正确。
综上分析,C正确,ABD错误。
故选C。
16. 观察植物细胞的减数分裂,最好是用下列材料中的( )
A. 幼嫩花药切片 B. 雌芯柱头切片
C. 成熟花药切片 D. 子房切片
【答案】A
【解析】
【分析】在“观察植物细胞的减数分裂”的实验中可选择植物花药作为实验材料。
【详解】减数分裂是指在形成配子时,染色体复制一次,细胞连续分裂两次的分裂,在“观察植物细胞的减数分裂”的实验中可选择植物花药作为实验材料,因为雄性生殖器官中进行减数分裂的细胞较多,尤其是幼嫩的生殖器官,综上所述:A正确。
故选A。
17. 摩尔根用红眼雌果蝇和白眼雄果蝇为亲本所做的杂交实验结果如图1所示,当控制果蝇眼色的基因位于图2中的II2或I区段时,都能符合图1的结果,下列能排除控制果蝇眼色的基因位于I区段的杂交组合是( )
A. 白眼雌果蝇×红眼雄果蝇 B. 白眼雌果蝇×纯合红眼雄果蝇
C. 红眼雌果蝇×白眼雄果蝇 D. 纯合红眼雌果蝇×白眼雄果蝇
【答案】B
【解析】
【分析】 基因分离定律:在杂合子细胞中,位于一对同源染色体上的等位基因,具有一定的独立性;在减数分裂形成配子的过程中,等位基因会随同源染色体分开而分离,分别进入两个配子中,独立地随配子遗传给后代。
【详解】A、当基因位于I区段,F1和F2表现型和比例与当基因位于II2区段、且雄果蝇为杂合子的结果一致,F1雌性为红眼,雌性为白眼,A错误;
B、当基因位于I区段,F1均为红眼;当基因位于II2区段,F1雌果蝇为红眼,雄果蝇为白眼,B正确;
C、不管红眼雌果蝇为纯合子还是杂合子,当基因位于I区段与当基因位于II2区段F1表现型和比例结果一致,F1均为红眼,C错误;
D、基因位于I区段与基因位于II2区段F1均为红眼,D错误。
故选B
18. 某家族患有甲、乙两种单基因遗传病,甲病相关基因用A、a表示、乙病相关基因用B、b表示,其中一种病的致病基因位于X染色体上,研究人员对图1中Ⅰ4、Ⅱ1、Ⅱ2、Ⅲ1的这两对基因进行电泳分离,得到了不同的条带(图2)。下列说法错误的是( )
A. 乙病与抗维生素D佝偻病的遗传方式相同
B. Ⅰ1与Ⅱ3的基因型均为AaXBXb,Ⅰ3与Ⅲ1的基因型一定相同
C. 图2中的条带1、3对应的基因分别是A、B
D. 可以通过遗传咨询和产前诊断对遗传病进行监测和预防
【答案】B
【解析】
【分析】根据题意和图示分析可知:Ⅰ1号和Ⅰ2号个体不患甲病,而他们有一个患甲病的女儿,即根据“无中生有为隐性,隐性看女病,女病男正非伴性”,说明甲病是常染色体隐性遗传病。根据题干信息可知乙病是伴X染色体遗传病,图1中Ⅲ2、Ⅰ1、Ⅰ4、Ⅱ3是乙病患者,结合Ⅰ4的电泳条带可知,条带2、3是两种病的致病基因,Ⅱ1患甲病,对比Ⅱ1的电泳条带可知,条带2为甲病致病基因,则条带3为乙病的致病基因,根据Ⅰ1患乙病,Ⅱ2未患乙病,说明乙病是伴X显性遗传病。条带2为甲病致病基因(用a表示),条带3为乙病致病基因(用B表示),Ⅱ1患甲病为aa,则条带4为不患乙病的正常基因(用b表示),条带1为不患甲病的正常基因(用A表示)。
【详解】A、由题图分析可知:甲病为常染色体隐性遗传病,Ⅰ1患乙病,Ⅱ2未患乙病,说明乙病是伴X显性遗传病,而抗维生素D佝偻病遗传方式也是伴X染色体显性遗传病,A正确;
B、Ⅰ1患乙病,有一个患甲病的女儿和正常的儿子,则Ⅰ1的基因型为AaXBXb。Ⅱ3患乙病,其母亲正常、父亲患两种病,则Ⅱ3的基因型为AaXBXb,因此Ⅰ1与Ⅱ3 的基因型一定相同;Ⅰ3的基因型可能为AAXbXb或AaXbXb,而电泳图显示Ⅲ1基因型为 AaXbXb,故Ⅰ3和Ⅲ1的基因型不一定相同,B错误;
C、根据题图分析可知:条带1为不患甲病的正常基因(用A表示),条带2是患甲病的致病基因a,条带3为乙病致病基因(用B表示),条带4是乙病的正常基因b,C正确;
D、通过遗传咨询和产前诊断对遗传病进行监测和预防,在一定程度上可以有效的预防遗传病的产生和发展,D正确。
故选B。
19. 关于人类探索遗传物质的历程相关实验说法正确的是( )
A. 格里菲思的转化实验直接证明了DNA是转化因子
B. 在艾弗里的实验中,DNA酶将S型细菌的DNA分解为脱氧核苷酸,因此不能使R型细菌发生转化
C. 32P、35S标记的噬菌体侵染细菌的实验说明DNA是遗传物质,蛋白质不是遗传物质
D. 噬菌体能在宿主细胞内以二分裂的方式增殖,使该细菌裂解
【答案】B
【解析】
【分析】20世纪40年代,艾弗里和他的同事将加热致死的 S 型细菌破碎后,设法去除绝大部分糖类、蛋白质和脂质,制成细胞提取物。将细胞提取物加人有 R 型活细菌的培养基中,结果出现了 S 型活细菌。然后,他们对细胞提取物分别进行不同的处理后再进行转化实验,结果表明分别用蛋白酶、 RNA 酶或酯酶处理后,细胞提取物仍然具有转化活性;用 DNA 酶处理后,细胞提取物就失去了转化活性。
【详解】A、格里菲思的转化实验没有证明了DNA是转化因子,A错误;
B、在艾弗里的实验中,用 DNA 酶处理后,细胞提取物就失去了转化活性,是因为DNA酶将S型细菌的DNA分解为脱氧核苷酸,不能使R型细菌发生转化,B正确;
C、不能同时使用32P、35S标记噬菌体,同时标记后放射性的位置没有参考意义,C错误;
D、噬菌体是病毒,不能以二分裂的方式增值,D错误。
故选B。
20. DNA分子的稳定性与碱基对之间的氢键数目有关。用卡片构建DNA平面结构模型,所提供的卡片类型和数量如下:脱氧核糖10个,磷酸10个,腺嘌呤3个,胸腺嘧啶2个,鸟嘌呤3个,胞嘧啶2个。构建的双链DNA片段中含有的氢键数最多为( )
A. 4 B. 6 C. 8 D. 10
【答案】D
【解析】
【分析】双链DNA分子中,碱基之间的配对遵循碱基互补配对原则,即A-T,C-G,且配对的碱基数目彼此相等,结合表中数据可知,这些卡片最多可形成2对A-T碱基对,2对C-G碱基对,即共形成4个脱氧核苷酸对。
【详解】这些卡片最多可形成2对A-T碱基对,2对C-G碱基对,需8个脱氧核糖和8个磷酸,而A和T之间有2个氢键,C和G之间有3个氢键,因此构成的双链DNA片段最多有10个氢键,D符合题意。
故选D。
21. 下列物质或结构的层次关系由大到小的是( )
A. 染色体→DNA→基因→脱氧核苷酸
B. 染色体→DNA→脱氧核苷酸→基因
C. 染色体→脱氧核苷酸→DNA→基因
D. 基因→染色体→脱氧核苷酸→DNA
【答案】A
【解析】
【分析】基因与DNA分子、染色体、核苷酸的关系:
(1)基因是有遗传效应的DNA片段,是控制生物性状的遗传物质的功能单位和结构单位;
(2)基因在染色体上呈线性排列;
(3)基因的基本组成单位是脱氧核苷酸。
【详解】染色体主要由蛋白质和DNA组成,基因是有遗传效应的DNA片段,因此基因的基本组成单位为脱氧核苷酸,所以它们的关系由大到小依次是染色体→DNA→基因→脱氧核苷酸,BCD错误,A正确。
故选A。
22. 信使RNA上决定氨基酸的某个密码子的一个碱基发生替换,则识别该密码子的tRNA及转运的氨基酸发生的变化是 ( )
A. tRNA一定改变,氨基酸一定改变 B. tRNA不一定改变,氨基酸不一定改变
C. tRNA一定改变,氨基酸不一定改变 D. tRNA不一定改变,氨基酸一定改变
【答案】C
【解析】
【分析】1、tRNA一端的3个碱基构成反密码子, tRNA的作用是识别密码子并转运相应的氨基酸。
2、密码子的特点:一种密码子只能编码一种氨基酸,但一种氨基酸可能由一种或多种密码子编码;密码子具有通用性,即自然界所有的生物共用一套遗传密码。
【详解】tRNA一端相邻的3个碱基构成反密码子, 能与密码子互补配对,因此密码子的一个碱基发生替换,则识别该密码子的tRNA一定改变;密码子具有简并性,其上一个碱基发生替换后,它决定的氨基酸不一定会发生改变。综上分析,C符合题意,ABD不符合题意。
故选C。
23. 下列有关表观遗传的叙述中,错误的是( )
A. 吸烟者精子中的DNA甲基化水平明显升高,这说明发生了基因突变
B. DNA甲基化可在不改变基因碱基序列的前提下实现对基因表达的调控
C. 基因型相同的同卵双胞胎所具有的微小差异可能与表观遗传有关
D. DNA甲基化属于表观遗传,发生了甲基化的DNA不一定能传递给后代
【答案】A
【解析】
【分析】表观遗传是指生物体基因的碱基序列保持不变,但基因表达和表型发生可遗传变化的现象。基因型相同的同卵双胞胎所具有的微小差异可能与表观遗传有关。
【详解】A、DNA甲基化属于表观遗传,基因的碱基序列不发生变化,所以没有发生基因突变,A错误;
B、DNA甲基化属于表观遗传,基因的碱基序列不发生变化,会影响转录进而影响表达,B正确;
C、基因型相同的同卵双胞胎所具有的微小差异可能与表观遗传有关,C正确;
D、DNA甲基化属于表观遗传,如果体细胞中的DNA发生了甲基化,那么久不一定能传递给后代,D正确。
故选A。
24. 某种两性花的植物,可以通过自花传粉或异花传粉繁殖后代。在25℃的条件下,基因型为AA和Aa的植株都开红花,基因型为aa的植株开白花,但在30℃的条件下,各种基因型的植株均开白花。下列说法错误的是( )
A. 不同温度条件下同一植株花色不同,说明环境能影响生物的性状
B. 在30℃的条件下生长的白花植株自交,产生的后代在25℃条件下生长可能会出现红花植株
C. 在25℃的条件下生长的白花植株自交,后代中不会出现红花植株
D. 若要探究一开白花植株的基因型,最简单可行的方法是在25℃条件下进行杂交实验
【答案】D
【解析】
【分析】生物的性状受遗传物质(基因)的控制,但也会受生活环境的影响;生物的性状是基因与基因、基因与基因产物、基因与环境共同作用的结果。
【详解】A、由题干,该植物“在25℃条件下,基因型为AA和Aa的植株都开红花,基因型为aa的植株开白花”,说明该植物花色的性状受基因的控制;由题干“但在30℃的条件下,各种基因型的植株均开白花”,可知该植物花色的性状也受环境(温度)的影响。所以不同温度条件下同一植株花色不同,说明生物的性状受环境能影响,A正确;
B、在30 ℃的条件下生长的白花植株的基因型可能为AA或Aa或aa,其自交产生的后代基因型可能为AA或AA、Aa、aa或aa,其中AA、Aa在25 ℃条件下长大后开红花,B正确;
C、在25 ℃的条件下生长的白花植株的基因型为aa,其自交后代中不会出现红花植株,C正确;
D、若要探究一开白花植株的基因型,最简单可行的方法是在25 ℃条件下进行自交实验,D错误。
故选D。
25. 某学习小组以“伴性遗传的特点”为课题进行调查研究,选择调查的遗传病以及采用的方法分别为( )
A. 白化病,在熟悉的 4~10 个家系调查
B. 血友病,在患者家系调查
C. 红绿色盲,在学校内随机抽样调查
D. 青少年型糖尿病,在人群随机抽样调查
【答案】B
【解析】
【分析】人类遗传病的调查一般选择发病率较高的单基因遗传病进行调查,调查某种遗传病的发病率,选择调查的样本应该是广大的人群,调查某种遗传病的遗传方式,应该选择具有患者的家系进行调查。
【详解】A、白化病是常染色体遗传病,不能用于调查伴性遗传病,且样本应该选择具有患者的家系,A错误;
B、血友病是伴性遗传病,调查遗传病的遗传特点应在患者家系中调查,B正确;
C、红绿色盲是伴性遗传病,且调查对象是具有患者的家系,不能在学校内随机抽样调查,C错误;
D、青少年型糖尿病是多基因遗传病,不能用于调查伴性遗传病的特点,D错误。
故选B。
26. 基因重组是生物多样性的原因之一,基因重组发生在( )
A. 减数第一次分裂时期 B. 减数第二次分裂时期 C. 有丝分裂 D. 受精作用
【答案】A
【解析】
【分析】基因重组:在生物体进行有性生殖的过程中,控制不同性状的基因的重新组合,包括减数第一次分裂前期的交叉互换和后期的非等位基因自由组合。
【详解】基因重组发生在减数第一次分裂时期的前期和后期,故选A。
27. “单亲二体性”是指人的23对染色体中,某一对染色体都来自父方或母方,例如“单亲二体性”的双亲,其中一方因Angleman综合征患者的15号染色体都来自父方,减数分裂异常而产生含有两条相同染色体的配子,受精后形成的受精卵中含有三条同源染色体,但在胚胎发育过程中,三条同源染色体中的一条会随机丢失,从而可能形成单亲二体性。下列相关叙述中正确的是( )
A. “单亲二体性”属于染色体数目变异,该变异可以在光学显微镜下观察到
B. “单亲二体性”的产生原因是因为父方或母方的减数第一次分裂出现异常
C. Angleman综合征患者的细胞中,可能有4条来自父方的15号染色体
D. Angleman综合征患者的细胞中,一定没有来自母方的15号染色体
【答案】C
【解析】
【分析】染色体数目变异包括个别染色体的增减和以染色体组的形式成倍的增减。减数分裂各时期特点:间期:DNA复制和有关蛋白质的合成; MⅠ前(四分体时期):同源染色体联会,形成四分体; MⅠ中:四分体排在赤道板上;MⅠ后:同源染色体分离,非同源染色体自由组合;MⅠ末:形成两个次级性母细胞。MⅡ分裂与有丝分裂基本相同,区别是无同源染色体。基因分离定律的实质:在杂合体的细胞中,位于一对同源染色体上的等位基因,等位基因会随同源染色体的分开而分离,分别进入两个配子中,独立地随配子遗传给后代。
【详解】A、“单亲二体性”患者的染色体数目与正常人相同,不属于染色体数目变异,A错误;
B、父方或母方的减数第一次分裂或减数第二次分裂出现异常,都有可能导致“单亲二体性”,B错误;
C、Angleman综合征患者的细胞在进行有丝分裂时,后期会出现4条来自父方的15号染色体,C正确;
D、由题干信息“在胚胎发育过程中,三条同源染色体中的一条会随机丢失”可知,Angleman综合征患者的细胞也可能丢失的是多余的父方染色体,继而产生染色体组成正常的细胞,D错误。
故选C。
28. 下列关于生物进化证据的叙述,正确的是( )
A. 化石就是保存在地壳中的古地质年代的动植物的遗体
B. 蝙蝠的翼手和人的手结构的相似性可以说明两种生物由共同祖先演化而来
C. 比较人和其他脊椎动物的胚胎发育过程可知人和其他脊椎动物之间存在血缘关系
D. 现存的不同生物之间亲缘关系越近,其DNA序列和蛋白质中氨基酸序列相似度越高
【答案】D
【解析】
【分析】生物有共同祖先的证据:(1)化石证据:在研究生物进化的过程中,化石是最重要的、比较全面的证据,化石在地层中出现的先后顺序,说明了生物是由简单到复杂、由低等到高等、由水生到陆生逐渐进化而来的。(2)比较解剖学证据:具有同源器官的生物是由共同祖先演化而来。这些具有共同祖先的生物生活在不同环境中,向着不同的方向进化发展,其结构适应于不同的生活环境,因而产生形态上的差异。(3)胚胎学证据:①人和鱼的胚胎在发育早期都出现鳃裂和尾;②人和其它脊椎动物在胚胎发育早期都有彼此相似的阶段。(4)细胞水平的证据:①细胞有许多共同特征,如有能进行代谢、生长和增殖的细胞;②细胞有共同的物质基础和结构基础。(5)分子水平的证据:不同生物的DNA和蛋白质等生物大分子,既有共同点,又存在差异性。
【详解】A、化石是指通过自然作用保存在地层中的古代生物的遗体、遗物或生活痕迹等,A错误;
B、蝙蝠的翼手和人的手外形和功能不相同,但内部结构一致,属于同源器官,说明由共同原始祖先进化而来,不能仅凭结构的相似性说明两种生物由共同祖先演化而来,B错误;
C、比较人和其他脊椎动物的胚胎发育过程可知人和其他脊椎动物之间存在亲缘关系,不是血缘关系,C错误;
D、现存的不同生物之间亲缘关系越近,其DNA序列和蛋白质中氨基酸序列相似度越高,D正确。
故选D。
29. 下列有关进化的叙述,正确的是
A. 种群内生物之间的互助不属于共同进化
B. 生物体各种变异均可为进化提供原材料
C. 长期使用抗生素,会使细菌发生抗药性突变
D. 达尔文认为基因频率的改变会导致生物进化
【答案】A
【解析】
【详解】共同进化是指不同物种之间,生物与无机环境之间在相互影响中进化和发展,所以种群内生物之间的互助不属于共同进化,A正确;变异分为可遗传变异和不可遗传变异,只有可遗传变异会传给下一代,为进化提供原材料,B错误;长期施用抗生素,会导致细菌种群的抗药基因频率提高,但抗生素本身不是诱发细菌产生抗药性突变的因素,C错误;基因频率改变一定会导致生物进化,但不一定产生新物种,达尔文在当时并没有弄清生物进化的真正实质,D错误。
30. 某种群原先只有基因型为AA的个体,后来引入了基因型为Aa和aa的个体。引入初期和引入十年后,该种群中三种基因型的个体所占比例,如下图所示。下列相关叙述正确的是( )
A. 十年间,该种群可能未发生进化
B. 基因型为aa的个体可能不适应新的自然环境
C. 引入十年后,该种群内A基因频率为70%
D. 种间关系不影响该种群基因频率的改变
【答案】B
【解析】
【分析】从图中可以看出,引入初期和引入十年后相比,AA从35%增长到55%,Aa从20%增长到40%,aa从45%降到5%。
【详解】A、与引人初期相比,引入十年后该种群的基因频率发生了改变,即该种群发生了进化,A错误;
B、引入初期,a个体占45%左右,而引入十年后,a个体只占5%左右,由此说明aa个体可能不适应新的自然环境,B正确;
C、引入十年后,该种群内AA个体占55%左右,Aa占40%,所以该种群内A基因频率为55%+1/2×40%=75%,C错误;
D、与引入初期相比,引入十年后aa个体所占比例减少,有可能是aa个体易被天敌捕食,故种间关系会影响该种群基因频率的改变,D错误。
故选B。
二、非选择题
31. 如图代表自然界中处于不同分类地位的几种体现生命现象的单位,图中Ⅰ、Ⅱ、Ⅲ、Ⅳ 细胞中绘出了各自区分于其他生物或细胞的标志结构。请据图回答:
(1)Ⅰ、Ⅱ、Ⅲ、Ⅳ共有的细胞器是___________(填名称)。分离细胞器的方法是___________。 据图,可以判断Ⅲ为___________细胞,判断的理由是_______________。
(2)结构②⑥中,能增加膜面积的方式分别是___________、___________。结构④的主要功能是_____________。
(3)Ⅰ~Ⅴ中一定能进行光合作用合成有机物的是___________(填序号)。__________(填序号)生物一定营寄生生活。
(4)Ⅳ细胞与Ⅰ、Ⅱ、Ⅲ三种细胞最主要的区别是___________。
【答案】(1) ①. 核糖体 ②. 差速离心法 ③. 低等植物细胞 ④. 具有细胞壁(叶绿体)和中心体
(2) ①. 内膜向内折叠形成嵴 ②. 基粒由类囊体堆叠而成 ③. 对来自内质网的蛋白质进行加工、分类和包装
(3) ①. Ⅱ、Ⅲ、Ⅳ ②. Ⅴ
(4)Ⅳ细胞无以核膜为界限的细胞核
【解析】
【分析】分析题图:Ⅰ细胞不含细胞壁,但含有中心体,属于动物细胞;Ⅱ细胞含有细胞壁和叶绿体等结构,但不含中心体,属于高等植物细胞;Ⅲ含有中心体、叶绿体和细胞壁等结构,属于低等植物细胞;Ⅳ没有被核膜包被的成形的细胞核,是蓝细菌细胞的一部分,属于原核生物;Ⅴ是病毒,没有细胞结构。
【小问1详解】
Ⅰ、Ⅱ、Ⅲ、Ⅳ均含细胞结构,细胞生物共有的细胞器是核糖体;分离细胞器常用差速离心法。中心体存在动物和低等植物细胞内,Ⅲ含有①中心体、⑥叶绿体和细胞壁等结构,属于低等植物细胞。
【小问2详解】
结构②为线粒体,通过内膜向内折叠形成嵴来扩大膜面积;结构⑥为叶绿体,通过类囊体堆叠形成基粒来增大膜面积。结构④是高尔基体,其主要功能是对来自内质网的蛋白质进行加工、分类和包装。
【小问3详解】
Ⅱ、Ⅲ细胞含有叶绿体,能进行光合作用合成有机物,Ⅳ细胞虽然不含叶绿体,但含有叶绿素和藻蓝素,也能进行光合作用合成有机物;Ⅴ是病毒,没有细胞结构,不能独立生存,只有寄生在活细胞中才能进行生命活动。
【小问4详解】
Ⅳ属于原核生物,Ⅰ、Ⅱ、Ⅲ均为真核生物,原核生物的细胞与真核生物的细胞最主要的区别是原核细胞无以核膜为界限的细胞核。
32. 大豆是世界重要的粮食作物,富含丰富的蛋白质,同时大豆也常常作为生物实验材料用来探究植物体的一些生命活动规律。下面分别以大豆种子和幼苗为实验材料来设计实验,请分别根 据实验设计过程回答相关问题:
(1)大豆种子收获之后,常放在低温,干燥,低氧的环境中储存,其目的是:_________________________。
(2)在密闭玻璃装置中,测定光强度对大豆幼苗光合速率的影响。甲图表示实验装置;乙图表示在一定条件下测得的该幼苗光照强度与净光合速率的关系,回答下列问题:
①在 G 点,产生 ATP 的场所有___________、___________,请写出相关反应的总反应式____________;在 E 点,叶肉细胞中叶绿体和线粒体之间的CO2 和 O2的交换情况如图丙中的___________所示。
②将甲装置放在黑暗的环境中,烧杯中装入的液体是适量 NaOH 溶液,则该装置内红色液滴在单位时间内移动的体积可以用来测定该植株的___________值。
③将甲装置放在充足的光照的环境中,烧杯中装入的液体是适量 NaHCO3溶液,则该装置内红色液滴在单位时间内向右移动的体积可以用来测定该植株的___________值。
④将甲装置内的绿色植物换成大豆种子,烧杯中装入的液体是适量 NaOH 溶液,若该装置内红色液滴不移动,___________(填“能”或“不能”)说明大豆种子没有进行细胞呼吸。
⑤据乙图分析,当光照强度为 2 时,大豆幼苗的绿色器官光合作用强度___________(填“大于”“小 于”或“等于”)呼吸作用强度。适当提高 CO2浓度,图乙中的 E 点将向___________移动。
【答案】(1)降低细胞呼吸强度,减少有机物的消耗
(2) ①. 细胞质基质 ②. 线粒体 ③. C6H12O6+6H2O+6O2 6CO2+12H2O+能量 ④. Ⅰ ⑤. 有氧呼吸作用强度 ⑥. 净(表观)光合作用强度 ⑦. 不能 ⑧. 大于 ⑨. 左
【解析】
【分析】图甲的烧杯内若装有碳酸氢钠溶液,该溶液可以为光合作用提供二氧化碳,保证容器内二氧化碳的浓度不变,因此该装置可以测定光合作用强度,装置中气体的体积变化是氧气增加或减少量;若烧杯中装有氢氧化钠溶液,该溶液可以吸收装置中的二氧化碳,黑暗条件下此时植物只能进行呼吸作用,因此装置中气体体积的减少量可以表示呼吸作用氧气的消耗量。图乙中,G点光照强度为0,此时只进行呼吸作用;E点纵坐标为0,说明此时光合作用速率等于呼吸速率;F点以后,随着光照强度增加,光合速率不再增加。
【小问1详解】
刚收获的种子含有较多的水分,种子的呼吸作用比较旺盛,消耗的有机物较多,同时还会释放大量的热,容易使种子发热发霉影响种子的寿命。低温,干燥,低氧能够降低种子的呼吸速率,减少有机物的消耗。因此,大豆种子收获之后,常放在低温,干燥,低氧的环境中储存。
【小问2详解】
①G点光照强度为0,此时植物只进行呼吸作用产生ATP,场所是细胞质基质和线粒体;有氧呼吸的方程式为C6H12O6+6H2O+6O2 6CO2+12H2O+能量。E点为光的补偿点,植物的光合速率与呼吸速率相等,由于植物体内存在不进行光合作用的细胞,因此E点时植物的叶肉细胞内光合速率大于呼吸速率,从外界吸收二氧化碳,并向外释放氧气。与丙中Ⅰ对应。
②氢氧化钠溶液可以吸收装置中的二氧化碳,黑暗的环境中植物只能进行呼吸作用,因此装置中体积的减少量可以表示呼吸作用中氧气的消耗量,即该装置内红色液滴在单位时间内移动的体积可以用来测定该植株的有氧呼吸速率。
③碳酸氢钠溶液可以为光合作用提供二氧化碳,因此在充足的光照的环境中该装置可进行光合作用,当光合作用产生的氧气大于呼吸作用消耗的氧气时,液滴向右移动,因此该装置内红色液滴在单位时间内向右移动的体积可以用来测定该植株的净光合速率。
④将甲装置内的绿色植物换成大豆种子,烧杯中装入的液体是NaOH,可以吸收装置中的二氧化碳,此时装置中气体体积的减少量可以表示有氧呼吸氧气的消耗量。若该装置内红色液滴不移动,只能说明大豆没有进行有氧呼吸,但不能说明大豆种子没有进行无氧呼吸,因为不能说明大豆种子没有进行细胞呼吸。
⑤据乙图分析,当光照强度为2时,大豆幼苗的净光合速率为0,但由于植物体内存在不进行光合作用的细胞,因此其绿色器官光合作用强度大于呼吸作用强度,大豆幼苗的绿色器官光合作用所需要的CO2来源于细胞呼吸产生和从外界吸收的CO2,适当提高CO2浓度,会提高光合速率,而呼吸速率不变,降低了光补偿点,图乙中的E点将向左移动。
33. 研究人员对基因型为 AaBb 的某动物(2n)有丝分裂和减数分裂细胞中染色体形态、数目和分布进行了观察分析。图 1 中①~③为其细胞分裂不同时期的示意图(图中染色体不代表具体数目),图 2 中细胞类型是依据不同时期细胞中染色体数和核 DNA 分子数的数量关系而划分的。请回答下列问题:
(1)图 1 中的①细胞表示的细胞分裂方式和时期是___________,该细胞中 A 和 a 基因出现在姐妹染色单体上的原因可能是___________,除此之外,该细胞还发生了______________________。
(2)图 1 中②细胞分裂的方式和时期是___________,它属于图 2 中类型______________的细胞。③细胞取自___________(填器官名称)。
(3)若图 2 中类型 b、d、e 的细胞属于同一次减数分裂,那么三者出现的先后顺序是______________________,在图 2的 5 种细胞类型中,一定具有同源染色体的细胞类型有__________。
(4)着丝粒分裂导致图 2 中一种细胞类型转变为另一种细胞类型,其转变的具体情况有 。
A. a→b B. b→a C. c→d D. d→c
(5)若该动物与基因型为 aabb 的动物多次交配,产生的后代基因型及比例约为 Aabb : aaBb=l : l,这两对基因控制的性状遗传__________________(填“是”或“不是”)遵循基因的自由组合定律。
【答案】(1) ①. 减数第一次分裂前期或减数分裂Ⅰ ②. 基因突变或(染色体)互换 ③. 染色体结构变异
(2) ①. 有丝分裂后期 ②. a ③. 精巢或睾丸
(3) ①. bde ②. ab (4)BD
(5)不是
【解析】
【分析】分析图1:细胞①中同源染色体两两配对形成四分体,处于减数第一次分裂前期;细胞②中含有同源染色体,且着丝粒已经分裂,处于有丝分裂后期;细胞③中同源染色体正在分离,非同染色体正在自由组合,处于减数第一次分裂后期。
分析图2:a染色体数为体细胞的2倍,处于有丝分裂后期;b染色体是DNA的一半,且DNA是体细胞的2倍,处于有丝分裂前、中,减数第一次分裂前、中、后期;c染色体和DNA相等,且与体细胞相等,处于有丝分裂末期、减数第二次分裂后期;d染色体数目减半,DNA是染色体的2倍,处于减数第二次分裂前、中期;e染色体和DNA均减半,处于减数第二次分裂结束。
【小问1详解】
图1中的细胞①中同源染色体两两配对形成四分体,所以其表示的细胞分裂时期是减数第一次分裂前期,该细胞中A和a基因出现在姐妹染色单体上的原因可能是基因突变或交叉互换。由该细胞右下角的染色体可看出(出现十字形,非同源染色体上有些片段能配对),这两对染色体还发生了染色体结构变异(易位)。
【小问2详解】
细胞②中含有同源染色体,且着丝粒正在分裂,处于有丝分裂后期,染色体数为体细胞的二倍,对应图②中类型a(a染色体数为体细胞的2倍)。细胞③中同源染色体正在分离,非同染色体正在自由组合,处于减数第一次分裂后期,且细胞质均等分离,说明该细胞为初级精母细胞,取其精巢。
【小问3详解】
图2中a染色体数为体细胞的2倍,处于有丝分裂后期;b染色体是DNA的一半,且DNA是体细胞的2倍,处于有丝分裂前、中,减数第一次分裂前、中、后期;c染色体和DNA相等,且与体细胞相等,处于有丝分裂末期、减数第二次分裂后期;d染色体数目减半,DNA是染色体的2倍,处于减数第二次分裂前、中期;e染色体和DNA均减半,处于减数第二次分裂末期,若b、d、e的细胞属于同一次减数分裂,则顺序依次为bde,五种类型的细胞中,一定具有同源染色体的有a(有丝分裂后期)、b(有丝分裂前、中,减数第一次分裂前、中、后期)。
【小问4详解】
A、a为有丝分裂后期,着丝粒已经分裂,b细胞中DNA为染色体的二倍,说明还含有染色单体,A错误;
B、b(DNA是染色体的二倍,可表示有丝分裂中期)→a(有丝分裂后期),可表示有丝分裂中期→有丝分裂后期,B正确;
C、c处于有丝分裂末期或减数第二次分裂后期,着丝粒已经分裂,d细胞中DNA为染色体的二倍,说明还含有染色单体,C错误;
D、d(处于减数第二次分裂前、中期)→c(减数第二次分裂后期),可表示减数第二次分裂中期→减数第二次分裂后期,D正确。
故选BD。
【小问5详解】
根据③细胞质均等分配,可判断该动物为雄性动物,若该动物与基因型为aabb的雌性动物多次交配,产生的后代基因型及比例约为Aabb∶aaBb=1∶1,说明A、b位于同一条染色体上,a、B位于同一条染色体上,所以这两对基因控制的性状遗传不遵循基因的自由组合定律,而遵循连锁与交换定律。
34. 下图 1 表示某 DNA 片段遗传信息的传递过程,其中①~⑦表示物质或结构,a、b、c 表 示生理过程;图 2 是 DNA 复制示意图,其中一条链首先合成较短的片段(如 a1、a2,b1、b2 等), 然后再由相关酶连接成 DNA 长链,请据图回答下列问题:(可能用到的密码子:AUG—甲硫氨 酸、GCU—丙氨酸、AAG—赖氨酸、UUC—苯丙氨酸、UCU—丝氨酸、UAC—酪氨酸)
(1)图 1 各物质或结构中含有核糖的是___________(填图中数字);a、b 过程中碱基配对的不同点 是 a 过程中___________,b 过程中___________;c 过程中结构③的移动方向为___________。
(2)图 2 与图 1 中的生理过程___________(填字母)相同,其中复制起点在一个细胞周期中可起始____________次。
(3)若某个精原细胞中核 DNA 分子共含 5000 个碱基对,其中腺嘌呤占 20%,将该细胞放在仅含14N的培养基中进行一次减数分裂,则需要游离的胞嘧啶脱氧核苷酸_______个。已知其中一对同源 染色体上的两个 DNA 分子都如图中①所示(DNA 两条链中 N 分别为15N 和14N),则最终形成的 4 个细胞中含有15N的细胞个数是___________。
(4)若图 1 中某基因发生了一对碱基替换,导致 c 过程翻译出的肽链序列变为:甲硫氨酸—丙氨酸—丝氨酸—酪氨酸┄,则该基因转录模板链中发生的碱基变化是___________。
【答案】(1) ①. ②③⑤ ②. A与T配对 ③. A与U配对 ④. 从左到右(向右)
(2) ①. a ②. 1
(3) ①. 3000 ②. 2
(4)由A变为T
【解析】
【分析】分析图1:a表示DNA复制,b表示转录,c表示翻译,其中①表示DNA,②表示mRNA,③表示核糖体,④表示多肽,⑤表示tRNA,⑥为两个子代DNA分子。分析图2:图2表示DNA复制示意图,其中一条链首先合成较短的片段(如a1、a2,b1、b2等),然后再由相关酶连接成DNA长链。
【小问1详解】
核糖是组成RNA的成分,图1中②mRNA、③核糖体(组成成分是蛋白质和RNA)和⑤tRNA都含有核糖。图中a表示DNA的复制,其碱基配对方式为A-T、T-A、C-G、G-C,b表示转录过程,其碱基配对方式为A-U、T-A、C-G、G-C,因此a、b过程中碱基配对的不同点是a过程中A和T配对,而b过程中A和U配对;c为核糖体,根据其中tRNA的移动方向可知核糖体的移动方向为从左到右。
小问2详解】
图2表示DNA分子的复制,与图1中a过程相同;由于一个细胞周期中DNA只复制一次,故图甲中复制起点在一个细胞周期中只起始一次。
【小问3详解】
每个DNA分子中均由5000个碱基对组成,其中的腺嘌呤都占20%,则胞嘧啶占30%,即胞嘧啶脱氧核苷酸为5000×2×30%=3000个。将该细胞放在含有14N的培养基中进行减数分裂,由于减数分裂过程中DNA分子只复制一次,因此需要游离的胞嘧啶脱氧核苷酸数目为3000个。由于DNA复制的方式是半保留复制,1个DNA复制形成的2个DNA中,1个DNA两条链中N分别为15N和14N,另1个DNA两条链中N分别为14N和14N,因此该精原细胞减数分裂形成的4个细胞中含有15N的细胞个数是2个。
【小问4详解】
图1中c链翻译形成的肽链序列应该为甲硫氨酸-丙氨酸-丝氨酸-苯丙氨酸…,若图1中某基因发生了一对碱基替换,导致c过程翻译出的肽链序列变为:甲硫氨酸-丙氨酸-丝氨酸-酪氨酸…,即最后一个氨基酸由苯丙氨酸(UUC)变成酪氨酸(UAC),根据碱基互补配对原则,该基因转录模板链中发生的碱基变化是A→T。
相关试卷
这是一份精品解析:云南省玉溪师范学院附中2022-2023学年高二下学期期末生物试题(解析版),共27页。试卷主要包含了生物等内容,欢迎下载使用。
这是一份2022-2023学年云南省玉溪师范学院附中高一上学期期中生物试题含解析,共20页。试卷主要包含了单选题等内容,欢迎下载使用。
这是一份2022-2023学年山西省太原师范学院附属中学高二上学期开学分班考试生物试题(Word版),共13页。试卷主要包含了单项选择题,非选择题等内容,欢迎下载使用。

