初中物理人教版八年级下册8.1 牛顿第一定律图片ppt课件
展开第八章 运动和力
本章首先介绍了牛顿第一定律和惯性,然后通过牛顿第一定律来认识运动和力的关系,并进一步揭示了二力平衡的条件,最后学习了力学中最常见的力——摩擦力(阻力),帮助学生理解摩擦力在生活中的应用,掌握增大和减小摩擦力的方法.
本章共分3节:
1.第1节为“牛顿第一定律”,本节从力的作用效果之一:力可以改变物体的运动状态,这一实际问题出发,引出问题“维持运动真的需要力吗”,并进行实验和推理,推导出“牛顿第一定律”,引导学生理解力是改变物体运动状态的原因,而不是维持物体运动状态的原因,最后由牛顿第一定律引出一切物体都具有保持原有运动状态不变的性质——惯性,并介绍了惯性的利与弊.
2.第2节为“二力平衡”,本节是牛顿第一定律的延续,不受力的物体实际上是不存在的,那么合力为零时即二力平衡时物体运动规律也正是牛顿第一定律所得到的结果,即保持静止状态或匀速直线运动状态.二力平衡的条件是作用在同一物体上的两个力,大小相等,方向相反,作用在同一直线上.
3.第3节为“摩擦力”,对于摩擦现象,学生们有丰富的感性认识,因此可以先通过分析一些实例使学生认识摩擦力的存在,再通过探究实验了解滑动摩擦力的大小和什么因素有关,进而理解增大摩擦和减小摩擦的方法.
.
【教学目标】
1.在知识与技能方面:要求学生知道牛顿第一定律的内容,知道物体的惯性及惯性在生活中的应用;知道二力平衡的条件和平衡时物体的运动状态,知道二力平衡条件的应用;知道摩擦力产生的条件、方向及影响因素,知道增大、减小摩擦力的方法及其应用.
2.过程与方法:进行实验探究阻力对物体运动的影响;通过活动体会一切物体都有惯性;学会分析物体平衡时的受力情况,探究二力平衡的条件;探究影响滑动摩擦力大小的因素,学习分析实验现象,寻找数据间的规律,归纳出实验结论的一般方法.
3.在情感态度与价值观方面:让学生在实验探究的过程中,感受获取知识的科学方法,同时培养学生严谨的科学态度;认识科学技术对人类社会的发展作用,领会科学技术是第一生产力.
【教学重点】
牛顿第一定律,惯性,二力平衡的条件,滑动摩擦力的大小跟压力和接触面粗糙程度的关系.
【教学难点】
利用惯性解释日常现象,二力平衡的分析与应用,摩擦力大小和方向的判断.
【课时建议】本章共有3节,建议6课时.
第1节 牛顿第一定律…………………2课时
第1课时 牛顿第一定律
第2课时
第2节 二力平衡………………………1课时
第3节 摩擦力…………………………2课时
第1课时 认识摩擦力
第2课时 摩擦力的综合应用
本章复习和总结…………………………1课时
1.推理法:通过实验加科学的推理,认识运动和力的关系,理解并掌握牛顿第一定律的内容和意义,理解力是改变物体运动状态的原因.
2.作图法:通过作出力的示意图来分析物体受到的力.
3.实验法:积极投入到实验中,探究二力平衡的条件、滑动摩擦力与接触面的粗糙程度及压力大小的关系,从而逐步掌握实验探究的科学探究过程及方法.
第1节 牛顿第一定律
第1课时 牛顿第一定律
课题 | 牛顿第一定律 | 课型 | 新授课 | |||
教学目标 | 知识与 技能 | 1.知道并理解牛顿第一定律. 2.理解力是改变物体运动状态的原因,而不是维持物体运动的原因. | ||||
过程与 方法 | 通过实验探究阻力对物体运动的影响,具有初步的观察能力、逻辑推理能力和科学想象力. | |||||
情感、态度与价值观 | 通过观察与实验、探究与讨论、分析与概括等教学活动,激发学生的学习兴趣,培养科学探究的精神. | |||||
教学重点 | 牛顿第一定律的解释. | 教具准备 | 长木板、斜面、毛巾、棉布、小车. | |||
教学难点 | 牛顿第一定律的理解. | 教学课时 | 1课时 | |||
课前预习 | 1. 研究阻力对物体运动的影响时,我们用同样的斜面,让小车从同一高度滑下,而通过换毛巾、棉布来改变桌面的粗糙程度,研究阻力对小车运动的影响,这里采用的是控制变量的方法. |
2.牛顿第一定律:一切物体在没有受到力的作用时,总保持静止状态或匀速直线运动状态.牛顿第一定律是在对实验事实进行分析的基础上,进一步推理而概括得出的,因此不可能用实验直接验证这一定律. |
复习巩固 | 教师引导学生复习上一课时所学内容,并讲解学生所做的课后作业(教师可针对性地挑选部分难题讲解),加强学生对知识的巩固. |
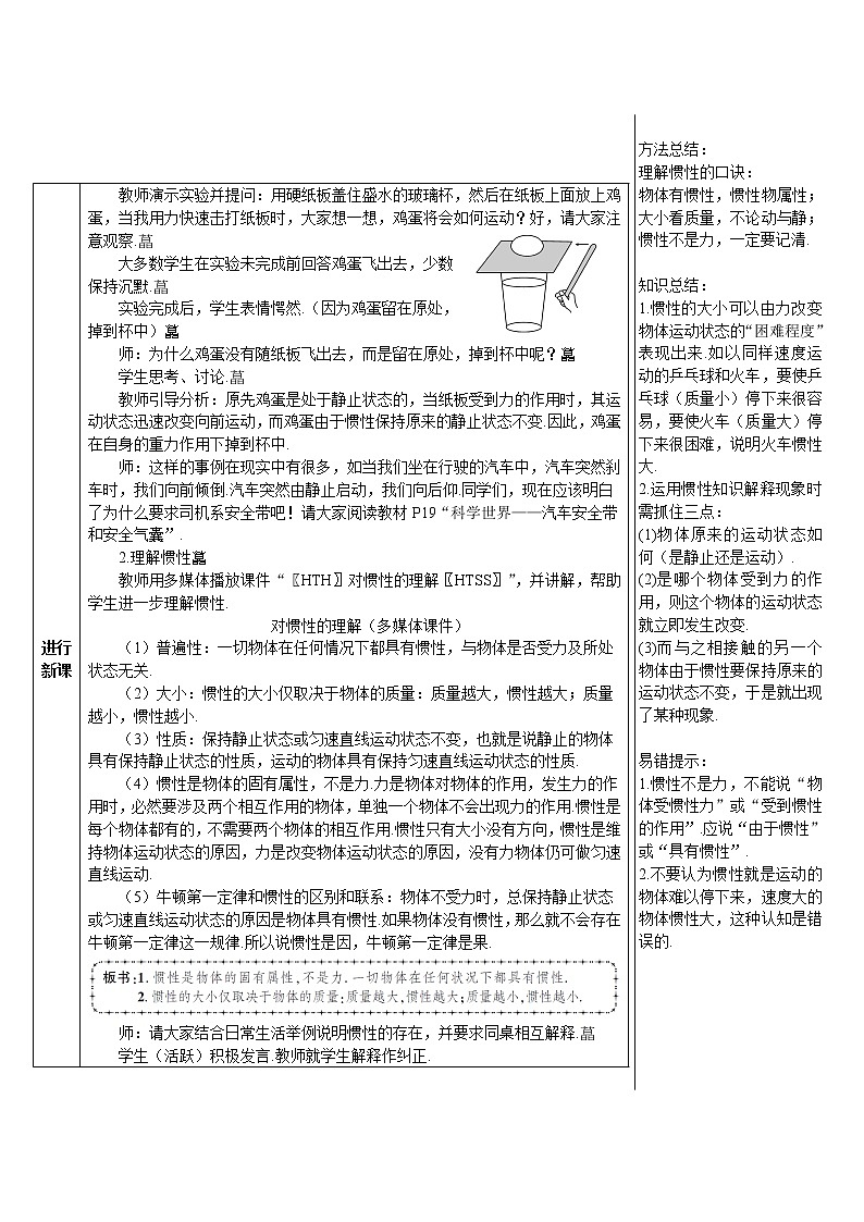
新课导入 | 教师用多媒体展示来自生活中的图片,请同学们思考:为什么最终滑板车会停下来? |
进行新课 | 知识点1 阻力对物体运动的影响 1.维持运动真的需要力吗? 教师演示实验:用手推桌面的小车,小车运动前进,当停止用力,小车最终停止运动. 教师提问:生活中还有哪些类似的现象? 生思考后回答:①静止的自行车用力踩脚踏板才开始运动,停止用力蹬车, |
进行新课 | 车最终会停下来.②用力推秋千时,它会摆动起来,停止用力时,它最终会停下来.③用力抛铅球它就向前运动,停止用力,它最终会停下来. 师:维持运动真的需要力吗? 生思考、交流、讨论.(质疑) 师:古希腊学者亚里士多德早就对类似的现象进行思考过,他认为:如果要使一个物体持续运动,就必须对它施加力的作用.如果这个力被撤销,物体就会停止运动.亚里士多德的观点一直统治人们的思想近两千年,直到三百年前,意大利科学家伽利略通过实验才揭示了这个谜底.好,我们就一起来进行实验探究吧! 2.探究阻力对物体运动的影响 实验目的:探究阻力对物体运动的影响. 提出问题1:小车在水平木板上前进的距离与哪些因素有关? 学生思考、猜想.说出猜想的依据. 教师总结:影响因素有斜面坡度、小车质量、小车起始高度、水平面的阻力. 提出问题2:研究小车在水平木板上前进的距离s和水平木板对它的阻力f的关系,你认为应该如何进行? 学生思考、交流和讨论,设计出一个研究方案. 教师引导、启发学生运用控制变量法:必须让其他因素相同,只让表面粗糙程度不同(如毛巾、木板、棉布). 注意:在同一斜面上用同一小车在同一位置开始运动. 学生进行实验,设计表格,记录数据. 教师提问:从三次实验现象可以得到怎样的描述? 学生分析:三种表面中,毛巾粗糙,棉布略光滑,木板最光滑,毛巾上阻力最大,棉布阻力次之,木板阻力最小,可以看出,阻力小,小车运动距离远. 学生结论:阻力越小,小车前进的距离越远.若表面非常光滑,则小车受到的阻力将非常小,速度将减小得非常慢,小车运动的距离就很远很远. |
知识点2 牛顿第一定律 教师推理:如果表面绝对光滑,物体受到的阻力为零,速度不会减慢,将以恒定的速度永远运动下去.这就是伽利略研究实验得到的结论. 请同学们思考:静止的物体,如操场上的篮球架,处于什么状态? 生:静止状态. 那是为什么呢? 生:因为没有受到推力或阻力. 不完全正确.静止的物体是由于不受力或所受合力为零,总是保持静止状态. 教师总结:概括上述两种情况,一切物体在不受力时,原先静止的物体将总保持静止状态,原先运动的物体将总保持恒定的速度匀速直线运动下去.这就是英国科学家牛顿在总结了伽利略等人研究成果的基础上,概括出一条重要的物理规 律:一切物体在没有受到力的作用时,总保持静止状态或匀速直线运动状态.这就是著名的牛顿第一定律. 请大家再回头判断下,古希腊学者亚里士多德的观点“力是维持物体运动的原因”是否正确? 生:不对.维持物体的运动不需要力,力是改变物体运动状态的原因. |
注意事项:
1.实验前一定要把木板放水平,避免重力对物体运动的干扰.
2.在实验中,小车每次必须从斜面同一高度静止滑下,且斜面的倾角不宜太大,斜面与水平面的交接处应尽量平滑,以免小车翻倒.
方法提示:
在探究阻力对物体运动的影响时,运用了控制变量法.
小组问题探讨:
实验中为什么每次都要让小车从斜面上同一高度静止滑下?
方法提示:
探究阻力对物体运动的影响实验时除了控制变量法,还用到了推理法.
进行新课 | 例题1(用多媒体展示) 关于牛顿第一定律,下列说法中正确的是( ) A.牛顿第一定律可以通过大量的实验直接证明出来 B.物体保持静止或匀速直线运动状态叫做牛顿第一定律 C.力是改变物体运动状态的原因 D.力是维持物体运动的原因 解析:牛顿第一定律是建立在经验事实的基础上,通过进一步的推理而概括出来的.因为实际中物体不可能不受力的作用(只是受到的力的合力为零),实验中也不可能保证表面绝对光滑,阻力为零,小车永远运动下去,所以不可能设计出这种实验来直接验证.维持物体的运动根本不需要力,而改变物体的运动状态必须要有力,所以力是改变物体运动状态的原因. 答案:C |
教学板书 | |
课堂小结 | 大家通过这节课的学习,收获确实不少,我们知道了牛顿第一定律,明白了力和运动的关系:力是改变物体运动状态的原因,不是维持物体运动的原因.同时进一步学习了惯性,能用惯性知识解释生活中的现象. |
教材习题解答 | 动手动脑学物理(P19) 1.同学们在一起讨论运动和力的关系.小明认为,一切物体只有受力才能保持匀速直线运动,不受力总是静止的;小华认为,一切物体只有受力才能保持静止,不受力总是做匀速直线运动.他们的说法对吗?为什么? 1.解答:他们的说法都不对.牛顿第一定律告诉我们,在不受外力作用时,原本静止的物体保持静止状态不变,原本运动的物体,将保持原来的速度做匀速直线运动,即力是改变物体运动状态的原因,物体运动并不需要力来维持. |
规律总结:
理解牛顿第一定律,要注意以下几个方面:
(1)“一切”说明该定律对于所有物体都是普遍适用的,不是特殊现象;
(2)“没有受到力的作用”是指定律成立的条件,实际上,不受任何力的物体是没有的,但不能否定其正确性,因为我们总可以找到在某一方向上不受力或某一方向上受合力为零的情况,这种情况就是牛顿第一定律中所说的“没有受到力的作用”;
(3)“总”指的是总是这样,没有例外;
(4)“或”指两种状态必居其一,不能同时存在,也就是说物体如果不受外力作用时,原来静止的物体仍保持静止状态,而原来处于运动状态的物体会保持原来速度的大小和方向,做匀速直线运动,直到有力改变这种状态.
(5)牛顿第一定律也叫惯性定律,它不是实验定律,而是在大量实验事实的基础上,通过进一步推理概括出来的,但由此推出的结论,经实践检验是正确的.
(6)牛顿第一定律:揭示了力的本质:力不是维持物体运动状态的原因,力是改变物体运动状态的原因.
难题解答 | 例题2如下图所示,在“探究运动和力的关系”的实验中,每次都让小车从斜面顶端处由静止开始滑下,改变水平面的粗糙程度,测量小车在水平面上滑行的距离,结果记录在下表中. (1)每次让小车从斜面顶端处由静止开始滑下,是为了使到达水平面时 的相同. (2)若小车在水平木板上滑行3s后停止,位置如上图所示,则小车的平均速度为 m/s. (3)小车在铺有毛巾表面上滑行距离最短,是因为 . (4)在此实验的基础上进行合理的推理,可以得到:一切运动的物体不受外力作用时,它将 . 解析:(2)由图示可知,小车的路程为63.00cm=0.63m,则小车的平均速度:v=s/t=0.63m/3s=0.21m/s.(3)小车在铺有毛巾表面上滑行距离最短,是因为小车受到的摩擦力最大.(4)由实验可知,水平面越光滑,小车受到的摩擦力越小,小车滑行的距离越大,如果物体不受外力作用,小车的速度将保持不变,物体将 做匀速直线运动. 解析:(2)由图示可知,小车的路程为63.00cm=0.63m,则小车的平均速度:v=s/t=0.63m/3s=0.21m/s.(3)小车在铺有毛巾表面上滑行距离最短,是因为小车受到的摩擦力最大.(4)由实验可知,水平面越光滑,小车受到的摩擦力越小,小车滑行的距离越大,如果物体不受外力作用,小车的速度将保持不变,物体将做匀速直线运动. 答案:(1)速度(2)0.21(3)摩擦力大(4)做匀速直线运动 例题3如图所示是小明自创的“大炮”示意图.当瓶内产生的气体增多时,瓶塞会水平向右冲出,若此时所有外力全部消失,瓶塞将( ) A.立即沿竖直方向下落到地面上 B.向上运动 C.水平向右做匀速直线运动 D.立即静止 解析:由牛顿第一定律可知,当物体不受外力时,将保持静止状态或匀速直线运动状态.判断出物体一开始的运动状态,就可以判断在外力消失后的运动状态.瓶塞水平向右冲出,处于运动状态,此时所有外力全部消失,根据牛顿第一定律可知,瓶塞将保持匀速直线运动状态,即水平向右做匀速直线运动. 答案: C |
布置作业:教师引导学生课后完成本课时对应练习,并预习下一课时的内容.
教学反思 | 在帮助学生建立牛顿第一定律时,采用演示实验,师生参与实验探究,提出问题、设计实验,激发学生积极参与思考、分析、讨论,引导学生概括、总结,并运用科学思维方法进行推理,得出规律:运动的物体,不受力的作用时,总保持匀速直线运动状态;静止的物体,不受力的作用时,总保持静止状态.从而理解力不是维持物体运动状态的原因,而是改变物体运动状态的原因.这种教学方法充分体现了在教学过程中,以学生为主体,教师为主导的理念,真正实现了把学习的主动权交给学生. |
教学过程中老师的疑问: | |
教师点评和总结: |
初中人教版8.1 牛顿第一定律说课ppt课件: 这是一份初中人教版8.1 牛顿第一定律说课ppt课件,共30页。PPT课件主要包含了控制变量法,转换法,静者恒静动者恒动,一切物体,液体气体,任何情况,同一位置,受到了阻力,距离越远,实验+推理等内容,欢迎下载使用。
初中物理人教版八年级下册8.1 牛顿第一定律图片课件ppt: 这是一份初中物理人教版八年级下册8.1 牛顿第一定律图片课件ppt,共30页。PPT课件主要包含了控制变量法,转换法,静者恒静动者恒动,一切物体,液体气体,任何情况,同一位置,受到了阻力,距离越远,实验+推理等内容,欢迎下载使用。
教科版八年级下册1 牛顿第一定律和惯性教案配套课件ppt: 这是一份教科版八年级下册1 牛顿第一定律和惯性教案配套课件ppt,文件包含81牛顿第一定律惯性ppt、81牛顿第一定律惯性教案doc、81牛顿第一定律惯性学案doc等3份课件配套教学资源,其中PPT共42页, 欢迎下载使用。

