


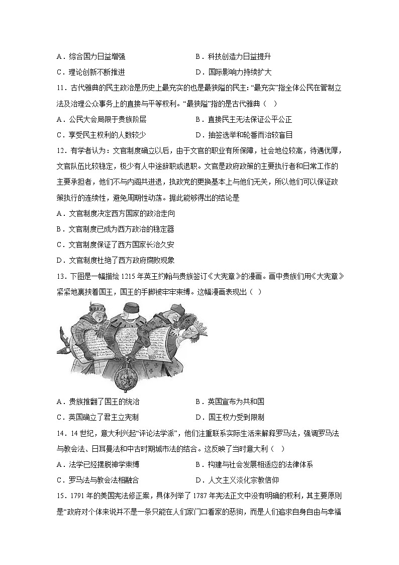
河北省石家庄实验中学2022-2023学年高二历史上学期10月月考试题(Word版附答案)
展开2022-2023学年河北省石家庄实验中学高二上学期10月月考 历史试题 Word版: 这是一份2022-2023学年河北省石家庄实验中学高二上学期10月月考 历史试题 Word版,共9页。试卷主要包含了单选题,材料分析题等内容,欢迎下载使用。
河北省石家庄市正定中学2022-2023学年高三历史上学期12月月考试题(Word版附答案): 这是一份河北省石家庄市正定中学2022-2023学年高三历史上学期12月月考试题(Word版附答案),共7页。试卷主要包含了答非选择题时,必须使用0,考试结束后,只将答题卡交回,8%等内容,欢迎下载使用。
河北省石家庄市第二中学2022-2023学年高一历史上学期10月月考试题(Word版附答案): 这是一份河北省石家庄市第二中学2022-2023学年高一历史上学期10月月考试题(Word版附答案),共6页。试卷主要包含了选择题,非选择题等内容,欢迎下载使用。