


北京市首都师范大学附属密云中学2022-2023学年高二生物上学期10月阶段性练习试题(Word版附答案)
展开
这是一份北京市首都师范大学附属密云中学2022-2023学年高二生物上学期10月阶段性练习试题(Word版附答案),共10页。试卷主要包含了下列过程发生在人体内环境中的是,根据如图判断,正确的描述是,PM2,下列不属于副交感神经的作用的是等内容,欢迎下载使用。
首师附密云中学2022-2023第一学期阶段练习·高二生物 2022.10.8试卷分为两部分,第一部分为单项选择题,30个小题(共60分)。第二部分为非选择题,6个小题(共40分)。试题所有答案需填涂或书写在答题卡上,在试卷上作答无效。第一部分 选择题 (每题2分,共60分)1.下列关于人体内环境的叙述正确的是( )A. 细胞膜将内环境分为细胞内液和细胞外液
B. 内环境稳态的调节只与神经系统和内分泌系统有关
C. 细胞内的化学反应不受内环境理化性质的影响
D. 内环境是细胞与外界环境进行物质交换的媒介2.图中甲为红细胞,A、B、C参与人体内环境的组成。下列分析错误的是( )A. 图中A代表组织液,可为甲提供氧气和养料
B. 血浆蛋白含量减少会导致B中液体的量增多
C. A、B、C的pH稳态与内环境中的某些离子有关
D. 人体内的细胞与外界进行物质交换要通过内环境
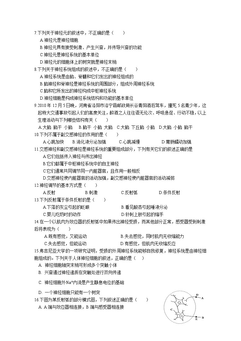
3.以下关于动物内环境和稳态的叙述,不正确的是( )A.葡萄糖、生长激素、O2属于人体内环境的成分 B.内环境是机体细胞代谢的主要场所C.血浆渗透压的大小主要取决于血浆中无机盐和蛋白质的含量D.神经-体液-免疫调节网络是机体维持稳态的主要调节机制4.下列过程发生在人体内环境中的是( )A.神经递质与受体结合 B.葡萄糖脱氢分解产生丙酮酸C.食物中的蛋白质经消化被分解成氨基酸 D.胰岛细胞合成胰岛素5.根据如图判断,正确的描述是( )①对于组织细胞的正常生理活动,过程a较过程b和c更为重要②过程b或c受阻可导致组织水肿③组织液中的物质含量稳定不变④毛细血管壁细胞的内环境是血浆和组织液A.①③ B. ①② C. ②④ D. ③④ 6.PM2.5是指大气中直径≤2.5μm的颗粒物,富含大量的有毒、有害物质,能通过肺泡进入血液,进入人体神经组织。下列有关PM2.5的推测不合理的是( ) A.PM 2.5颗粒物进入呼吸道引发咳嗽的结构基础是反射弧B.PM 2.5进入人体的肺泡内时并没有进入人体的内环境C.PM 2.5进入内环境后会对人体神经组织产生危害D.PM 2.5中的酸性物质进入血液会导致血浆pH明显下降7.下列关于神经元的叙述中,不正确的是( )A.神经元是神经细胞 B.神经元具有接受刺激、产生兴奋,并传导兴奋的功能 C.神经元是神经系统的基本单位 D.神经元的细胞体上的树突就是神经末梢8.下列关于神经系统组成的叙述中,不正确的是( )A.神经系统是由脑、脊髓和它们发出的神经组成的B.脑神经和脊神经是神经系统的周围部分,组成外周神经系统C.脑和它所发出的神经构成中枢神经系统D.神经细胞是构成神经系统结构和功能的基本单位9.2010年12月5日晚,河南省洛阳市洛宁县邮政局长谷青阳酒后驾车,撞死5名青少年,这起特大交通事故引起人们的高度关注,醉酒之人往往语无伦次、呼吸急促、行动不稳,以上生理活动与下列哪些结构有关( ) A.大脑 脑干 小脑 B.脑干 小脑 大脑 C.大脑 下丘脑 小脑 D.大脑 小脑 脑干10.下列不属于副交感神经的作用的是( )A.心跳加快 B.消化液分泌加强 C.心跳减慢 D.胃肠蠕动加强11.交感神经和副交感神经是神经系统的重要组成部分,下列有关它们的叙述正确的是A.它们包括传入神经与传出神经 B.它们都属于中枢神经系统中的自主神经C.它们通常共同调节同一内脏器官,且作用一般相反D.交感神经使内脏器官的活动加强,副交感神经使内脏器官的活动减弱12.神经调节的基本方式是( ) A.反射 B.刺激 C.反射弧 D.条件反射13.下列反射属于条件反射的是( ) A.下落的灰尘引起的眨眼 B.看见酸杏引起唾液分泌 C.婴儿吃奶时的动作 D.针刺上肢引起的缩手14.在一个以肌肉为效应器的反射弧中如果传出神经受损,而其他部分正常,感受器受到刺激后将表现为( ) A.既有感觉,又能运动 B.失去感觉,同时肌肉无收缩能力 C.失去感觉,但能运动 D.有感觉,但肌肉无收缩反应 15.弗吉尼亚大学的一项研究证明,受损的外周神经系统能够自我修复,神经系统是由神经细胞组成的。下列关于人体神经细胞的叙述,正确的是( )A. 神经细胞轴突末梢可形成多个突触小体
B. 兴奋通过神经递质在突触处进行双向传递
C. 神经细胞外内流是产生静息电位的基础
D. 一个神经细胞只能有一个树突16.下图为某反射弧的部分模式图,下列叙述正确的是( )A. A端与效应器相连接,B端与感受器相连接B. C处的液体是组织液,其理化性质的改变影响兴奋的传递C. 刺激E点,在D处测到电位变化,说明兴奋在神经元之间的传递是单方向的D.把某药物放在C处,刺激E点,D处没电位变化,说明该药物对兴奋在神经元之间的传递有阻断作用17.神经冲动在两个神经元之间传递时,以下生理活动不会发生的是( )A.生物膜的融合和转化 B.离子通道的开放和关闭C.ATP的合成和水解 D.信号分子与突触前膜上受体的识别和结合18.下图所示为神经调节中两个重要的结构模式图,下列选项中错误的是( ) A.图甲中③内的物质为神经递质,它可以与⑥上的特异性受体结合B.图甲为图乙中结构 c 的局部放大图像C.图乙中 b 受损的情况下,刺激 a 仍有感觉,但是肌肉不能收缩D.图乙中的 X 所示神经纤维属于传入神经19.肉毒杆菌素是从肉毒杆菌中提取的一种细菌毒素蛋白,它能阻遏乙酰胆碱释放,从而起到麻痹肌肉的作用。美容医疗中通过注射适量的肉毒杆菌以达到除皱效果。肉毒杆菌毒素除皱的机理最可能是( )A.抑制核糖体合成乙酰胆碱 B.抑制突触前膜内的突触小泡与突触前膜融合C.抑制乙酰胆碱酯酶的活性,阻遏与受体结合的乙酰胆碱被清除D.与突触后膜上乙酰胆碱受体特异性结合,阻止肌肉收缩20.图1为细胞膜亚显微结构示意图,图2为突触结构示意图,相关叙述正确的是( )A.图1中I侧为细胞膜内侧,Ⅱ侧为细胞膜外侧B.图2中E为突触后膜,F为突触前膜C.若图2中C为兴奋型神经递质,C与D结合后,突触后膜膜外电位由正变为负 D.图2中C物质的释放必须依赖于图1中的质A21.5-羟色胺是一种与睡眠调控有关的兴奋性神经递质,它还与人的多种情绪状态有关。如果神经元释放5-羟色胺数量不足,将会引起抑郁症。下列叙述错误的是( )A.5-羟色胺与突触后膜的受体结合后,突触后膜电位发生改变B.5-羟色胺是小分子有机物,以主动运输的方式释放到突触间隙C.氯西汀可以减缓突触间隙5-羟色胺的清除,故可用于治疗抑郁症D.麦角酸二乙酰胺特异性阻断5-羟色胺与其受体结合,故会加重抑郁症22.下列关于大脑皮层中央前回的叙述不正确的是( )A.头面部代表区的位置在中央前回的下部 B.代表区的大小与躯体运动的精细复杂程度有关C.刺激大脑皮层中央前回的中部引起下肢的运动 D.代表区的位置与躯体各部分的关系是倒置的 23. 排尿是人和高等动物具有的一种反射,在幼儿时期不能随意控制,而成年人可以有意识地控制排尿。下列关于排尿调节叙述正确的是( )A.排尿反射是经后天学习建立的条件反射B.成年人和婴幼儿产生排尿意识的场所不同C.成年人控制排尿和憋尿的神经递质种类全部相同D.大脑皮层的高级中枢可以调控脊髓的低级中枢24.下列有关人脑功能的说法错误的是( )A.语言功能是人脑特有的高级功能 B.大脑皮层V区受损患者不能写字C.脑中高级中枢可对脊髓中相应低级中枢进行调控D.由短期记忆到长期记忆可能与新突触的建立有关25.下列关于人体内激素的说法,错误的是( )A. 激素具有微量和高效的特点
B. 促胰液素是人们发现的第一种激素,是由胰腺分泌的
C. 激素在人体内起调节作用,不能为机体提供能量
D. 激素作用于靶器官、靶细胞26.科研人员分别给三只大白鼠注射了a,b,c三种激素后,观察到的相应现象如表:注射的激素生理反应a低血糖,甚至昏迷b促进蛋白质的合成,并使软骨生长明显c使呼吸、心率加快,并使体内产热量增加据此判断激素a,b,c的化学名称依次是( )A. 甲状腺激素、胰岛素、生长激素 B. 胰高血糖素、生长激素、甲状腺激素
C. 生长激素、胰岛素、甲状腺激素 D. 胰岛素、生长激素、甲状腺激素27.为验证甲状腺激素具有促进个体发育的功能,某实验小组的同学将一正常幼年家兔的甲状腺摘除并缝合后进行观察。对照组应设为( )A. 用一成年健康的家兔作相同的处理,在相同的环境中观察
B. 用一相似的幼年家兔在去除垂体后作相同处理,在相同的环境中观察
C. 用一相似的幼年家兔在去除下丘脑后作相同处理,在相同的环境中观察
D. 用另一相似的幼年家兔作相同处理,外源补充甲状腺激素并在相同的环境中观察28.人体血糖的调节过程如图所示,下列相关叙述错误的是( )
A. 激素①②分别是胰岛素和胰高血糖素
B. 在血糖调节上,激素①与②共同维持血糖含量的相对稳定
C. 血糖升高时,下丘脑通过神经支配胰岛B细胞分泌①
D. 血糖降低时下丘脑的传出神经兴奋,最终可促使肌糖原分解成葡萄糖29.如图表示人体生命活动调节过程的示意图,请据图判断,下列说法中正确的是( )
A. 该图可以表示神经调节的过程 B. 细胞1的分泌物,只能是蛋白质类物质
C. 如果细胞1是垂体细胞,则细胞2可以表示甲状腺细胞
D. 如果细胞1是胰岛B细胞,则细胞2只能表示肝细胞
30.肾上腺糖皮质激素是一种可使血糖升高的动物激素,当人体受到某一外界刺激后体内会发生下图所示的过程。据图分析,下列叙述正确的是()
注:CRH是促肾上腺皮质激素释放激素 ACTH是促肾上腺皮质激素。A. 人体内肾上腺糖皮质激素分泌的调节与甲状腺激素分泌的调节机理不同
B. 肾上腺糖皮质激素与胰岛素具有协同作用
C. 神经递质作用于下丘脑细胞并不需要经过内环境
D. 下丘脑细胞上既有接受神经递质的受体也有接受肾上腺糖皮质激素的受体第二部分 非选择题 (共40分) 31.(9分)下图为体内细胞与内环境之间的物质交换示意图,据图回答下列问题:(1)此图表示细胞与周围环境的关系,其中毛细血管管壁细胞生活的具体内环境是[ ] 和[ ] 。(2)物质进出细胞的方式有多种。以氧气为例,氧从血液进入组织细胞的方式是 ,氧气主要参与有氧呼吸的第 阶段。(3)血浆、组织液和淋巴三者之间既有密切关系,又有一定区别。一般情况下,②与③成分上的主要区别是 。(4)②中的化学组成中有HCO3、HPO4等物质,它们对于维持内环境 的稳定有重要意义。病人因呼吸受阻,肌细胞会因无氧呼吸产生大量乳酸,乳酸进入血液后,会使血液pH ,但乳酸可以与血液中的 发生反应,使血液的pH维持相对稳定。(5)内环境相对稳定,除了图中所示的器官、系统的协调活动外,还必须在 的调节下进行。 32.(8分)乙酰胆碱是形成记忆所必需的神经递质和形成长期记忆的生理基础。“胆碱能神经元”是一种能合成乙酰胆碱,并在兴奋时能从神经末梢释放乙酰胆碱的传出神经元。目前认为,老年性痴呆与中枢“胆碱能神经元”的大量死亡和丢失有关。某研究小组为研究老年性痴呆的机制,定位损伤大鼠的脑,利用水迷宫测试观察行为学的改变。利用水迷宫进行学习能力以及记忆巩固能力的测验,实验处理和实验结果如下表。请回答下列有关问题:组别实验处理实验结果错误次数完成学习所需时间(秒)A不做任何处理8.76112.39B向大鼠脑的一定区域缓慢注射0.5M缓冲液溶解的鹅膏蕈氨酸lμL15.72149.73(1)神经元受到刺激时能产生兴奋,兴奋在神经元内部以 信号的形式传导,在神经元之间以 信号通过 结构来传递。(2)胆碱能神经活动与受体有关,毒蕈碱受体是其中的一种,B组实验处理的目的是让鹅膏蕈氨酸与 上的毒蕈碱受体结合,使乙酰胆碱与受体的结合受到影响,从而产生与 相似的效果,以达到研究老年性痴呆机制的目的。(3)表中的实验数据表明B组大鼠的 能力较差,从而为老年性痴呆与“胆碱能神经元”有关的猜测提供了实验证据。(4)B组的实验处理需要进行相应的手术,才能将药物注射到大鼠脑的一定区域,如果仅有A组实验作对照,该实验在设计上不够严密,需增加一组做与B组相同的手术同时注射 的实验,当新增一组实验所得的数据与 组相近时,可进一步支持上述猜测。 33.(5分)下图中神经元a、b与痛觉传入有关,神经元c能释放脑啡肽,脑啡肽具有镇痛作用。请回答问题:(1)痛觉感受器产生的兴奋(神经冲动)以 形式沿着a神经元的神经纤维传导,引起突触小体内的 与突触前膜融合,并释放乙酰胆碱。(2)乙酰胆碱与b神经元的细胞体或树突膜上的 结合,产生的兴奋最终传导到 ,产生痛觉。(3)请你根据上图,尝试阐释脑啡肽的镇痛机理: 。 (8分)2016年6月,英国科学家揭示了肠道菌群引发肥胖的机理,又向肥胖症的治疗迈进了一步。如图为肥胖症发生机理的部分示意图(“+”表示增强),请回答下列相关问题:(1)由图可知,副交感神经兴奋会________(填“促进”或“抑制”)胰岛素的产生,从而引起血糖含量________,进入细胞内的葡萄糖可________________,从而引起肥胖。(2)肠道中微生物产生的乙酸增多,会引起副交感神经兴奋,副交感神经会分泌_______作用于胃黏膜分泌细胞,促进胃饥饿素的产生,胃饥饿素产生的调节方式属于________调节。营养物质的摄入量增多又会使微生物产生乙酸的量增加,说明①②③过程属于________调节。(3)胃饥饿素可以使下丘脑的摄食中枢兴奋,动物食欲增强、摄食量增加,还可以使下丘脑分泌的______________激素减少,使甲状腺激素分泌减少,降低细胞内物质氧化分解,进而导致肥胖。下丘脑通过垂体调节甲状腺激素的产生,属于________调节。 35.(4分)下图表示甲刺激引起的人体生命活动调节过程。乙表示某种参与调节的器官,①~④表示相关过程。回答下列问题: (1)图中激素A为___________。激素A能与肝细胞结合并使血糖升高的原因是_________________ 。(2)若甲刺激为血糖浓度升高,则“甲刺激→乙胰岛”这一途径属于血糖调节的______(填“神经”或“体液”)调节途径。若甲刺激为食物过咸,则激素C为______________。 36.(6分)阅读下面的材料,回答问题: 1896年,Sherrington C.S.把神经元与神经元之间的机能接点命名为突触。在20世纪30年代,对于突触之间是电学传递还是化学传递曾发生过争论。Loewi Otto等科学家用实验证明突触之间存在化学传递。Furshpan和Potter在1959年首先指出在螯虾的可兴奋细胞之间有电学传递。使用细胞内微电极技术记录鳌虾腹神经节内神经纤维的膜电位(如图 1),他们发现了神经元之间介导动物逃避反射的电突触。 电突触普遍存在于无脊椎动物的神经系统中,在动物的逃避反射中发挥重要作用。在哺乳动物的神经系统和视网膜中,电突触主要分布于需要高度同步化的神经元群内的细胞之间。形成电突触的两个相邻细胞间的距离特别小,两侧的神经元膜上都存在一些贯穿质膜的蛋白,称为连接子。突触前膜和后膜上的连接子相对形成缝隙连接(如图2)。连接子中间形成一个通道,允许小的水溶性分子通过。通过连接子,许多带电离子可以从一个细胞直接流入另一个细胞,形成局部电流和突触后电位。在化学性突触,从冲动到达突触前膜至突触后细胞出现电位变化,有接近1ms的延迟(即突触延迟)。电突触没有延迟,电流瞬间从一个细胞传递到下一个细胞。在大多数情况下,电突触的传递是双向的。 (1)当神经末梢有神经冲动传来时,突触前膜释放 (如乙酰胆碱等),经扩散通过突触间隙,然后与突触后膜上的 结合,从而在化学突触间传递信息。(2)填表比较电突触与化学突触传递兴奋的差异。(3)在图1所示实验中,刺激突触前神经元后,发现 ,研究者据此提出“在螯虾的可兴奋细胞之间有电学传递”的假设。 首师附密云中学2021-2022第一学期阶段练习.高二生物 参考答案一、选择题(1-30每题2分,共60分)1-5 DABAC 6-10 D D C A A 11-15 C A BDA 16-20 B DC BC 21-25 B C DBB 26-30 DD D CD二、非选择题(每空1分)31.(9分)(每空1分) (1)②血浆 ③组织液 (2)自由扩散 三 (3)②中蛋白质含量高于③ (4) pH 降低 NaHCO3 (5)神经--体液--免疫 32.(8分)(每空1分)(1)电 化学 突触 (2)突触后膜 胆碱能神经元死亡和丢失 (3)学习能力和记忆巩固能力 (4)不含鹅膏蕈氨酸的缓冲液 A33.(5分)(每空1分)(1)电信号 突触小泡 (2)受体 大脑皮层 (3)脑啡肽被c神经元释放后,作用于a神经元,会引起a神经元释放乙酰胆碱的量下降,从而起到镇痛作用。34.(8分)(每空1分)(1)促进;降低;转化成脂肪
(2)神经递质;神经; (正)反馈(3)促甲状腺激素释放;分级(或“激素”“体液”) 35. (4分)(每空1分)(1)肾上腺素; 肝细胞膜上有激素A的特异性受体,且激素A能促进肝糖原分解(及脂肪等非糖物质转化为血糖)
(2)神经;抗利尿激素;36.(6分)(每空1分)(1)神经递质 受体 (2)①突触前膜与突触后膜通过缝隙连接而连接起来 ②从突触前膜传到突触后膜(或单方向的) ③快 (3)没有突触延迟
相关试卷
这是一份2022-2023学年北京市首都师范大学附属密云中学高三上学期10月阶段性练习生物试题含答案,共13页。试卷主要包含了10等内容,欢迎下载使用。
这是一份2022-2023学年北京市首都师范大学附属密云中学高二上学期10月阶段性练习生物试题含答案,共10页。试卷主要包含了下列过程发生在人体内环境中的是,根据如图判断,正确的描述是,PM2,下列不属于副交感神经的作用的是等内容,欢迎下载使用。
这是一份2022-2023学年北京市首都师范大学附属密云中学高二上学期10月阶段性练习生物试题含答案,共10页。试卷主要包含了下列过程发生在人体内环境中的是,根据如图判断,正确的描述是,PM2,下列不属于副交感神经的作用的是等内容,欢迎下载使用。
