


甘肃省张掖市高台县第一中学2023届高三化学上学期期中试题(Word版附解析)
展开2022--2023学年度上学期高三期中检测试卷
化学
本试卷分第Ⅰ卷(选择题)和第Ⅱ卷(非选择题)两部分。共8页,总分100分,考试时间90分钟。
可能用到的相对原子质量:H 1 C 12 N 14 O 16 Cl 35.5 Mn 55 Fe 56
第Ⅰ卷(选择题共42分)
一、选择题:本题共14小题,每小题3分,共42分。在每小题给出的四个选项中,只有一项是符合题目要求的。
1.下列过程的现象与氧化还原反应有关的是( )
A.氨遇氯化氢气体,产生白烟
B.铜片投入浓硝酸中,产生红棕色气体
C.向溶液中滴入KSCN溶液后,溶液变为红色
D.向NaCl溶液中滴入酸化的溶液,产生白色沉淀
2.下列从海洋中获取物质的方案不合理的是( )
A.粗盐先通过除杂、精制得到饱和食盐水,然后电解得到氯气,最后与石灰乳反应制得漂白粉
B.苦卤酸化后通入氯气得到溴水,用热空气吹出后将其通入水溶液中,最后通入氯气后蒸馏得粗溴
C.干海带灼烧后加水浸取,然后加入溶液得到碘水,最后通过萃取、分液、蒸馏得到碘单质
D.向海水中加入石灰乳得到,加入盐酸得到溶液,最后电解该溶液得到镁单质
3.利用反应 ,可净化汽车尾气,如果要同时提高该反应的速率和NO的转化率,可采取的措施是( )
A.降低温度 B.增大压强同时加催化剂
C.升高温度同时充入 D.及时将和从反应体系中移走
4.下列关于化学反应的速率和限度的说法不正确的是( )
A.任何可逆反应都有一定的限度
B.影响化学反应速率的条件有温度、催化剂、浓度等
C.化学平衡状态指的是反应物和生成物浓度相等时的状态
D.决定反应速率的主要因素是物质本身的性质
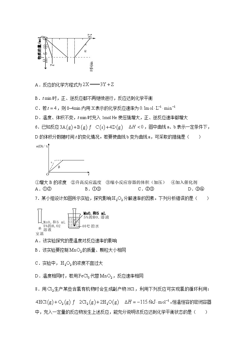
5.一定温度下,在容积为2L的恒容密闭容器中,某一反应中X、Y、Z三种气体的物质的量随时间变化的曲线如图所示。下列表述中正确的是( )
A.反应的化学方程式为
B.t min时,正、逆反应都不再继续进行,反应达到化学平衡
C.若,则0~4min内用X表示的化学反应速率为
D.温度、体积不变,t min时充入1mol He使压强增大,正、逆反应速率都增大
6.已知反应 ,图中曲线a、b表示一定条件下,D的体积分数随时间t的变化情况。若要使曲线b变为曲线a,可采取的措施是( )
①增大B的浓度 ②升高反应温度 ③缩小反应容器的体积(加压) ④加入催化剂
A.①② B.①③ C.②③ D.③④
7.某小组设计如图所示实验,探究影响分解速率的因素。下列分析错误的是( )
A.该实验探究的是温度对反应速率的影响
B.该实验要控制的质量、颗粒大小相同
C.实验中,的浓度不宜过大
D.温度相同时,若用代替,反应速率相同
8.用生产某些含氯有机物时会生成副产物HCl,利用下列反应可实现氯的循环利用: 。恒温恒容的密闭容器中,充入一定量的反应物发生上述反应,能充分说明该反应达到化学平衡状态的是( )
A.气体的质量不再改变
B.氯化氢的转化率不再改变
C.断开4mol H—Cl键的同时生成4mol H—O键
D.
9.某探究小组利用丙酮的溴代反应来研究反应物浓度与反应速率的关系。反应速率通过测定溴的颜色消失所需的时间来确定。在一定温度下,获得如下实验数据:
实验序号
初始浓度
溴颜色消失所需时间/s
HCl
①
0.80
0.20
0.0010
290
②
1.60
0.20
0.0010
145
③
0.80
0.40
0.0010
145
④
0.80
0.20
0.0020
580
分析实验数据所得出的结论不正确的是( )
A.增大,增大 B.增大,增大
C.增大,增大 D.实验②和③的相等
10.下列事实能用勒夏特列原理来解释的是( )
A.被氧化为,往往需要使用催化剂:
B.500℃左右的温度比室温更有利于合成氨反应:
C.、、HI平衡混合气体加压后颜色加深:
D.实验室采用排饱和食盐水的方法收集氯气:
11.已知,平衡体系中气体的平均摩尔质量()在不同温度下随压强p的变化曲线如图所示。下列说法正确的是( )
A.温度:
B.平衡常数:
C.反应速率:
D.当时,
12.一定温度下,在5L的恒容密闭容器中发生反应。反应过程中的部分数据如表所示:
t/min
/mol
/mol
/mol
0
a
24
0
5
13
6
10
12
15
8
下列说法正确的是( )
A.的初始浓度为
B.0~5min用表示的平均反应速率为
C.平衡状态时,
D.的平衡转化率为25%
13.一种新型燃料电池以二氧化硫和空气为原料,工作原理如图所示。下列说法不正确的是( )
A.电路中每通过1mol电子,有1mol从a电极迁移到b电极
B.该电池实现了制备硫酸、发电、环保三位一体的结合
C.该电池工作时,b电极附近pH逐渐降低
D.相同条件下,放电过程中消耗的和的体积比为2:1
14.一定条件下,向密闭容器中充入一定量的。反应达到平衡时,的体积分数与温度、压强的关系如图所示,下列说法正确的是( )
A.达到平衡时, B.a点时,的转化率为25%
C.b、c两点对应的平衡常数: D.压强:
第Ⅱ卷(非选择题共58分)
二、非选择题:本题共5小题,共58分。
15.(12分)A、B、D、E、X是原子序数依次增大的五种短周期元素。A是元素周期表中相对原子质量最小的元素,A、B能形成两种液态化合物和。D是短周期中原子半径最大的主族元素,E的周期序数和族序数相等,D、X的原子最外层电子数之和为8。
(1)的电子式为______;E在元素周期表中的位置是______。
(2)如图所示,将X单质的水溶液分别滴入盛有不同试剂的试管中。
①试管a中发生反应的化学方程式为______,该反应可用于制备漂白液。
②试管b中的实验现象为______,说明X的非金属性强于硝,从原子结构的角度解释其原因:______。
(3)镓()与E为同主族元素,氮化镓(GaN)作为第三代半导体材料,具有耐高温、耐高电压等特性,随着5G技术的发展,GaN商用进入快车道。下列相关说法中,正确的是______(填字母)。
A.Ga位于元素周期表的第四周期 B.GaN中Ga的化合价为+3
C.的离子半径小于的离子半径
(4)是一种高效消毒剂,工业上用其处理中性废水中的锰,使转化为沉淀除去,X被还原至最低价,该反应的离子方程式为______。
16.(12分)二氧化氯是一种黄绿色到橙黄色的气体。工业上制备二氧化氯的方法之一是用甲醇在酸性介质中与氯酸钠反应。二氧化氯能与许多化学物质发生爆炸性反应,遇水则生成次氯酸、氯气和氧气。
回答下列问题:
(1)将二氧化氯通入品红溶液中,溶液褪色的原因是______。
(2)配平下列反应的化学方程式(中H为+1价,O为―2价):
__________________________________________
(3)上述反应中,被氧化的元素是______。还原产物与氧化产物的物质的量之比是______。
(4)根据上述反应可推知______(填字母)。
a.氧化性: b.氧化性:
c.还原性: d.还原性:
(5)若转移的电子数目为(为阿伏加德罗常数的值),则反应产生气体的体积约为______L(标准状况)。
(6)消毒效率常以单位质量的消毒剂得到的电子数表示。的消毒效率是的______倍(保留两位小数)。
17.(10分)已知和(草酸)在酸性溶液中会发生氧化还原反应生成气体。甲、乙两个实验小组欲探究影响化学反应速率的因素,设计实验方案如下(实验中所用溶液均已酸化)。
(1)甲组:通过测定单位时间内生成气体体积的量来比较化学反应速率,实验装置如图所示。
实验时分液漏斗中A溶液一次性加入,A、B的成分见下表:
序号
A溶液
B溶液
①
2mL溶液
4mL溶液
②
2mL溶液
4mL溶液
③
2mL溶液
4mL溶液,少量(催化剂)
该实验探究的是______对化学反应速率的影响。在反应停止之前,相同时间内针筒中所得的体积由大到小的顺序是______(填实验序号)。
(2)乙组:通过测定溶液褪色所需时间的长短来比较化学反应速率。
取两支试管各加入溶液,另取两支试管各加入4mL溶液,将四支试管分成两组(每组各有一支试管盛有溶液与溶液),一组放入冷水中,另一组放入热水中,一段时间后,分别混合并振荡,记录溶液褪色所需时间。该实验试图探究______对化学反应速率的影响,但该组同学始终没有看到溶液完全褪色,其原因是______。
(3)写出溶液与溶液反应的离子方程式:______。若用溶液来滴定溶液,先取10.00mL溶液于烧杯中,滴定后读出消耗溶液的体积为4.50mL,试计算出溶液的浓度:______。
18.(12分)25℃时,在容积为2L的密闭容器中,气态物质A、B、C的物质的量随时间t的变化如图所示,已知达到平衡后,降低温度,A的转化率增大。
(1)根据上图数据,写出该反应的化学方程式:______。此反应的平衡常数的表达式K=______[用含、、的代数式表示],从反应开始到第一次平衡时的平均速率______。
(2)在5~7min内,若K值不变,则此处曲线变化的原因是______。
(3)下图表示此反应的反应速率v和时间t的关系图:
各阶段的平衡常数如下表所示:
、、、之间的关系为______(用“>”“<”或“=”连接)。A的转化率最大的一段时间是______。
19.(12分)某小组研究发现某条件下可实现乙醛的分解,其热化学方程式为 。回答下列问题:
(1)已知几种共价键的键能如下:
共价键
C—H
C—C
C—O
C≡O
键能/()
413
347
745
958.5
上述反应的______。
(2)上述正反应速率方程为(k为速率常数,与温度、催化剂有关)。实验测得的反应速率与浓度关系如表所示:
0.1
0.2
0.3
0.4
0.020
0.081
0.182
0.318
①上述速率方程中,n=______(n为整数)。
②时,正反应速率为______。
③下列有关说法正确的是______(填字母)。
A.升高温度,k增大;加催化剂,k减小 B.升高温度,k减小;加催化剂,k增大
C.降低温度,k减小;加催化剂,k增大 D.降低温度,k增大;加催化剂,k减小
(3)在一定温度下,向恒容密闭容器中充入1mol,在一定条件下达到平衡。
①下列情况表明上述反应达到平衡状态的是______(填字母)。
A.保持不变 B.混合气体密度保持不变
C.气体压强保持不变 D.消耗速率等于生成速率
②平衡后再充入少量乙醛,平衡______(填“向左”“向右”或“不”)移动,达到新平衡时乙醛的平衡转化率______(填“增大”“减小”或“不变”)。
(4)一定温度下,向某密闭容器中充入适量,测得的转化率与压强的关系如图所示。当压强为4MPa时,该反应的平衡常数______(结果保留三位有效数字且带单位)。(提示:用各物质分压计算的平衡常数为,分压=总压×物质的量分数)
参考答案及解析
一、选择题
1.B【解析】氨遇氯化氢气体,发生反应,没有元素化合价的变化,不是氧化还原反应,A不符合题意;铜片投入浓硝酸中,发生反应,Cu和N元素的化合价发生变化,属于氧化还原反应,B符合题意;向溶液中滴入KSCN溶液,发生络合反应,没有元素化合价的变化,不是氧化还原反应,C不符合题意;向NaCl溶液中滴入酸化的溶液,发生反应,没有化合价的变化,不是氧化还原反应,D不符合题意。
2.D【解析】粗盐先通过除杂除去镁离子、硫酸根离子、钙离子等,精制得到饱和食盐水,然后电解饱和食盐水得到氯气,最后氯气与石灰乳反应制得漂白粉,获取物质的方案合理,故A正确;苦卤酸化后通入氯气得到溴水,热空气吹出后用二氧化硫吸收富集溴,再通入氯气氧化得到溴单质,方案合理,故B正确;干海带灼烧后加水浸取,然后加入溶液得到碘水,最后通过萃取、分液、蒸馏得到碘单质,方案合理,故C正确;向海水中加入石灰乳得到,加入盐酸得到溶液,蒸发浓缩,结晶析出氯化镁晶体,在氯化氢气流中失去水得到氯化镁固体,最后电解熔融氯化镁得到镁单质,电解氯化镁溶液得不到单质镁,方案不合理,故D错误。
3.B【解析】该反应正反应为放热反应,降低温度,化学平衡向正反应方向移动,NO的转化率增大,化学反应速率减慢,故A错误;增大压强同时加催化剂,化学反应速率加快,催化剂不能使平衡移动,但增大压强可使平衡向正反应方向移动,NO的转化率增大,故B正确;升高温度,化学反应速率加快,化学平衡向吸热方向移动,即向逆反应方向移动,NO的转化率减小,同时充入,化学平衡向逆反应方向移动,NO的转化率减小,故C错误;将和从反应体系中移走,平衡向正反应方向移动,NO的转化率增大,但反应速率减小,故D错误。
4.C【解析】任何可逆反应都有一定的限度,符合可逆反应的规律,故A正确;温度、催化剂、浓度等均可影响化学反应速率,故B正确;化学平衡状态指的是反应物和生成物浓度不再变化时的状态,而不一定是相等时的状态,故C错误;决定反应速率的主要因素是物质本身的性质,故D正确。
5.C【解析】由图像可以看出,反应中X的物质的量减小,Y、Z的物质的量增多,则X为反应物,Y、Z为生成物,且,则该反应的化学方程式为,故A错误;t min时,正、逆反应继续进行,反应达到化学平衡,是动态平衡,故B错误;若,则0~4min内用X表示的化学反应速率,故C正确;温度、体积不变,tmin时充入1mol He使压强增大,但不改变原来各物质的浓度,正、逆反应速率不变,故D错误。
6.D【解析】分析反应方程式可知,该反应为放热反应,反应前后气体分子数不变,由图像信息可知条件改变后D的百分含量不变,但是达到平衡的时间缩短,可知改变的条件只能提高化学反应速率,对化学平衡无影响,据此分析。①增大B的浓度化学反应速率增大,但同时平衡正向移动,会改变D的百分含量,与图像不符;②升高反应温度可以加快化学反应速率,但同时会使平衡逆向移动,降低D的百分含量,与图像不符;
③缩小反应容器的体积(加压)可以加快反应速率,因该反应前后气体分子数不变,故加压对平衡无影响,不改变D的百分含量,与图像吻合;④加入催化剂可加快化学反应速率且对平衡无影响,与图像吻合。
7.D【解析】只有温度不同,故该实验探究的是温度对反应速率的影响,故A正确;研究温度对化学反应速率的影响,则该实验要控制的质量、颗粒大小相同,故B正确;浓度越大,反应速率越快,导致反应现象不明显,故实验中的浓度不宜过大,故C正确;不同的催化剂,催化效果不同,故温度相同时,用代替,反应速率不一定相同,故D错误。
8.B【解析】气体的质量一直不变,所以气体的质量不再改变不一定达到平衡状态,故A错误;氯化氢的转化率不再改变,说明各物质的量不变,反应达到平衡状态,故B正确;只要反应发生就存在断开4mol H—Cl键的同时生成4mol H—O键,故C错误;,不能说明各物质的量不变,故D错误。
9.B【解析】实验①②进行比较,②相当于将①中的增大为原来的二倍,反应时间变为原来的一半,则表明增大,A正确;实验①④进行比较,④相当于将①中的增大为原来的二倍,反应时间也变为原来的二倍,则表明不变,B错误;实验①③进行比较,③相当于将①中的增大为原来的二倍,反应时间变为原来的一半,则表明增大,C正确;从表中数据可以看出,实验②和③中反应所需的时间相同,则相等,D正确。
10.D【解析】加入催化剂有利于加快二氧化硫生成三氧化硫的反应速率,但是不会引起平衡移动,不能用勒夏特列原理解释,故A错误;合成氨的正反应是放热反应,升高温度平衡逆向移动,但500℃左右的温度比室温更有利于合成氨反应,不能用平衡移动原理解释,故B错误;的平衡中,增大压强,气体浓度增大,颜色加深,平衡不移动,不能用勒夏特列原理解释,故C错误;实验室可用排饱和食盐水的方法收集氯气,氯气与水的反应是可逆反应,饱和氯化钠溶液中氯离子浓度大,化学平衡逆向进行,减小氯气溶解度,能用勒夏特列原理解释,故D正确。
11.C【解析】由于该反应是吸热的反应,反应前后气体质量守恒,所以温度降低,平衡体系中气体的平均摩尔质量增大,反应逆向进行,所以可判断出,故A错误;a点和c点是在同一温度下,所以,故B错误;温度越高,反应速率越快,压强越大,反应速率越快,根据上述分析可知,且b点压强大于a点,所以,故C正确;设,则有,所以,故D错误。
12.D【解析】根据化学方程式将表中数据补充完整。
t/min
0
16
24
0
5
13
15
6
10
12
12
8
15
12
12
8
的初始浓度为,故A错误;0~5min用表示的平均反应速率为,故B错误;平衡状态时,,故C错误;的平衡转化率为,故D正确。
13.C【解析】通入的一极为电池负极,即a电极为负极,发生氧化反应生成硫酸,电极反应式为,通入空气的一极为正极,即b电极为正极,电极反应式为,装置的总反应为。a电极为负极,b电极为正极,由正极反应式可判断,电路中每通过1mol电子,有1mol从a电极迁移到b电极,故A正确;是污染性气体,电池负极通入的气体发生氧化反应生成硫酸,既减少了环境污染,又将其转换为电能,充分利用,故B正确;b电极的电极反应式为,b电极附近pH逐渐升高,故C错误;由总反应式可知,相同条件下,放电过程中消耗的和的体积比为2:1,故D正确。
14.B【解析】由化学方程式可知达到平衡时,,故A错误;设加入的为2mol,生成的为,
,,则的转化率为,故B正确;由题图可知,随温度升高,的体积分数增大,可得升高温度,平衡正向移动,则正向为吸热反应,温度升高K增大,c点温度高于b点,所以,故C错误;由题图可知,温度一定时,下的体积分数大,该反应正向气体化学计量数增大,压强减小,有利于平衡正向移动,所以,故D错误。
二、非选择题
15.(1)(1分) 第三周期第ⅢA族(1分)
(2)①(2分)
②溶液变蓝(2分)氯原子和碘原子最外层都是7个电子,但氯原子半径比碘原子半径小,原子核对核外电子的吸引力强,得电子能力强,失电子能力弱,所以氯的非金属性比碘强(2分)
(3)AB(2分)
(4)(2分)
【解析】A是元素周期表中相对原子质量最小的元素,则A为H元素;A、B能形成两种液态化合物和,则B为O元素;D是短周期中原子半径最大的主族元素,则D为Na元素;E的周期序数和族序数相等,且E原子序数大于D,则E为A1元素;D、X的原子最外层电子数之和为8,D最外层电子数为1,则X最外层电子数为7,且X原子序数大于D,则X为Cl元素,以此分析。由上述分析可知,A为H元素,B为O元素,D为Na元素,E为Al元素,X为Cl元素。
(1)为,其电子式为,E为Al元素,在元素周期表中的位置是第三周期第ⅢA族。
(2)①X为Cl元素,将新制氯水滴入氢氧化钠溶液中发生反应。
②将新制氯水滴入淀粉-KI溶液中发生反应,淀粉遇碘显蓝色,则现象为溶液变蓝,Cl元素的非金属性强于I是由于氯原子和碘原子最外层都是7个电子,但氯原子半径比碘原子半径小,原子核对核外电子的吸引力强,得电子能力强,失电子能力弱,所以氯的非金属性比碘强。
(3)Ga位于元素周期表第四周期第ⅢA族,故A正确;GaN中N的化合价为-3,根据化合物中化合价代数和为0可知,Ga的化合价为+3,故B正确;的电子层数大于的电子层数,则的离子半径大于的离子半径,故C错误。
(4)为,与反应生成沉淀和,根据化合价升降守恒可得。
16.(1)二氧化氯与水反应生成的次氯酸具有漂白性(2分)
(2)1 6 1 6 3 (2分)
(3)中―2价的碳(1分) 6∶1(1分)
(4)bc(2分) (5)7.84(2分) (6)2.63(2分)
【解析】(1)二氧化氯与水反应生成的次氯酸具有漂白性,可以使品红溶液褪色。
(2)根据元素守恒,左侧加硫酸,右侧加水,氧化剂是,其中氯元素的化合价从+5降低到+4,化合价降低了1,中碳元素的化合价从―2升高到+4,化合价升高了6,根据氧化剂得电子的物质的量与还原剂失电子的物质的量相等,配平氧化剂和还原剂,根据元素守恒,配平其余物质,得到化学方程式。
(3)反应中,化合价升高被氧化的元素是中―2价的碳,还原产物是二氧化氯,氧化产物是二氧化碳,还原产物和氧化产物的物质的量之比是6∶1。
(4)氧化剂是,还原剂是,氧化产物是,还原产物是,氧化剂的氧化性大于氧化产物,还原剂的还原性大于还原产物,故说明氧化性,还原性。
(5)根据甲醇和氯酸钠的化学反应可知,生成7mol气体,转移6mol电子,若转移的电子数目为即0.3mol,则生成0.35mol气体,气体在标准状况下的体积。
(6),的消毒效率是的2.63倍。
17.(1)浓度和催化剂(2分) ③②①(2分)
(2)温度(1分) 溶液过量(1分)
(3)(2分) (2分)
【解析】(1)对比①②实验可探究浓度对化学反应速率的影响,因为②中A溶液的浓度比①中的大,其他条件完全相同:对比②③实验可探究催化剂对化学反应速率的影响,因为③中使用了催化剂,其他条件完全相同;②中A溶液的浓度比①中的大,所以化学反应速率大,相同时间内②生成的体积大,③使用了催化剂,故相同时间内③中所得二氧化碳最多。
(2)其他条件完全相同,只是一组放入冷水中,另一组放入热水中,可知这个实验的目的是探究温度对化学反应速率的影响;草酸与高锰酸钾反应的离子方程式为,草酸的物质的量为,高锰酸钾的物质的量为,由离子方程式可知,高锰酸钾过量,故始终没看到溶液完全褪色。
(3)溶液与溶液反应的离子方程式为;若用溶液来滴定溶液,先取10.00mL溶液于烧杯中,滴定后读出消耗溶液的体积为4.50mL,的物质的量为,溶液浓度为。
18.(1)(2分) (2分) (2分)
(2)增大压强(2分) (3)(2分) (2分)
【解析】(1)由图中曲线变化情况可知,A和B是反应物,C是生成物,再由物质的量的变化值可得化学计量数之比。
(2)根据反应达到平衡后,降低温度,A的转化率增大,可知正反应是放热反应。在5~7min内,K值不变,说明平衡移动不是由温度变化引起的,因此此时改变的条件只能是增大压强。
(3)根据图像分析可知,处改变的条件是升高温度,平衡逆向移动,处改变的条件是使用催化剂,处改变的条件是减小压强,平衡逆向移动,因此有,A的转化率最大的一段时间是。
19.(1)+133.5(2分)(2) ①2(2分) ②(1分) ③C(1分)
(3)①AC(2分) ②向右(1分) 减小(1分) (4)2.25MPa(2分)
【解析】(1)反应的焓变=反应物的总键能―生成物的总键能,则。
(2)①由表中数据可知,温度不变,每增大为原来的2倍,反应速率均约增大为原来的4倍,而,则。
②由表中数据可知,当时,由于k为速率常数,只与温度、催化剂有关,则当时,。
③其他条件不变,升高温度时,反应物浓度不变,反应速率增大,说明k增大,同理降低温度,k减小;加催化剂,反应物浓度不变,反应速率增大,说明k也增大,故C正确。
(3)①保持不变,说明各组分浓度不再改变,反应达到平衡状态,故A正确;反应前后混合气体的质量不变,容器的容积不变,则混合气体的密度始终保持不变,不能判断反应达到平衡状态,故B错误;反应前后混合气体的物质的量改变而容器的体积不变,则混合气体的压强是变化量,当混合气体的压强保持不变时,反应达到平衡状态,故C正确;的消耗和的生成都是逆反应,速率始终相等,不能判断反应达到平衡状态,故D错误。
②平衡后向恒容密闭容器再充入少量乙醛,乙醛浓度增大,平衡向右移动,根据等效平衡原理,相当于对原平衡增大压强,平衡向气体体积减少的左侧移动,乙醛的平衡转化率减小。
(4)当压强为4MPa时,设起始的物质的量为1mol,根据图中数据,列出三段式:
.
则该反应的平衡常数。
甘肃省张掖市高台县2023_2024学年高三化学上学期9月月考试题: 这是一份甘肃省张掖市高台县2023_2024学年高三化学上学期9月月考试题,共16页。试卷主要包含了96L气体生成时,转移电子数为,下列事实涉及的化学反应正确的是,下列实验装置能达到实验目的的是等内容,欢迎下载使用。
甘肃省张掖市高台县第一中学2022-2023学年高二下学期7月月考化学试题(解析版): 这是一份甘肃省张掖市高台县第一中学2022-2023学年高二下学期7月月考化学试题(解析版),共22页。试卷主要包含了5 Fe56, 据报道, 下列说法错误的有等内容,欢迎下载使用。
甘肃省张掖市高台县第一中学2022-2023学年高二下学期7月月考化学试题(解析版): 这是一份甘肃省张掖市高台县第一中学2022-2023学年高二下学期7月月考化学试题(解析版),共22页。