2021石嘴山三中高三上学期期中考试生物无答案
展开单项选择题(每小题1分,共60分)
1.2019年底引发肺炎疫情的新型冠状病毒(2019-nCV),属于单链(+)RNA病毒。下列叙述正确的是( )
A.2019-nCV的遗传物质中含有胸腺嘧啶脱氧核苷酸
B.2019-nCV侵入人体后,在内环境中不会发生增殖
C.人体细胞能为2019-nCV的繁殖提供模板、原料和能量等
D.2019-nCV在人体细胞的核糖体上合成多肽链需要RNA聚合酶的催化
2.科学家人工合成了蕈状支原体的基因组,并将其植入到与它亲缘关系很近的细菌内,获得了能生长繁殖的全新蕈状支原体。下列关于这种全新蕈状支原体的叙述,正确的是( )
A. 无线粒体,故不能进行有氧呼吸供能 B. 无染色体,故基因组遗传物质为RNA
C. 催化代谢的酶的形成都经过转录过程 D. 通过有丝分裂增加细胞数量实现繁殖
3.有些作物的种子入库前需要经过风干处理。与风干前相比,下列说法错误的是( )
A.风干种子中有机物的消耗减慢 B.风干种子上微生物不易生长繁殖
C.风干种子中细胞呼吸作用的强度高 D.风干种子中结合水与自由水的比值大
4.下列有关生物体中有机物的叙述,正确的是( )
A.含有C、H、O、N元素的有机物属于生物大分子 B.DNA分子解旋后,空间结构改变,将失去其功能
C.淀粉、蛋白质、脂肪在氧化分解时都能释放出能量 D.动物激素是基因表达的直接产物,可调节生命活动
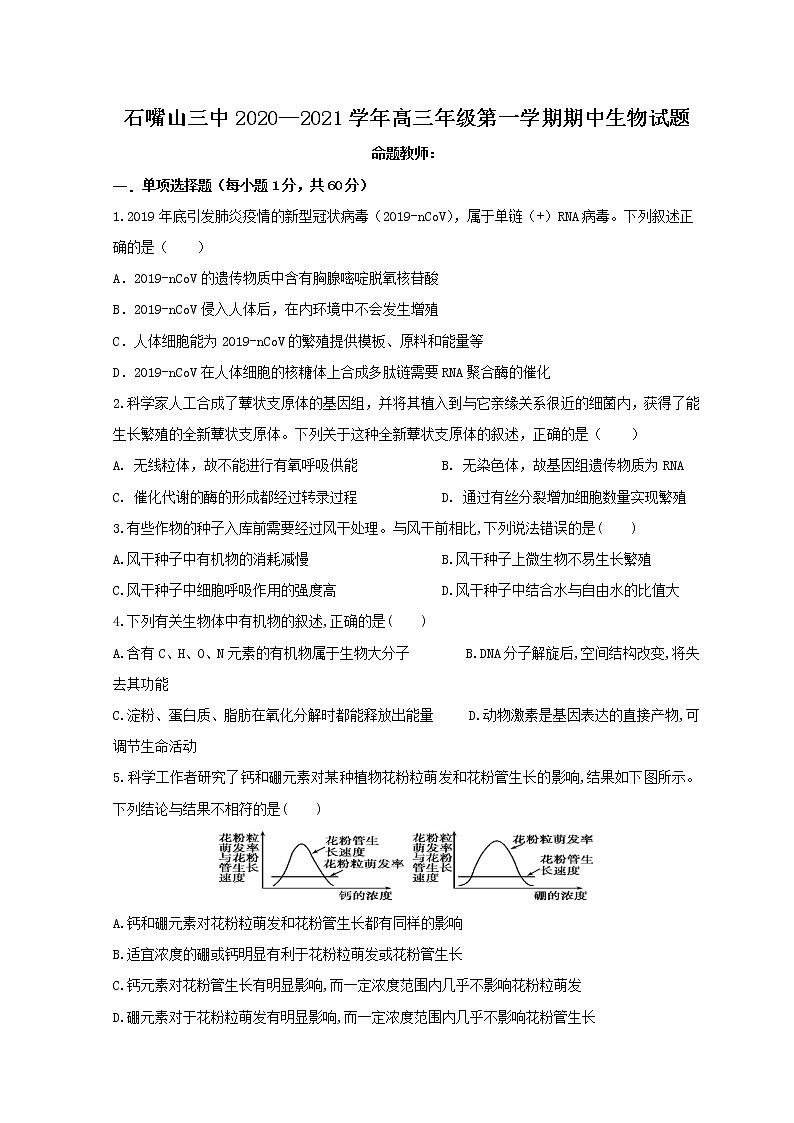
5.科学工作者研究了钙和硼元素对某种植物花粉粒萌发和花粉管生长的影响,结果如下图所示。下列结论与结果不相符的是( )
A.钙和硼元素对花粉粒萌发和花粉管生长都有同样的影响
B.适宜浓度的硼或钙明显有利于花粉粒萌发或花粉管生长
C.钙元素对花粉管生长有明显影响,而一定浓度范围内几乎不影响花粉粒萌发
D.硼元素对于花粉粒萌发有明显影响,而一定浓度范围内几乎不影响花粉管生长
6.如图①~④表示四种化合物的元素组成。下列叙述正确的是( )
若①是ATP,那么P存在于腺嘌呤中 B.若④是氨基酸,那么N只存在于与中央碳原子相连的氨基中
C.若③是糖原,那么彻底水解后会产生CO2和H2O D.若②是油脂,那么O的含量较糖类少
7.现提供可配制试剂的溶液:甲液(0.1 g/mL的NaOH溶液)、乙液(0.05 g/mL的CuSO4溶液)以及蒸馏水。如果充分利用上述试剂及必需的实验用具。可灵活性地鉴别出下列哪些物质( )
①葡萄糖 ②蔗糖 ③胃蛋白酶 ④RNA
A.只有① B. ①和② C. ①和③ D. ②、③和④
8.下列关于细胞的叙述,不能体现“结构与功能相适应”观点的是( )
A. 豚鼠胰腺腺泡细胞代谢旺盛,核仁的体积较大
B. 人体细胞的细胞膜外侧分布有糖蛋白,有利于接收信息
C. 小肠绒毛上皮细胞内的线粒体分布在细胞中央,有利于吸收和转运物质
D. 植物根尖成熟区细胞含有大液泡,有利于调节细胞的渗透压
9.下列关于细胞内“骨架”或“支架”的叙述,错误的是( )
A.真核细胞中的细胞骨架与细胞分裂、分化有关 B.磷脂双分子层和蛋白质分子构成了细胞膜的基本支架
C.RNA分子的基本骨架是核糖和磷酸交替连接构成的 D.生物大分子的单体都以碳原子构成的碳链为基本骨架
10.牛奶中的某种β-酪蛋白存在A1、 A2两种不同类型,二者氨基酸序列上的差异及消化产物如图所示。研究发现,BCM-7会引起部分饮用者出现腹泻等肠胃不适反应。标注“A2奶”的乳品在国内外市场受到越来越多消费者的青睐。下列相关分析不正确的是( )
A.A1 型β-酪蛋白消化生成BCM-7的过程涉及肽键的断裂
B.A1、A2两种酪蛋白氨基酸序列的差异很可能是由基因突变引起的
C.消化酶能识别特定氨基酸序列并催化特定位点断裂体现了酶的专一性
D.“A2奶”不含A1型β-酪蛋白因而对所有人群均具有更高的营养价值
11.某兴趣小组采用两种途径处理鸡蛋清溶液,过程如图所示。有关叙述正确的是( )
A.①、②所依据的原理不同,过程②破坏了蛋白质的空间结构和肽键
B.③、④所依据的原理不同,过程③破坏了蛋白质的空间结构和肽键
C.在溶解后产生的溶液中分别加入双缩脲试剂,都会变成紫色
D.过程②产生的蛋白块也可用③的方法进行溶解
12.通道蛋白是一类跨越细胞膜磷脂双分子层的蛋白质,没有ATP酶活性,包括水通道蛋白和离子通道蛋白两大类:肾小管、集合管对水的重吸收与水通道蛋白有关;一种离子通道只允许一种离子通过,且只有在特定刺激时才瞬间开放。根据以上信息,结合所学知识判断,有关说法正确的是( )
A.物质通过通道蛋白的过程,会导致细胞内ADP含量升高
B.抗利尿激素发挥作用,可能会使靶细胞膜上的水通道蛋白开启
C.神经元动作电位产生的原因是K+通道开放,K+顺浓度梯度流出细胞
D.通道蛋白由游离在细胞质的核糖体合成,直接运输到细胞膜上
13.有关组织细胞中化合物鉴定实验,下列叙述正确的是( )
A. 在甘蔗茎的组织样液中加入斐林试剂,温水浴后液体由蓝色变成砖红色
B. 在大豆种子匀浆液中加入双缩脲试剂,液体颜色变成紫色
C. 脂肪鉴定实验中,应使用体积分数为95%的酒精洗去浮色
D. 酵母菌的呼吸作用方式可用溴麝香草酚蓝水溶液是否变色来鉴定
14.下列关于细胞的成分、结构及功能的叙述中,正确的有( )
①有核糖体细胞一定能合成分泌蛋白 ②没有线粒体的细胞一定是原核细胞
③能进行光合作用的细胞一定含有叶绿体 ④植物细胞内的色素均能参与光合作用
⑤叶绿体、线粒体和核糖体中都含有RNA和蛋白质 ⑥核膜上的核孔可以让蛋白质和RNA自由进出
⑦与其他细胞相比,动物细胞特有的细胞器是中心体
⑧高倍显微镜下可看到线粒体外膜、内膜及内膜向内折叠成的嵴
A. 一项B. 两项C. 三项D. 四项
15.组成蛋白质的氨基酸中有两种氨基酸含有S。已知某一蛋白质分子中含有一个硫原子,则下列说法错误的是( )
A.该蛋白质分子除了含有S外,还含有C、H、O、N B.该蛋白质分子完全水解后最多可以得到20种氨基酸
C.该蛋白质可能由一条、两条或多条肽链组成 D.该蛋白质分子中有“N—C—C—N—C—C—…”的重复结构16.图甲表示分泌蛋白的形成过程,其中a、b、c分别代表不同的细胞器,图乙表示该过程中部分结构的膜面积变化。下列相关叙述中,错误的是( )
A.图甲中的a、b、c分别是核糖体、内质网和高尔基体
B.图乙说明高尔基体与内质网和细胞膜之间没有相互转换
C.图甲中构成分泌蛋白的物质X最多有20种,b的产物没有生物活性
D.图甲、图乙所示变化都能体现生物膜具有流动性
17.科学家使用巯基乙醇和尿素处理牛胰核糖核酸酶(一种蛋白质),可以将该酶去折叠转变成无任何活性的无规则卷曲结构。若通过透析的方法除去导致酶去折叠的尿素和巯基乙醇,再将没有活性的酶转移到生理缓冲溶液中,经过一段时间以后,发现核糖核酸酶活性得以恢复。下列叙述正确的是( )
A. 由于巯基乙醇和尿素处理破坏了蛋白质中的肽键,故该酶失去了活性
B. 该核糖核酸酶活性的变化证明结构并不一定决定功能
C. 该种蛋白质的氨基酸序列可以决定蛋白质的空间结构
D. 这个实验说明蛋白质的结构从根本上讲是由外界环境决定的
18.如图所示,物质甲是在胰岛β细胞中合成的,且与血糖调节有关。物质乙是一种淋巴因子,可干扰病毒DNA在宿主细胞中的复制。物质丙由效应B细胞合成并分泌,且具有免疫作用。物质丁由垂体分泌,可促进蛋白质的合成和骨的生长。下列有关叙述正确的是( )
A.物质甲、乙、丙、丁的结构多样性只与a有关
B.与甲、乙、丙、丁四种物质合成、分泌有关的细胞器有核糖体、内质网、高尔基体、线粒体等
C.甲、乙、丙、丁四种物质分别为胰岛素、干扰素、抗体、抗利尿激素
D.物质甲与胰高血糖素有协同作用,物质乙、丙均在特异性免疫中发挥作用,物质丁的分泌体现了生物膜的流动性
19. RPS29是一种核糖体蛋白,若表达缺失会导致该蛋白所在的亚基无法正确组装,其同一亚基上的其他核糖体蛋白会被细胞认为是多余的蛋白,从而会被细胞内蛋白酶体系降解。下列叙述错误的是( )
A.核糖体亚基的组装需要RPS29的参与
B.RPS29基因的表达需要RNA聚合酶的催化,若过度表达,将可能会影响细胞功能
C.RPS29和其他核糖体蛋白被细胞内蛋白酶体系降解的产物是多肽和氨基酸
D.若对细胞进行氨基酸饥饿处理,核糖体蛋白基因转录形成的mRNA量会显著降低
20.细胞内不同物质含量的比值在不断变化中。以下说法错误的是( )
A.细胞内结合水/自由水的比值,种子萌发时比休眠时低
B.适宜条件下光合作用中C5/C3的比值,停止光照后比停止前低
C.人体细胞中CO2/O2的比值,线粒体比细胞质基质低
D.神经纤维膜外Na+/K+的比值,动作电位时比静息电位时低
21.水是生命之源,下列有关生物体内水的叙述,不合理的是( )
A.结合水是细胞的组成成分,越冬植物体内结合水的比例会升高
B.人体细胞中的内质网、线粒体和核糖体都会产生水
C.胰岛素在肝脏细胞发挥作用的过程中只产生水,不消耗水
D.绿色植物暗反应所需的还原剂最终来自叶绿体中水的光解
22.科研人员研究发现,肿瘤细胞能释放一种叫“微泡”的泡状结构,这些“微泡”在离开肿瘤组织时携带一种特殊的“癌症蛋白”。当“微泡”与血管上皮细胞融合时,它所携带的“癌症蛋白”就会触发促进新血管异常形成的机制,使这些新生血管向着肿瘤方向生长。下列与此相关的叙述中不合理的是( )
A.“癌症蛋白”的形成需要内质网以及高尔基体进行加工
B.“癌症蛋白”的作用影响了血管上皮细胞基因的选择性表达
C.“微泡”和血管上皮细胞能够融合,与细胞膜的流动性有关
D. 新生血管向着肿瘤方向生长后,上皮细胞的细胞周期会延长
23.下列四种生物依次可表示噬菌体、肺炎双球菌、植物和动物的是( )
A.甲、丁、丙、乙 B.甲、乙、丙、丁 C.乙、丁、丙、甲 D.甲、丙、丁、乙
24.由1分子磷酸、1分子碱基和1分子化合物a构成了化合物b,如图所示,下列叙述正确的有几项( )
①若m为腺嘌呤,则b肯定为腺嘌呤脱氧核苷酸 ②若a为核糖,则由b为DNA的基本组成单位 ③若m为尿嘧啶,则DNA中肯定不含b这种化合物 ④在人体和甲型H1N1流感病毒内b都有8种 ⑤组成化合物b的元素有C、H、O、N四种 ⑥a属于不能水解的糖,是生物体内的能源物质 ⑦若a为核糖,则由b组成的核酸主要分布在细胞核中 ⑧幽门螺杆菌体内含的化合物m共八种
A. 一项 B. 两项 C. 三项 D. 都不对
25.在线粒体的内外膜间隙中存在着腺苷酸激酶(AK),它能将ATP分子末端的磷酸基团转移至AMP上而形成ADP。该过程需要有Mg2+的参与。下列有关叙述错误的是( )
A.AMP在细胞中可作为合成RNA的原料 B.无机盐对维持细胞的生命活动有重要作用
C.AK发挥作用时有高能磷酸键的形成 D.线粒体中ATP合成的速率取决于AK的活性
26.从洋葱根尖细胞中分离出X、Y、Z三种细胞器,测定它们有机物的含量如下表所示。下列说法错误的是( )
A. 细胞器X的形成可能与核仁有关 B. 细胞器Z可能与蛋白质的分泌有关
C. 细胞器Y具有双层膜结构 D. 这三种细胞器均可用光学显微镜观察到
27.如图为某动物细胞内部分蛋白质合成及转运的示意图,据图分析下列有关叙述错误的是( )
高尔基体对其加工的蛋白质先进行分类再转运至细胞的不同部位
B.附着核糖体合成的多肽通过囊泡运输到内质网加工
C.图中的形态不可以在光学显微镜镜下观察到
D.细胞膜上的糖蛋白的形成经内质网和髙尔基体的加工
28.生物大分子通常都有一定的分子结构规律,即是由一定的基本结构单位按一定的排列顺序和连接方式形成的多聚体(如下图),下列表述正确的是( )
A.若该图为一段肽链的结构模式图,则①表示肽键,②表示中心碳原子,③的种类有20种
B.若该图为一段RNA的结构模式图,则①表示磷酸基团,②表示含氮碱基,③的种类有4种
C.若该图为一段单链DNA的结构模式图,则①表示脱氧核糖,②表示磷酸基团,③的种类有4种
D.若该图表示多糖的结构模式图,淀粉、纤维素和糖原是相同的
29.科学家发现了囊泡运输调控机制。如图是囊泡膜与靶膜融合过程示意图,囊泡上有一个特殊的VSNARE蛋白,它与靶膜上的TSNARE蛋白结合形成稳定的结构后,囊泡膜和靶膜才能融合,从而将物质准确地运送到相应的位点。下列叙述错误的是( )
A.囊泡膜与细胞膜、细胞器膜和核膜等共同构成生物膜系统
B.内质网、高尔基体、细胞膜依次参与RNA聚合酶分泌过程
C.分泌蛋白的运输需要囊泡的参与,该过程中高尔基体的膜面积先增大后减小
D.图中TSNARE与VSNARE的结合存在特异性
30.某十九肽含4个天门冬氨酸(C4H7O4N),分别位于第7、8、14、19位(见下图)。肽酶E1专门作用于天门冬氨酸羧基端的肽键,肽酶E2专门作用于天门冬氨酸氨基端的肽键。下列相关叙述正确的是( )
A.该十九肽含有的肽键数目为19个 B.肽酶E2完全作用后产生的多肽中氧原子数目比十九肽少了4个
C.该十九肽至少含有6个游离的羧基 D.肽酶E1完全作用后产生的多肽有七肽、六肽、四肽
31.若下图分子结构由200个氨基酸构成,则下列叙述正确的是( )
A.该分子结构中含有198个肽键 B.参与构成该蛋白质分子的氨基酸中至少有200个羧基
C.该蛋白质中至少含有3个—NH2 D.形成该结构,在脱水缩合过程中分子质量减少了3582
32.现有一种“十二肽”,分子式为CXHYNZOWS(Z>12,W>13)。已知将它彻底水解后只得到下列氨基酸,如图所示;下列对相关内容的叙述正确的是( )
合成该多肽时,至少需72个密码子
将一个该“十二肽”分子彻底水解后有(Z-12)/2个赖氨酸
将一个该“十二肽”分子彻底水解后有(W-13)/2个天冬氨酸
该分子在是在核糖体上合成的,并且必需61种tRNA参与
33.一条肽链的分子式为C22H34O13N6,其水解后共产生了下列3种氨基酸。据此判断,下列有关叙述错误的是( )
A.1个C22H34O13N6分子水解后可以产生3个谷氨酸
B.合成1个C22H34O13N6分子将产生5个水分子
C.1个C22H34O13N6分子中存在1个游离的氨基和3个游离的羧基
D.在细胞中合成1个C22H34O13N6分子至少需要3种tRNA
34.如图为由30个氨基酸组成的多肽链,经加工,第1位甲硫氨酸被切除,第16与17位氨基酸之间的肽键被切断并生成两条多肽链,两条多肽链通过二硫键相连。有关此过程的说法错误的是( )
A.此加工过程是在内质网中进行的 B.经加工,比原多肽链增加了1个氨基和1个羧基
C.加工过程中,氧原子数目增加1个 D.此多肽链的合成过程生成了29个水分子、加工过程消耗了2个水分子
35.如图代表自然界中处于不同分类地位的6种体现生命现象的单位。图中Ⅰ、Ⅱ、Ⅲ、Ⅳ绘出了各自区分其他生物的标志结构,据图判断下列说法错误的是( )
A. Ⅰ、Ⅱ、Ⅲ为真核生物,Ⅱ、Ⅲ与Ⅳ类中都有生物可进行光合作用合成有机物
B. 细胞Ⅱ中由A、T、U构成的核苷酸共有5种,该细胞中遗传物质彻底水解产生的物种共6种
C. ②中产生的CO2进入同一细胞的⑥中被利用,需经过磷脂分子层的层数是8
D. Ⅴ生物一定营寄生生活,属于消费者;Ⅰ生物在生态系统中不一定是消费者
36.某陆地生态系统中,除分解者外仅有甲、乙、丙、丁、戊5个种群,每个种群只处于一个营养级。一年内各种群同化的能量相对值如表。以下相关分析不正确的是( )
A.甲、乙、丙、丁都属于该生态系统中的消费者
B.输入该生态系统的总能量相对值为226.50与戊的呼吸消耗量相对值之和
C.第二营养级与第三营养级之间的能量传递效率约为15.4%
D.该生态系统中的能量最终以热能形式散失到环境中
37.某人工生态果园中害虫的能量流动情况如图所示,据图判断,下列说法错误的是( )
A.流经害虫的总能量为568 kJ,害虫呼吸散失的能量是499.84 kJ
B.图中x可代表害虫流向下一营养级的能量
C.果园中以粪便为食的蜣螂获得的害虫体内的能量为1402 kJ
D.利用信息素可以防治害虫,这体现了生态系统中的信息传递与能量流动息息相关
38.有人研究某弃耕多年荒地中的一条食物链:植物→田鼠→鼬。据测定,植物大约能把1%的日光能转化为净同化量,田鼠大约能吃掉2%的植物,而鼬能捕杀大约31%的田鼠。植物、田鼠、鼬呼吸消耗量占各自总同化量的比例分别是15%、68%、93%。下列相关叙述正确的是( )
A.该生态系统的植物光能利用率为1% B.由植物到田鼠的能量传递效率为2%
C.该群落植物的优势种是一年生草本植物 D.田鼠总同化量的32%用于自身生长、发育和繁殖
39.某灌木(称m灌木)是一种寄生在猫爪藤上的荒漠植物,如图是在干旱季节里,此灌木对猫爪藤果实产量影响的数据统计。当干旱情况不严重时,寄生灌木不影响生长的果实数。下列有关分析,正确的是( )
A.当干旱现象不出现时,猫爪藤和m灌木种群都将呈现出“J”型增长曲线
B.当干旱情况不严重时,每株猫爪藤果实柱状图将出现两个高长柱和一低柱
C.假设猫爪藤受到m灌木影响程度逐年增加时,猫爪藤的数量将先增后减
D.荒漠被不断治理改良的过程属于次生演替,群落有机物的总量将增加
40.稻鸭共生生态系统是以鸭子捕食害虫代替农药,以鸭子采食杂草代替除草剂,以鸭子粪便作为有机肥料代替化肥,以鸭子不间断的活动产生中耕混水效果来刺激水稻生长的稻田种养生态系统。在管理方面有很多需要注意之处:如在鸭子不同生长阶段实行不同水分管理方式,定期召唤回棚以便防雨、防高温等的管理。以下有关叙述错误的是
A.适当放鸭增加稻田的生物多样性并延长了相关食物链,但没有增加新的食物链
B.稻鸭共作改变了稻田群落的垂直结构,既充分利用了空间,又实现了物质良性循环和能量多级利用
C.利用鸭子捕虫除草可对害虫及杂草种群进行持续控制,控虫除草效果比使用农药更为显著
D.叫声换回鸭群,与物理信息传递有关,体现了该生态系统中人的因素仍起主导作用
41.如图表示某长期稳定的生态系统中光合作用积累的有机物被植食性动物利用的过程(图中的字母表示所含的能量)。据图分析,下列相关叙述正确的是( )
A.植食动物粪便中的能量为d+g B.植物积累的能量为c+e+g+h+i
C.b中的物质和能量都被微生物利用 D.能量在相邻营养级传递效率为f/a
42.某生态系统中初级消费者和次级消费者的总能量分别是W1和W2,当下列哪种情况发生时,最有可能使生态平衡遭到破坏 ( )
A.W1>5W2 B.W1<10W2 C.W1<5W2 D.W1>10W2
43.A、B两个湖泊原来生态系统基本相似,但其中一个湖泊因附近农田过度使用化肥而被污染。如图表示目前两个湖的光合速率随着水深的变化。下列有关说法正确的是( )
A.B湖光合速率远低于A湖,所以受到污染的湖是B湖
B.A湖和B湖中的生物因光照而在垂直方向上具有分层现象
C.A湖固定的太阳能更多,所以A湖中的能量传递效率更高
D.A湖10 m以下和B湖80 m以下的生物主要是消费者和分解者
44.丝瓜是一年生攀援藤本,一棵植株上能结多个果实。它喜较强阳光,较高的温度有利于茎叶生长和果实发育。在某块丝瓜地中主要生活着两种小型昆虫(甲、乙)。如图为在某年度丝瓜生长期间调查该瓜地甲、乙种群数量的变化情况。下列叙述正确的是( )
A.两种昆虫是捕食关系,甲的营养级较高 B.推测7~9月份应该是一年中丝瓜大量结果的时期
C.由丝瓜和这两种昆虫及生活环境构成了生态系统 D.统计该瓜地两种昆虫的种群密度需用标志重捕法
45.如图是某生态系统物质和能量流向示意图.下列有关叙述正确的是( )
A.X1过程的完成必须依赖于一种具有双层膜结构的细胞器
B.在次生演替中,X1过程吸收的CO2总量与Y1、Y2、Y3及Z过程释放的CO2总量相等
C.X2中包含了第三营养级粪便中的能量
D.根瘤菌与豆科植物互利共生时,其生命活动所需的有机碳来自Z1过程
46.生态学家研究发现,植物群落中的类胡萝卜素和叶绿素的比率(黄-绿比率)与群落的P(光合作用)/R(呼吸作用)比率呈现一定的关系,这种关系如图所示,以下判断正确的是( )
A. 在春暖花开的自然水域,黄-绿比率有升高趋势 B. 在水稻的收获季节,群落P/R值可能在a点
C. 幼年植物的黄-绿比率一定在b点 D. 人工林的年平均黄-绿比率过高时,应进行适当采伐
47.右图A--D表示不同的生物或生态系统,下列说法不正确的是( )
A.若M表示遗传多样性,A、B、C、D表示四种不同的植物,则在剧烈变化的环境中生存能力最强的是B
B.若M表示物种多样性,A、B、C、D表示四个同类型的生态系统,则抵抗力稳定性最强的是B
C.若M表示种群的个体数目,A、B、C、D表示一个生态系统的四个不同种群,则A种群所具有的能量一定最少
D.若M表示种群能量值,A、B、C、D表示四个不同种群,它们构成食物关系,则C的数量增加会导致A、B的数目增加
48.下图表示生态系统结构模式图,①、②、③、④代表生理过程。有关说法正确的是( )
A.图中属于生物群落的是A、C、D、E
B.若C的食物中D占1/4,假设各营养级之间的能量传递效率为10%,要使C体重增加10kg,至少需要A为325kg
C.若火山爆发将上述生态系统毁灭,在火山灰上发生的群落演替类型属于次生演替
D.此图示可以表示该生态系统物质循环和能量流动的过程
49.利用PCR技术将某DNA分子扩增n代的过程中,下列叙述错误的是( )
A.引物越短,PCR出来的非目标DNA就越多 B.共有2n-1对引物参与子代DNA分子的合成
C.引物中G/C含量越高,退火温度越高 D.适温延伸过程中,需要提供ATP
50.荧光定量PCR技术可定量检测样本中某种DNA含量。其原理是:在PCR体系中每加入一对引物的同时加入一个与某条模板链互补的荧光探针,当Taq酶催化子链延伸至探针处,会水解探针,使荧光监测系统接收到荧光信号,即每扩增一次,就有一个荧光分子生成。相关叙述错误的是( )
A.引物与探针均具特异性,与模板结合时遵循碱基互补配对原则
B.Taq酶可以催化子链沿着3'→5'方向延伸,需dNTP作为原料
C.反应最终的荧光强度与起始状态模板DNA含量呈正相关
D.若用cDNA作模板,上述技术也可检测某基因的转录水平
51.豇豆对多种害虫具有抗虫能力,根本原因是豇豆体内具有胰蛋白酶抑制剂基因(CPTI基因)。科学家将其转移到水稻体内后,却发现效果不佳,主要原因是CPTI蛋白质的积累量不足。经过在体外对CPTI基因进行了修饰后,CPTI蛋白质在水稻中的积累量就得到了提高。以下说法正确的是( )
A.该过程中,所用的工具酶是限制酶、连接酶和运载体 B.水稻产生的蛋白质可能对某些人会造成过敏反应
C.修饰的结果是使该目的基因在受体细胞内得以表达 D.若水稻转基因成功,一定可以在后代中检测到该基因
52.对下列有关实例形成原理的解释,正确的是( )
A. 培育无籽西瓜是利用单倍体育种的原理 B. 杂交育种是利用了染色体数目的变异的原理
C. 培养青霉素高产菌株过程中利用了基因突变的原理 D. “多莉羊”的诞生是利用了诱变育种的原理
53.下列有关胚胎干细胞及生物技术的叙述中正确的是( )
①小鼠胚胎干细胞(ES)无法由囊胚的内细胞团细胞分离培养获得 ②造血干细胞具有分化出多种血细胞的能力,可用于治疗白血病,自体干细胞移植通常不会引起免疫排斥反应 ③囊胚的滋养层细胞具有发育全能性 ④胚胎干细胞在体外培养能增殖但不能被诱导分化 ⑤试管婴儿技术主要包括体外受精、早期胚胎培养和胚胎移植技术
A.①③ B.②③ C.②⑤ D.①④
54.2015年2月3日,英国议会下院通过一项历史性法案,允许以医学手段培育“三亲婴儿”。三亲婴儿的培育过程可选用如下技术路线。
据图分析,下列叙述错误的是( )
A.该技术可避免母亲的线粒体遗传病基因传递给后代 B.三亲婴儿的染色体全部来自母亲提供的细胞核
C.捐献者携带的红绿色盲基因不能遗传给三亲婴儿 D.三亲婴儿的培育还需要早期胚胎培养和胚胎移植等技术
55.下列与动物细胞培养有关的表述中,不正确的是( )
A.培养液通常含有葡萄糖、氨基酸、无机盐、维生素和动物血清
B.原代培养的细胞一般传至10代左右便会出现生长停滞
C.细胞株一般能够传到40~50代,但其遗传物质发生了改变
D.在培养条件下可以无限分裂的细胞叫作细胞系
56.现在有一个婴儿在出生后医院为他保留了脐带血,在以后他生长发育过程中如果出现了某种难治疗的疾病,就可以通过血液中的干细胞来为其治病,关于这个实例说法正确的是( )
A. 用脐带血中的干细胞能够治疗这个孩子所有的疾病
B. 如果要移植用他的干细胞培育出的器官,需要用到细胞培养技术
C. 如果要移植用他的干细胞培育出的器官,应该长期给他使用免疫抑制药物
D. 用干细胞培育出人体需要的器官用来移植治病,需要激发细胞的所有全能性
57.现代生物科技中,下列处理或操作错误的是( )
A. 用人工薄膜包裹植物组织培养得到的胚状体、不定芽,制备人工种子
B. 将目的基因导入叶绿体DNA上,可防止目的基因随花粉逃逸
C. 为防止动物细胞培养过程中杂菌的污染,可向培养液中加入适量的干扰素
D. 给供体母牛注射促性腺激素,可促进其超数排卵
58.下列关于生物工程相关知识的叙述,正确的是( )
A.原生质体融合能克服远源杂交不亲和的障碍,培育出的新品种一定不是单倍体
B.若要生产转基因抗病水稻,可将目的基因先导入到大肠杆菌,再转入水稻细胞
C.在胚胎移植技术中,精子和卵细胞融合形成受精卵后即可移入同期发情的母牛子宫
D.用限制酶切割一个DNA分子,获得一个目的基因,同时有两个磷酸二酯键被水解
59.动物细胞培养是动物克隆的基础,如下图所示,a、b、c表示现代生物工程技术,①、②、③分别表示其结果,请据图回答,下列说法正确的是( )
A.a如果是核移植技术,则①体现了动物细胞的全能性
B.b如果是体外受精技术,则②的产生属于有性生殖方式
C.c如果是胚胎分割技术,③中个体的基因型和表现型一定相同
D.①②③中的受体均需注射促性腺激素,以达到超数排卵和同期发情的目的
60.我国科学家利用体细胞诱导产生多能干细胞(iPS细胞),将其注射到无法发育到成体阶段的四倍体囊胚中,最终获得克隆鼠,经鉴定克隆鼠确实从iPS细胞发育而来,并可繁殖后代。实验流程见下图,下列分析正确的是( )
A.克隆鼠的遗传物质来自于黑鼠和灰鼠 B.过程中应在培养液中添加适量的抗生素防止病毒感染
C.诱导多能干细胞技术可应用于组织器官移植 D.本实验使用到体外受精和胚胎分割移植等技术
二.非选择题
61.(12分)研究发现,肆虐全球的新型冠状病毒(2019-nCV)为有包膜病毒,基因组为单股正链RNA,长度为29.8Kb。基于其特异性的基因组序列,科研工作者研制的新型冠状病毒核酸检测试剂盒(RT-PCR荧光探针法)为新型冠状病毒感染的肺炎疫情防控提供了快速、简便、精准的核酸检测方案。RT-PCR荧光探针法即实时荧光定量PCR技术(Real Time Quantitative PCR),通过荧光标记的特异性探针,对PCR产物进行标记跟踪,实时在线监控反应过程,通过仪器和相应的软件分析结果,对待测样品通过检测荧光信号的累积(以Ct值表示)来确定样本中是否有病毒核酸。新型冠状病毒检测的具体操作过程如下图。根据所学知识,请回答下列相关问题:
(1)新型冠状病毒(2019-nCV)的相关蛋白能在宿主细胞中正常表达的理论基础是________。
(2)该反应体系中,过程①需要用到___________酶,在该体系中使用TaqDNA聚合酶而不使用大肠杆菌DNA聚合酶的主要原因是_______________________。
(3)过程③使反应体系中的模板DNA解链为单链的条件是__________,其作用是破坏了DNA双链分子中的_ __,引物A、B的作用是_____________。
(4)PCR技术体外扩增DNA的原理是____________________,从酶的角度比较PCR技术和人体内DNA复制的不同:_________________________。若通过PCR技术对某DNA分子扩增5代,共需要消耗引物的数量为________个。采集新冠肺炎疑似患者的咽部细胞样本提取核酸进行上述RT-PCR过程,每一个扩增出来的DNA序列,都可与预先加入的一段荧光标记探针结合,产生荧光信号,扩增出来的目的基因越多,观察到的Ct值就越_________。
(5)RNA病毒分两类,一类以自身RNA为模板直接进行RNA的复制;另一类以自身RNA为模板逆转录合成DNA,再以DNA为模板合成RNA,即逆转录病毒。请利用同位素标记法设计实验证明新型冠状病毒是否是逆转录病毒________________。(现有放射性同位素标记的胸腺嘧啶脱氧核苷酸及其他必要试剂,请简要写出实验思路)
62.(12分)如图是运用生物工程技术培育“转基因试管牛”的图解。请回答下列相关问题:
(1)图中①过程之前通常采用 法对采集的良种公牛精子进行获能处理。精子和卵子在发生上的重要区别是哺乳动物卵泡的形成和在卵巢内的储备是在 完成的。
(2)过程④之前利用PCR技术大量扩增该药用蛋白基因的前提是 ,以便合成引物;PCR扩增过程经过变性、复性和 三个步骤。将目的基因与 的启动子等调控组件重组在一起构建重组质粒,通过 法导入受精卵中,然后利用胚胎工程的 (答出2项)技术手段获得转基因牛。
(3)图中③过程通常选择发育到 阶段的胚胎进行移植,移植后的胚胎能在受体子宫中存活的生理学基础是 。构建药用蛋白基因表达载体需要导入到性染色体组成为 的受精卵中。该转基因牛进入泌乳期后,其分泌的乳汁中并未含有药用蛋白,可能的原因是 。
(4)若得到的药用蛋白不稳定,在体外保存期短。为解决这一问题,可通过对药用蛋白基因进行 来实现对现有药用蛋白的改造。
63.(12分)某湖泊是1960年为建设水电站而筑坝蓄水形成的大型人工湖,人工湖构建以来气候变化相对稳定,1998、1999年发生大面积藻类水华。为探究这次水华爆发的原因,研究者分析并调查了影响藻类数量变动的主要环境因子,结果如下图。
(1)图1所示箭头所指方向 (填“能”或“不能”)表示能量流动的方向,鲢鱼、鳙鱼与浮游动物的关系是 。
(2)藻类水华的发生通常被认为是N、P污染导致水体富营养化的结果。水体富营养化后,水中含氧量降低,原因一是藻类大量增生,由于藻类的 ,夜间水体中含氧量明显下降;另一原因是,藻类大量死亡,导致 (填“需氧型”或“厌氧型”)微生物的大量繁殖,使水体含氧量进一步减少。水中含氧量降低和藻类分泌的毒素都会引起水生动物死亡,加剧水体的污染,形成 (填“正反馈”或“负反馈”),最终导致生态系统崩溃。
(3)分析图2发现,“水体富营养化”学说不能很好解释1998、1999年该湖水华发生的原因,依据是 。
(4)由表1、图1、2综合分析,湖中鲢、鳙主要捕食 ,由于渔业的过度捕捞以及银鱼数量的增加,可能会导致 ,使藻类数量增加,最终导致了水华的发生。
(5)阅读以下材料,然后回答问题:
材料一:“金山银山不如绿水青山”。当前在城市建设中,应更加注重生态环境的建设。如图所示为利用人工建立的湿地公园对生活污水进行净化处理,形成的人工湿地污水净化系统。
材料二:洞庭湖是我国第二大淡水湖,地处中北亚热带湿润气候区,光照、热量、水源充足,很适宜栽桑养蚕和养鱼。在这里形成了桑基鱼塘这一较完整的生态农业。
①在人工湿地中也有“1+1>2”的效果,“1+1>2”所体现的是______________原理。
②鱼等水生生物的排泄物及未被利用的有机物和底泥,其中一部分经过______的作用后可作为肥料,培育桑树。
③建立桑基鱼塘的目的是实现对能量的___,提高能量的利用率。建立该人工生态系统遵循的生态工程原理有______。
64.(12分) = 1 \* ROMAN \* MERGEFORMAT I.葡萄糖是细胞中主要的能源物质,下图表示葡萄糖进入动物细胞及在细胞内的部分代谢过程。请分析回答相关问题:
(1)图中A、B代表物质,它们分别是______________、______________。
(2)③过程需要含________元素的化合物参与;肌肉细胞在______________时进行⑤过程。
(3)若细胞发生癌变,在有氧条件下产生的ATP总量没有明显增加,但从内环境中摄取并用于细胞呼吸的葡萄糖的量是正常细胞的若干倍,由此推断,①-⑤过程在癌细胞内明显增强的有___________(填编号),②③过程的产物可分别为______________和______________提供原料,从而有利于癌细胞的增殖。
= 2 \* ROMAN \* MERGEFORMAT II.如图所示,图1是动物细胞亚显微结构模式图,图2是物质通过细胞膜的运输方式示意图。请据图回答下列问题:
(4)若图1代表浆细胞,则直接参与抗体加工和转运的细胞器有 (填编号)。抗体分泌出细胞要穿过 层膜,此项生理活动体现了细胞膜结构具有 特点。
(5)图1中具有类似图2功能的结构还有 (填编号)。
(6)图2中Y物质是转运到细胞内的,判断依据是 。
65.(12分)红薯和土豆都富含淀粉,但红薯吃起来比土豆甜。为探究其原因,某兴趣小组在温度不同、其他条件相同的情况下,对处于休眠期的红薯块根与土豆块茎处理30分钟后,测定还原糖的含量。结果如图:
(1)由题图中曲线可知,60℃时红薯还原糖含量最高,原因是_________________________________________。
(2)土豆不含还原糖的原因是_____________________________________________________________________。
(3)为了确定土豆不含淀粉酶的原因,请完成以下实验:
实验原理:
① 。
②____________________________________________________________________。
备选材料与用具:去掉淀粉与还原糖的红薯提取液,去掉淀粉的土豆提取液,双缩脲试剂A液,双缩脲试剂B液,斐林试剂甲液,斐林试剂乙液,苏丹Ⅲ染液,质量分数为3%的淀粉溶液,3%的蔗糖溶液等。
实验步骤:
第一步:取A、B两支试管,在A试管中加入去掉淀粉的土豆提取液2 mL,在B试管中加入去掉淀粉与还原糖的红薯提取液2 mL,____ ____水浴保温5分钟。
第二步:向A、B两试管中加入等量的水浴加温至60℃的____ ____溶液。水浴保温5分钟。
第三步:将____________________注入C试管摇匀后,向A、B试管内各加入2 mL,然后__________ 。
最可能的实验结果:A试管 , B试管 。
食用土豆时,消化分解成的葡萄糖,几乎被小肠上皮细胞全部吸收,该吸收过程需要________ _和_________。
项目
甲
乙
丙
丁
细胞壁
无
无
有
有
线粒体
无
有
有
无
碱基T、U
含T
含T和U
含T和U
含T和U
是否遵循孟德尔遗传定律
否
是
是
否
蛋白质(%)
脂质(%)
核酸(%)
X
61
0
39
Y
67
20
微量
Z
59
41
0
种群
甲
乙
丙
丁
戊
能量相对值
3.56
12.80
10.30
0.48
226.50
宁夏石嘴山市第三中学2023-2024学年高三上学期期中考试生物试题: 这是一份宁夏石嘴山市第三中学2023-2024学年高三上学期期中考试生物试题,共8页。试卷主要包含了 细胞是生命活动的基本单位, 如图容器 A 中含 0等内容,欢迎下载使用。
2023届宁夏石嘴山市第三中学高三上学期期末生物试题含答案: 这是一份2023届宁夏石嘴山市第三中学高三上学期期末生物试题含答案,共18页。试卷主要包含了单选题,综合题,实验题等内容,欢迎下载使用。
2021石嘴山三中高三补习班上学期期中考试生物含答案: 这是一份2021石嘴山三中高三补习班上学期期中考试生物含答案,共24页。试卷主要包含了11, C2, B9, D16, B23, C30, D37, D44等内容,欢迎下载使用。

