所属成套资源:【期中必刷卷】2022-2023学年八年级地理上学期期中测试AB卷
【期中必刷卷】2022-2023学年八年级地理上学期期中测试B卷(云南专用)
展开
这是一份【期中必刷卷】2022-2023学年八年级地理上学期期中测试B卷(云南专用),文件包含2022-2023学年八年级地理上学期期中测试卷云南专用解析版docx、2022-2023学年八年级地理上学期期中测试卷云南专用原卷版docx等2份试卷配套教学资源,其中试卷共19页, 欢迎下载使用。
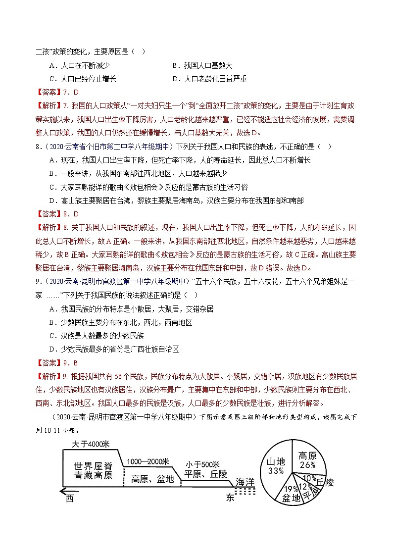
姓名: 准考证号: 【期中真题·必刷卷】2022-2023学年八年级地理上学期期中测试卷(云南专用)期中真题必刷卷B注意事项:本试卷分为第Ⅰ卷(选择题)和第Ⅱ卷(非选择题)两部分。答题前,考生务必将自己的姓名、准考证号填写在本试卷相应的位置。一律使用黑色钢笔或圆珠笔进行答题,否责视为无效;严禁在试卷上做任何标记,否责视为作弊。本试卷满分100分,测试时间60分钟。测试范围:八上第一至二章(人教版)。第Ⅰ卷 选择题一、选择题(本大题包括25小题,每小题2分,共50分。在每小题给出的四个备选答案中,只有一项最符合题目要求,请将所选答案的序号写在每小题对应括号内)(2021·云南昭通·八年级期中)东临碣石,以观沧海。水何澹澹,山岛竦峙。”碣石山位于河北省秦皇岛市昌黎县。结合我国局部省级行政区分布图,完成下面1-3小题。1.曹操观“沧海”的地点及海域最可能是( )A.甲、黄海 B.乙、渤海 C.丙、东海 D.丁、南海2.和甲省接壤的国家是( )A.朝鲜 B.蒙古 C.韩国 D.俄罗斯3.下列有关甲、乙、丙、丁四省的叙述,正确的是( )A.甲省的行政中心是长春 B.乙省简称“晋C.丙省黄河流域面积狭小 D.丁省隔海和台湾省相望(2022·云南昭通·八年级期中)读“四省区轮廓图”,完成下面4-5小题。4.北回归线穿过上述四省区中的( )A.甲 B.乙 C.丙 D.丁5.下列关于省区轮廓与其名称、简称、省级行政中心搭配正确的一组是( )A.甲一云南一滇一成都 B.乙一湖北一鄂一武汉C.丙一青海一青一西宁 D.丁一黑龙江一龙一哈尔滨6.(2021·云南·曲靖市麒麟区第七中学八年级期中)我国人口的分布特点是( )A.人口增长过快 B.少数民族人口比重大C.人口东多西少 D.我国西部人口密度大7.(2021·云南·曲靖市麒麟区第七中学八年级期中)我国人口生育政策从“一对夫妇只生一个”到“全面放开二孩”政策的变化,主要原因是( )A.人口在不断减少 B.我国人口基数大C.人口已经停止增长 D.人口老龄化日益严重8.(2020·云南省个旧市第二中学八年级期中)下列关于我国人口和民族的表述,不正确的是( )A.现在,我国人口出生率下降,但死亡率下降,人的寿命延长,因此总人口不断增长。B.一般来讲,从我国东南部往西北地区,人口越来越稀少。C.大家耳熟能详的歌曲《敖包相会》反应的是蒙古族的生活习俗。D.高山族主要聚居在台湾,黎族主要聚居海南岛,汉族主要分布在我国东部和南部。9.(2020·云南·昆明市官渡区第一中学八年级期中)“五十六个民族,五十六枝花,五十六个兄弟姐妹是一家 ……”下列关于我国民族的说法叙述正确的是( )A.我国民族的分布特点是小散居,大聚居,交错杂居B.少数民族主要分布在东北,西北,西南地区C.汉族是人数最多的少数民族D.少数民族最多的省份是广西壮族自治区(2020·云南·昆明市官渡区第一中学八年级期中)下图示意我国三级阶梯和地形类型构成,读图完成下列10-11小题。10.我国地形地势特征描述,正确的是( )A.地势东高西低,呈三级阶梯状分布 B.地形复杂多样,以丘陵、盆地为主C.第二级阶梯地形主要是高原和平原 D.地形类型齐全,山区面积广大11.下列属于我国二三级阶梯分界线的山脉是( )A.昆仑山 B.阴山 C.太行山 D.天山(2021·云南昭通·八年级期中)“北纬30°中国段”被誉为最美的风景走廊,东起浙江舟山市,西至西藏日喀则地区。“北纬30°中国段”是中央电视台大型系列旅游节目。读下图,完成12-13小题。12.①省区东部濒临的大海A是( )A.渤海 B.黄海 C.东海 D.南海13.沿线大致经过的地形区不包括( )A.四川盆地 B.长江中下游平原C.青藏高原 D.华北平原(2021·云南昭通·八年级期中)来自“一带一路”沿线的20国青年评选出了中国的“新四大发明”:高铁、扫码支付、共享单车和网购。据此完成下面14-15小题。14.网购已成为许多人购物的首选。某老师网购时留下的收件人地址是:云南省昭阳区凤凰街道x社区。其中的凤凰街道属于我国三级行政区划中的( )A.省级 B.县级 C.乡级 D.介于县、乡之间的特殊级别15.在各大城市相继推出“共享单车”之后,“共享雨伞”也逐步进入人们的视野。如果只考虑降雨的影响,下列城市中,“共享雨伞”使用频率最高的可能是( )A.哈尔滨 B.广州 C.西安 D.乌鲁木齐(2021·云南·曲靖市麒麟区第七中学八年级期中)读我国四个城市的“气温降水资料图”,完成下面16-17小题。16.图中四个城市中,纬度最低的是( )A.① B.② C.③ D.④17.下列关于图中①城市气候特征的描述,正确的是( )A.冬冷夏热,降水分旱雨两季 B.夏季炎热干燥,冬季温和多雨C.夏季高温多雨,冬季寒冷干燥 D.夏季高温多雨,冬季温和少雨(2021·云南昭通·八年级期中)《中华人民共和国长江保护法》于2021年3月1日起正式实施,这是我国首次以国家法律的形式为特定的河流流域立法。据此完成下面18-19小题。18.对长江立法保护,因为( )①长江是世界上长度最长且含沙量最大的河流②过度捕捞,造成长江渔业资源利用不可持续③长江沿岸存在乱砍滥伐、排污等破坏生态环境的现象④长江是中国最重要的内河航运大动脉,被称为“黄金水道”A.①②③ B.①②④ C.①③④ D.②③④19.对长江立法保护表明( )A.我国开始运用法治方式来解决生态问题 B.我国法治体系不断完善,实行良法之治C.长江流域的生态环境问题将迅速得到解决 D.我国实现了国家治理体系和治理能力现代化(2021·云南·曲靖市麒麟区第七中学八年级期中)读“我国部分地区示意图”,完成下列20-21题。20.四点附近河段,水能丰富的是( )A.①和② B.①和③ C.②和③ D.③和④21.其水能丰富的原因是( )A.支流较多,含沙量大 B.降水丰富,且多暴雨C.多峡谷,地势落差大 D.河道宽阔,河水流速大22.关于黄河的叙述,正确的是( )A.④河段支流较少,已成为地上河B.A山脉是季风区与非季风区的分界线C.易发生凌汛的河段在中游河段D.②处是有“塞上江南”之称的宁夏平原23.(2020·云南·昆明二十三中八年级期中)能给我国带来严寒、大风、霜冻等灾害性天气的是A.台风 B.寒潮 C.干旱 D.洪涝24.(2020·云南·昆明市官渡区光华学校八年级期中)当夏季风势力弱时,可能出现的现象是( )A.南北皆涝 B.南旱北涝 C.南北皆旱 D.南涝北旱25.(2020·云南·昆明二十三中八年级期中)当遇到灾害时,下列行为正确的是( )A.B.C.D. 第Ⅱ卷 非选择题二、综合题(本大题包括5小题,共50分)26.(2020·云南·昆明二十三中八年级期中)阅读中国行政区划图,完成下列问题。(1)图中A是____海。(2)B是____海,G是我国最大的岛屿____岛。(3)省级行政区域C的行政中心是____,E是我国面积最大的省级行政区域,其简称是____,也是我国____(少数民族)主要的集聚地。(4)在C、D、E、青海、四川、河南等省级行政区域中,跨纬度最广的是____(填全称)。(5)北回归线从我国的南部穿越,共穿越了四个省级行政单位,它们自西向东分别是C、____、____、G。(6)我国邻国众多,其中F国是____(填国家名称)。27.(2021·云南昭通·八年级期中)读“我国民族分布图”,完成下列各题。(1)我国是一个多民族国家,其中少数民族有( )A.56个 B.55个 C.54个 D.53个(2)图中ABC处是壮族集中居住地的是____。(3)我国少数民族主要分布地区是东北、西北和____。(4)北回归线从东向西穿过的省(区),与下列民族排列相同的是( )A.高山族汉族壮族傣族 B.汉族壮族傣族高山族C.壮族傣族高山族汉族 D.傣族壮族汉族高山族(5)“天苍苍,野茫茫,风吹草低见牛羊”是对____(填少数民族名称)聚居的草原景观的描述。28.(2020·云南·富源县第七中学八年级期中)读图,回答下列问题。(1)我国地势特征是_________,呈三级阶梯分布。(2)第一级阶梯和第二级阶梯的分界线是昆仑山、__________山、________山。(3)在阶梯的交界处,河流的水流速度快,__________资源丰富。(4)字母C代表我国的________盆地,D所在的高原是________,字母B代表_______平原。(5)图中山脉A是_______山脉G是我国重要的地理界线,它的名称是_______。29.(2020·云南·腾冲市益群中学八年级期中)读“中国地势三级阶梯示意图”和“甲.乙两地降水量柱状图”,完成下列问题。(1)图中第二、三级阶梯分界线上的山脉C是____,D是____。(2)图中A山峰是____山脉的最高峰;B是____盆地。(3)图中E处位于____(季风区/非季风区),河流G为____。(4)图中河流①和②两处河段中,适合建水电站的是____,适合发展淡水养殖的是____。(5)图中F是我国三大平原中的____平原。甲、乙两图中,所表示的气温与降水与F地的气候相符的是________图。30.(2020·云南·昆明市官渡区光华学校八年级期中)读长江、黄河水系图完成下列各题(1)长江发源于____山脉,注入____海。(2)长江上最大的水利枢纽是____,长江航运价值极高,被誉为“____水道”。其水能资源十分丰富,主要集中在____游。(3)黄河中游两条主要支流的名称:①____②____。(4)具有“塞上江南”美称的平原:③____平原,④____平原。(5)黄河发源于____高原,下游泥沙沉积,成为“____河”,最后流入____海。(6)可见,黄河下游泛滥成灾在自然方面的主要原因是____,治理的根本性措施是____。
相关试卷
这是一份【期中必刷卷】2022-2023学年八年级地理上学期期中测试B卷(天津专用),文件包含2022-2023学年八年级地理上学期期中测试卷天津专用解析版docx、2022-2023学年八年级地理上学期期中测试卷天津专用原卷版docx等2份试卷配套教学资源,其中试卷共20页, 欢迎下载使用。
这是一份【期中必刷卷】2022-2023学年八年级地理上学期期中测试B卷(山东专用),文件包含2022-2023学年八年级地理上学期期中测试卷山东专用解析版docx、2022-2023学年八年级地理上学期期中测试卷山东专用原卷版docx等2份试卷配套教学资源,其中试卷共26页, 欢迎下载使用。
这是一份【期中必刷卷】2022-2023学年八年级地理上学期期中测试B卷(湖南专用),文件包含2022-2023学年八年级地理上学期期中测试卷湖南专用解析版docx、2022-2023学年八年级地理上学期期中测试卷湖南专用原卷版docx等2份试卷配套教学资源,其中试卷共22页, 欢迎下载使用。

