普通高中生物学业水平合格性考试考点过关练4酶和ATP含答案
展开考点过关练4 酶和ATP
考试 要求 | 1.酶的本质和特性 2.探究酶的高效性、专一性 3.影响酶活性的因素 4.ATP在代谢中的作用 |
[题组冲关]
题组一 酶的本质
1.所有动物体内的酶( )
A.一定含有肽键
B.能为化学反应提供活化能
C.可在体外发挥作用
D.在冬季其活性随环境温度的下降而降低
C 绝大多数酶的化学本质是蛋白质,含有肽键,少数酶的化学本质是RNA,不含肽键;酶能降低化学反应的活化能,不能为化学反应提供活化能;恒温动物体内酶的活性在冬季不随温度的下降而降低。
2.下列关于酶的叙述,正确的一项是( )
A.酶是活细胞产生的,只能在生物体内发挥催化作用
B.酶能够提供反应开始所必需的活化能
C.酶的化学本质并非都是蛋白质
D.一个酶分子只起一次作用,然后就被破坏了
C 酶是活细胞产生的,在生物体内和生物体外均可发挥催化作用,A错误;酶催化作用的本质是降低反应的活化能,B错误;绝大多数酶的化学本质是蛋白质,少数是RNA,C正确;酶作为催化剂,与无机催化剂一样,反应前后本身性质不发生变化,可反复起作用,D错误。
3.用同一种蛋白酶处理甲、乙两种酶,两种酶活性与处理时间的关系如图所示。据此能得出的正确结论是( )
A.甲酶的基本组成单位是氨基酸
B.甲酶的活性不受环境因素影响
C.乙酶能催化蛋白质水解
D.乙酶的化学本质是蛋白质
D 由图示可知:甲酶被蛋白酶处理后活性未变,可推断甲酶不是蛋白质;乙酶被蛋白酶处理后活性下降,根据酶的专一性可推知,乙酶的化学本质是蛋白质。
4.下列关于生物体内酶的叙述,错误的是( )
A.酶是具有催化作用的有机物
B.酶只能在生物体内发挥作用
C.过酸或过碱会使酶永久性失活
D.一种酶只能催化一种或一类化学反应
[答案] B
题组二 酶的特性
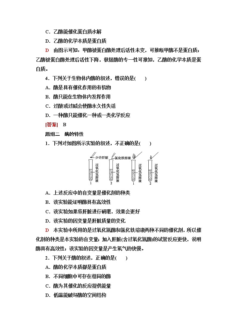
1.下列对如图所示实验的叙述,不正确的是( )
A.上述反应中的自变量是催化剂的种类
B.该实验能证明酶具有高效性
C.该实验如果将肝脏进行研磨,效果会更好
D.该实验的因变量是肝脏质量的变化
D 本实验中所用的是过氧化氢酶和氯化铁溶液两种不同的催化剂,所以催化剂的种类是本实验的自变量;加入肝脏(含过氧化氢酶)的试管反应更快,说明酶具有高效性;该实验的因变量是产生氧气的快慢。
2.下列关于酶的叙述,正确的是( )
A.酶的化学本质都是蛋白质
B.不同细胞中可存在相同的酶
C.酶为其催化的反应提供能量
D.低温能破坏酶的空间结构
B 绝大多数酶的化学本质是蛋白质,少数是RNA,A错误;不同细胞中可存在相同的酶,如细胞呼吸酶,B正确;酶只具有催化作用,不能为其催化的反应提供能量,C错误;低温能降低酶的活性,但不破坏酶的空间结构,D错误。
3.如图表示酶的有关实验:取甲、乙、丙三支洁净的试管,分别往甲、乙试管中注入3 mL淀粉糊,往丙试管中注入3 mL蔗糖溶液。然后在甲、丙试管中各注入2 mL新鲜的小麦淀粉酶滤液,在乙试管中注入2 mL清水,振荡这三支试管。下列说法正确的是( )
A.往三支试管中分别滴入1滴碘液,在35 ℃水浴中保温 5 min,甲、乙试管都变蓝
B.三支试管内各物质的量要求相同,是为了排除物质用量的不同对实验结果造成影响
C.35 ℃是小麦淀粉酶起催化作用的最适温度
D.该实验不可以用斐林试剂检验颜色变化
B 甲试管中的淀粉被淀粉酶水解,丙试管中不存在淀粉,所以只有乙试管中的溶液变蓝色,A项错误;该实验只在一种温度条件下进行,所以不能说明35 ℃是小麦淀粉酶起催化作用的最适温度,C项错误;该实验可以用斐林试剂检验颜色变化,其中甲试管中会出现砖红色沉淀,D项错误。
题组三 影响酶促反应的因素的探究
1.某加酶洗衣粉的说明书上注明用40~60 ℃的温水浸泡去污效果更佳,这说明酶的催化( )
A.有高效性 B.有专一性
C.需要适宜的条件 D.有多样性
C 使用加酶洗衣粉时,用40~60 ℃的温水浸泡去污效果更佳,这说明酶的催化需要适宜的温度条件,故C项正确,A、B、D项错误。
2.(2021·7月广东学业水平合格考)姜撞奶是广东著名风味小吃。其做法是将一定温度的牛奶按一定比例倒入姜汁中,一段时间后,牛奶发生凝固现象(凝乳)﹔若使用煮沸的姜汁,则牛奶无法凝固。推测姜汁中可能含有一种能使蛋白凝固的酶X。某小组通过观察凝乳情况,探究温度对酶X的影响,结果如下表。
处理温度(℃) | 60 | 70 | 80 | 90 |
凝乳情况 | 不完全 | 完全 | 不完全 | 基本不凝 |
下列各项分析和叙述错误的是( )
A.各组的姜汁用量应相同
B.70 ℃是酶X的适宜温度
C.该实验证明了酶具有专一性
D.温度过高可能破坏酶X的结构
C 该实验探究温度对酶X的影响,不能证明酶具有专一性,C错误。
题组四 ATP在能量代谢中的作用
1.下图为ATP的结构示意图,其中甲、乙和丙表示构成ATP的小分子物质,a、b表示某种化学键。下列叙述错误的是( )
A.甲表示磷酸基团 B.乙表示脱氧核糖
C.丙表示腺嘌呤 D.a、b表示的化学键不稳定
[答案] B
2.ATP能直接给细胞的生命活动提供能量。下列生命活动中,不需要消耗ATP的是( )
A.肌细胞收缩 B.萤火虫发光
C.甘油进入细胞 D.大脑思考
C 甘油进入细胞属于自由扩散,不需要消耗能量,故不消耗ATP;肌细胞收缩、萤火虫发光和大脑思考均消耗能量,故都需要消耗ATP。
3.下图表示的是ATP和ADP之间的转化图,可以确定( )
A.A为ADP,B为ATP
B.能量1和能量2的来源相同
C.酶1和酶2是同一种酶
D.X1和X2是同一种物质
D 本题考查对ATP和ADP之间相互转化知识的理解和掌握。由图中能量的方向可以看出,A为ATP,B为ADP;能量1来自ATP中高能磷酸键的水解所释放的化学能,能量2在动物体内来自有机物氧化分解释放的化学能,在植物体内除来自有机物氧化分解所释放的化学能外,还可来自光能;酶1和酶2分别是水解酶和合成酶;X1和X2是同一种物质——Pi。
[核心精要]
一、酶的本质
酶是由活细胞产生的具有催化作用的有机物
化学本质 | 绝大多数是蛋白质 | 少数是RNA |
合成原料 | 氨基酸 | 核糖核苷酸 |
合成场所 | 核糖体 | 细胞核(真核生物) |
来源 | 一般来说,活细胞都能产生酶 | |
作用场所 | 细胞内、外或生物体外均可 | |
生理功能 | 生物催化作用 | |
作用原理 | 降低反应的活化能 | |
学习心得
二、酶的特性
实验中的相关变量
自变量 | 在实验中人为改变的变量 | 试管2 | 90 ℃水浴 |
试管3 | FeCl3溶液 | ||
试管4 | 肝脏研磨液 | ||
因变量 | 随自变量变化而变化的量 | 过氧化氢的分解速率 | |
无关变量 | 除自变量外,实验中对实验结果造成影响的变量 | 反应物的性质和浓度、肝脏的新鲜程度等 | |
实验设计要遵循单一变量原则和等量对照原则。单一变量即实验中只有一个自变量。等量对照是指在其他无关变量相等且适宜的情况下,设置对照组和实验组作比较。
学习心得
三、影响酶促反应因素的曲线分析
甲 乙
1.在一定条件下,酶活性最大时的温度(或pH)称为该酶的最适温度(或pH)。
2.在一定温度(或pH)范围内,随温度(或pH)的升高,酶的活性增强;当温度(或pH)升高到一定限度时,酶活性会随之减弱。
3.过酸、过碱或高温会破坏酶的空间结构,导致酶永久失去活性。
学习心得
四、ATP的分子组成
1.ATP的分子组成
2.ATP与ADP的相互转化是不可逆的
反应式 | ATP→ADP+Pi+能量 | 能量+Pi+ADP→ATP |
类型 | 水解反应 | 合成反应 |
条件 | 水解酶 | 合成酶 |
场所 | 活细胞内多种场所 | 细胞质基质、线粒体、叶绿体 |
能量转化 | 放能 | 储能 |
能量来源 | 一种特殊的化学键 | 细胞呼吸、光合作用 |
能量去向 | 用于各项生命活动 | 储存于ATP中 |
普通高中生物学业水平合格性考试考点过关练14伴性遗传含答案: 这是一份普通高中生物学业水平合格性考试考点过关练14伴性遗传含答案,共9页。
普通高中生物学业水平合格性考试考点过关练7有丝分裂含答案: 这是一份普通高中生物学业水平合格性考试考点过关练7有丝分裂含答案,共7页。
普通高中生物学业水平合格性考试考点过关练5细胞呼吸含答案: 这是一份普通高中生物学业水平合格性考试考点过关练5细胞呼吸含答案,共7页。

