苏教版四年级上册科学期中质量测试卷B(含答案)
展开
这是一份苏教版四年级上册科学期中质量测试卷B(含答案)
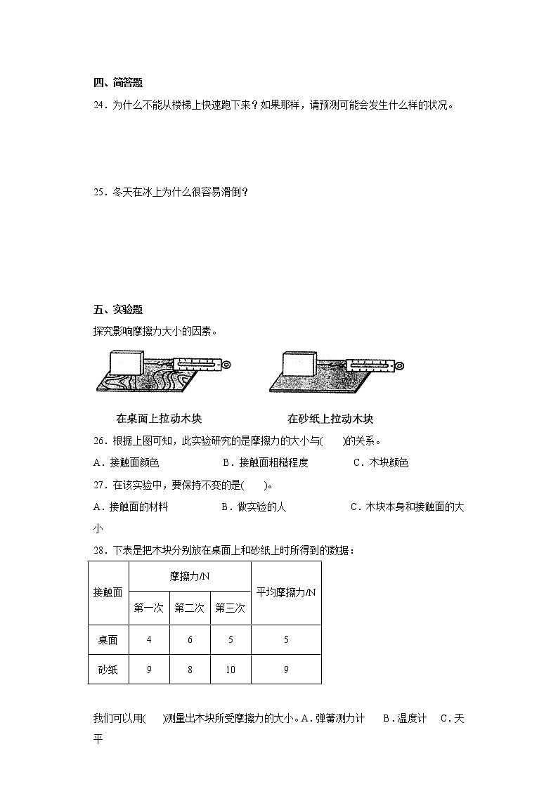
苏教版四年级上册科学第期中质量测试卷B(含答案)学校:___________姓名:___________班级:___________考号:___________一、选择题1.2021年奥运会在日本东京举行。在比赛中,下列做法是为了减小摩擦的是( )。A.举重运动员往手上抹镁粉B.网球球童将地面上的汗渍擦干C.羽毛球运动员在球拍把手上缠吸汗带D.游泳运动员戴泳帽参加比赛2.下列动物中,不属于鱼类的是( )。A.海鳗 B.河豚 C.海豚 D.金鱼3.弹簧能产生弹力,主要原因是( )。A.弹簧形状改变以后,要恢复原来的形状 B.弹簧里有海绵C.弹簧是铁做的 D.有外力压它4.下列选项中与其他三个原理不同的是( )。A. B. C. D.5.下列动物中不属于脊椎动物的是( )。A.蛇 B.老虎 C.蚯蚓6.下面动物中与其他三种不是一类的是( )。A.麻雀 B.乌鸦 C.丹顶鹤 D.蝙蝠7.“几处早莺争暖树,谁家新燕啄春泥。”下列选项中不是诗中莺和燕的共同特征的是( )。A.脊椎动物 、胎生 B.体表被羽毛覆盖 C.体温恒定8.熊猫是我国的珍稀保护动物,它属于( )。A.两栖动物 B.哺乳动物 C.爬行动物9.我们进商场门的时候,往往在门上看到有“推”或“拉”的标志,这是为了提醒我们开门时( )。A.用力的方向 B.用力的大小 C.受力的部位10.汽车减震应用到的力是( )。A.摩檫力 B.弹力 C.拉力二、填空题11.用剪刀剪开白鹅翅膀上羽毛的羽根,发现羽根的结构特点是( )。12.如果物体间的接触面光滑程度不一样,物体所受摩擦力的大小也不一样,说明物体所受摩擦力的大小与物体接触面的( )有关。13.生物学家根据动物是否有脊椎,将它们分为脊椎动物和( )动物两大类。14.鱼的共同点是:在水中用( )运动,用( )呼吸,身上还长有 ( )等。15.鱼用( )进行呼吸。16.当我们用力捏住自行车刹车把手时,可以使自行车停下来,这说明力可以使( )的物体( )。17.判断一个物体是否在运动,可以看这个物体相对于另一个物体的( )有没有发生变化。18.声音在空气中的速度约为( )米/秒,而光在空气中的速度约为( )亿米/秒。三、判断题19.海鳐、海豚不都属于鱼类。( )20.企鹅有厚厚的脂肪,能够在冰天雪地的极地地区生活。( )21.鸟类足的外形的不同和鸟类的生活环境、捕食方式息息相关。( )22.推动箱子,使箱子的位置发生了变化,我们就说箱子受到了力的作用。( )23.把鸽子或鸡、鸭正羽羽根剪断,可以看到里面是空心的。( )四、简答题24.为什么不能从楼梯上快速跑下来?如果那样,请预测可能会发生什么样的状况。25.冬天在冰上为什么很容易滑倒?五、实验题探究影响摩擦力大小的因素。26.根据上图可知,此实验研究的是摩擦力的大小与( )的关系。A.接触面颜色 B.接触面粗糙程度 C.木块颜色27.在该实验中,要保持不变的是( )。A.接触面的材料 B.做实验的人 C.木块本身和接触面的大小28.下表是把木块分别放在桌面上和砂纸上时所得到的数据:我们可以用( )测量出木块所受摩擦力的大小。A.弹簧测力计 B.温度计 C.天平29.根据以上实验数据分析:摩擦力的大小与接触面的粗糙程度_____________(填“无关”与“有关”),接触面越光滑,摩擦力越_______________,接触面越粗糙,摩擦力越______________________。接触面摩擦力/N平均摩擦力/N第一次第二次第三次桌面4655砂纸98109参考答案:1.D2.C3.A4.C5.C6.D7.A8.B9.A10.B11.内部中空12.光滑度13.无脊椎14. 鳍 鳃 鳞片15.鳃16. 运动 静止17.位置18. 340 3019.√20.√21.√22.√23.√24.因为从楼梯上快速跑下来时具有很大的能量,速度会越来越快,不易止住脚步。如果那样,有可能会冲撞他人或自己跌倒,造成伤害。25.因为冰面很光滑,摩擦力小,就容易滑倒。26.B 27.C 28.A 29. 有关 小 大
相关试卷
这是一份【期中模拟】苏教版(2017)科学四年级上册-期中测试卷3(含答案),共3页。试卷主要包含了知识展示台,对错审判厅,选择大乐园,快乐填一填,综合简答,自我实践坊等内容,欢迎下载使用。
这是一份【期中模拟】苏教版(2017)科学四年级上册-期中测试卷1(含答案),共4页。试卷主要包含了知识展示台,对错审判厅,选择大乐园,巧妙简答区,自我实践坊等内容,欢迎下载使用。
这是一份【期中模拟】苏教版(2017)科学四年级上册-期中测试卷1(含答案),共4页。试卷主要包含了知识展示台,对错审判厅,选择大乐园,巧妙简答区,自我实践坊等内容,欢迎下载使用。

