2023泰州泰州中学高一上学期第一次月考物理试题含解析
展开江苏省泰州中学2022-2023学年高一上学期第一次月度检测
物理试题
一、单项选择题:本题共10小题,每小题3分,共30分,每小题只有一个选项符合题意。
1. 在评判下列运动员的比赛成绩时,可视为质点的是( )
A.
马拉松 B.
跳水
C.
击剑 D.
体操
【答案】A
【解析】
【分析】
【详解】A.马拉松比赛时,运动员的大小形状可以忽略,可以看成质点,A正确;
B.跳水时,人们要关注人的动作,故人的大小形状不能忽略,不能看作质点,B错误;
C.击剑时要注意人的肢体动作,不能看作质点,C错误;
D.体操中主要根据人的肢体动作评分,故不能忽略大小和形状,故不能看作质点,D错误。
故选A。
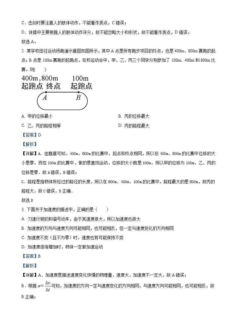
2. 某学校田径运动场跑道示意图如图所示,其中A点是所有跑步项目的终点,也是400m、800m赛跑的起点;B点是100m赛跑的起跑点,在校运动会中,甲、乙、丙三个同学分别参加了100m、400m和800m比赛,则( )
A. 甲的位移最小 B. 丙的位移最大
C. 乙、丙的路程相等 D. 丙的路程最大
【答案】D
【解析】
【详解】A. 由题意可知,400m、800m的比赛中,起点和终点相同,所以在400m、800m的比赛中位移的大小是零,而在100m的比赛中,做的是直线运动,位移的大小就是100m,所以甲的位移为100m,乙、丙的位移是零.故A错误,B错误;
C. 路程是指物体所经过的路径的长度,所以在800m、400m、100m的比赛中,路程最大的是800m,故丙的路程大,故C错误,D正确.
故选D
3. 下面关于加速度的描述中,正确的是( )
A. 匀速行驶的和谐号动车,由于其速度很大,所以加速度也很大
B. 加速度的方向与速度方向可能相同,也可能相反,但一定与速度变化的方向相同
C. 加速度不变(且不为零)时,速度也有可能保持不变
D. 加速度逐渐增加时,物体一定做加速运动
【答案】B
【解析】
【详解】A.加速度是描述速度变化快慢的物理量,速度大,加速度不一定大,故A错误;
B.根据a=可知,加速度的方向一定与速度变化的方向相同,与速度方向可能相同,也可能相反,故B正确;
C.根据v=v0+at,只要加速度不为零,速度一定会发生变化,故C错误;
D.若加速度方向与速度方向相反,加速度越大,速度减小得越快,故D错误。
故选B。
4. 关于重力和重心,下列说法正确的是( ):
A. 当物体漂浮在水面上时重力会减小
B. 放置在水平面上的物体对水平面的压力就是物体的重力
C. 物体的重心位置总是在物体的几何中心上
D. 物体的重心位置可能随物体形状的变化而改变
【答案】D
【解析】
【详解】重力来源于万有引力,与物体是否漂浮在水面上无关,故A错误;放置在水平面上的物体对水平面的压力是弹力是由于物体形变引起的,其大小等于物体的重力,并不是就是重力,故B错误;重心位置取决与形状和质量分布情况;形状规则,质量分布均匀的物体的重心在物体的几何中心上,故C错误;重心位置取决与形状和质量分布情况,重心位置取决与形状和质量分布情况,故D正确;故选D.
【点睛】重心是物体所受重力作用点,重心不一定在物体上面,也可能在物体的外面,只有形状规则,质量分布均匀的物体的重心才在物体的几何中心上.
5. 在物理学研究过程中科学家们创造了许多物理学研究方法,如理想实验法、控制变量法、极限法、等效替代法、理想模型法、微元法等,以下关于所用物理学研究方法的叙述错误的是( )
A. 速度定义式,当Δt非常小时,就可以表示物体在t时刻的瞬时速度,该定义采用了极限法
B. 加速度的定义式为,采用的是比值定义法
C. 在不需要考虑物体的大小和形状时,用质点来代替实际物体采用了等效替代的方法
D. 在推导匀变速直线运动位移公式时,把整个运动过程划分成很多小段,每一小段近似看做匀速直线运动,然后把各小段的位移相加,这里采用了微元法
【答案】C
【解析】
【详解】A.根据速度定义式
当∆t非常小时,就可以表示物体在t时刻的瞬时速度,该定义采用了极限法,选项A正确;
B.加速度的定义式为
采用的是比值定义法,选项B正确;
C.在不需要考虑物体的大小和形状时,用质点来代替实际物体采用了理想模型的方法,选项C错误;
D.在推导匀变速直线运动位移公式时,把整个运动过程划分成很多小段,每一小段的运动近似看作匀速直线运动,然后把各小段的位移相加,这里采用的是微元法,选项D正确。
本题选错误选项。
故选C。
6. 蹦床是运动员在一张绷紧的弹性网上蹦跳、翻滚并做各种空中动作的运动项目,一个运动员从高处自由落下,以大小为8m/s的竖直速度着网,与网作用后,沿着竖直方向以大小为10m/s的速度弹回,已知运动员与网接触的时间△t=1.0 s,那么运动员在与网接触的这段时间内平均加速度的大小是( )
A. 2.0m/s2 B. 8.0 m/s2 C. 10.0m/s2 D. 18m/s2
【答案】D
【解析】
【详解】解:取着网前的速度方向为正方向,则,则,负号说明加速度的方向与正方向相反,即向上,选项D正确.
7. 如图,一小船以1.0m/s的速度匀速前行,站在船上的人竖直向上抛出一小球,小球上升的最大高度为0.45m。当小球再次落入手中时,小船前进的距离为(假定抛接小球时人手的高度不变,不计空气阻力,g取10m/s2)( )
A. 0.3m B. 0.6m C. 0.9m D. 1.2
【答案】B
【解析】
【详解】根据运动的独立性,小球在竖直上抛运动的过程中,小船以1.0m/s的速度匀速前行,由运动学知识
小球上升的时间
小球上抛到再次落入手中的时间为2t,则小船前进的距离为
故选B。
8. 物体做匀加速直线运动,连续通过两段均为16m的位移,第一段用时4s,第二段用时2s,则物体的加速度大小是( )
A. m/s2 B. m/s2
C. m/s2 D. m/s2
【答案】B
【解析】
【详解】第一段时间内的平均速度为
第二段时间内的平均速度为
根据某段时间内的平均速度等于中间时刻的瞬时速度知,两个中间时刻的时间间隔为
则加速度为
故选B。
9. 物体从静止开始做匀加速直线运动,测得它在第n秒内的位移为x,则物体运动的加速度为( )
A.
B.
C.
D.
【答案】D
【解析】
【详解】试题分析:由匀变速直线运动位移公式可知:
前(n-1)内物体的位移
前n内物体的位移
第n 秒内的位移x=x2-x1
由上可得:;所以选项D对
考点:匀变速直线运动及位移公式等
10. 甲、乙两车在公路上沿同一方向做直线运动,它们的图像如图所示。两图像在时相交于P点,P点在横轴上的投影为Q,的面积为S。在时刻,乙车在甲车前面,相距为d,已知两车在运动过程中共相遇两次,且第一次相遇的时刻为,则下列四组和d的组合可能正确的是( )
A. , B. ,
C. , D. ,
【答案】D
【解析】
【详解】A.由图可知,乙的加速度为
设甲追上乙时刻为,则根据距离的关系得
故
整理得
所以将
代入该式中,发现
但如果这样的话,两个物体将只相遇一次,故A错误;
BCD.同理,将代入,联立求得
将代入得
将代入得
故BC错误,D正确。
故选D。
二、简答题:本题共2小题,共计21分,每空3分,请将答案填写在答题卡相应的位置.
11. 某同学利用如图所示的实验装置,探究物块在水平桌面上的运动规律,物块在重物的牵引下开始运动,重物落地后,物块再运动一段距离停在桌面上(尚未到达滑轮处)。从纸带上便于测量的点开始,每5个点取1个计数点,相邻计数点间的距离如下图所示。打点计时器电源的频率为50Hz。
(1)由打点计时器打出的纸带,不用运动学公式计算就可以直接得出的物理量是______;
A.平均速度 B.瞬时速度 C.加速度 D.时间间隔
(2)通过分析纸带数据,可判断物块在两相邻计数点______和______之间某时刻开始减速;
(3)计数点5对应的速度大小为______m/s,物块减速运动过程中加速度的大小为a=______m/s2。(结果均保留三位有效数字)
【答案】 ①. D ②. 6 ③. 7 ④. 1.00 ⑤. 2.00
【解析】
【详解】(1)[1]打点时间间隔为
平均速度、瞬时速度、加速度都需要运动学公式得出,时间间隔不需要运动学公式得出。
故选D。
(2)[2][3]计数点1~7段,相邻计数点之间的距离逐渐增大,计数点6~11段,相邻计数点之间的距离逐渐减小,可判断物块在两相邻计数点6和7之间某时刻开始减速;
(3)[4]计数点5对应的速度大小为
[5]加速度的大小为
12. 在探究“弹力和弹簧伸长量的关系”时,小明同学用如图(a)所示的实验装置进行实验;将该弹簧竖直悬挂起来,在自由端挂上砝码盘。通过改变盘中砝码的质量,用刻度尺测出弹簧对应的长度,测得实验数据如下:
实验次数 | 1 | 2 | 3 | 4 | 5 | 6 |
砝码质量m/g | 0 | 30 | 60 | 90 | 120 | 150 |
弹簧的长度x/cm | 6.00 | 7.14 | 8.34 | 9.48 | 10.64 | 11.79 |
①小明同学根据实验数据在坐标纸上用描点法画出x-m图像如图(b)所示。
②作出的图线与坐标系纵轴有一截距,其物理意义是______,该弹簧的劲度系数k=______N/m。(结果保留3位有效数字,重力加速度g取10 m/s2)
③该同学得到该弹簧的劲度系数的实验结果与考虑砝码盘的质量相比,结果______。选填(“偏大” “偏小”或“相同”)
【答案】 ①. 砝码盘中未放砝码时弹簧的长度 ②. 25.9 ③. 相同
【解析】
【详解】(2)[1]图线与纵坐标轴的交点表示砝码盘中未放砝码时弹簧的长度
[2]结合表中数据可知,弹簧的劲度系数
(3)[3]根据公式ΔF=kΔx计算出的劲度系数,是否考虑砝码盘的质量对结果无影响,故结果相同
三、计算题:本大题共4小题,共49分。解答应写出必要的文字说明、方程式和重要演算步骤。有数值计算的题,答案中必须明确写出数值和单位。
13. 一辆汽车以10m/s初速度在水平地面上匀减速滑动,加速度大小为2m/s2,求:
(1)汽车在2s末的速度;
(2)汽车在6秒内的位移;
(3)汽车在最后1s内平均速度。
【答案】(1)6m/s;(2)25m;(3)1m/s
【解析】
【详解】试题分析:
(1)由得2s末
(2)设汽车经过t0停止,则
而,此时汽车已停止;
6s内位移
(3)前4s内汽车的位移
最后1s内的位移
△x=x总-x1=25m-24m=1m
14. 如图所示,在一个倾斜的长冰道上方,一群孩子排成队,每隔1 s有一个小孩往下滑.一游客对着冰道上的孩子拍下一张照片,照片上有甲、乙、丙、丁四个孩子.他根据照片与实物的比例推算出乙与甲和丙两孩子间的距离分别为12.5 m和17.5 m.请你据此求解下列问题
(1)小孩下滑的加速度大小a.
(2)拍照时,最下面的小孩丁的速度是多少?
(3)拍照时,在小孩甲上面的冰道上下滑的小孩不会超过几人
【答案】(1)(2)(3)2
【解析】
【详解】(1)图中乙、甲相当于丙在1 s前、2 s前所处的位置,故a==5 m/s2.
(2)图中乙的速度v2==15 m/s
故v丁=v2+a·2T=25 m/s.
(3)由(2)知图中乙已下滑的时间为:
t2==3 s
故甲上面正在下滑的小孩有2个.
15. 在一次低空跳伞演练中,当直升机悬停在离地面224 m高处时,伞兵离开飞机做自由落体运动。运动一段时间后,打开降落伞,展伞后伞兵以12.5 m/s2的加速度匀减速下降。为了伞兵的安全,要求伞兵落地速度最大不得超过5 m/s。(g取10 m/s2)求:
(1)伞兵展伞时,离地面的高度至少为多少
(2)着地时相当于从多高处自由落下?
(3)伞兵在空中的最短时间为多少?
【答案】(1)99 m;(2)1.25 m;(3)8.6 s
【解析】
【详解】(1)设伞兵展伞时,离地面的高度至少为h,此时速度为v0,则有
联立解得
h=99 m
v0=50 m/s
以5 m/s的速度落地相当于从h1高处自由落下
(2)设加速时间为t1,减速时间为t2
总时间为
16. 在公路的十字路口,红灯拦停了很多汽车,拦停的汽车排成笔直的一列,最前面的一辆汽车的前端刚好与路口停车线相齐﹐相邻两车的前端之间的距离均为,若汽车启动时都以的加速度做匀加速运动,加速到v=10.0m/s后做匀速运动通过路口。该路口亮绿灯时间。另外交通规则规定:原在绿灯时通行的汽车,红灯亮起时,车头已越过停车线的汽车允许通过。请解答下列问题:
(1)汽车以v=10.0m/s的速度匀速行驶,若红灯亮起时,司机立即刹车做匀减速运动,刹车距离不超过40m,刹车时的加速度大小不应小于多少?
(2)若绿灯亮起时,所有司机同时启动汽车,问最多可以有多少辆汽车能通过路口?
(3)事实上由于人反应时间的存在,绿灯亮起时不可能所有司机同时起动汽车。现假设绿灯亮起时,第一个司机滞后启动汽车,后面司机都比前一辆车滞后0.90s起动汽车,在该情况下,有多少辆车能通过路口?
【答案】(1)1.25m/s2;(2)64辆;(3)25辆
【解析】
【详解】(1)由
可得
故加速度大小不应小于1.25m/s2
(2)汽车加速时间
40.0s时间,汽车能行驶的位移
则
根据题意,63个间距有64辆车,所以能有64辆汽车通过路口
(3)设恰能通过k辆汽车,则第k辆汽车的运动时间,其中加速时间,能通过路口要满足
数据代入后解得
所以能通过25辆汽车
江苏省泰州市泰州中学24届高三第一次质量检测【物理试题+答案】: 这是一份江苏省泰州市泰州中学24届高三第一次质量检测【物理试题+答案】,共9页。
江苏省泰州市泰州中学2023-2024学年高三上学期第一次质量检测物理试题: 这是一份江苏省泰州市泰州中学2023-2024学年高三上学期第一次质量检测物理试题,共9页。试卷主要包含了单项选择题,非选择题等内容,欢迎下载使用。
江苏省泰州市泰州中学2023-2024学年高一上学期第一次质量检测物理试卷(月考): 这是一份江苏省泰州市泰州中学2023-2024学年高一上学期第一次质量检测物理试卷(月考),共15页。

