还剩2页未读,
继续阅读
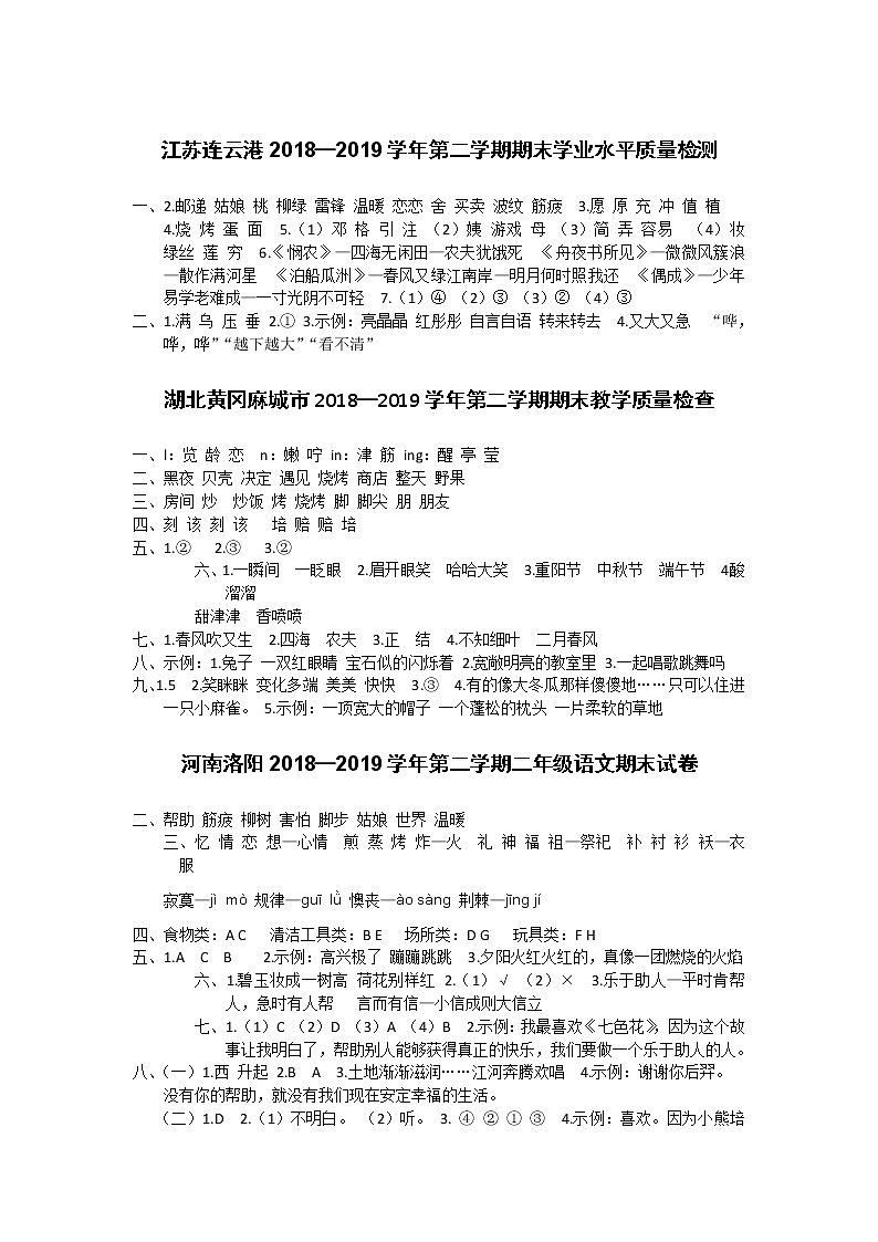
部编部二年级语文下册期末试卷
展开相关试卷
2023部编版二年级语文下册期末试卷:
这是一份2023部编版二年级语文下册期末试卷,共5页。试卷主要包含了书写,单选题,填空题,语言表达,连词成句,综合题,语段阅读,现代文阅读等内容,欢迎下载使用。
武汉江岸区部编部二年级语文下册期末试卷:
这是一份武汉江岸区部编部二年级语文下册期末试卷,共4页。试卷主要包含了认真听短文,选择合适的内容填空,读拼音,写词语,划掉每组中不同类的词语,选一选,连一连,填一填,阅读等内容,欢迎下载使用。
2022年部编版二年级语文下册期末试卷:
这是一份2022年部编版二年级语文下册期末试卷,共8页。试卷主要包含了我会照样子写字,读句子,看拼音写词语,我会查字典,照样子,写词语,把下面偏旁组成新字,再组词,照样子,把词语补充完整,选择恰当的用语,填入句子中,按要求完成句子等内容,欢迎下载使用。

