


2022连云港东海县高一上学期期中考试生物试题含答案
展开东海县2021-2022学年高一上学期期中考试
生物试题
第Ⅰ卷 选择题部分
一、选择题(本部分共30小题,每小题2分,共60分,每小题只有一一个选项最符合题意)。
1.细胞学说为生物学的发展起到了奠基的作用,主要原因是它揭示了
A.细胞分为原核细胞与真核细胞 B.生物体结构的统一性
C.植物细胞与动物细胞的区别 D.生物界细胞的多样性
2.一片草原上的全部绵羊和这片草原,在生命系统中分别属于
A.种群和群落 B.种群和生态系统 C.群落和生态系统 D.个体和群落
3.沙眼衣原体是一类导致人患沙眼的病原体,通过电子显微镜可以观察其细胞结构,确定沙眼衣原体是原核生物。作为判断的主要依据是
A.有细胞(质)膜 B.有核糖体
C.没有染色体 D.没有核膜包被的细胞核
4.利用显微镜观察时,要把视野里的标本从图1转为图2,正确的操作步骤是
图1 图2
①转动粗准焦螺旋 ②转动细准焦螺旋 ③调节光圈 ④转到转换器 ⑤移动装片
A.①→②→③→④ B.③→①→②→⑤
C.⑤→④→③→② D.④→⑤→①→②
5.开心果已成为世界第五大坚果作物,它具有耐旱、抗热等特性,含有丰富的有机物、无机盐(如钾、钠、铁、钙)等。下列关于开心果中元素与物质组成的叙述,正确的是
A.无机盐在细胞中多以化合物形式存在,少数以离子形式存在
B.细胞中钾、钠、钙元素含量远多于铁元素,铁属于微量元素
C.细胞中结合水的含量远远多于自由水,以利于其耐受干旱
D.用苏丹II染液对开心果种子切片进行染色后,镜检可观察到红色脂肪粒
6.脂质与人体健康息息相关,下列叙述错误的是
A.脂质主要由C、H、0三种元素组成
B.脂肪是细胞内重要的储能物质
C.磷脂能促进人体对钙、磷元素的吸收
D.胆固醇是构成动物细胞(质)膜的成分之一
7.下图为某化合物的结构示意图,相关叙述错误的是
A.该物质是一种五肽化合物
B.该物质经脱水缩合而成
C.图中“C0一NH"被称为肽键
D.图中“一C00H”被称为羧基
8.下列关于蛋白质结构多样性原因的叙述,错误的是
A.连接氨基酸的肽键不同
B.组成蛋白质的氨基酸的数量和种类不同
C.组成蛋白质的氨基酸的排列顺序不同
D.构成蛋白质的肽链和空间结构不同
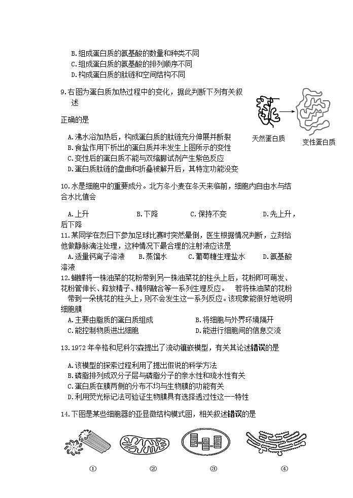
9.右图为蛋白质加热过程中的变化,据此判断下列有关叙述
正确的是
A.沸水浴加热后,构成蛋白质的肽链充分伸展并断裂
B.食盐作用下析出的蛋白质并未发生上图所示的变性
C.变性后的蛋白质不能与双缩脲试剂产生紫色反应
D.蛋白质肽链的盘曲和折叠被解开后,其特定功能没变
10.水是细胞中的重要成分。北方冬小麦在冬天来临前,细胞内自由水与结合水比值会
A.上升 B.下降 C.保持不变 D.先上升,后下降
11.某同学在烈日下参加足球比赛时突然晕倒,医生根据情况判断,立刻给他做静脉滴注处理,这种情况下最合理的注射液应该是
A.适量钙离子溶液 B.蒸馏水 C.葡萄糖生理盐水 D.氨基酸溶液
12.蝴蝶将一株油菜的花粉带到另一株油菜花的柱头上后,花粉即可萌发、花粉管伸长、释放精子、精卵融合等一系列生理反应。 若将株油菜的花粉 带到一朵桃花的柱头上,则不会发生这一系列反应。该现象能很好地说明细胞膜
A.主要由脂质的蛋白质组成 B.将细胞与外界环境隔开
C.能控制物质进出细胞 D.能进行细胞间的信息交流
13.1972年辛格和尼科尔森提出了流动镶嵌模型,有关其论述错误的是
A.该模型的探索过程利用了提出假说的科学方法
B.磷脂排列成双分子层与磷脂分子的亲水性和琉水性有关
C.蛋白质在膜两侧的分布不均与生物膜的功能有关
D.利用荧光标记法可验证生物膜具有选择透过性这一-特性
14.下图是某些细胞器的亚显微结构模式图,相关叙述错误的是
A.①是中心体,是不含有磷脂的细胞器
B.②是线粒体,是真核细胞有氧呼吸的主要场所
C.③是叶绿体,是蓝细菌进行光合作用的场所
D.④是内质网,是进行蛋白质等大分子合成的场所
15.李清照《如梦令》词:试问卷帘人,却道海棠依旧。知否?知否?应是绿肥红瘦!这里的“绿”和“红”分别形容叶和花,相对应的色素分别存在于细胞的
A.叶绿体和液泡 B.线粒体和液泡
C.液泡和细胞质基质 D.叶绿体和细胞质基质
16.下列对生物膜的叙述,错误的是
A.生物膜是细胞所有膜结构的统称
B.各种生物膜的组成成分与结构相似
C.核糖体、溶酶体都是具有膜结构的细胞器
D.膜的组成成分可以从内质网膜转移到高尔基体膜,再转移到细胞膜
17.右图所示为细胞核结构模式图,下列叙述正确的是
A.细胞核的“控制指令”可通过⑤到达细胞质
B.与①相连接的②直接参与了核糖体的合成
C.图中的④可以通过⑤从细胞核到达细胞质,完成信息交流
D.该图可表示高等植物成熟筛管细胞的细胞核
18.染色体的高度螺旋化与其物质组成有关。组成染色体的主要物质是
A.多糖和DNA B.蛋白质和DNA C.磷脂和DNA D.RNA和DNA
19.人工膜是指用一种或几种脂质组成的膜。人工膜在工程实践中有着广泛的应用,如血液透析膜可用于肾病患者的透析。水分子通过细胞(质)膜与人工膜的通透性不同,主要与细胞(质)膜中下列哪种成分有关
A.磷脂 B.蛋白质 C.胆固醇 D.糖脂
20.细胞内运输物质的囊泡膜可以与细胞膜融合,由此可以推测囊泡膜的主要成分是
A.脂肪和蛋白质 B.蛋白质和脂质 C.蛋白质和核酸 D.多糖和脂质
21某同学将乙伞藻的细胞核与伞部去掉,并将甲伞藻细胞核移入乙中,则存活下来的乙企藻的外形是
22. 某研究小组用苔藓为实验材料观察细胞质的流动,显微镜下观察到叶绿体的运动方向如图中箭头所示。下列有关叙述错误的是
A. 可以直接用苔藓叶片制成装片观察
B. 图中叶绿体不需要经染色后观察
C. 细胞质的实际流动方向是顺时针流动
D. 叶绿体的实际位置为液泡的左侧
23.下图表示细胞运输某种物质的过程(不需要能量),该图可表示下列哪个过程
A.血浆中的葡葡糖进入红细胞 B.氧气进入肺泡细胞中
C.植物根细胞吸收土壤中的无机盐离子 D.吞噬细胞吞噬病原体
24.新生儿小肠上皮细胞通过消耗ATP,可以直接吸收母乳中的免疫球蛋白和半乳糖。这两种物质分别被吸收到细胞中的方式是
A.主动运输、主动运输 B.胞吞、主动运输
C.主动运输、胞吞 D.被动运输、主动运输
25.化学上常用降解的方法研究物质的组成。下列关于某种核酸样品降解的叙述错误的是
A.该样品的初步降解产物是核苷酸
B.该样品彻底降解的产物包括磷酸、五碳糖和碱基
C.若降解的产物中含有脱氧核糖,可判断该样品是DNA
D.若降解的产物中含有腺嘌呤,可判断该样品是RNA
26.如图所示是水分子进入细胞的两种方式,下列有关叙述错误的是
A.通道蛋白是一类跨越细胞膜磷脂双分子层的蛋白质
B.肾小管和集合管对水的重吸收主要与水通道蛋白有关
C.水通道蛋白还能允许一部分离子通过,属于主动运输
D.水分子通过水通道蛋白的运输属于被动运输不需要能量
27.下图是某类酶作用的模型。下列叙述正确的是
A.物质a的组成中一定不含P元素
B.该模型体现了物质a具有高效性
C.物质a是一种物质合成酶
D.高温会导致物质a的空间构象发生改变,进而失去活性
28. 甲、乙两图是温度、pH对酶活性影响的数学模型。下列有关说法错误的是( )
A.甲、乙两图中B对应的温度和pH分别是酶的最适温度和最适pH
B.甲、乙两图中A点对应的温度或pH对酶活性的影响不相同
C.甲、乙两图中C点对应的温度或pH对酶活性的影响相同
D.保存酶制品最好选择两图中B点对应的温度和pH
29.下列关于ATP的叙述,错误的是
A.细胞质和细胞核中都有ATP的分布
B.ATP可以水解为ADP和磷酸
C.正常细胞中ATP与ADP的比值相对稳定
D.ATP合成所需的能量由磷酸提供
30.双缩脲试剂(A液:质量浓度为0. 1g/mL 的Na0H溶液,B液:质量浓度为0. 0lg/mL的CuSO,溶液)可以用来检测生物组织中是否存在蛋白质。下列操作步骤正确的是
A.待测组织样液一加入A液1mL→注入B液4滴一观察颜色变化
B.待测组织样液一加入B液1mL- +注入A液4滴→观察颜色变化
C.待测组织样液一加入A液和B液的混合液1mL→水浴加热→观察颜色变化
D.待测组织样液-加入 A液1mL一注入B液4滴一水浴加热一观察颜色变化
第Ⅱ卷 非选择题部分
二、非选择题:本部分包括5题,共计40分。
31.(9分)甲图是生物体内有机物的组成与功能关系图,乙图表示由1分子磷酸、1分子碱基和1分子a构成的化合物b。请据图回答下列问题:
(1)写出“横线”上相应的元素①有 ▲ ,② ▲ 。A是 ▲ ,在动物细胞内物质E是 ▲ ,在植物细胞内物质E是 ▲ 。
(2)G是生命活动的主要承担者,其功能具有多样性,原因是 ▲ 具有多样性。若G由m条肽链、n个氨基酸组成,则G至少含有氧原子_____个。
(3)图乙中,化合物b对应图甲中物质 ▲ (填字母),若a为核糖,则在真核生物细胞中,化合物b构成的大分子主要分布于 ▲ 中。
32.(9分)原发性主动转运是指由ATP直接供能的逆浓度梯度的跨膜运输,继发性主动转运是指某种物质能够逆浓度梯度进行的跨膜运输,但是其能量不是由ATP提供,而是由主动转运其他物质时的势能提供。下图为某些特殊植物细胞吸收蔗糖的过程,回答下列问题:
(1)图中属于原发性主动转运的是 ▲ (填 “H+运出细胞”或“蔗糖进入细胞”),属于继发性主动转运的是 ▲ (填 “H运出细胞”或“蔗糖进入细胞”),后者的能量来自 ▲ 。
(2)据图分析,细胞外H浓度 ▲ (填“大于”或“小于”) 细胞内,判断依据是 ▲ 。
(3)据图分析,直接影响这些植物细胞吸收蔗糖速率的两个因素是 ▲ 、 ▲ 。
33.(8分)据美国约翰斯·霍普金斯大学统计数据显示,截至北京时间10月20日6时,全球累计确诊新冠肺炎病例2.443亿例,累计死亡病例496.1万例,世界各国对此高度关注与警惕。下图为新型冠状病毒侵染人体后,人体的免疫细胞做出应答,产生抗体的过程。请据图回答问题:
(1)新型冠状病毒含有 ▲ 种核酸。
(2)抗体是一类具有 ▲ 功能的蛋白质,其合成场所是 ▲ __(填序号)。
(3)该细胞在加工和分泌抗体过程中,所经过的结构依次是⑤→ ▲ → ▲ →①(填序号)。
(4)图中具有双层膜的细胞器有 ▲ (填序号),属于生物膜系统的结构有 ▲ (填序号)。
34.(6分)唾液淀粉酶在有激活剂时催化作用效果明显,而有抑制剂时催化作用效果下降。为探究Cl—和Cu2+对唾液淀粉酶活性的影响,某同学进行了实验,实验步骤和结果见下表(注:pH6.8的缓冲液可以维持溶液pH稳定)。回答下列问题:
试管编号 实验步骤 | 1 | 2 | 3 | 4 |
1%NaCl溶液(mL) | 1 |
|
|
|
1% CuSO4溶液(mL) |
| 1 |
|
|
1% Na2SO4溶液(mL) |
|
| 1 |
|
蒸馏水(mL) |
|
|
| 1 |
pH 6.8缓冲液(mL) | 1 | 1 | 1 | 1 |
唾液淀粉酶溶液(mL) | 1 | 1 | 1 | 1 |
1%淀粉溶液(mL) | 3 | ? | 3 | 3 |
各试管放入37℃恒温水浴保温适宜时间 | ||||
取出试管,加入1%碘溶液0.1mL | ||||
观察结果 | 淡黄色 | 深蓝色 | 浅蓝色 | 浅蓝色 |
(1)表格中“?”处应填入 ▲ mL。
(2)分析实验结果可知:Cl—的作用是 ▲ (“增强”或“抑制”)唾液淀粉酶的活性,Cu2+的作用是 ▲ (“增强”或“抑制”)唾液淀粉酶的活性。
(3)该实验中设置4号试管的作用是 ▲ ;设置3号试管的目的是确定 ▲ 对唾液淀粉酶催化活性是否有影响。
(4)上述实验中,若用斐林试剂代替碘溶液进行检测,1~4号试管中最不可能产生砖红色沉淀的试管是 ▲ 。
35.(8分) 下图a是发生质壁分离的紫色洋葱鳞片叶外表皮细胞示意图,图b是显微镜下观察到某一时刻的图像,图c是图a中结构2的亚显微结构示意图,其中A、B表示相关物质。请回答下列问题:
(1)图a中细胞的质壁分离是指细胞壁和 ▲ 的分离(填名称),后者的结构包括 ▲ (填标号)。
(2)与该成熟植物细胞正常状态时相比,图b所示细胞的吸水能力 ▲ (填“更强”“更弱”或“相等”)
(3)图c所示结构的功能复杂程度主要与 ▲ (填“A”或“B”)有关。
(4)将形状、大小相同的红心萝卜A和红心萝卜B的幼根各5段,分别放在不同浓度的蔗糖溶液(甲~戊)中,一段时间后,取出红心萝卜A和B的幼根称重,结果如图d所示,据图分析:
①红心萝卜A比红心萝卜B的细胞液浓度 ▲ (填“高”或“低”)。
②在甲蔗糖溶液中加入适量清水,一段时间后红心萝卜A的细胞液浓度会 ▲ (填“升高”或“降低”)。
③甲~戊蔗糖溶液浓度最大的是 ▲ 。
2021—2022学年度第一学期期中考试
高一生物试题
一、单项选择题:本部分包括30小题,每小题2分,共计60分。
题号 | 1 | 2 | 3 | 4 | 5 | 6 | 7 | 8 | 9 | 10 |
答案 | B | B | D | C | B | C | C | A | B | B |
题号 | 11 | 12 | 13 | 14 | 15 | 16 | 17 | 18 | 19 | 20 |
答案 | C | D | D | C | A | C | A | B | B | B |
题号 | 21 | 22 | 23 | 24 | 25 | 26 | 27 | 28 | 29 | 30 |
答案 | B | C | A | B | D | C | D | D | D | A |
二、非选择题(本部分包括5题,共计40分)
31.(9分,每空1分)
(1)C、H、O C、H、O、N 葡萄糖 糖原 淀粉
(2)(蛋白质)结构 n+m
(3)D 细胞质
32. (9分,除标明外,每空1分)
(1)H+运出细胞 蔗糖进入细胞 H+运进细胞时的势能(2分)
(2)大于 H+运出细胞消耗ATP,应为逆浓度梯度的跨膜运输(2分)
(3)载体蛋白的数量 细胞内外H+的浓度差
33. (8分,每空1分)
(1)1
(2)免疫或防御 ⑤
(3)③ ②
(4)④ ①②③④⑥(2分)
34. (6分,每空1分)
(1) 3
(2)增强 抑制
(3)对照 Na+和SO42-
(4) 2号
35. (8分,除标明外,每空1分)
(1)原生质层 ②③④
(2)更强
(3)A (2分)
(4)高 降低 乙
2023-2024学年江苏省连云港新海高级中学高一上学期期中考试生物含答案: 这是一份2023-2024学年江苏省连云港新海高级中学高一上学期期中考试生物含答案,共41页。
2022连云港东海县高二下学期期中考试生物含解析: 这是一份2022连云港东海县高二下学期期中考试生物含解析,文件包含江苏省连云港市东海县20212022学年高二下学期期中生物试题含解析docx、江苏省连云港市东海县20212022学年高二下学期期中生物试题无答案docx等2份试卷配套教学资源,其中试卷共33页, 欢迎下载使用。
2020连云港高一上学期期末生物试题含答案: 这是一份2020连云港高一上学期期末生物试题含答案,共11页。试卷主要包含了德国植物学家施莱登提出等内容,欢迎下载使用。