





2022盐城时杨中学高二上学期期中考试地理试题含解析
展开盐城市时杨中学
2021/2022学年度第一学期期中考试高二年级
地理试题
一、单选题(共80分)
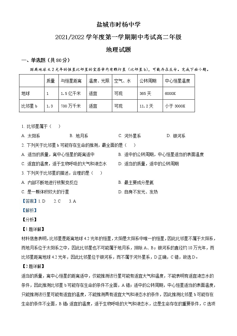
距离地球4.2光年的恒星比邻星的宜居带内有颗行星(比邻星b),可能存在生命。完成下面小题。
| 质量 | 与恒星距离 | 温度、光照 | 空气、水 | 公转周期 | 中心恒星温度 |
地球 | 1 | 1.5亿千米 | 适宜 | 可观 | 365天 | 6000K |
比邻星b | 13 | 700万千米 | 适宜 | 可观 | 11.2天 | 小于3000K |
1. 比邻星属于( )
A. 太阳系 B. 地月系 C. 河外星系 D. 银河系
2. 下列关于比邻星b可能存在生命的推测,最全面的是( )
A. 适当的质量,离中心恒星的距离适中 B. 适中的公转周期,中心恒星适当的表面温度
C. 适宜的温度,适于生物呼吸的大气和液态水 D. 适当的质量,适中的公转周期
3. 下列关于比邻星的描述,合理的是( )
A. 内部不断地进行核聚变反应 B. 最主要成分是氦
C. 是一颗体积较大的行星 D. 自身不发光、发热
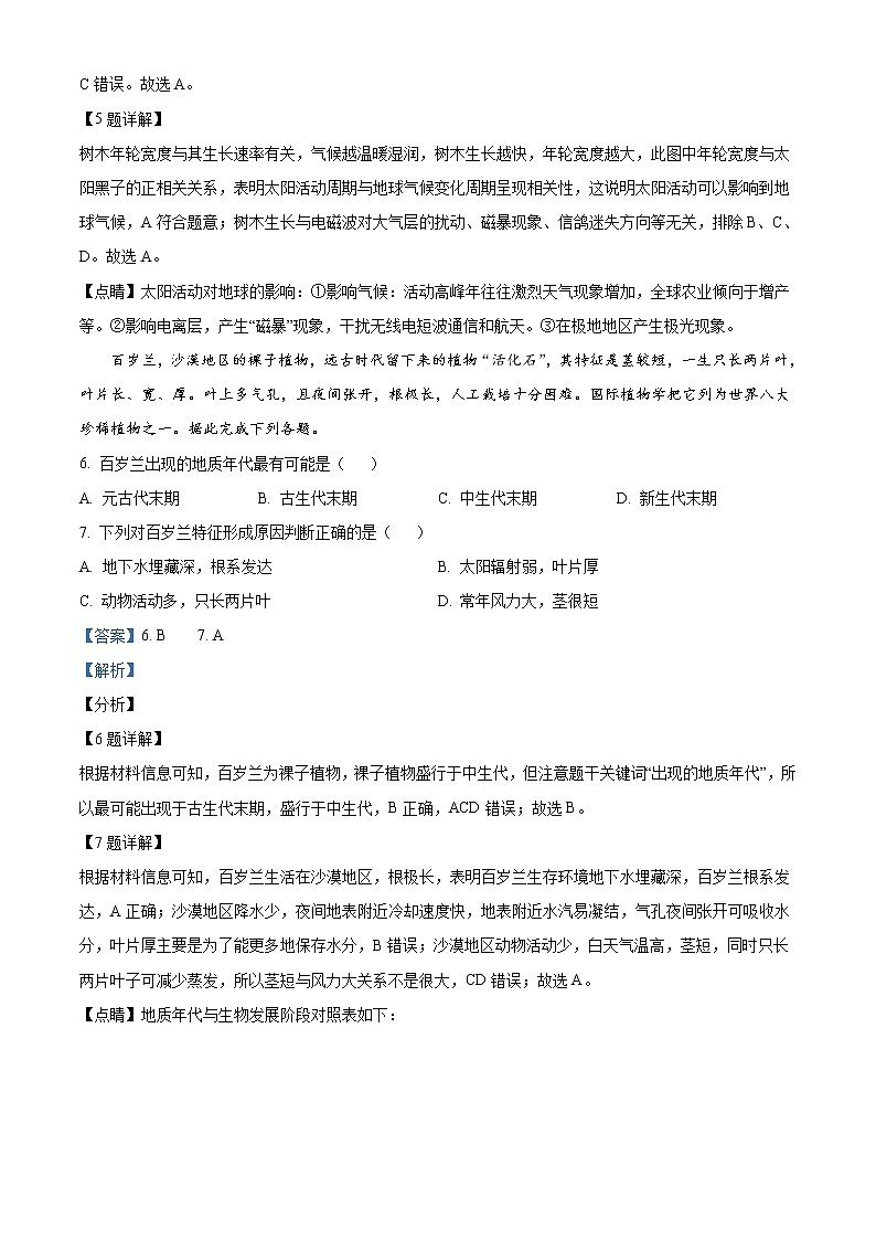
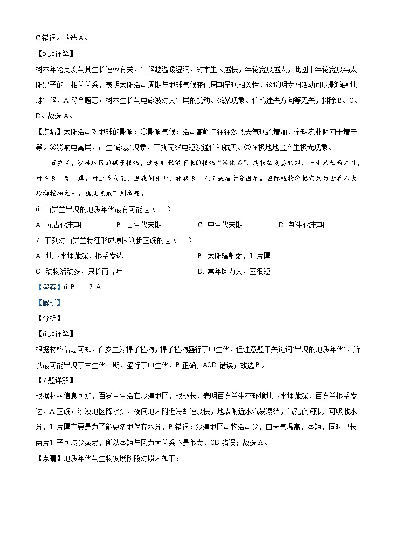
太阳能的利用受季节、天气影响大。读下图“太阳黑子与温带乔木年轮相关性曲线”,完成问题.
4. 年轮宽度与太阳黑子相对数之间的关系是( )
A. 正相关 B. 负相关 C. 成正比 D. 没有相关性
5. 此图反映太阳活动( )
A. 可以影响地球气候
B. 发射的电磁波会扰动地球大气层
C. 抛出的带电粒子流扰动地球磁场,产生“磁暴”现象
D. 信鸽迷失方向
百岁兰,沙漠地区的裸子植物,远古时代留下来的植物“活化石”,其特征是茎较短,一生只长两片叶,叶片长、宽、厚。叶上多气孔,且夜间张开,根极长,人工栽培十分困难。国际植物学把它列为世界八大珍稀植物之一。据此完成下列各题。
6. 百岁兰出现的地质年代最有可能是( )
A. 元古代末期 B. 古生代末期 C. 中生代末期 D. 新生代末期
7. 下列对百岁兰特征形成原因判断正确的是( )
A. 地下水埋藏深,根系发达 B. 太阳辐射弱,叶片厚
C. 动物活动多,只长两片叶 D. 常年风力大,茎很短
怀特岛是新西兰的一座活火山岛,岛上火山口的直径约2千米,最高处海拔321米,火山口不断有气体磅礴而出(下图)。当地时间2019年12月9日14:10火山突然喷发,造成19人死亡。据此完成下面小题。
8. 2011年3月11日,在日本木州岛仙台港以东130千米处的太平洋海域发生里氏9.0级地震,受此次地震影响,日本遭受了特大海啸袭击。关于这次地震的叙述不正确的是( )
A. 这次地震中,纵波的传播速度比横波快
B. 这次地震中,纵波可以通过固体、液体和气体传播,因此伤亡较大
C. 在莫霍界面以下,纵波和横波的传播速度都加快
D. 受灾的居民总是先感到左右、前后摇晃,后感到上下颠簸
9. 怀特岛喷出的物质在各圈层中迁移的顺序是( )
①大气圈②水圈③生物圈④岩石圈
A. ①→②③→④ B. ④→①→②③ C. ②③→①→④ D. ②③→④→①
民航客机起飞和降落阶段处于对流层,在平流层都是巡航阶段,也是飞机平飞阶段。民航客机一般巡航在一万米左右高空。孟晚舟女士2021年9月25日乘坐中国航空包机,从加拿大温哥华(49°13′N,123°06′E)出发,途径北极上空到达中国深圳(22°30′N,114°E)。据此完成下面小题。
10. 对对流层和平流层特点的描述,正确的是( )
A. 对流层顶部的高度是稳定的,时空变化小 B. 平流层顶部气温与对流层底部气温温度相差不大
C. 平流层的空气密度比对流层空气密度小 D. 对流层空气对流运动显著,飞机根本无法飞行
11. 大气垂直分层中形成航空最佳飞行层的主要原因是该( )
A. 气温下高上低,大气稳定 B. 水汽含量多,但杂质少,水汽不易成云致雨
C. 存在多个电离层,有利于保持与地面的短波通信 D. 大气以平流运动为主,大气的能见度好
12. 孟晚舟女士回国乘坐的客机,其飞行所在大气层的变化是( )
A. 对流层、平流层、对流层 B. 平流层、对流层、平流层
C. 一直在平流层飞行 D. 一直在对流层飞行
甲烷气体对地面长波辐射的吸收能力是二氧化碳的26倍。研究发现,北冰洋中冻结的甲烷沉积物已开始释放气体,目前这些气体大部分溶于水中,正在缓慢向大气排放。下图示意北极地区大气受热过程。据此完成下面小题。
13. 该现象对北极地区气温影响及其原理分别是( )
A. 气温降低,①减弱 B. 气温降低,②增强 C. 气温升高,③减弱 D. 气温升高,④增强
14. 该现象影响最明显的季节是( )
A. 春季 B. 夏季 C. 秋季 D. 冬季
阅读某校地理兴趣小组开展的地理实验活动(如图),回答下面小题。
实验步骤如下:
在一个平底盆中加追量的水,直至水俏满盆底。把一个装满沙子的小瓶放入盆中。用透明的塑料纸盖住盆口,用橡皮筋扎紧,并用小石头放在装沙小瓶的正上方压住塑料纸,将盆放在阳光下直晒,过足够长的时间后发现沙子变湿了。
15. 该实验主要模拟的是( )
A. 热力环流 B. 水循环 C. 大洋环流 D. 流水作用
16. 自然界中形成该类地理现象的主要动力是( )
A. 地球内力 B. 太阳活动 C. 太阳辐射 D. 大气运动
读世界海洋表层海水盐度分布示意图,完成下面小题。
17. 世界海洋表层盐度最高的海区是( )
A. 赤道地区 B. 副热带海区 C. 极地地区 D. 中纬度海区
18. 副热带海区海水盐度最高的原因不包括( )
A. 气温高、蒸发量大 B. 降水少 C. 人类活动多 D. 河流水注入少
19. 对高纬度海区海水盐度低的原因分析,不正确的是( )
A. 气温低、蒸发量小 B. 有暖流流经 C. 有多条大河注入 D. 多冰川融水
福建省福州市别称“榕城”,榕树在福州种植普遍,然而每年都有很多榕树被大风所吹倒。据此完成下面小题。
20. 榕树属于( )
A. 落叶阔叶林 B. 常绿阔叶林 C. 常绿硬叶林 D. 针叶林
21. 推测榕树树冠和树根的特点是( )
A. 树冠扁窄、树根浅 B. 树冠扁窄、树根深
C. 树冠广展、树根深 D. 树冠广展、树根浅
22. 下列月份中,榕树被吹倒的月份最可能为( )
A 2月 B. 5月 C. 8月 D. 11月
2021年东北某地9万多平方米黑土被盗挖。要形成1厘米厚的黑土层需要数百年时间。抚州的王先生热爱阳台种植花草,看到盗采黑土新闻后,不再网购黑土。他根据网上的配方(鸡粪:牛粪:草炭:蛭石:河沙=3:3:1:1:2)自行配置营养土。下图为黑土盗挖现场照片。据此完成下面小题。
23. 黑土多被用于育秧苗、花草种植、城市绿化等,除了黑土富含有机质,还因为( )
①获取容易②管理成本低③土质疏松④来自寒地害虫少
A. ①② B. ②③ C. ①④ D. ③④
24. 配置营养土配方中有蛭石和河沙,其主要作用是( )
A. 提供矿物质 B. 增大温差 C. 固定并通气 D. 提供无机盐
读图“某洞穴剖面景观示意图”,完成下面小题。
25. 图中所表示的地貌景观是在( )
A. 石灰岩分布区 B. 花岗岩分布区 C. 玄武岩分布区 D. 片麻岩分布区
26. 该地形景观广泛分布于我国的( )
A. 青藏高原 B. 黄土高原 C. 内蒙古高原 D. 云贵高原
27. 形成图示洞穴的地质作用为( )
A. 风力侵蚀 B. 流水侵蚀 C. 冰川侵蚀 D. 海浪侵蚀
自全国放开“单独二孩”政策以来,从政策效果看,远低于预期,为促进人口均衡,应对可能出现的人口问题,2016年启动全面实施一对夫妇可生育两个孩子政策。下图示意我国1960—2045年每五年劳动人口增长率变化(含预测)。完成下面小题。
28. 从单独二孩到全面二孩政策,时间相隔不到三年,影响两次生育政策调整间隔短的主要原因是( )
A. 婚姻稳定性提高 B. 劳动力严重不足
C. 育龄妇女人数少 D. 生育观念的改变
29. “全面二孩”政策的实施对我国可能产生的影响是( )
A. 有利于扩大内需 B. 家庭负担持续加重
C. 解决人口老龄化问题 D. 出生人口性别比上升
30. 下列年份中,我国劳动人口数量最多的年份是( )
A. 1965年 B. 1980年 C. 2015年 D. 2035年
海口骑楼老街(俗称“南洋街”)建筑因保留规模大、保存完好,2009年6月,被国家文化部、国家文物局评为“中国历史文化名街”。骑楼沿街道两侧临街而建,下层部分做成柱廊式人行过道,楼房上层部分跨建在人行过道之上,骑楼下的长廊贯通成排(如图所示)。据此完成下列各题。
31. 柱廊式人行过道的主要作用是( )
A 避雨、遮阳 B. 排水、通风 C. 保障住户安全 D. 提升建筑美观
32. 骑楼建筑特色与下列国家相似的是( )
A. 挪威 B. 美国 C. 埃及 D. 马来西亚
元阳梯田是近千年来哈尼族人民生产智慧的结晶,体现着人与自然的和谐之美。景观四季不同,吸引大量的游客前往参观旅游。据此完成下面小题。
33. 梯田改造的自然要素主要是( )
A. 气候 B. 地形 C. 水源 D. 土壤
34. 下列适宜在我国江南丘陵酸性红壤地区种植的作物是( )
A 棉花 B. 甜菜 C. 茶树 D. 葡萄
2020年天猫“双十一”再创新纪录,其多形态、多业态的“分钟级配送”渐成新物流常态,更多消费者享受到了“午夜下单,早晨收件”的物流体验。大量包裹高效送达的背后,是中国快递物流业数字化、智能化全面升级的体现。据此,完成下面小题。
35. 消费者能够享受到“午夜下单,早晨收件”的物流体验主要得益于( )
①包裹重量轻、体积小②网购支付快③快速配送④发货网点集中
A. ①② B. ②③ C. ③④ D. ①④
36. 仓储与配送是电子商务末端的服务,影响仓储区分布的主要因素是( )
A. 货源、市场 B. 市场、科技 C. 地租、交通 D. 货源、劳动力
2009年联合国气候变化大会正在丹麦哥本哈根举行,各国谈判代表在一些问题上达成了初步共识,但还存在分歧。一些发展中国家的代表认为,文件忽视了他们的利益。尽管如此,发达国家在节能减排方面却迟迟不肯让步。完成下面小题
37. 节能减排,保护环境重在强调( )
A. 人类与环境的对立 B. 人类与环境的和谐统一
C. 环境的客观属性 D. 人类的主观能动性
38. 发达国家和发展中国家在环境大会上意见分歧,说明没有遵守可持续发展的( )
A. 公平性原则 B. 共同性原则 C. 持续性原则 D. 阶段性原则
2007年5月29日,无锡太湖蓝藻大规模暴发,引发市区供水危机,太湖治理攻坚战由此拉开大幕。十年过去了,太湖治理成效如何仍然十分引人关注。下图为区域水循环示意图。据此完成下面小题。
39. 太湖容易爆发蓝藻,主要原因是( )
A. 水温偏低,风力较大 B. 水域闭塞,水体交换量小
C. 降水较多,蒸发较小 D. 来水量大,出水量大
40. 治理蓝藻过程中,可利用的地理信息技术主要是( )
A. RS、GPS B. GIS、GPS C. RS、GIS D. 人工统计分析
二、综合题(共20分)
41. 读下图“我国东部沿海某地热力因素形成的高空等压面示意图”,完成下列各题。
(1)根据热力环流原理,判断:B比A气压____(高或低),B比C气压____(高或低)。
(2)在图中用箭头标出A、B、C、D间气流的运动方向,完成热力环流示意图。
(3)如果A是陆地,B是海洋,则此时应该是____(白天或夜晚),此时A地与B地之间吹____(海风或陆风)。
(4)此时,B地的天气状况是____,AB两地气温日较差较小是____。
42. 读“世界发达国家和发展中国家城市人口占总人口比重变化曲线图”(下图),据此回答下列小题。
(1)图中____曲线表示发达国家的变化,____曲线表示发展中国家的变化。
(2)城市化的标志是城市人口占总人口的比重持续上升,城市____不断扩大。劳动力从第一、二产业向第____产业转移。
(3)B类国家的城市化特点是____。A曲线在20世纪70年代后呈下降趋势,该类国家的城市人口向乡村居民点和小城镇回流,此现象称为____现象。
43. 读“某城市规划简图”,该市常年盛行东北风,读图回答下列问题。
(1)图中①、②、③代表的城市功能区依次是____区、____区、____区。
(2)a、b、c、d四处中,宜建高级住宅区的是____。
(3)该市计划在甲、乙、丙、丁四地中选择一处建设钢铁工业基地,你认为最合适的选址应该位于____处,据图分析其理由是____,____。
2024盐城盐城一中、大丰中学高二上学期10月联考地理试题含解析: 这是一份2024盐城盐城一中、大丰中学高二上学期10月联考地理试题含解析,文件包含江苏省盐城市盐城一中大丰中学2023-2024学年高二上学期10月联考地理试题原卷版docx、江苏省盐城市盐城一中大丰中学2023-2024学年高二上学期10月联考地理试题含解析docx等2份试卷配套教学资源,其中试卷共26页, 欢迎下载使用。
2024盐城阜宁中学高二上学期期中地理试题含解析: 这是一份2024盐城阜宁中学高二上学期期中地理试题含解析,文件包含江苏省盐城市阜宁中学2023-2024学年高二上学期期中地理试题原卷版docx、江苏省盐城市阜宁中学2023-2024学年高二上学期期中地理试题含解析docx等2份试卷配套教学资源,其中试卷共31页, 欢迎下载使用。
2022盐城响水中学高二下学期期末考试地理试题含解析: 这是一份2022盐城响水中学高二下学期期末考试地理试题含解析,文件包含江苏省盐城市响水中学2021-2022学年高二下学期期末考试地理试题含解析docx、江苏省盐城市响水中学2021-2022学年高二下学期期末考试地理试题无答案docx等2份试卷配套教学资源,其中试卷共37页, 欢迎下载使用。