人教部编版七年级上册第七课 战国时期的社会变化随堂练习题
展开人教版七年级历史上册(安徽)练习:第7课 战国时期的社会变化: 这是一份人教版七年级历史上册(安徽)练习:第7课 战国时期的社会变化,共5页。
初中历史人教部编版七年级上册第八课 百家争鸣随堂练习题: 这是一份初中历史人教部编版七年级上册第八课 百家争鸣随堂练习题,共9页。试卷主要包含了中国人自古就重视人的修养和节操,《论语》记载孔子话语,主张以德治国的是等内容,欢迎下载使用。
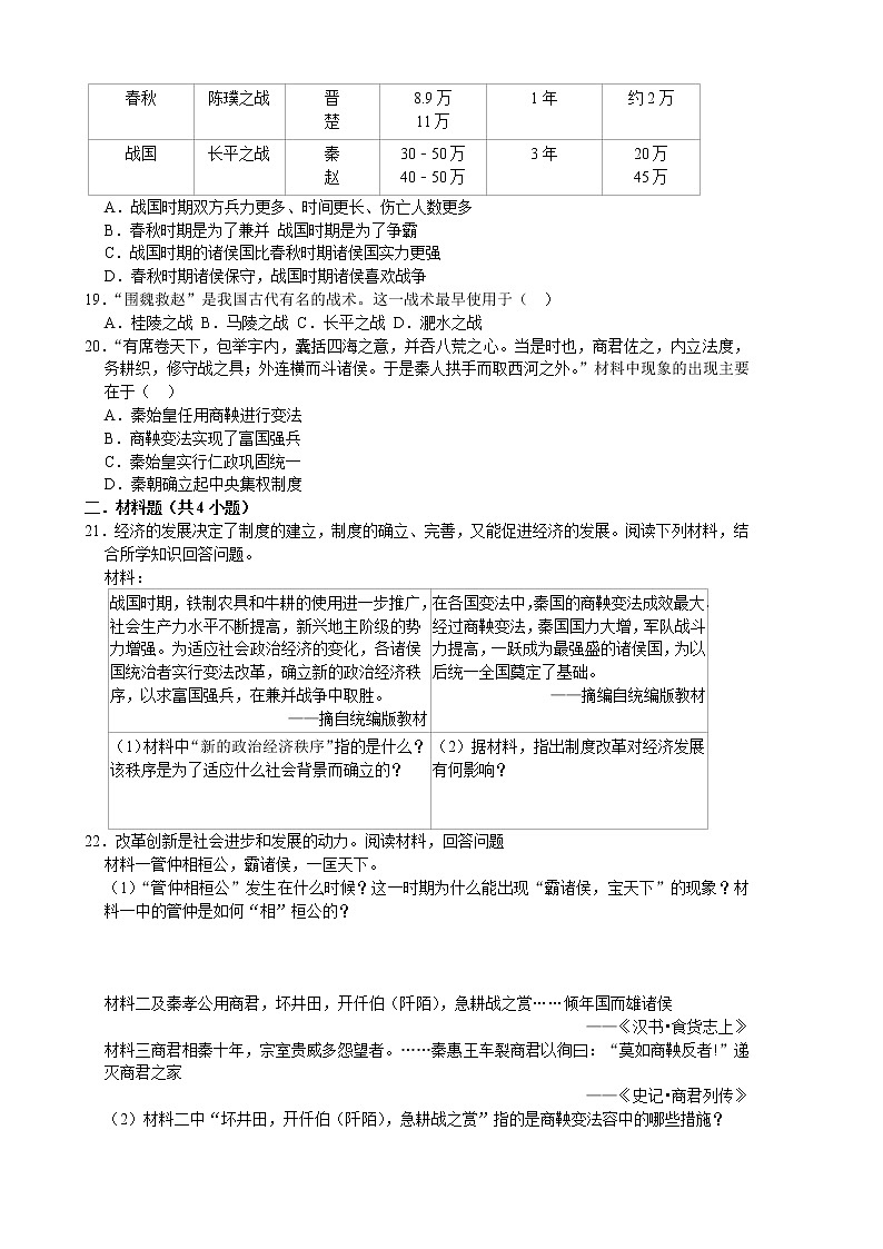
人教部编版七年级上册第七课 战国时期的社会变化随堂练习题: 这是一份人教部编版七年级上册第七课 战国时期的社会变化随堂练习题,共10页。试卷主要包含了单选题等内容,欢迎下载使用。

