


所属成套资源:【课堂笔记】2022-2023学年高一生物上学期同步知识点汇总(人教版2019必修1)
人教版 (2019)必修1《分子与细胞》第2章 组成细胞的分子综合与测试综合训练题
展开
这是一份人教版 (2019)必修1《分子与细胞》第2章 组成细胞的分子综合与测试综合训练题,共6页。试卷主要包含了组成细胞的元素,组成细胞的化合物,蛋白质结构及其多样性,关于蛋白质的计算,蛋白质特性等内容,欢迎下载使用。
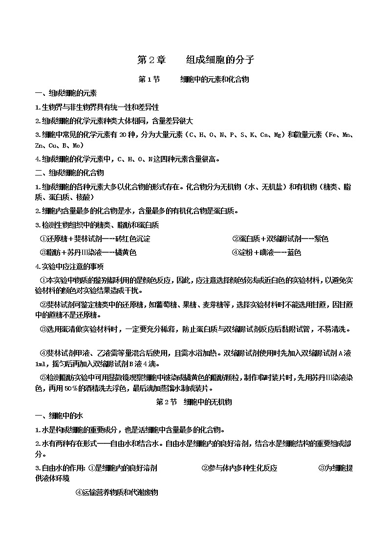
第2章 组成细胞的分子第1节 细胞中的元素和化合物一、组成细胞的元素1.生物界与非生物界具有统一性和差异性2.组成细胞的化学元素种类大体相同,含量差异很大3.细胞中常见的化学元素有20种,分为大量元素(C、H、O、N、P、S、K、Ca、Mg)和微量元素(Fe、Mn、Zn、Cu、B、Mo)4.组成细胞的化学元素中,C、H、O、N这四种元素含量很高。二、组成细胞的化合物1.组成细胞的各种元素大多以化合物的形式存在。化合物分为无机物(水、无机盐)和有机物(糖类、脂质、蛋白质、核酸)2.细胞内含量最多的化合物是水,含量最多的有机化合物是蛋白质。3.检测生物组织中的糖类、脂肪和蛋白质①还原糖+斐林试剂—→砖红色沉淀 ②蛋白质+双缩脲试剂—→紫色③脂肪+苏丹Ⅲ染液—→橘黄色 ④淀粉+碘液—→蓝色 4.实验中应注意的事项①本实验中物质的鉴别都利用的是颜色反应,因此,应注意选择颜色较浅或近白色的实验材料,以避免实验材料的颜色对实验结果造成干扰。②斐林试剂可鉴定糖类中的还原糖,如葡萄糖、果糖、麦芽糖等,选择实验材料时不能选用甘蔗,因甘蔗中的蔗糖不是还原糖。③选用蛋清做实验材料时,一定要充分稀释,防止蛋白质与双缩脲试剂反应后黏附试管,不易清洗。 ④斐林试剂甲液、乙液需等量混合后使用,且需水浴加热。双缩脲试剂使用时先加入双缩脲试剂A液1ml,摇匀后再加入双缩脲试剂B液4滴。⑤检测脂肪实验中可用显微镜观察细胞中被染成橘黄色的脂肪颗粒,制作临时装片时,先用苏丹Ⅲ染液染色,再用50℅的酒精洗去浮色,最后滴加蒸馏水制成装片。第2节 细胞中的无机物一、细胞中的水1.水是构成细胞的重要成分,也是活细胞中含量最多的化合物。2.水有两种存在形式——自由水和结合水。自由水是细胞内的良好溶剂,结合水是细胞结构的重要组成部分。3.自由水的作用:①是细胞内的良好溶剂 ②参与体内多种生化反应 ③为细胞提供液体环境④运输营养物质和代谢废物 4.在一定条件下自由水和结合水可相互转化。在正常情况下,细胞内自由水所占的比例越大,细胞的代谢就越旺盛;而结合水越多,细胞抵抗干旱和寒冷等不良环境的能力就越强。二、细胞中的无机盐1.细胞中大多数无机盐以离子的形式存在,少数以化合物的形式存在。2.无机盐的作用:①是细胞中某些许多重要化合物的组成成分 ②对维持细胞和生物体的生命活动有重要作用 ③对于维持细胞酸碱平衡有重要作用第3节 细胞中的糖类和脂质一、细胞中的糖类1.元素组成——C、H、O2.作用——糖类是主要的能源物质3.分类:单糖——葡萄糖、果糖、半乳糖、核糖、脱氧核糖 二糖——麦芽糖、蔗糖、乳糖等多糖——淀粉、糖原、纤维素、几丁质等4.糖类特点:①葡萄糖是细胞生命活动所需要的主要能源物质,常被称为“生命的燃料”。②动植物细胞共有的糖——葡萄糖、核糖、脱氧核糖③动物细胞特有的糖——乳糖、糖原 ④植物细胞特有的糖——麦芽糖、蔗糖、淀粉、纤维素⑤淀粉是植物体内的储能物质,糖原主要分布在人和动物的肝脏和肌肉中,糖原是人和动物细胞的储能物质。⑥糖类中葡萄糖、果糖、麦芽糖、乳糖是还原糖,而多糖和蔗糖不是还原糖。二、细胞中的脂质1.元素组成——C、H、O,少数含有N、P2.分类:脂质包括脂肪、磷脂和固醇,固醇又包括胆固醇、性激素和维生素D。3.作用:①脂肪是细胞内良好的储能物质,还具有保温、缓冲和减压的作用。②磷脂是构成细胞膜的重要成分,也是构成多种细胞器膜的重要成分。③胆固醇是构成动物细胞膜的重要成分,在人体内还参与血液中脂质的运输,性激素促进人和动物生殖器官的发育以及生殖细胞的形成,维生素D能有效地促进人和动物肠道对钙和磷的吸收。 4.细胞中的糖类和脂质是可以相互转化的,但是糖类和脂肪之间的转化程度有明显差异。5.细胞内三大能源物质及供能情况①糖类是主要的能源物质②脂肪是细胞内良好的储能物质,除此之外,动物细胞中的糖原和植物细胞中的淀粉也是重要的储能物质。③细胞中的能源物质为糖类、脂肪和蛋白质,三者供能顺序是糖类、脂肪、蛋白质。④糖类和脂肪均可氧化分解释放能量,但因为脂肪中氢的含量远远高于糖类,所以相同质量的脂肪释放的能量比糖类多。第4节 蛋白质是生命活动的主要承担者一、蛋白质的功能1.蛋白质是生命活动的主要承担者。2.蛋白质的功能:①组成细胞结构(结构蛋白) ②催化功能 ③运输功能 ④调节功能 ⑤免疫功能 总体来说,蛋白质是细胞的基本组成成分,具有参与组成细胞结构、催化、运输、信息传递、防御等重要功能。 二、蛋白质的基本组成单位——氨基酸 1.氨基酸组成元素:C、H、O、N,有的含有S、Se2.氨基酸的结构通式及其特点: ①每种氨基酸分子至少含有一个氨基(—NH2)和一个羧基(—COOH) ②并且都有一个氨基和一个羧基连接在同一个碳原子上③各种氨基酸之间的区别在于R基的不同3.氨基酸是组成蛋白质的基本单位,氨基酸大约有21种,包括必需氨基酸和非必需氨基酸。 三、蛋白质结构及其多样性 1.蛋白质的结构层次C、H、O、N等化学元素—→氨基酸—(脱水缩合)→多肽链—(盘曲折叠)→形成具有一定空间结构的蛋白质2.蛋白质结构多样性的原因:组成蛋白质的氨基酸种类、数目、排列顺序不同以及肽链盘曲、折叠方式和形成的空间结构不同。3.蛋白质结构的多样性决定蛋白质功能的多样性 四、关于蛋白质的计算1.肽键数=脱水数=氨基酸数-肽链数2.蛋白质相对分子质量=氨基酸相对平均分子质量×氨基酸数-脱水数×183.一条肽链中至少含有一个游离的氨基(—NH2)和一个游离的羧基(—COOH),分别在肽链的两端,若氨基数和羧基数多于1,则其余的氨基和羧基在R基上。4.一条肽链中至少含有的氧原子数=氨基酸数+肽链数5.蛋白质完全水解时所需要的水分子数等于该蛋白质形成时脱去的水分子数。 五、蛋白质特性蛋白质变性:在某些物理和化学因素作用下其特定的空间构象被破坏,从而导致其理化性质的改变和生物活性丧失的现象。高温使蛋白质的空间结构变得伸展、松散,容易被蛋白酶水解。经过加热、加酸,加酒精等引起细菌和病毒的蛋白质变性,可达到消毒、灭菌的目的。 第5节 核酸是遗传信息的携带者一、核酸的种类及其分布1.核酸分为两大类:脱氧核糖核酸,简称DNA;核糖核酸,简称RNA。2.真核生物的DNA主要分布在细胞核,线粒体、叶绿体中也有少量DNA,RNA主要分布在细胞质中。二、核酸是由核苷酸连接而成的长链(一)核酸的基本单位——核苷酸1.元素组成:C、H、O、N、P2.核苷酸种类:核苷酸是核酸的基本组成单位。核苷酸由一分子含氮碱基、一分子五碳糖和一分子磷酸组成。根据五碳糖的不同,可以将核苷酸分为脱氧核糖核苷酸和核糖核苷酸。(二)核酸的分子结构:1.DNA是由脱氧核苷酸连接而成的长链,RNA是由核糖核苷酸连接而成的长链。一般情况下,DNA由两条脱氧核苷酸链构成,RNA由一条核糖核苷酸链构成。 2.组成 DNA的五碳糖是脱氧核糖,碱基是A、G、C、T4种,一般为双链结构;组成RNA的五碳糖是核糖,碱基是A、G、C、U4种,一般为单链结构。3.细胞生物体内含有五碳糖2种,碱基5种,核苷酸8种。病毒体内含有五碳糖1种,碱基4种,核苷酸4种。(三)核酸的功能1.DNA分子中脱氧核苷酸的排列顺序储存着生物的遗传信息,DNA是储存、传递遗传信息的生物大分子。部分病毒的遗传信息储存在RNA中。2.核酸是细胞内携带遗传信息的物质,在生物的遗传、变异和蛋白质的生物合成中具有极其重要作用。三、生物大分子以碳链为骨架1.细胞是由多种元素和化合物构成的,在构成细胞的化合物中,多糖、蛋白质、核酸都是生物大分子。2.多糖的基本单位是单糖,蛋白质的基本单位是氨基酸、核酸的基本单位是核苷酸,这些基本单位称为单体。每一个单体都以若干个相连的碳原子构成的碳链为基本骨架,生物大分子是由许多单体连接而成的多聚体。3.生物大分子以碳链为基本骨架,碳是生命的核心元素。
相关试卷
这是一份第2章 组成细胞的分子——【期末复习】高一生物单元必背知识点梳理(人教版2019必修1),共10页。试卷主要包含了组成细胞的元素,组成细胞的化合物,检测生物组织中的糖类等内容,欢迎下载使用。
这是一份人教版 (2019)必修1《分子与细胞》第6章 细胞的生命历程综合与测试习题,共7页。试卷主要包含了细胞的增殖,细胞周期,细胞不能无限长大的原因等内容,欢迎下载使用。
这是一份高中生物人教版 (2019)必修1《分子与细胞》第5章 细胞的能量供应和利用综合与测试同步测试题,共25页。试卷主要包含了酶的作用和本质,酶的特性,探究实验,ATP的利用,影响细胞呼吸的环境因素等内容,欢迎下载使用。
