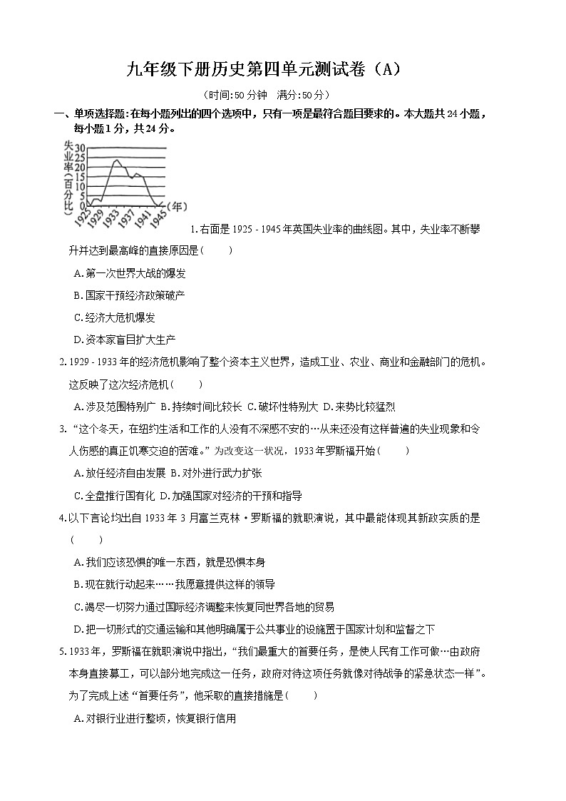
2022-2023学年人教版九年级下册历史第四单元测试卷(A)(含答案)
展开2022-2023学年人教版九年级下册历史第三单元测试卷(B)(含答案): 这是一份2022-2023学年人教版九年级下册历史第三单元测试卷(B)(含答案),共8页。试卷主要包含了单项选择题,填空题,林料解析与探究题等内容,欢迎下载使用。
2022-2023学年人教版九年级下册历史第一、二单元测试卷(A)(含答案): 这是一份2022-2023学年人教版九年级下册历史第一、二单元测试卷(A)(含答案),共7页。试卷主要包含了单项选择题,填空题,材料解析与探究题等内容,欢迎下载使用。
人教版历史九年级下册 第四单元 经济大危机和第二次世界大战 测试卷(含答案): 这是一份人教版历史九年级下册 第四单元 经济大危机和第二次世界大战 测试卷(含答案),共7页。试卷主要包含了选择题,材料分析题,综合题等内容,欢迎下载使用。

