





所属成套资源:【培优分级练】高中生物(人教版2019) 选择性必修第一册 同步分级练(精品含解析)
- 【培优分级练】高中生物(人教版2019)选择性必修第一册 1.1《细胞生活的环境》同步分级练(含解析) 试卷 1 次下载
- 【培优分级练】高中生物(人教版2019)选择性必修第一册 2.1《神经调节的结构基础》同步分级练(含解析) 试卷 1 次下载
- 【培优分级练】高中生物(人教版2019)选择性必修第一册 2.2《神经调节的基本方式》同步分级练(含解析) 试卷 2 次下载
- 【培优分级练】高中生物(人教版2019)选择性必修第一册 2.3《神经冲动的产生和传导》同步分级练(含解析) 试卷 1 次下载
- 【培优分级练】高中生物(人教版2019)选择性必修第一册 2.4《神经系统的分级调节》同步分级练(含解析) 试卷 1 次下载
高中生物人教版 (2019)选择性必修1第2节 内环境的稳态习题
展开
这是一份高中生物人教版 (2019)选择性必修1第2节 内环境的稳态习题,文件包含培优分级练高中生物人教版2019选择性必修第一册12《内环境的稳态》同步分级练解析版docx、培优分级练高中生物人教版2019选择性必修第一册12《内环境的稳态》同步分级练原卷版docx等2份试卷配套教学资源,其中试卷共39页, 欢迎下载使用。
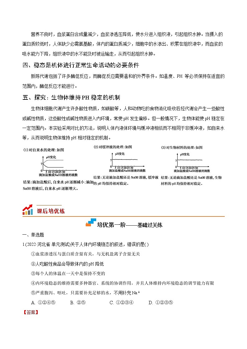
1.2 内环境的稳态教学重点 内环境稳态及调节机制教学难点 内环境稳态的调节机制 一、稳态的实质内环境的成分和理化性质(温度、渗透压、PH 等)都维持在一个相对稳定的状态,总是在一定范围内上下波动。(1)内环境的各种成分保持相对稳定。[来源:学科网](2)内环境的理化性质相对稳定。(3)内环境的每一种成分和理化性质都处于动态平衡中。二、稳态调节的机制目前普遍认为:神经—体液—免疫调节网络 (1)神经调节:调节的主要方式,如体温调节中枢、水盐平衡调节中枢、血糖平衡调节中枢均位于下丘脑。 (2)体液调节:某些化学物质(如激素、CO2、H+等)通过体液传送对机体进行调节,其中主要是激素调节。 (3)免疫调节:免疫系统通过清除异物、外来病原微生物等对内环境的稳态起调节作用。三、内环境稳态的失调稳态失衡原因:(1)理化性质失调 PH失调:酸中毒、碱中毒 渗透压失调:细胞形态、功能异常 体温失调:发热(2)内环境化学成分含量失衡 失水过多 蛋白质含量降低 代谢废物增多 O2不足 血Ca不足或过多 血糖失调【扩展】组织水肿组织水肿是指组织间隙液体过多而引起的全身或身体的一部分肿胀的症状。是在不同条件下,组织液渗透压升高或血浆渗透压下降,使血浆、细胞内液中的水分渗透到组织液中引起的。引起组织水肿的原因主要有以下几方面:(1)毛细血管血压增高:由于毛细血管血压增高,使液体从毛细血管滤出到组织间隙增多,而又阻碍液体回流入毛细血管,这样就造成组织液积聚过多,当其超过淋巴的代偿回流时,就出现水肿。如心力衰竭时引起的全身性水肿。(2)血浆胶体渗透压降低:当血浆胶体渗透压降低时,组织液生成增多,回流减少,组织间隙液体积聚过多,形成水肿。这种水肿常为全身性的。 (3)毛细血管通透性增加:正常毛细血管壁仅允许水分、Na+ 、葡萄糖等和少量蛋白质通过。但在病理情况下,毛细血管通透性增加,会使大量蛋白质渗出到组织液中。一方面血浆渗透压降低,另一方面组织液胶体渗透压升高,发生水肿。炎症引起的水肿,就是因毛细血管通透性增加所致。(4)淋巴回流受阻:组织液除了大部分从毛细血管静脉端回流外,少部分还从淋巴管回流入血。当淋巴管阻塞,淋巴回流受阻时,就可使含蛋白质的淋巴液在组织间隙中积聚而引起水肿,称为淋巴水肿。如恶性肿瘤细胞侵入并堵塞淋巴管;丝虫病时,主要淋巴管道被成虫阻塞,引起下肢和阴囊的慢性水肿等。(5)肾小球滤过率下降:如急性肾小球肾炎时,引起蛋白尿,使血浆蛋白的含量减少,从而会导致组织水肿。(6)肾小管重吸收增强:这是大多数全身性水肿引起水、钠积留的重要环节。造成肾小管重吸收增强的因素是多方面的。如:醛固酮由肾上腺皮质分泌,它能促进肾小管和集合管对钠的重吸收,当醛固酮增多时,就能引起钠积留。钠积留又使血液中晶体渗透压增高,反射性地刺激垂体后叶,增加抗利尿激素的分泌。抗利尿激素有促进肾小管和集合管对水分的重吸收,这样过多的水积留于体内。(7)过敏性物质引起过敏性水肿过敏反应时组织细胞释放组织胺使毛细血管通透性加大,血浆中的蛋白质渗出毛细血管进入组织液,结果增加了组织液中蛋白质的浓度而降低了血浆中蛋白质的浓度,从而使组织液渗透压升高而吸水。(8)营养不良引起组织水肿营养不良时,血浆蛋白合成量减少,血浆渗透压降低,使水分进入组织液,引起组织水肿。当摄入的蛋白质较低时,人体缺少必需氨基酸,体内的蛋白质减少,细胞中的水渗出、积累在组织液中,而血浆的吸水能力下降,组织液中的水不能及时被运输走,从而引起组织水肿。四、稳态是机体进行正常生命活动的必要条件新陈代谢包括了许多酶促反应,而酶促反应需要温和的外界条件。如温度、PH 等必须保持在适宜的范围内,酶促反应才能进行。五、探究:生物体维持PH稳定的机制生物体细胞代谢产生许多酸性物质,如碳酸等,人和动物吃的食物消化吸收后经代谢会产生一些酸性或碱性物质,这些酸性或碱性物质进入内环境,常使pH发生偏移。但一般情况下,生物体能使pH稳定在一定范围内。本实验采用对比的方法,说明人体内液体环境与缓冲液相似而不相同于非缓冲液,如自来水等,从而说明生物体维持pH相对稳定的机制。 培优第一阶——基础过关练一、单选题1.(2022·河北省·单元测试)关于人体内环境稳态的叙述,错误的是( )①血浆渗透压与蛋白质含量有关,与无机盐离子含量无关②人吃酸性食品会导致体内的pH降低③每个人的体温在一天中是保持不变的④内环境稳态的维持需要多种器官、系统的协调作用,并且人体维持内环境稳态的调节能力有限⑤严重腹泻、呕吐,只需要补充足够的水,不用补充Na+A. ①②④⑤ B. ②⑤ C. ①②③④ D. ①②③⑤2.(2022·安徽省·月考试卷)下列有关内环境及其稳态的叙述中,正确的有()①内环境是细胞与外界环境进行物质交换的媒介②内环境由细胞内液和细胞外液组成③内环境处于稳态时,其渗透压、温度和pH恒定不变④淋巴、组织液与血浆相比,最主要的差别在于血浆和组织液中蛋白质含量多⑤稳态遭到破坏必然引起酶促反应速率加快⑥稳态是机体进行正常生命活动的必要条件A. ①③⑤⑥ B. ①②④⑥ C. ①⑥ D. ①④⑤⑥3.(2022·安徽省·月考试卷)某同学以清水、缓冲液和血浆分别为实验材料进行“探究血浆是否具有维持pH稳定的功能”的实验,实验结果如图所示。下列相关叙述中,错误的是( )A. 起对照作用的是清水组和缓冲液组的溶液pH
B. 三组结果中,所得结果存在不合理的是清水组
C. 该实验结果说明血浆组缓冲物质的缓冲能力是有限的
D. 图中结果表明缓冲液组维持pH稳定的能力强于血浆组4.(2022·河北省·单元测试)如图表示人体细胞与外界环境之间进行物质交换的过程。Ⅰ、Ⅱ、Ⅲ、Ⅳ表示能直接与内环境进行物质交换的4种器官或系统。①、②是有关的生理过程。下列说法正确的是( )
A. 人体维持稳态的主要调节机制是神经-体液调节
B. Ⅱ内的葡萄糖通过①以自由扩散方式进入血浆
C. ②表示重吸收作用,Ⅳ表示的器官是皮肤
D. 内环境与I交换气体只须通过肺泡壁即可完成5.(2022·全国·单元测试)人体维持稳态的调节能力是有一定限度的,下列现象不属于内环境稳态失调的是( )A. 夏天长期待在空调房间容易引起“空调病”
B. 有人到青藏高原后会头晕、乏力、血压升高
C. 人屏息一段时间后,细胞呼吸会明显加强
D. 长期处于高温环境可能会引起中暑二、填空题6.(2022·陕西省西安市·期末考试)如图是人体内物质交换示意图,甲、乙、丙表示液体,A、B、C表示细胞。据图回答下列问题:
(1)内环境是由图中的 ______组成的,其中 ______中的蛋白质含量明显多于另外两种中的。
(2)人体感染肝炎病毒时,可以通过皮下注射干扰素进行治疗,请用图中文字和字母及箭头写出干扰素的转移途径:______。
(3)一般情况下,人体内环境会保持稳态,但在一些情况下会发生异常,比如营养不良往往会导致图中的 ______处渗透压降低而出现组织水肿,这说明 ______。当外界环境变化过于剧烈或 ______时,内环境的稳态就会遭到破坏。
7.(2022·黑龙江省黑河市·期末考试)养生是人们的一种健康生活方式,其中一个重要的原理就是维持内环境的稳态。如图为人体某些生理活动的过程示意图,A、B、C、D、E为液体,①②为某种物质,请据图回答下列问题:
(1)养生就是主要科学合理地运用 _______________调节网络机制使各器官、系统之间相互协调、相互配合,达到维持内环境稳态的目的。图示中E是指内环境成分中 ______。
(2)蚊子在叮咬我们的皮肤进行吸血时,会把含有抗凝血剂、蚁酸以及多种成分的唾液注入图中 ______(填图中字母),有些物质会引起免疫系统发生反应而释放一种叫组胺的物质,该物质引起毛细血管 ______、增加毛细血管壁的通透性,最终使图中 ______(填图中字母)增加,造成被叮咬的地方出现又红又痒的包。
(3)在B中含有许多酸碱缓冲物质,当肌肉产生的乳酸进入B中时,能与其中的 ______发生作用。机体对乳酸的这种处理,维持了内环境 ______的相对稳定,保证了细胞正常生理活动的进行。 培优第二阶——拓展培优练一、单选题1.(2022·浙江省·单元测试)下列有关人体内环境及其稳态的叙述,错误的是( )A. 内环境是由细胞外液构成的液体环境,是细胞与外界环境进行物质交换的媒介
B. 激素、抗体、神经递质、血浆蛋白、葡萄糖、O2和尿素均可存在于内环境中
C. 抗原—抗体反应、碳酸氢钠与乳酸反应和肝糖原分解均可发生于内环境中
D. 内环境维持稳态时,内环境的化学成分和理化性质处于相对稳定状态2.(2022·浙江省·单元测试)若给人静脉注射一定量的0.9%NaCl溶液,则一段时间内会发生的生理现象是( )A. 机体血浆渗透压降低,排出相应量的水后恢复到注射前水平
B. 机体血浆量增加,排出相应量的水后渗透压恢复到注射前水平
C. 机体血浆量增加,排出相应量的NaCl和水后恢复到注射前水平
D. 机体血浆渗透压上升,排出相应量的NaCl后恢复到注射前水平3.(2022·浙江省·单元测试)如图表示人体内的细胞与外界环境进行物质交换的过程,下列叙述正确的是( )
A. 若某人患肾小球肾炎,将会导致②中蛋白质减少,形成组织水肿
B. 从外界摄入的K+进入细胞的途径为:外界环境→消化系统→A→①→②→组织细胞
C. ①中若Ca2+浓度过高,易引起肌肉抽搐
D. 淋巴细胞生活的内环境只有③4.(2022·全国·同步练习)人体血浆渗透压可分为由蛋白质等大分子物质形成的胶体渗透压和由无机盐等小分子物质形成的晶体渗透压。下列有关说法中不正确的是( )A. 血浆的晶体渗透压大于组织液或淋巴的晶体渗透压
B. 肝腹水患者可通过静脉输入血浆蛋白来排出体内多余的水分
C. 葡萄糖、胰岛素和Na+等都参与血浆渗透压的形成
D. 人体内环境渗透压保持相对稳定是细胞正常代谢的基础或前提5.(2022·全国·同步练习)如图是人体内环境稳态调节示意图,下列相关说法中错误的是( )
A. 甲、乙表示体液调节和免疫调节,丙、丁可以表示温度和酸碱度
B. 内环境的稳态只要有三种调节方式即可,不需要其他器官或系统参与
C. 酸碱度的相对稳定主要依靠血浆中的缓冲物质来维持,与其他器官或系统也有关
D. 内环境稳态的调节能力是有一定限度的6.(2022·全国·单元测试)人体内环境稳态包括温度、酸碱度、渗透压等的相对稳定,其中渗透压平衡与水、电解质的含量有关。当人体对水的摄入量超过水的排出,就会导致体内水总量过多,表现为细胞外液量增多、血钠浓度降低,甚至会出现水中毒现象。关于水中毒现象,下列说法错误的是( )A. 高温天气,大量出汗,若只补充水,而不补充盐,可能会出现水中毒
B. 人体中的液体在组织间隙或体腔中积聚导致的水肿,即水中毒
C. 静脉滴注生理盐水时,细胞外液Na+的增加量远大于细胞内液Na+的增加量
D. 在人体渗透压平衡调节过程中,神经调节、体液调节共同发挥作用7.(2022·全国·单元测试)人体各器官、系统协调一致地正常运行,是维持内环境稳态的基础,如果某器官的功能出现障碍就可能会引起稳态失调。下列对相关实例的分析,错误的是()A. 某人长期通过节食减肥,可能会引起组织水肿
B. 患急性肠胃炎的病人脱水时,肾脏对水的重吸收作用增强
C. 肺气肿病人呼吸不畅,会使其内环境的pH变大
D. 肾脏是形成尿液的器官,肾功能衰竭时出现的尿毒症与内环境稳态失调有关8.(2022·浙江省·单元测试)人体稳态的维持是机体生命活动正常进行的重要保障,下列叙述不正确的有几项( )A.剧烈运动时,肌细胞产生的乳酸会使细胞外液的pH显著降低B.血液、组织液和淋巴等构成了体内细胞生活的液体环境C.细胞是外界环境与内环境进行物质交换的媒介D.下丘脑可参与体温、渗透压和酸碱度的调节E.正常的血糖含量和含氧量是维持细胞代谢的必要条件F.细胞的生命活动依赖于内环境,也参与内环境的形成和维持A. 2项 B. 3项 C. 4项 D. 5项二、填空题9.(2022·江苏省·单元测试)图甲表示人体的体内细胞与内环境的物质交换(a、b、c、d表示膜结构或管壁,A、B、C、D为体液)图乙表示人体的内环境稳态与各系统的功能联系示意图,请据图回答下列问题:
(1)人体的内环境主要由图甲中的 ______(填图中大写字母)构成,其作用是细胞生存的直接环境,以及 ______。
(2)c细胞生存的直接环境是 ______和 ______(填环境名称)。
(3)某人因过敏反应,A中的蛋白质渗出,会使A的渗透压 ______(填“升高”、”降低”或“不变”),从而使A渗透到B的水 ______(填增多、减少或不变)。
(4)图乙中食物、水和无机盐,经消化系统①处理后才能进入循环系统,最后由大肠排出的②是未被 ______的物质;呼吸系统吸入的③是氧气,排出的④是二氧化碳和少量的 ______;由泌尿系统排出的⑥是水、无机盐和 ______。
(5)内环境的相对稳定,除了图中所示的器官、系统的协调活动外,还必须在 ______的调节下进行。 培优第三阶——高考沙场点兵一、单选题1.(2022·江苏省镇江市·模拟题)脑脊液是充满各脑室、蛛网膜下腔和脊髓中央管内的无色透明液体,主要来自血浆超滤。脑脊液中不含红细胞,但含有少量淋巴细胞。下列相关叙述正确的是( )A. 脑脊液属于细胞外液,能为红细胞、神经细胞等提供液体环境
B. 脑脊液的成分与组织液相似,但渗透压高于组织液
C. 结核性脑膜炎会导致脑脊液中淋巴细胞数目增多
D. 脑缺氧引发水肿后,应及时进行纯氧呼吸治疗2.(2022·安徽省淮北市·模拟题)2022年2月第24届冬季奥运会在北京盛大举行。下列有关运动员体内生理过程的叙述,错误的是( )A. 运动员各个器官、系统协调活动,共同维持内环境的稳态
B. 运动员在比赛中,身体的产热量大于散热量以维持体温恒定
C. 比赛时肌肉细胞无氧呼吸产生大量乳酸,但血浆pH无明显变化
D. 运动员注射新冠疫苗,可以增强免疫系统的防卫功能3.(2022·江苏省徐州市·模拟题)内环境稳态是维持机体正常生命活动的必要条件,下列相关叙述正确的是( )A. 内环境稳态有利于酶促反应的正常进行,内环境稳态的前提是外界环境相对稳定
B. 体液包括细胞内液和细胞外液,其中细胞内液约占、细胞外液约占
C. 激素和抗体都存在于内环境中,都具有特异性,都只能作用于特定的靶细胞
D. 剧烈运动时骨骼肌细胞产生大量的乳酸进入血液,不会引起血浆pH时明显降低4.(2022·广东省·模拟题)高原反应亦称高山病,是人体急速进入海拔3000米以上高原暴露于低压低氧环境后产生的各种不适,是高原地区独有的常见病。常见的症状有头痛、失眠、食欲减退、疲倦、呼吸困难等,还可能引起颜面水肿、血液中红细胞和血红蛋白的数量增多。下列有关说法错误的是( )A. 血红蛋白数量增多会引起血浆渗透压增大
B. 高原反应说明环境条件会影响人体内环境的稳态
C. 高原反应说明人体维持稳态的调节能力是有一定限度的
D. 高原反应引起颜面水肿可能与细胞外液渗透压的改变有关5.(2022·山东省德州市·模拟题)稳态揭示了内环境的相对稳定是生命活动及其功能调节的基础;适稳态是指人体可适应外环境的持续改变而建立新稳态以维持健康,强调机体同时具有稳定性和灵活性。下列说法错误的是( )A. 适稳态是机体的一种适应和保护性调节机制
B. 适稳态现象表明人体稳态的调节能力是有一定限度的
C. 稳态与适稳态的调节过程都存在反馈调节机制
D. 移居高原后人体血氧处于较高水平是机体适稳态调节的结果6.(2022·福建省龙岩市·模拟题)“酸碱体质理论”认为大部分疾病都是由酸性体质造成的,人若要健康,应多摄入碱性食物,但该理论并没有坚实的科学依据。下列叙述正确的是( )A. 测得某人的唾液pH为6.5,则可判断其内环境呈弱酸性
B. 喝“碱性水”后,人体内环境的pH将从酸性转变成碱性
C. 丙酮酸在组织液中转化成乳酸会导致人体血浆的pH降低
D. 内环境pH稳态是机体进行正常生命活动的必要条件之一7.(2022·江西省南昌市·月考试卷)下列属于人体内环境稳态失衡引起的疾病的是( )A. 长期吃热干面导致胃液pH变化引起胃病
B. 大脑皮层的S区细胞受损,导致该病人不能说话
C. 人体因缺铁而引起的贫血
D. 缺碘而引起的大脖子病二、填空题8.(2022·安徽省·模拟题)阅读以下材料,回答问题:
据中国载人航天工程办公室消息,北京时间2021年11月7日,航天员翟志刚、王亚平身着我国新一代“飞天”舱外航天服,先后从天和核心舱节点舱成功出舱,王亚平成为中国首位执行出舱任务的女航天员,迈出了中国女性舱外太空行走第一步。航天服也称宇宙服、宇航服,是在载人航天中航天员穿的一种服装系统,具备生命保障系统,为航天员提供了一个类似于地面的环境。
(1)航天员体内细胞生活的内环境主要由以下三种成分组成,它们之间关系如图所示。其中①、②、③依次是 ______、______、______。
(2)______调节网络是维持航天员内环境稳态的主要调节机制。当甲状腺激素的浓度变化时会影响 ______和 ______分泌相应的激素,以维持甲状腺激素浓度的相对稳定,这种调节是 ______调节。
(3)外太空环境恶劣,在太空中,航天服是航天员必备的个人防护救生装备。试推测航天服对维持航天员内环境稳态可能具备哪些作用?①______;②______。
9.(2022·安徽省滁州市·模拟题)如图是内环境稳态与各系统的功能联系示意图,回答相关问题:
(1)图甲中,a表示呼吸系统,c表示 ______。
(2)病人因呼吸受阻,肌细胞会因无氧呼吸产生大量乳酸,乳酸进入血液后,会使血液pH ______,但乳酸可以与血液中的 ______发生反应,使血液的pH维持相对稳定。
(3)外界中的O2进入红细胞内共穿过 ______层生物膜。
(4)图乙中,B液为 ______,图乙中B液与A液成分上的主要区别是 ______,毛细淋巴管壁细胞生活的具体内环境是 ______(填字母序号)。
(5)内环境相对稳定,除了图中所示的器官、系统的协调活动外,还必须在 ______的调节网络下进行。
(6)图甲表明:______是细胞与外界环境进行物质交换的媒介。
相关试卷
这是一份高中生物人教版 (2019)选择性必修1第2节 激素调节的过程当堂检测题,文件包含培优分级练高中生物人教版2019选择性必修第一册32《激素调节的过程》同步分级练解析版docx、培优分级练高中生物人教版2019选择性必修第一册32《激素调节的过程》同步分级练原卷版docx等2份试卷配套教学资源,其中试卷共49页, 欢迎下载使用。
这是一份人教版 (2019)选择性必修1第4节 神经系统的分级调节测试题,文件包含培优分级练高中生物人教版2019选择性必修第一册24《神经系统的分级调节》同步分级练解析版docx、培优分级练高中生物人教版2019选择性必修第一册24《神经系统的分级调节》同步分级练原卷版docx等2份试卷配套教学资源,其中试卷共40页, 欢迎下载使用。
这是一份高中生物人教版 (2019)选择性必修1第1节 细胞生活的环境课后作业题,文件包含培优分级练高中生物人教版2019选择性必修第一册11《细胞生活的环境》同步分级练解析版docx、培优分级练高中生物人教版2019选择性必修第一册11《细胞生活的环境》同步分级练原卷版docx等2份试卷配套教学资源,其中试卷共43页, 欢迎下载使用。