





【培优分级练】人教版化学九年级 期中考试测评卷(含解析)-本册综合
展开2022-2023学年九年级化学上学期期中考试
化学试卷
考试范围:走进化学世界 空气氧气水 物质构成的奥秘 质量守恒定律 化学方程式
考试时间:60分钟 分值:100分
可能用到的相对原子质量:H—1 C—12 O—16 N—14 Ca—40
第Ⅰ卷 选择题(共40分)
1
2
3
4
5
6
7
8
9
10
11
12
13
14
15
16
17
18
19
20
C
A
B
D
B
B
C
C
B
C
A
D
B
A
D
B
C
C
D
A
一、选择题(本大题共20小题,每小题2分,共40分。每题只有一个选项符合题目要求)
1. 2021年9月16日,我国天舟三号货运飞船与长征七号遥四运载火箭组合体已垂直运转至发射区,并于中秋节择机发射,下列过程中一定发生化学变化的是( )
A. 火箭转场
B. 燃料加注
C. 点火发射
D. 自动对接
【答案】C
【解析】
A、火箭转场无新物质生成,属于物理变化,此选项不符合题意;
B、燃料加注无新物质生成,属于物理变化,此选项不符合题意;
C、点火发射有新物质生成,属于化学变化,此选项符合题意;
D、自动对接无新物质生成,属于物理变化,此选项不符合题意。
故选C。
2.(2022四川泸州市中考)没有空气就没有生命。下列有关空气的说法错误的是( )
A.植物光合作用需要氮气 B.人体呼吸作用需要氧气
C.二氧化碳属于温室气体 D.稀有气体化学性质稳定
【答案】A
【解析】
A、植物光合作用时吸收二氧化碳和水,释放出氧气,该过程没有氮气参与,故A错误;
B、氧气能够支持呼吸,所以人体呼吸作用需要氧气,故B正确;
C、二氧化碳增多能够加剧温室效应,所以二氧化碳属于温室气体,故C正确;
D、稀有气体不易和别的物质发生反应,其化学性质稳定,故D正确;
故选A。
3.(2022四川省自贡市中考)规范的实验操作是实验成功和安全的重要保证。下列实验操作正确的是( )
A.取用稀盐酸 B.读取液体体积
C.气体的验满 D.处理废弃药品
【答案】B
【解析】
A、取液后的胶头滴管要保持橡胶胶帽在上,不能倒放,防止液体倒流,污染试剂或腐蚀胶帽,图中所示操作错误;
B、量筒读数时视线与凹液面最低处保持水平,图中所示操作正确;
C、气体验满时,燃着的小木条伸到集气瓶瓶口,不能伸入集气瓶中,图中所示操作错误;
D、处理废弃药品,不能倒入下水道,应倒入指定的容器内,图中所示操作错误。
故选B。
4.下列关于自然界中碳循环和氧循环的说法中正确的是
A. 植物的光合作用使空气中的氧气含量逐年提升
B. 动植物的呼吸作用使空气中的二氧化碳含量逐年增大
C. 积极倡导“低碳”行动的目的是消除大气温室效应
D. 大气中的氧气含量在各种因素作用下能保持相对稳定
【答案】D
【解析】
A、植物的光合作用产生氧气,但空气中的氧气含量相对稳定,错误;B、动植物的呼吸作用产生二氧化碳,但空气中的二氧化碳含量相对稳定,错误;C、积极倡导“低碳”行动的目的是减缓大气温室效应,不能消除,错误;D、植物的光合作用能吸收二氧化碳和释放氧气,从而维持大气中的氧气和二氧化碳的含量相对稳定;正确。
5.(2022湖南邵阳中考)下列物质,在空气中加热只能发生红热现象,不能燃烧;但在氧气中点燃能剧烈燃烧,火星四射,生成黑色固体的是( )
A. 红磷 B. 铁丝 C. 木炭 D. 硫
【答案】B
【解析】A、红磷在空气和氧气中燃烧,均产生大量白烟,放出热量,不符合题意;
B、铁丝在空气中不能燃烧,只能烧至红热,铁在氧气中剧烈燃烧、火星四射、生成黑色固体,符合题意;
C、木炭在空气中燃烧,烧至红热,生成能使澄清石灰水变浑浊气体,木炭在氧气中燃烧,发出白光,放出热量,生成能使澄清石灰水变浑浊的气体,不符合题意;
D、硫在空气中燃烧,发出淡蓝色火焰,放出热量,生成具有刺激性气味的气体,硫在氧气中燃烧,发出明亮的蓝紫色火焰,生成具有刺激性气味的气体,不符合题意。
故选B。
6. 下列有关空气的说法正确的是( )
A. 空气主要是由氧气和氮气组成,其中氧气约占空气质量的
B. 空气中分离出的氮气化学性质不活泼,可作食品保护气
C. 空气质量报告中所列的空气质量级别数值越大,说明空气的质量越好
D. 空气中的稀有气体化学性质很稳定,所以常用于制造多种用途的电光源
【答案】B
【解析】
A、空气主要是由氧气和氮气组成,其中氧气约占空气质量的错误,应该是体积,故错误;
B、空气中分离出的氮气化学性质不活泼,可作食品保护气正确,故正确;
C、空气质量报告中所列的空气质量级别数值越大,说明空气的质量越差,不是越好,故错误;
D、空气中的稀有气体化学性质很稳定,所以常用于做保护气,不是制造多种用途的电光源,故错误。
7. 下列物质属于纯净物的是( )
A. 加碘食盐 B. 白醋 C. 冰水混合物 D. 啤酒
【答案】C
【解析】
A、加碘食盐中含有氯化钠和碘酸钾,属于混合物,不符合题意;
B、白醋中含有醋酸和水,属于混合物,不符合题意;
C、冰水混合物中只有水,是由一种物质组成的,属于纯净物,符合题意;
D、啤酒中含有酒精和水等,属于混合物,不符合题意。
故选:C。
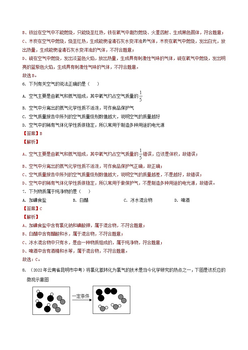
8. (2022年云南省昆明市中考)将氯化氢转化为氯气的技术是当今化学研究的热点之一,下图是该反应的微观示意图
(其中:表示氢原子,表示氧原子,表示氯原子)
下列说法正确的是( )
A.该反应涉及两种氧化物 B.生成物均由两种元素组成
C.参加反应的两种物质的质量比为73:16 D.反应前后分子总数不变
【答案】C
【解析】
由图示可知,反应的化学方程为;
A、由反应的化学方程可知,该反应涉及1种氧化物H2O,故A错误;
B、由反应的化学方程可知,生成物Cl2由1种元素组成,故B错误;
C、由反应的化学方程可知,参加反应的两种物质的质量比为32:(4×36.5)=16:73,故C正确;
D、由反应的化学方程可知,反应前后分子总数减少了,故D错误。
故选C。
9. 用数轴表示某些化学知识直观、简明。下列数轴表示错误的是( )
A. B.
C. D.
【答案】B
【解析】
A、根据元素周期表可知,Na、Mg、Al、Si原子序数是从小到大的,正确;
B、H2、H2O、NH3、CH4的相对分子质量分别为2、18、17、16,不是从低到高,错误;
C、NH3、N2、NaNO2、KNO3中氮元素化合价分别为-3、0、+3、+5,是从低到高,正确。
D、CO2、稀有气体、O2 、N2空气中体积分数分别为0.03%、0.94%、21%、78%,空气中体积分数是从小到大,正确。
故选B。
10.下列是化学实验小组的四位同学在实验室做有关氧气的性质的实验操作。有错误的是( )
A.小周将盛有红热木炭的燃烧匙从瓶口往下缓慢伸入集气瓶中
B.小郑在将细铁丝绕成螺旋状之前先用砂纸把铁丝打磨光亮
C.小王在酒精灯的火焰上引燃细铁丝底端的木条后立即将其伸入集气瓶中
D.小吴准备做细铁丝在氧气中燃烧的实验,在用排水法收集氧气时,他未将集气瓶中的水排完就停止收集
【答案】C
【解析】解:A、小周将盛有红热木炭的燃烧匙从瓶口往下缓慢伸入集气瓶中,有利于木炭与氧气充分反应,故A正确;
B、小郑在将细铁丝绕成螺旋状之前先用砂纸把铁丝打磨光亮,除去表面的锈,有利于铁的燃烧,故B正确;
C、小王在酒精灯的火焰上引燃细铁丝底端的木条后立即将其伸入集气瓶中,这样火柴燃烧消耗了较多的氧气,不利于铁丝的燃烧,故C错误;
D、小吴准备做细铁丝在氧气中燃烧的实验,瓶底应留有少量的水,所以在用排水法收集氧气时,他未将集气瓶中的水排完就停止收集。故D正确。
故选:C。
11.(2022四川成都市中考)人体中有50多种元素,含量如图。下列说法正确的是( )
A.人体中氢元素含量约为10%
B.含量最高的金属元素是钠
C.人体中微量元素共有10种
D.缺铁会引起骨质疏松
【答案】A
【解析】
A.由图可知,人体中氢元素的质量分数大约为10%,该选项说法正确;
B.由图可知,人体中含量最高的金属元素为钙元素,而不是钠元素,该选项说法不正确;
C.低于人体体重0.01%的元素是微量元素,人体常量元素由11种,其他组成人体的元素为微量元素,微量元素多于10种,错误。
D.人体缺铁会引起缺铁性贫血,该选项说法不正确;
故选A。
12.下列做法不利于实现“人与自然和谐共生”的是( )
A.垃圾分类回收处理
B.加强大气质量监测
C.城市污水深度净化
D.农业上大量使用农药
【答案】D
【解析】
A、垃圾分类回收处理,可以实现资源的有效利用,减少污染物的排放,保护环境,不符合
题意:
B、加强大气质量监测,可以减少污染,保护环境,不符合题意:
C、城市污水深度净化,可以减少水污染,保护环境,不符合题意;
D、农业上大量使用农药,会污染水源和土壤,应合理使用,符合题意。
故选D.
13. 用微粒的观点解释“品红在水中扩散”的主要原因是
A. 分子很小 B. 分子在不断运动
C. 分子之间有间隔 D. 在化学变化中分子可分
【答案】B
【解析】
“品红在水中扩散”,是因为分子在不断运动,不是因为分子很小,也不是因为分子之间存在间隔,该过程属于物理变化,不能说明分子可分。
故选B。
14.(2021湖南)石笋和钟乳石的形成蕴含许多化学原理,其反应之一为: 则X的化学式为
A.CaCO3 B.Ca(OH)2 C.CaO D.CaH2
【答案】A
【解析】根据质量守恒,反应前后原子个数不变,反应前碳原子为1个,氢原子为2个,氧原子为3个,反应后钙原子为1个,氢原子为2个,碳原子为2个,氧原子为6个,所以左侧少了1个钙原子,1个碳原子,3个氧原子,所以化学式为CaCO3,故选A。
15.如表是根据一些反应事实或现象推理得出影响化学反应的主要因素,其中不合理的是( )
选项
化学反应事实(或现象)
影响因素
A
过氧化氢在常温下分解速度比较慢,加入二氧化锰后迅速分解
催化剂
B
食物在冰箱中保存不易变质
温度
C
蜡烛在空气中燃烧发出黄色火焰,在纯氧中燃烧火焰明亮
反应物的浓度
D
细铁丝在空气中不能燃烧,在纯氧中剧烈燃烧火星四射
反应物的接触面积
A. A B. B C. C D. D
【答案】D
【解析】
二氧化锰能加快过氧化氢的分解速率,A正确;温度低的时候化学反应速率慢,食物在冰箱中保存,食品不易因发生缓慢氧化而变质,B正确;蜡烛在空气中燃烧发出黄色火焰,在纯氧中燃烧火焰明亮,是因为空气中氧气的浓度低于纯氧中,C正确;细铁丝在空气中不能燃烧,在纯氧中剧烈燃烧火星四射,是因为空气中氧气的浓度低于纯氧中,D错误,故选D。
16.(2021四川广安)吸烟有害健康。香烟的烟气中含有几百种对人体有害的物质,毒害作用很大的有一氧化碳、尼古丁和含有致癌物的焦油等。下列有关尼古丁(化学式为C10H14N2)的说法正确的是
A.尼古丁完全燃烧只生成CO2和H2O B.162g尼古丁中氢元素质量为14g
C.尼古丁中碳、氢、氮元素的质量比为5∶7∶1 D.尼古丁中氮元素的质量分数最大
【答案】B
【解析】
A、从尼古丁的化学式C10H14N2中可知,尼古丁中不仅含有碳元素和氢元素,还含有氮元素,因此尼古丁完全燃烧不仅生成CO2和H2O,还有含氮物质生成,选项A不正确;B、162g尼古丁中氢元素质量为:,选项B正确;C、根据尼古丁的化学式C10H14N2,尼古丁中碳、氢、氮元素的质量比为:(12×10)∶(1×14)∶(14×2)=60∶7∶14,选项C不正确;D、根据尼古丁中碳、氢、氮元素的质量比为60∶7∶14,尼古丁中碳元素的质量分数最大,选项D不正确。故选B。
17. 如图是硫和铁在空气和氧气中燃烧的实验。铁丝在空气中不能燃烧,但是纳米铁粉在空气中稍加热即可剧烈燃烧。下列说法正确的是( )
A.实验甲中观察到燃烧发出蓝紫色火焰,实验乙中观察到燃烧发出淡蓝色火焰
B.实验甲和实验乙中生成物相同,但是实验丙和实验丁的生成物不同
C.从四个实验中可以看出增大反应物的浓度和反应物接触面积可以使反应更充分更剧烈
D.四个实验中水的主要作用是防止集气瓶炸裂
【答案】C
【解析】A、实验甲中观察到燃烧发出淡蓝色火焰,实验乙中观察到燃烧发出蓝紫色火焰,故选项说法错误。
B、实验甲和实验乙中生成物相同,实验丙和实验丁的生成物也相同,故选项说法错误。
C、硫在氧气中燃烧比在空气中剧烈,纳米铁粉在空气中稍加热即可剧烈燃烧,可以看出增大反应物的浓度和反应物接触面积可以使反应更充分更剧烈,故选项说法正确。
D、甲乙实验中水的作用是吸收二氧化硫,防止污染空气,丙丁中水的作用是防止集气瓶炸裂,故选项说法错误。
故选:C。
18.(2021浙江湖州)二氧化碳和二氧化硫都是由AB2型分子构成的物质,但分子中A原子和B原子的空间位置不同,其模型如图所示。根据此模型,下列叙述错误的是( )
A.两种物质都由两种元素组成B.两种物质中碳元素和硫元素化合价相同
C.两种物质的化学性质相同 D.分子中原子空间位置不同是因为A原子种类不同
【答案】C
【解析】
A.由分子结构模型可知,二氧化硫的化学式为SO2,二氧化碳的化学式为CO2,可见两种物质都由两种元素组成,选项说法正确;B.在二氧化硫和二氧化碳中,氧元素显﹣2价,因此碳元素与硫元素均显+4价,选项说法正确;C.二氧化硫是由二氧化硫分子构成的,二氧化碳是由二氧化碳分子构成的,二者的分子结构不同,所以两种物质的化学性质不相同,选项说法错误;D.由分子结构模型可知,分子中原子空间位置不同是因为A原子种类不同,选项说法正确。故选:C。
19.(2021湖北)化学学习常用化学思维去认识和理解世界,下列说法错误的个数有
物质
甲
乙
丙
丁
反应前质量/g
10
5
12
20
反应后质量/g
8
5
30
x
(1)反应中甲和丙的质量比为1:8 (2)x=4
(3)该反应为化合反应 (4)乙可能是催化剂
(5)若甲与丁的化学计量数之比为2:3;则其相对分子质量之比为3:16。
A.1个 B.2个 C.3个 D.4个
【答案】D
【解析】根据质量守恒定律,10+5+12+20=8+5+30+x,x=4;
(1)反应中甲和丙的质量比为(10-8):(30-12)=1:9,错误;(2)x=4,正确;(3)该反应中甲、丁质量减少为反应物,丙质量增加为生成物,反应符合多变一特点,为化合反应,正确;(4)乙质量反应前后不变,可能不参与反应、可能是催化剂,正确;(5)反应的甲与丁质量比为(10-8):(20-4)=1:8;若甲与丁的化学计量数之比为2:3;设甲、丁相对分子质量分别为a、b,则有=,解得=,正确;故选D。
20.(2021湖南)根据如下微观示意图分析,下列结论正确的是
A.反应前后原子种类不变 B.丙物质的相对分子质量是18g
C.参加反应的甲与乙分子个数比为1:1 D.反应前后各元素的化合价均不变
【答案】A
【解析】
A、由图可知,反应前后原子种类数目不变,A正确。B、相对分子质量单位是“1”不是“g”,B错误。C、由微观示意图可知,反应化学方程式2C2H6+7O24CO2+6H2O,故参加反应的甲与乙分子个数比为2:7,C错误。D、反应前氧气为单质,氧元素0价,反应后氧元素-2价,化合价改变,D错误。故选:A。
二、填空简答题(本大题共5小题,共32分)
21.(2022广西桂林中考)(4分)从下列选项中选择适当的物质填空(填字母序号)。
A.石墨 B.明矾 C.酒精 D.氮气
(1)可用于净水的是______;
(2)可用作燃料的是______;
(3)可用作电极材料的是______;
(4)可用作食品保鲜保护气的是______;
【答案】(1)B (2)C (3)A (4)D
【解析】
(1)明矾溶于水后形成胶状物质,能够吸附水中悬浮的杂质,加快难溶性杂质的沉降,可用于净化水,故填B。
(2)酒精具有可燃性,可用作燃料,故填C。
(3)石墨具有导电性,可用作电极材料,故填A。
(4)氮气的化学性质很稳定,很难与其它物质发生化学反应,所以氮气可用作食品保鲜保护气,故填D。
22. (2022江苏南通中考)(4分)用化学符号表示
(1)3个钙原子______;
(2)空气中含量最多的元素______;
(3)硫酸根离子______;
(4)显正三价的铝元素______。
【答案】(1)3Ca (2)N (3) (4)
【解析】
(1)原子的表示方法用元素符号表示,3个钙原子3Ca;
(2)空气中含量最多的元素为氮元素N;
(3)离子的表示方法,在表示该离子的元素符号右上角,标出该离子所带的正负电荷数,数字在前,正负符号在后,带1个电荷时,1要省略;硫酸根离子为;
(4)化合价的表示方法,在该元素的上方用正负号和数字表示,正负号在前,数字在后;显正三价的铝元素为。
23.(2022云南省中考)(8分)2022年3月22日是第三十届“世界水日”,其主题为“珍惜地下水,珍视隐藏的资源”。
(1)地下水是___________(填“混合物”或“纯净物”)。
(2)实验室制取蒸馏水时,在烧瓶中加入几粒沸石或碎瓷片的目的是___________。实验结束,可加入___________比较水蒸馏前后的硬度变化。
(3)宇航员一部分生活用氧可通过电解水制得。如图是电解水的实验示意图,玻璃管___________(填“a”或“b”)中的气体能使带火星的木条复燃。该实验说明水是由___________组成的。
(4)机场、车站等公共场所设有许多直饮水机,能将自来水进一步净化处理得到可直接饮用水,其处理水的过程如下图所示。
吸附罐中固体颗粒的主要作用是吸附杂质,固体颗粒可选用___________,紫外线灯管照射的作用是___________。
(5)如图是我国“国家节水标志”,用一句话谈谈你对该标志的理解或得到的启示___________。
【答案】(1)混合物 (2) 防止暴沸 肥皂水 (3)b 氢元素和氧元素
(4)活性炭 消毒杀菌 (5)地球上淡水资源有限,应节约用水
【解析】
(1)地下水是由水、可溶性杂质等混合而成,属于混合物;
(2)实验室制取蒸馏水时,在烧瓶中加入几粒沸石或碎瓷片的目的是防止暴沸;
通常用肥皂水来区分硬水和软水,肥皂水在硬水中易起浮渣,在软水中泡沫较多,故可加入肥皂水比较水蒸馏前后的硬度变化;
(3)在电解水实验中,“正氧负氢”,生成氢气和氧气的体积比约为2:1,a管产生的气体较多,是氢气,b管产生的气体较少,是氧气,氧气具有助燃性,能使带火星的木条复燃;
水在通电的条件下反应生成氢气和氧气,氢气由氢元素组成,氧气由氧元素组成,根据质量守恒定律,化学反应前后,元素的种类不变,可得水是由氢元素和氧元素组成;
(4)活性炭结构疏松多孔,具有吸附性,可用于吸附杂质;
紫外线照射可使蛋白质变性,可起到消毒杀菌的作用;
(5)圆象征了地球,每个人手中只有一滴水,暗示大家地球上淡水资源有限,大家要节约用水,故填:地球上淡水资源有限,应节约用水。
24.(5分)请沿用科学家认识事物的方式认识“空气”。
(1)从分类角度:空气属于______(填“混合物”或“纯净物”)。
(2)从微观角度:用“”表示氮原子,用“”表示氧原子。
A. B. C.
①用“”可表示的微粒是______(填名称)。
②同温同压下,气体的体积比等于分子数目比。若空气中其他成分忽略不计,图中可表示空气微观模型的是______(填字母序号)。
(3)从变化角度:
已知:常压下,氮气沸点-196 ℃,氧气沸点-183 ℃。将燃着的木条置于盛满液态空气的烧杯口,观察到的现象是______。该烧杯放置一段时间后,液态物质剩余约1/10体积,其主要成分是______。
【答案】(1)混合物(2)①. 氮气分子 ②. C (3) ①. 木条熄灭 ②. 氧气或O2
【解析】
(1)空气中含有氮气、氧气等多种物质,属于混合物;
(2)①用“”表示氮原子,则用“”可表示由2个氮原子构成的氮分子;
②同温同压下,气体的体积比等于分子数目比,若空气中其他成分忽略不计,空气中氮气和氧气的体积比约为4:1,故图中可表示空气微观模型的是C;
(3)将燃着的木条置于盛满液态空气的烧杯口,由于氮气沸点低首先变为气体,氮气不燃烧不支持燃烧,故观察到的现象是木条熄灭;该烧杯放置一段时间后,液态物质剩余约1/10体积,其主要成分是氧气。
25.(10分)氧气是一种宝贵的资源。
(1)氧气由氧分子构成,在化学变化中每个氧分子会分成______个氧原子。氧原子最外层有6个电子,倾向于______(填“失去”或“得到”)电子形成相对稳定结构,表现出较强的氧化性。
(2)氧气能支持燃烧,在生产生活中有很多用途。
①图一所示的实验中,能证明有其它物质生成的现象是__________________;反应的化学方程式是______________________________,分别画出图一中反应结束后集气瓶中的气体组成和溶液组成的微观示意图,水分子无须画出______。
②用如图二装置测定空气中氧气的含量时,请仿照“实验后”的图示,画出“实验前”广口瓶中气体组成的微观示意图,水分子无须画出______。
(3)用气体压力传感器测出集气瓶中的气压变化,并用数据处理软件以数字、曲线的形式实时显示。集气瓶内气压变化如图乙所示。
①实验前要检查甲装置的气密性,其操作为:按甲图连接好实验仪器,____________。
②图乙中A点为点燃前集气瓶中的气压,AB段气压显著增加的原因是______________________________,t3时刻后瓶内气压又显著增加,t3时进行的实验操作是__________________________________________。
③另一小组同学用甲装置进行该实验,结束时,观察到进入集气瓶内的水大于集气瓶内原空气体积,可能的原因是______(填写序号)。
A.燃烧匙内红磷不足
B.将燃烧匙伸入集气瓶的操作过于缓慢
C.旋紧橡皮塞后发现橡胶管上未夹弹簧夹
D.未等到装置完全冷却就打开弹簧夹
【答案】 ①. 2 ②. 得到 ③. 有刺激性气味气体生成 ④. ⑤. 、 ⑥. ⑦. 打开弹簧夹,用双手握紧集气瓶,若观察到导管口有气泡冒出,证明气密性良好 ⑧. 红磷燃烧放热,使集气瓶内温度升高,气体受热膨胀压强增大 ⑨. 打开弹簧夹 ⑩. BC
【解析】
(1)氧气由氧分子构成,在化学变化中每个氧分子会分成2个氧原子;氧原子最外层有6个电子,倾向于得到电子形成相对稳定结构,表现出较强的氧化性;
(2)①图一所示的实验中,有刺激性气味的气体生成,能证明有其它物质生成,硫在氧气中燃烧生成二氧化硫,化学方程式为;
反应结束后集气瓶中的气体组成和溶液组成的微观示意图分别为 、
②用如图二装置测定空气中氧气的含量时,实验前集气瓶中存在氮气和氧气,并且氮分子和氧分子的个数比为4:1,故微观示意图为 ;
(3)①检查图甲装置的气密性操作为,打开弹簧夹,用双手握紧集气瓶,若观察到导管口有气泡冒出,证明气密性良好;
②图乙中A点为点燃前集气瓶中的气压,AB段气压显著增加的原因是红磷燃烧放热,使集气瓶内温度升高,气体受热膨胀压强增大,时刻后瓶内气压又显著增加,时进行的实验操作是打开弹簧夹,烧杯中的水进入集气瓶,压强增大;
③A、燃烧匙内红磷不足,不能将氧气完全耗尽,会使测定结果偏小,不符合题意;
B、将燃烧匙伸入集气瓶的操作过于缓慢,气体受热膨胀逸出,会使测定结果偏大,符合题意;
C、旋紧橡皮塞后发现橡胶管上未夹弹簧夹,气体受热膨胀逸出,测定结果偏大,符合题意;
D、未等到装置完全冷却就打开弹簧夹,气体受热膨胀,占据了一定的体积,使测定结果偏小,不符合题意。
故选BC。
三、实验题(共2小题,共14分)
26.(2022福建中考)(8分)为做好实验室制取氧气的实验活动和评价,某班级师生讨论并确定如下评价标准。
评价标准
1.是否根据实验条件选择实验方案,并进行可行性论证
2.是否积极参与实验操作活动,并善于与同学合作
3.是否规范取用药品,节约药品,保持实验台整洁
4.是否客观准确记录实验现象,并交流实验成果
5.是否体验到实验探究活动的乐趣
你是某小组成员,参与完成下列实验活动。
(1)选择实验方案。实验室可提供三种制取氧气的方案。
A.加热高锰酸钾
B.加热混有二氧化锰的氯酸钾
C.催化分解过氧化氢
你所选方案对应反应的化学方程式为_______。
小组讨论决定选用A方案。
(2)进行实验活动。小组同学分工协作完成如下任务
①同学甲负责选择组装制取气体装置的仪器。她选择了铁架台、带有导管的橡胶塞、水槽、试管,还应根据下图所提供的仪器,选择_______、_______(填仪器名称)。
②同学乙负责取用药品。他先检查装置气密性,再用纸槽小心地把高锰酸钾粉末送至试管_______(填“中部”或“底部”)后直立试管,抽出纸槽。
③同学丙负责组装仪器。他按“从下到上、从左到右”的顺序组装制取装置,固定试管时注意到试管口应略_______。
④你负责排水法收集氧气。开始收集的时机是_______。收集到两瓶气体,均呈红色。
⑤实验结束,待试管冷却,将残余物倒入指定容器,用_______(填仪器名称)洗涤试管;整理实验台,报告老师后离开实验室。
(3)评价与反思。小组同学都认为体验到了实验活动的乐趣,但因实验过程存在不足,同意本次活动表现评价为“有待改进”。针对存在的不足,你提出的一条实验改进意见是_______。
【答案】(1)(或或)
(2) ①. 酒精灯;集气瓶(两空可互换顺序) ②. 底部 ③. 向下倾斜 ④. 导管口气泡连续均匀地放出时 ⑤. 试管刷
(3)装入药品后,在试管口放一团棉花
【解析】(1)加热高锰酸钾生成锰酸钾、二氧化锰和氧气,过氧化氢溶液在二氧化锰作催化剂的条件下分解出水和氧气,氯酸钾和二氧化锰混合加热生成氯化钾和氧气,化学方程式为:;;;任选其一;
(2)①根据题意选择加热高锰酸钾制取氧气,发生装置选用固体加热型,除题中所选装置外还需要热源即酒精灯,收集气体时需要集气瓶,固体:酒精灯;集气瓶;
②将固体粉末装入试管时要将药品送至试管的底部,便于稍后加热反应,故填:底部;
③为防止固体加热时由于药品潮湿或是生成的水从试管口倒流使试管受热不均而炸裂,试管口应略向下倾斜,固体:向下倾斜;
④加热初始,生成的氧气混有空气所以导管口处的气泡不能连续冒出,此时氧气不纯,待导管口气泡连续均匀冒出时说明此时氧气纯净可以收集,故填:导管口气泡连续均匀地放出时;
⑤洗涤试管的仪器是试管刷,故填:试管刷;
(3)根据收集到两瓶气体,均呈红色,说明该实验未在试管口堵棉花,这样会使固体粉末进入导管污染气体,故实验改进意见是:装入药品后,在试管口放一团棉花。
27.(2021青海)(6分)根据以下实验方案,“探究参加化学反应前后各物质的质量总和是否相等”,请将你的思考及实验结果写在短线处。
(猜想假设):猜想1:相等猜想2:______
(实验探究):
实验方案
方案一
方案二
实验装置
实验过程
分别将反应物及反应容器放在托盘天平上用砝码平衡
取下烧杯,将铁钉浸到硫酸铜溶液中,观察到的现象是_____、溶液由蓝色逐渐变为浅绿色;再将其放回托盘天平,天平的指针____(填“向左”或“向右”或“不”)偏转。
取下烧杯并将其倾斜,使小试管中的盐酸进入烧杯中,充分反应后再放回托盘天平,天平的指针____(填“向左”或“向右”或“不”)偏转。写出该反应的化学方程式____
(反思评价)
你认为猜想______是错误的,其原因是______。
【答案】不相等 铁钉表面有红色物质析出 不 向右 2 因反应没有在密闭容器中进行,使生成的二氧化碳气体逸出,再称量时质量减少(只要答出“反应没有在密闭容器中进行”或者“生成的二氧化碳气体逸出”均参照给分)
猜想假设:该实验的目的是探究参加化学反应前后各物质的质量总和是否相等,故猜想1:相等;猜想2:不相等;实验探究:方案一:实验过程:铁与硫酸铜反应生成硫酸亚铁和铜,故观察到:铁钉表面有红色物质析出,溶液由蓝色逐渐变为浅绿色;再将其放回托盘天平,该反应无气体生成,天平的指针不偏转;方案二:取下烧杯并将其倾斜,使小试管中的盐酸进入烧杯中,充分反应后再放回托盘天平,天平的指针向右偏转,因为碳酸钠与稀盐酸反应生成了氯化钠、二氧化碳和水,二氧化碳是气体,散逸到了空气中;反思评价:猜想2是错误的,因为反应没有在密闭容器中进行,使生成的二氧化碳气体逸出,再称量时质量减少。
四、探究题(共2题,共10分)
28. (4分)建构合理的思维模型,既能促进深度学习又能提高思维品质。小科建构了“两组份混合物含量测定”的思维模型。
运用该模型对教材中“测定空气中氧气含量”的实验进行了再探究:忽略含量很低的其它物质,空气可以看成由氮气和氧气组成的两份混合物。
【探究一】根据沸点低组份先汽化的性质,测定混合物中某组份的含量。
(1)将空气转变为液态空气,液氮先汽化。从建模角度分析,该操作属于上述思维模型中的___________。
【探究二】根据混合物中某组份发生化学反应,测定混合物中某组份的含量。
(2)按图甲装置测定空气中氧气含量时,止水夹最合理的打开时间是___________(填“反应刚结束时”或“冷却到室温时”)。
【交流评价】
(3)已知:在氧气不充足时,碳与氧气反应生成一氧化碳,一氧化碳不溶于水且不与碱反应。小科用足量木炭替换红磷,等体积氢氧化钠浓溶液替换集气瓶中水,规范操作后,测得的氧气含量将___________(填“偏大”、“偏小”或“不变”)。
【继续探究】
(4)运用上述思维模型,小科又设计了图乙的实验装置,其“测定空气中氧气含量”的原理是___________。
【答案】 ①. 分离转移 ②. 冷却到室温时 ③. 偏小 ④. 铜和装置中的氧气反应,生成氧化铜固体。装置内的气体冷却到室温时,注射器内减少的体积即为装置内氧气的体积,氧气的体积与反应前装置内的总体积之比即为氧气的含量
【解析】
(1)将空气转变为液态空气,液氮先汽化的操作属于分离转移。
(2)等到冷却到室温再打开止水夹可以防止容器发生倒吸,引起容器炸裂。
(3)木炭在封闭的集气瓶里燃烧,氧气浓度会不断变小,氧气浓度较低时会生成一氧化碳气体,一氧化碳难溶于水且不与氢氧化钠溶液反应。
(4)其“测定空气中氧气含量”的原理是铜和装置中的氧气反应,生成氧化铜固体。装置内的气体冷却到室温时,注射器内减少的体积即为装置内氧气的体积,氧气的体积与反应前装置内的总体积之比即为氧气的含量。
29.(6分)做完“铁在氧气里燃烧”实验后,小冬同学有两个疑惑不解的问题,于是她进行了以下探究活动,请你一同参与。
[问题1]铁燃烧时溅落下来的黑色物质中还有没有铁呢?
[查阅资料1]
(1)自然界中铁的氧化物主要是Fe3O4和Fe2O3两种(FeO极易被氧化为Fe2O3);
(2)铁的氧化物均能溶于酸的溶液。
[实验探究]
将冷却后的黑色物质碾碎,装入试管,加入_____溶液,观察到的现象是_____,说明铁燃烧时溅落下来的黑色物质中还含有铁。
[问题2]铁燃烧的产物为什么不是Fe2O3呢?
[查阅资料2]
(1)Fe3O4和Fe2O3的分解温度、铁的熔点见表:
Fe3O4
Fe2O3
铁
分解温度/℃
1538
1400
—
熔点/℃
—
—
1535
(2)Fe2O3高温时分解成Fe3O4。
[理论探讨]
根据实验现象,并结合表中数据,可推知铁在氧气里燃烧时产生的高温应在_____之间,在此温度范围内Fe2O3已分解,所以铁在氧气里燃烧的产生是Fe3O4。
[拓展延伸]
(1)实验中为了防止集气瓶炸裂,必须_____;
(2)Fe2O3高温时会分解成Fe3O4和一种气体,请写出此反应的化学方程式__________;
(3)有些超市的食品密封包装盒的透明盖内放有黑色的FeO粉末,若粉末的颜色_____,就说明包装盒破损进气,这样售货员就能及时发现并处理。
【答案】
【实验探究】 稀盐酸、硫酸铜等;冒气泡、出现红色固体等
【理论探讨】 l535℃~l538℃
【拓展延伸】 (1)在集气瓶底部放少量的水(或在集气瓶底部铺一层细沙)
(2)6Fe203 高温 4Fe304+02↑ (3)由黑色变成红棕色
【解析】
首先根据铁能与稀盐酸反应生成气体,也能与硫酸铜反应,置换出红色的铜,来鉴别黑色物质中是否含有铁;再根据实验条件,控制温度,以制取Fe3O4;最后,在集气瓶底部放少量的水或沙子,就能防止热的固体溅落炸裂集气瓶;已知反应物和生成物,写出反应,配平即可;如果包装盒破损进气,空气中的氧气就把氧化亚铁氧化,黑色就变成红棕色氧化铁.
【实验探究】部分:要想证明,铁燃烧时溅落下来的黑色物质中还含有铁,可以将冷却后的黑色物质碾碎,装入试管,加入稀盐酸或硫酸铜等溶液,如果出现冒气泡、出现红色固体等现象,就证明黑色物质中还含有铁.
【理论探讨】部分:根据Fe3O4和Fe2O3的分解温度、铁的熔点,首先铁需要在融化状态下反应,所以应该是高于1535℃,其次是要防止四氧化三铁分解,所以温度应该是低于1538℃,所以应该控制温度在l535℃~l538℃,这时Fe2O3的分解温度低,已经分解了,铁在氧气里燃烧的产生是只有Fe3O4.
【拓展延伸】部分:(1)在集气瓶底部放少量的水或沙子,就能防止热的固体溅落炸裂集气瓶;
(2)已知反应物和生成物,写出反应,配平即可:6Fe2O34Fe3O4+02↑
(3)如果包装盒破损进气,空气中的氧气就把氧化亚铁氧化,黑色就变成红棕色氧化铁.
五、计算题(共5分)
30.(2022年陕西省中考B卷)(5分)学习小组同学为测定某品牌钙片中含碳酸钙的质量分数,向盛有10g钙片的烧杯中加入过量稀盐酸,充分反应后,测得烧杯内混合物的总质量比反应前稀盐酸与钙片的总质量减少了3.3g。(钙片中其他成分不与稀盐酸反应放出气体)
(1)反应中生成二氧化碳的质量是___________g。
(2)计算该品牌钙片中含碳酸钙的质量分数。
【答案】(1)3.3 (2)75%
【解析】
(1)碳酸钙与稀盐酸反应生成氯化钙、水和二氧化碳,根据质量守恒可知,反应后物质的总质量减少了3.3g,则产生二氧化碳的质量为3.3g。
(2)解:设参加反应的碳酸钙的质量为x。
解得:x=7.5g
该品牌钙片中含碳酸钙的质量分数为
答:该品牌钙片中含碳酸钙的质量分数为75%。
2021学年第二单元 我们周围的空气课题3 制取氧气复习练习题: 这是一份2021学年第二单元 我们周围的空气课题3 制取氧气复习练习题,文件包含培优分级练人教版化学九年级第7课《课题3制取氧气》同步分级练解析版docx、培优分级练人教版化学九年级第7课《课题3制取氧气》同步分级练原卷版docx等2份试卷配套教学资源,其中试卷共37页, 欢迎下载使用。
化学九年级上册课题2 氧气达标测试: 这是一份化学九年级上册课题2 氧气达标测试,文件包含培优分级练人教版化学九年级第6课《课题2氧气》同步分级练解析版docx、培优分级练人教版化学九年级第6课《课题2氧气》同步分级练原卷版docx等2份试卷配套教学资源,其中试卷共17页, 欢迎下载使用。
人教版九年级上册第二单元 我们周围的空气课题1 空气一课一练: 这是一份人教版九年级上册第二单元 我们周围的空气课题1 空气一课一练,文件包含培优分级练人教版化学九年级第5课《课题1空气》同步分级练解析版docx、培优分级练人教版化学九年级第5课《课题1空气》同步分级练原卷版docx等2份试卷配套教学资源,其中试卷共24页, 欢迎下载使用。