


还剩9页未读,
继续阅读
所属成套资源:(新高考)高考语文二轮复习(含详解)
成套系列资料,整套一键下载
- (新高考)高考语文二轮复习第1部分 语言策略与技能 课时1 正确使用实词、虚词-精解词义,细察语境 (含详解) 试卷 试卷 0 次下载
- (新高考)高考语文二轮复习第1部分 语言策略与技能 课时2 正确使用成语-精解词义,细察语境 (含详解) 试卷 试卷 0 次下载
- (新高考)高考语文二轮复习第1部分 语言策略与技能 课时4 辨析修改语序不当与成分残缺或赘余病句-抓住病症,找出病因 (含详解) 试卷 试卷 0 次下载
- (新高考)高考语文二轮复习第1部分 语言策略与技能 课时5 辨析修改结构混乱病句-抓住病症,找出病因 (含详解) 试卷 试卷 0 次下载
- (新高考)高考语文二轮复习第1部分 语言策略与技能 课时6 辨析修改表意不明和不合逻辑病句-抓住病症,找出病因 (含详解) 试卷 试卷 0 次下载
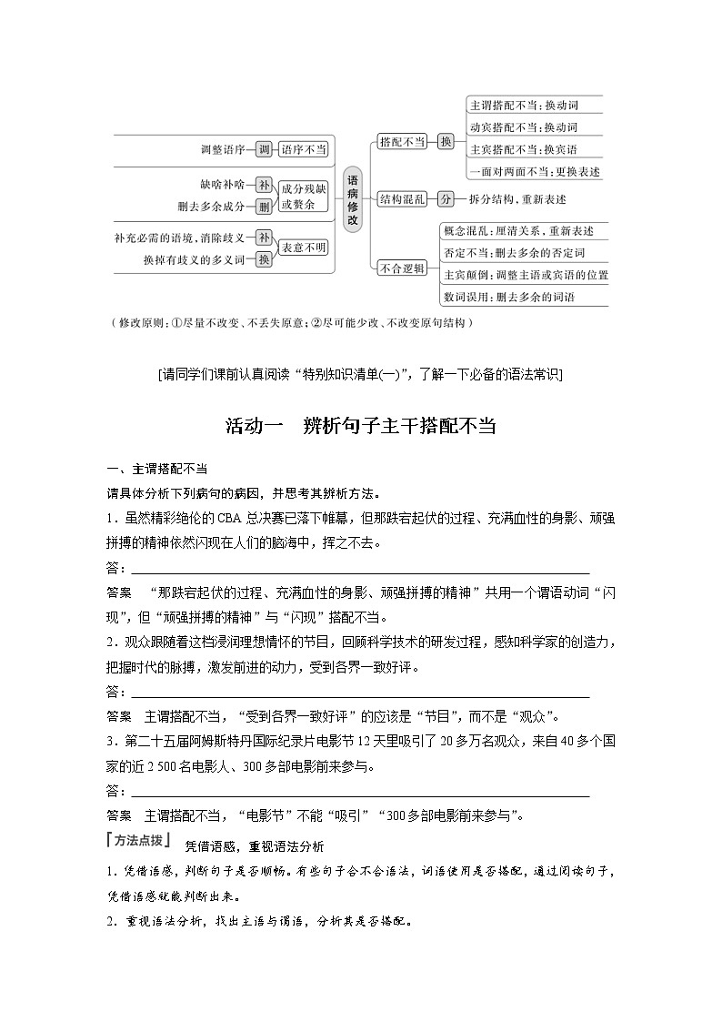
(新高考)高考语文二轮复习第1部分 语言策略与技能 课时3 辨析修改搭配不当病句-抓住病症,找出病因 (含详解)
展开相关试卷
高考语文一轮复习-- 辨析修改语序不当、搭配不当病句——抓住病症,找出病因:
这是一份高考语文一轮复习-- 辨析修改语序不当、搭配不当病句——抓住病症,找出病因,共15页。
新高考语文第1部分 语言策略与技能 任务组二 任务三 抓住病症,找出病因,精准修改病句:
这是一份新高考语文第1部分 语言策略与技能 任务组二 任务三 抓住病症,找出病因,精准修改病句,共43页。
新高考语文第1部分 语言策略与技能 课时5 辨析修改结构混乱病句——抓住病症,找出病因:
这是一份新高考语文第1部分 语言策略与技能 课时5 辨析修改结构混乱病句——抓住病症,找出病因,共10页。试卷主要包含了借口……为名,因为……的原因,靠的是……取得的,大多以……为主,成分是……配制而成,是由于……的结果等内容,欢迎下载使用。
