


2021年河北省沧州市南皮县中考化学一模试卷_
展开2021年河北省沧州市南皮县中考化学一模试卷
一、选择题
1.下列物品主要用有机合成材料制成的是( )
A.塑料盒 B.玻璃瓶 C.一次性纸杯 D.易拉罐
2.下列有关空气的说法正确的是( )
A.洁净空气是纯净物
B.稀有气体可作保护气
C.氮气约占空气质量的78%
D.CO2、SO2、NO2都是有毒气体
3.如图所示实验操作正确的是( )
A.取用药品 B.给试管塞橡胶塞
C.加热液体 D.检查气密性
4.青蒿素(化学式C15H22O5)是中国科学家从植物中成功分离出的抗疟药的有效成分。下列有关说法正确的是( )
A.青蒿素属于氧化物
B.青蒿素由42种元素组成
C.青蒿素中的碳、氢元素的质量比为15:22
D.一个青蒿素分子由15个碳原子、22个氢原子和5个氧原子构成
5.一定条件下的密闭容器内,t1和t2时某化学反应中各物质的质量见下表。下列说法错误的是( )
物质
X
Y
Z
M
t1时的质量/g
50
2
8
6
t2时的质量/g
a
2
32
20
A.a等于12
B.X、Z、M的质量变化量之比为19:12:7
C.Y可能是催化剂
D.继续加热至充分反应,M的质量为34g
6.如图所示实验方案能达到实验目的的是( )
A.比较空气与人体呼出气体中O2含量
B.用活性炭软化硬水
C.测定空气中氧气含量
D.探究石蜡中含有碳元素
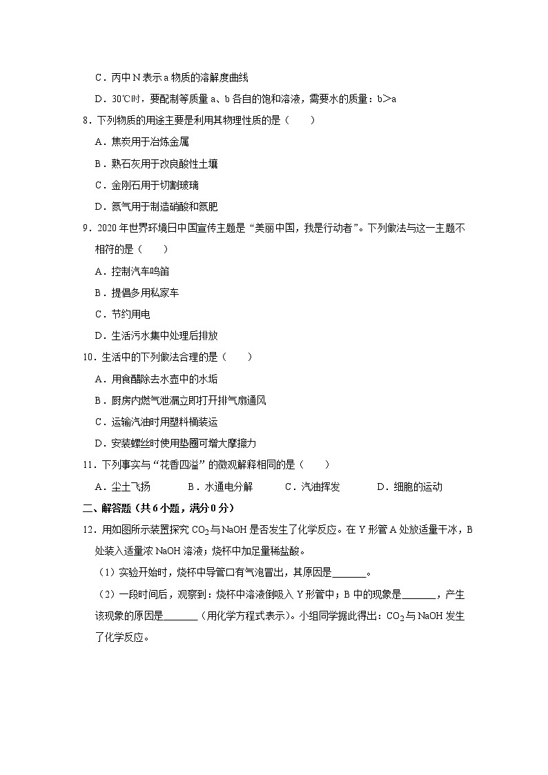
7.20℃时,将等质量的a、b两种固体分别放入100g水中充分溶解(如图甲所示),然后升温到50℃(如图乙所示);图丙所示是a、b两种固体的溶解度曲线。下列说法中正确的是( )
A.甲中a、b形成的两溶液中溶质的质量相等
B.乙中a、b形成的两溶液一定都是不饱和溶液
C.丙中N表示a物质的溶解度曲线
D.30℃时,要配制等质量a、b各自的饱和溶液,需要水的质量:b>a
8.下列物质的用途主要是利用其物理性质的是( )
A.焦炭用于冶炼金属
B.熟石灰用于改良酸性土壤
C.金刚石用于切割玻璃
D.氮气用于制造硝酸和氮肥
9.2020年世界环境日中国宣传主题是“美丽中国,我是行动者”。下列做法与这一主题不相符的是( )
A.控制汽车鸣笛
B.提倡多用私家车
C.节约用电
D.生活污水集中处理后排放
10.生活中的下列做法合理的是( )
A.用食醋除去水壶中的水垢
B.厨房内燃气泄漏立即打开排气扇通风
C.运输汽油时用塑料桶装运
D.安装螺丝时使用垫圈可增大摩擦力
11.下列事实与“花香四溢”的微观解释相同的是( )
A.尘土飞扬 B.水通电分解 C.汽油挥发 D.细胞的运动
二、解答题(共6小题,满分0分)
12.用如图所示装置探究CO2与NaOH是否发生了化学反应。在Y形管A处放适量干冰,B处装入适量浓NaOH溶液;烧杯中加足量稀盐酸。
(1)实验开始时,烧杯中导管口有气泡冒出,其原因是 。
(2)一段时间后,观察到:烧杯中溶液倒吸入Y形管中;B中的现象是 ,产生该现象的原因是 (用化学方程式表示)。小组同学据此得出:CO2与NaOH发生了化学反应。
13.理化知识在生产、生活中有广泛的应用。
(1)人体摄入 元素不足或过量均会导致甲状腺疾病。
(2)陶瓷餐盘的主要成分之一是硅酸钙(CaSiO3),其中硅元素的化合价是 。
(3)用墨书写或绘制的字画能长久保存不变色,其原因是 。
(4)打开汽水瓶盖时,汽水会自动喷出,是由于其中气体的溶解度随压强减小而 。
(5)火灾初期,可用灭火毯覆盖火源灭火,其原理是 。
14.根据如图所示的实验回答问题:
(1)甲实验操作的名称是 ;当观察到 时,停止加热。
(2)乙是铁丝在氧气中燃烧的实验。实验中铁丝燃烧的现象是 ;该装置的优点:不仅可防止铁丝燃烧产生的高温熔融物使集气瓶炸裂,还可以 。
(3)丙是验证铁、铜、银三种金属活动性强弱的实验。若必须①~③三个实验都做才能得出正确结论,则试管②内所加试剂B、C应该是 。
15.A~G均是初中化学常见物质,如图所示是它们之间的相互转化关系(反应条件、部分反应物和生成物已略去)。其中A是赤铁矿的主要成分,F为紫红色金属。请回答下列问题:
(1)A的化学式为 。
(2)反应①在工业上常用于 。
(3)反应②所属的基本反应类型为 。
(4)反应③的化学方程式为 。
16.某兴趣小组在做实验时意外发现:向氢氧化钠溶液中滴入3滴酚酞溶液,溶液变红,过一段时间后红色又消失了。小组同学对此进行了相关探究。
【作出猜想】
猜想①
猜想②
猜想③
可能是酚酞溶液变质了
可能是氢氧化钠溶液变质了
可能是放置过程中,酚酞溶液与空气中的氧气发生反应了
【交流讨论】
小明认为猜想①不成立,他的依据是 。小刚认为猜想②不成立,因为氢氧化钠溶液在空气中变质的化学方程式为 ,所以变质后仍呈碱性。
【实验1】小组同学用如图所示装置进行实验。先从导管 (选填“a”或“b”)通入一段时间氮气,然后再滴入3滴酚酞溶液。观察到: ,据此说明猜想③也不成立。
【新的猜想】可能与酚酞用量、氢氧化钠溶液浓度有关。
【实验2】
编号
①
②
③
实验
现象
5分钟后红色褪去
15分钟后红色褪去
30分钟后红色褪去
(1)实验①和②的目的是 。
(2)对比实验②和③,得出的结论是:在酚酞的用量、氢氧化钠溶液体积相同的情况下,溶液红色褪去快慢与 有关。
(3)根据以上现象,进行氢氧化钠溶液与酚酞溶液反应的实验中,建议选择氢氧化钠溶液的浓度为 。
17.兴趣小组的同学借助pH传感器测定某氢氧化钠溶液中溶质的质量分数。取20g氢氧化钠溶液于烧杯中,逐滴滴加3.65%的稀盐酸,并用玻璃棒不断搅拌,实验过程及溶液pH的变化曲线如图所示。
请计算:
(1)恰好反应完时,所消耗的稀盐酸质量为 。
(2)计算该氢氧化钠溶液的溶质质量分数。
2021年河北省沧州市南皮县中考化学一模试卷
参考答案与试题解析
一、选择题
1.下列物品主要用有机合成材料制成的是( )
A.塑料盒 B.玻璃瓶 C.一次性纸杯 D.易拉罐
【分析】有机合成材料简称合成材料,要判断是否属于合成材料,可抓住三个特征:有机物、合成、高分子化合物,据此常见材料的分类进行分析判断。
【解答】解:A、塑料盒是用塑料制成的,塑料属于三大合成材料之一,故选项正确。
B、玻璃瓶是用玻璃制成的,属于无机非金属材料,故选项错误。
C、一次性纸杯是用纸制成的,属于天然材料,故选项错误。
D、易拉罐是用铝合金制成的,属于金属材料,故选项错误。
故选:A。
【点评】本题难度不大,掌握合成材料的三大特征(有机物、合成、高分子化合物)、分类是正确解答此类题的关键所在。
2.下列有关空气的说法正确的是( )
A.洁净空气是纯净物
B.稀有气体可作保护气
C.氮气约占空气质量的78%
D.CO2、SO2、NO2都是有毒气体
【分析】A.根据空气的组成来分析;
B.根据稀有气体的性质与用途来分析;
C.根据空气的组成以及各成分气体的含量来分析;
D.根据气体的性质与用途来分析。
【解答】解:A.洁净空气中含有氮气、氧气、稀有气体、二氧化碳等多种气体,属于混合物,选项说法错误;
B.稀有气体的化学性质很稳定,所以可用作保护气,选项说法正确;
C.氮气约占空气体积的78%,选项说法错误;
D.CO2没有毒性,选项说法错误。
故选:B。
【点评】本考点考查了空气中各种气体的含量、用途等,同学们要加强记忆有关的知识点,在理解的基础上加以应用,本考点基础性比较强,主要出现在选择题和填空题中。
3.如图所示实验操作正确的是( )
A.取用药品 B.给试管塞橡胶塞
C.加热液体 D.检查气密性
【分析】A、根据固体药品的取用方法进行分析判断。
B、根据把橡皮塞塞进试管口的方法进行分析判断。
C、根据给试管中的液体加热的方法进行分析判断。
D、根据检查装置气密性的方法进行分析判断。
【解答】解:A、取用固体粉末状药品时,瓶塞要倒放,应用药匙取用,不能用手接触药品,图中瓶塞没有倒放,所示操作错误。
B、把橡皮塞慢慢转动着塞进试管口,切不可把试管放在桌上再使劲塞进塞子,以免压破试管,图中所示操作错误。
C、给试管中的液体加热时,用酒精灯的外焰加热试管里的液体,且液体体积不能超过试管容积的三分之一,图中大拇指不能放在短柄上,图中所示操作错误。
D、检查装置气密性的方法:把导管的一端浸没在水里,双手紧贴容器外壁,若导管口有气泡冒出,装置不漏气;图中所示操作正确。
故选:D。
【点评】本题难度不大,熟悉各种仪器的用途及使用注意事项、常见化学实验基本操作的注意事项是解答此类试题的关键。
4.青蒿素(化学式C15H22O5)是中国科学家从植物中成功分离出的抗疟药的有效成分。下列有关说法正确的是( )
A.青蒿素属于氧化物
B.青蒿素由42种元素组成
C.青蒿素中的碳、氢元素的质量比为15:22
D.一个青蒿素分子由15个碳原子、22个氢原子和5个氧原子构成
【分析】A、氧化物是只含有两种元素且其中一种元素是氧元素的化合物。
B、根据青蒿素化学式的含义,进行分析判断。
C、根据化合物中各元素质量比=各原子的相对原子质量×原子个数之比,进行分析判断。
D、根据一个青蒿素分子的构成,进行分析判断。
【解答】解:A、青蒿素是由碳、氢、氧三种元素组成的化合物,不属于氧化物,故选项说法错误。
B、青蒿素是由碳、氢、氧三种元素组成的,故选项说法错误。
C、青蒿素中的碳、氢元素的质量比为(12×15):(1×22)≠15:22,故选项说法错误。
D、一个青蒿素分子是由15个碳原子、22个氢原子和5个氧原子构成的,故选项说法正确。
故选:D。
【点评】本题难度不大,考查同学们结合新信息、灵活运用化学式的含义与有关计算等进行分析问题、解决问题的能力。
5.一定条件下的密闭容器内,t1和t2时某化学反应中各物质的质量见下表。下列说法错误的是( )
物质
X
Y
Z
M
t1时的质量/g
50
2
8
6
t2时的质量/g
a
2
32
20
A.a等于12
B.X、Z、M的质量变化量之比为19:12:7
C.Y可能是催化剂
D.继续加热至充分反应,M的质量为34g
【分析】反应后质量增加的属于生成物,反应后质量减少的属于反应物,反应后质量不变可能属于催化剂,进行分析判断。
【解答】解:由表中数据分析可知,反应前后Y的质量不变,可能作该反应的催化剂,也可能没有参加反应;Z质量增加了32g﹣8g=24g,故是生成物,生成的质量为24g;M是生成物,生成的质量为20g﹣6g=14g;由质量守恒定律,X应是反应物,且参加反应的质量为24g+14g=38g,故a的数值为50﹣38=12。
A、a等于12,故选项说法正确。
B、X、Z、M的质量变化量之比为38g:24g:14g=19:12:7,故选项说法正确。
C、反应前后Y的质量不变,可能作该反应的催化剂,也可能没有参加反应,故选项说法正确。
D、继续加热至充分反应,参加反应的X和生成M的质量比为38g:14g=19:7,最终M的质量为50g×+6g≈24.4g,故选项说法错误。
故选:D。
【点评】本题难度不大,考查的是质量守恒定律的应用,解题的关键是分析表中数据(反应后质量增加的属于生成物、质量减少的属于反应物),灵活运用质量守恒定律。
6.如图所示实验方案能达到实验目的的是( )
A.比较空气与人体呼出气体中O2含量
B.用活性炭软化硬水
C.测定空气中氧气含量
D.探究石蜡中含有碳元素
【分析】A、空气和呼出气体都不能使带火星的木条复燃;
B、活性炭不能吸附钙离子、镁离子;
C、右边集气瓶密封,不能测定氧气含量;
D、反应前后元素种类不变。
【解答】解:A、空气和呼出气体都不能使带火星的木条复燃,不能比较氧气含量,该选项不能达到实验目的;
B、活性炭不能吸附钙离子、镁离子,不能软化水,该选项不能达到实验目的;
C、右边集气瓶密封,不能测定氧气含量,该选项不能达到实验目的;
D、实验过程中,冷碟子底部出现炭黑,说明石蜡中含有碳元素,该选项能够达到实验目的。
故选:D。
【点评】本题主要考查物质的性质,解答时要根据各种物质的性质,结合各方面条件进行分析、判断,从而得出正确的结论。
7.20℃时,将等质量的a、b两种固体分别放入100g水中充分溶解(如图甲所示),然后升温到50℃(如图乙所示);图丙所示是a、b两种固体的溶解度曲线。下列说法中正确的是( )
A.甲中a、b形成的两溶液中溶质的质量相等
B.乙中a、b形成的两溶液一定都是不饱和溶液
C.丙中N表示a物质的溶解度曲线
D.30℃时,要配制等质量a、b各自的饱和溶液,需要水的质量:b>a
【分析】根据物质的溶解度曲线可以判断某一温度时物质的溶解度大小比较;
根据物质的溶解度曲线可以判断随着温度的变化,物质的溶解度变化情况;
根据物质的溶解度曲线、溶质质量、溶剂质量可以判断配制的溶液质量;
饱和溶液和不饱和溶液之间可以相互转化。
【解答】解:A、甲中a、b形成的两溶液中溶质的质量不相等,该选项说法不正确;
B、20℃时,N的溶解度大于M,结合甲中信息可知,丙中N表示b物质的溶解度曲线,乙中a、b形成的两溶液一定都是不饱和溶液,是因为50℃b是不饱和溶液,a的溶解度比b大,更是不饱和溶液,该选项说法正确;
C、20℃时,N的溶解度大于M,结合甲中信息可知,丙中N表示b物质的溶解度曲线,该选项说法不正确;
D、30℃时ab溶解度相等,要配制等质量a、b各自的饱和溶液,需要水的质量:b=a,该选项说法不正确。
故选:B。
【点评】溶解度曲线能定量地表示出溶解度变化的规律,从溶解度曲线可以看出:同一溶质在不同温度下的溶解度不同;同一温度下,不同溶质的溶解度可能相同,也可能不同;温度对不同物质的溶解度影响不同.
8.下列物质的用途主要是利用其物理性质的是( )
A.焦炭用于冶炼金属
B.熟石灰用于改良酸性土壤
C.金刚石用于切割玻璃
D.氮气用于制造硝酸和氮肥
【分析】物理性质是指物质不需要发生化学变化就表现出来的性质.化学性质是指物质在化学变化中表现出来的性质.而化学变化的本质特征是变化中有新物质生成,因此,判断物理性质还是化学性质的关键就是看表现物质的性质时是否有新物质产生。
【解答】解:A、焦炭用于冶炼金属,是利用焦炭与金属的化合物反应生成金属单质,利用了化学性质,故A错;
B、熟石灰用于改良酸性土壤,是利用熟石灰与酸性物质反应,利用了化学性质,故B错;
C、金刚石用于切割玻璃,是利用金刚石的硬度大,属于物理性质,故C正确;
D、氮气用于制造硝酸和氮肥,需要通过化学变化实现,利用了化学性质,故D错。
故选:C。
【点评】物理性质、化学性质是一对与物理变化、化学变化有密切关系的概念,联系物理变化、化学变化来理解物理性质和化学性质,则掌握起来并不困难。
9.2020年世界环境日中国宣传主题是“美丽中国,我是行动者”。下列做法与这一主题不相符的是( )
A.控制汽车鸣笛
B.提倡多用私家车
C.节约用电
D.生活污水集中处理后排放
【分析】“美丽中国,我是行动者”,要减少环境污染,根据常见的环境问题:水体与空气污染的原因、防治措施等,进行分析判断即可。
【解答】解:A.控制汽车鸣笛可以防治噪声污染,有利于环境保护,不合题意;
B.提倡多用私家车既浪费化石燃料,又增加了污染物的排放,不利于环境保护,符合题意;
C.节约用电既能减少化石能源的消耗,又能减少污染物的排放,有利于环境保护,不合题意;
D.生活污水集中处理后排放可以防止水体污染,有利于环境保护,不合题意。
故选:B。
【点评】本题难度不大,了解“美丽中国,我是行动者”的含义、减少污染的措施等即可正确解答本题。
10.生活中的下列做法合理的是( )
A.用食醋除去水壶中的水垢
B.厨房内燃气泄漏立即打开排气扇通风
C.运输汽油时用塑料桶装运
D.安装螺丝时使用垫圈可增大摩擦力
【分析】A、根据水垢的主要成分是碳酸钙,碳酸钙会与醋酸反应生成醋酸钙、水和二氧化碳进行分析;
B、根据可燃性气体与空气混合后遇明火或遇电火花等可能发生爆炸进行分析;
C、根据汽油是易燃物质,运输过程中汽油不断与桶壁摩擦,会使塑料桶和汽油带电,引燃汽油,引发火灾进行分析;
D、根据压力一定时,增大受力面积可以减小压强进行分析。
【解答】解:A、水垢的主要成分是碳酸钙,碳酸钙会与醋酸反应生成醋酸钙、水和二氧化碳,所以食醋可以除去水壶中的水垢,故A正确;
B、发现家中液化气泄漏时,不能立即打开排风扇通风,以防止产生电火花引发爆炸,故B错误;
C、汽油是易燃物质,运输过程中汽油不断与桶壁摩擦,会使塑料桶和汽油带电,引燃汽油,引发火灾,故C错误;
D、压力一定时,增大受力面积可以减小压强,所以安装螺丝时使用垫圈可减小压强,故D错误。
故选:A。
【点评】化学来源于生产、生活,也服务于生产、生活,与生产、生活相关的化学知识,关乎我们的生存、健康和社会的发展,是中考热点之一。
11.下列事实与“花香四溢”的微观解释相同的是( )
A.尘土飞扬 B.水通电分解 C.汽油挥发 D.细胞的运动
【分析】根据分子的基本特征:分子质量和体积都很小;分子之间有间隔;分子是在不断运动的;同种的分子性质相同,不同种的分子性质不同,可以简记为:“两小运间,同同不不”,结合事实进行分析判断即可。
【解答】解:花香四溢,是因为花香中含有的分子是在不断运动的,向四周扩散,使人们闻到花香。
A、尘土飞扬,尘土是宏观的物质,不能用分子运动的观点进行解释,故选项错误。
B、水通电分解,是因为水分子分裂成了氢原子和氧原子,然后氢原子、氧原子分别重新组合形成氢分子、氧分子,与“花香四溢”的微观解释不同,故选项错误。
C、汽油挥发,是因为汽油中的分子是在不断地运动的,运动到空气中去了,与“花香四溢”的微观解释相同,故选项正确。
D、细胞的运动,不能用分子运动的观点进行解释,故选项错误。
故选:C。
【点评】本题难度不大,掌握分子的基本性质(可以简记为:“两小运间,同同不不”)及利用分子的基本性质分析和解决问题的方法是解答此类题的关键。
二、解答题(共6小题,满分0分)
12.用如图所示装置探究CO2与NaOH是否发生了化学反应。在Y形管A处放适量干冰,B处装入适量浓NaOH溶液;烧杯中加足量稀盐酸。
(1)实验开始时,烧杯中导管口有气泡冒出,其原因是 干冰易升华,部分二氧化碳气体逸出 。
(2)一段时间后,观察到:烧杯中溶液倒吸入Y形管中;B中的现象是 产生气泡 ,产生该现象的原因是 Na2CO3+2HCl=2NaCl+H2O+CO2↑ (用化学方程式表示)。小组同学据此得出:CO2与NaOH发生了化学反应。
【分析】干冰是二氧化碳的固体,易升华;
二氧化碳和氢氧化钠反应生成碳酸钠和水,碳酸钠和稀盐酸反应生成氯化钠、水和二氧化碳。
【解答】解:(1)实验开始时,烧杯中导管口有气泡冒出,其原因是干冰易升华,部分二氧化碳气体逸出。
故填:干冰易升华,部分二氧化碳气体逸出。
(2)B中产生气泡,是因为碳酸钠和稀盐酸反应生成氯化钠、水和二氧化碳,反应的化学方程式:Na2CO3+2HCl=2NaCl+H2O+CO2↑。
故填:产生气泡;Na2CO3+2HCl=2NaCl+H2O+CO2↑。
【点评】本题主要考查物质的性质,解答时要根据各种物质的性质,结合各方面条件进行分析、判断,从而得出正确的结论。
13.理化知识在生产、生活中有广泛的应用。
(1)人体摄入 碘 元素不足或过量均会导致甲状腺疾病。
(2)陶瓷餐盘的主要成分之一是硅酸钙(CaSiO3),其中硅元素的化合价是 +4 。
(3)用墨书写或绘制的字画能长久保存不变色,其原因是 常温下,碳的化学性质很稳定 。
(4)打开汽水瓶盖时,汽水会自动喷出,是由于其中气体的溶解度随压强减小而 减小 。
(5)火灾初期,可用灭火毯覆盖火源灭火,其原理是 使可燃物与空气(或氧气)隔绝 。
【分析】(1)根据化学元素与人体健康的关系来分析;
(2)根据化合物中元素的化合价来分析;
(3)根据碳单质的性质与用途来分析;
(4)根据压强对气体溶解度的影响来分析;
(5)根据灭火的方法与原理来分析。
【解答】解:(1)人体摄入碘元素不足或过量均会导致甲状腺疾病;故填:碘;
(2)钙元素显+2价,氧元素显﹣2价,设硅元素的化合价是x,根据在化合物中正负化合价代数和为零,可得:(+2)+x+(﹣2)×3=0,则x=+4价.故填:+4;
(3)墨的主要成分是碳,古代用墨书写或绘制的字画能够长久保存不变色,是因为在常温下,碳的化学性质很稳定,故填:常温下,碳的化学性质很稳定;
(4)打开汽水瓶盖时,汽水会自动喷出,是由于其中气体的溶解度随压强减小而减小;故填:减小;
(5)根据灭火毡的使用方法可知灭火毡隔绝可燃物与氧气的接触而达到灭火目的。故填:使可燃物与空气(或氧气)隔绝。
【点评】本题主要考查了化学元素与人体健康的关系、碳单质的性质、化合价的计算方法、灭火的原理等,考查的知识点较多,综合性较强,但难度不大,依据相关的知识分析即可。
14.根据如图所示的实验回答问题:
(1)甲实验操作的名称是 蒸发 ;当观察到 出现较多固体 时,停止加热。
(2)乙是铁丝在氧气中燃烧的实验。实验中铁丝燃烧的现象是 剧烈燃烧、火星四射、放热、生成黑色固体 ;该装置的优点:不仅可防止铁丝燃烧产生的高温熔融物使集气瓶炸裂,还可以 不断产生氧气 。
(3)丙是验证铁、铜、银三种金属活动性强弱的实验。若必须①~③三个实验都做才能得出正确结论,则试管②内所加试剂B、C应该是 稀盐酸、铜 。
【分析】(1)甲实验操作的名称是蒸发,当观察到出现较多固体时,停止加热,靠余热蒸干。
(2)铁在氧气中燃烧生成四氧化三铁。
该装置的优点:不仅可防止铁丝燃烧产生的高温熔融物使集气瓶炸裂,还可以不断产生氧气。
(3)金属活动性顺序中,排在氢前面的金属,能和稀盐酸或稀硫酸反应生成盐和氢气,排在前面的金属,能把排在后面的金属从它的盐溶液中置换出来。
【解答】解:(1)甲实验操作的名称是蒸发;
当观察到出现较多固体时,停止加热。
故填:蒸发;出现较多固体。
(2)实验中铁丝燃烧的现象是剧烈燃烧、火星四射、放热、生成黑色固体;
该装置的优点:不仅可防止铁丝燃烧产生的高温熔融物使集气瓶炸裂,还可以不断产生氧气。
故填:剧烈燃烧、火星四射、放热、生成黑色固体;不断产生氧气。
(3)若必须①~③三个实验都做才能得出正确结论,则试管②内所加试剂B、C应该是稀盐酸、铜片,①中产生气泡,是因为铁和稀盐酸反应生成氯化亚铁和氢气,说明铁在金属活动性顺序中排在氢前面,②中无明显现象,是因为铜不能和稀盐酸反应,说明铜在金属活动性顺序中排在氢后面,即铁比铜活泼,③中铜片表面析出银白色固体,是因为铜和硝酸银反应生成硝酸铜和银,说明铜比银活泼。
故填:稀盐酸、铜片。
【点评】要会利用金属活动顺序表分析实验,氢前边的金属会与稀硫酸、盐酸反应,但氢后边的金属不会与稀硫酸、盐酸反应,前边的金属会把后边的金属从其盐溶液中置换出来.
15.A~G均是初中化学常见物质,如图所示是它们之间的相互转化关系(反应条件、部分反应物和生成物已略去)。其中A是赤铁矿的主要成分,F为紫红色金属。请回答下列问题:
(1)A的化学式为 Fe2O3 。
(2)反应①在工业上常用于 冶炼金属 。
(3)反应②所属的基本反应类型为 置换反应 。
(4)反应③的化学方程式为 2Cu+O22CuO 。
【分析】A是赤铁矿的主要成分,所以A是三氧化二铁,F为紫红色金属,所以F是铜;能与三氧化二铁反应的物质有酸或三大还原剂。假设B是一氧化碳或碳,一氧化碳与氧化铁反应生成铁和二氧化碳,碳和氧化铁反应,生成铁和二氧化碳;因为D和G反应生成铜,所以D是铁,G是铜的化合物,可以是硫酸铜或氯化铜等物质;F是铜,铜与氧气反应生成氧化铜,E是氧化铜,氧化铜与一氧化碳或碳反应生成铜和二氧化碳,所以C是二氧化碳;如果B是氢气,氢气与氧化铁反应生成铁和水,所以D是铁,C是水,铁与硫酸铜反应生成铜和硫酸亚铁,F是铜,铜与氧气反应生成氧化铜,E是氧化铜,氧化铜与氢气反应生成铜和水,所以C是水。
【解答】解:(1)A是赤铁矿的主要成分,所以A是三氧化二铁,化学式是Fe2O3;
(2)反应①是氧化铁与还原剂反应,所以常用来冶炼金属;
(3)反应②是铁和铜的化合物反应,生成铜,属于置换反应;
(4)反应③可以是铜与氧气反应,生成氧化铜,所以方程式是;2Cu+O22CuO.
故答案为:(1)Fe2O3;
(2)冶炼金属;
(3)置换反应;
(4)2Cu+O22CuO.
【点评】本题有一定难度,解题时往往需要从题目中挖出一些明显或隐含的条件,抓住突破口(突破口往往是现象特征、反应特征等),获得结论,最后把结论代入原题中验证。
16.某兴趣小组在做实验时意外发现:向氢氧化钠溶液中滴入3滴酚酞溶液,溶液变红,过一段时间后红色又消失了。小组同学对此进行了相关探究。
【作出猜想】
猜想①
猜想②
猜想③
可能是酚酞溶液变质了
可能是氢氧化钠溶液变质了
可能是放置过程中,酚酞溶液与空气中的氧气发生反应了
【交流讨论】
小明认为猜想①不成立,他的依据是 若酚酞变质,就不可能出现溶液变红色的现象 。小刚认为猜想②不成立,因为氢氧化钠溶液在空气中变质的化学方程式为 2NaOH+CO2=Na2CO3+H2O ,所以变质后仍呈碱性。
【实验1】小组同学用如图所示装置进行实验。先从导管 b (选填“a”或“b”)通入一段时间氮气,然后再滴入3滴酚酞溶液。观察到: 溶液先变红,过一段时间红色消失 ,据此说明猜想③也不成立。
【新的猜想】可能与酚酞用量、氢氧化钠溶液浓度有关。
【实验2】
编号
①
②
③
实验
现象
5分钟后红色褪去
15分钟后红色褪去
30分钟后红色褪去
(1)实验①和②的目的是 探究酚酞的用量与溶液颜色褪去快慢的关系 。
(2)对比实验②和③,得出的结论是:在酚酞的用量、氢氧化钠溶液体积相同的情况下,溶液红色褪去快慢与 氢氧化钠溶液的浓度 有关。
(3)根据以上现象,进行氢氧化钠溶液与酚酞溶液反应的实验中,建议选择氢氧化钠溶液的浓度为 小于1% 。
【分析】【交流讨论】根据酚酞变质,氢氧化钠就不能使酚酞变红,氢氧化钠与空气中的二氧化碳反应生成碳酸钠而变质进行解答;
【实验1】根据实验目的和装置特点进行分析;
【实验2】(1)根据实验数据及实验中的变量进行分析;
(2)根据实验现象及实验中的变量进行分析;
(3)根据实验数据进行分析。
【解答】解:【交流讨论】小明认为猜想①不成立,原因是若酚酞变质,氢氧化钠就不能使酚酞变红;氢氧化钠能吸收空气中的二氧化碳反应生成碳酸钠而变质,方程式为:2NaOH+CO2=Na2CO3+H2O,故填:若酚酞变质,就不可能出现溶液变红色的现象;2NaOH+CO2=Na2CO3+H2O。
【实验1】此步骤的目的是为了放置过程中,酚酞溶液是否与空气中的氧气发生反应,通氮气的目的是为了排出装置内的空气,故应从导管b通入;猜想③不成立,说明酚酞不与空气中氧气反应,红色消失并不是因为氧气的原因,因此看到的现象是溶液先变红,一段时间后红色消失,故填:b;溶液先变红,一段时间后红色消失。
【实验2】(1)实验①和实验②的变量为酚酞的用量,可看出酚酞用量不同,溶液红色褪去的时间长短不同,故填:探究酚酞的用量与溶液颜色褪去快慢的关系。
(2)对比实验②和③可知,在酚酞的用量、氢氧化钠溶液体积相同的情况下,氢氧化钠浓度越大,溶液红色褪去越快,故填:氢氧化钠溶液的浓度。
(3)根据实验数据可知当氢氧化钠浓度越大,溶液红色褪去越快,且氢氧化钠溶液浓度在1%时,溶液红色褪去的时间为30分钟,故进行氢氧化钠溶液与酚酞溶液反应的实验时,浓度控制在1%以下,现象更为明显,故填:小于1%。
【点评】本题属于信息题的考查,解题的关键要充分利用题目的信息结合控制变量法进行分析对比得出结论,难度较大,能够考查学生的分析问题能力.
17.兴趣小组的同学借助pH传感器测定某氢氧化钠溶液中溶质的质量分数。取20g氢氧化钠溶液于烧杯中,逐滴滴加3.65%的稀盐酸,并用玻璃棒不断搅拌,实验过程及溶液pH的变化曲线如图所示。
请计算:
(1)恰好反应完时,所消耗的稀盐酸质量为 10g 。
(2)计算该氢氧化钠溶液的溶质质量分数。
【分析】(1)根据图像进行分析;
(2)根据恰好反应时消耗盐酸的量进行计算。
【解答】解:(1)由图像可以看出当溶液呈中性pH=7时,消耗盐酸的质量为10g;故填:10g;
(2)设氢氧化钠质量为x,
NaOH+HCl═NaCl+H2O,
40 36.5
x 10g×3.65%
=
解得:x=0.4g
该氢氧化钠溶液中溶质的质量分数为:×100%=2%,
答:该氢氧化钠溶液中溶质的质量分数为2%。
【点评】本题主要考查指示剂的应用和化学方程式进行计算和推断的能力,计算时要注意规范性和准确性。
声明:试题解析著作权属菁优网所有,未经书面同意,不得复制发布日期:2022/10/25 20:38:02;用户:13784622801;邮箱:13784622801;学号:37960971
河北省沧州市南皮县桂和中学2023-2024学年九年级上学期10月月考化学试题(解析版): 这是一份河北省沧州市南皮县桂和中学2023-2024学年九年级上学期10月月考化学试题(解析版),共15页。试卷主要包含了选择题,填空及简答题,推断题,实验探究题等内容,欢迎下载使用。
2023年河北省承德市中考化学一模试卷及答案: 这是一份2023年河北省承德市中考化学一模试卷及答案,共28页。
初中化学中考复习 2018年河北省唐山市路北区中考化学一模试卷(解析版): 这是一份初中化学中考复习 2018年河北省唐山市路北区中考化学一模试卷(解析版),共16页。试卷主要包含了选择题,非选择题等内容,欢迎下载使用。