所属成套资源:2022-2023学年八年级上册道德与法治期中复习测试卷(含答案解析)
2022-2023学年八年级上册道德与法治期中复习测试卷16(含答案)
展开
这是一份2022-2023学年八年级上册道德与法治期中复习测试卷16(含答案),共10页。试卷主要包含了人的成长离不开社会等内容,欢迎下载使用。
1.早晨一起床,小微同学的妈妈已经为小微准备好早饭;到了学校,小微的班主任对小微同学谆谆教导;下午放学后,在校车上,校车管理员为小微同学热情服务。小微同学一天的生活表明( )
①生活在社会中,我们要与不同的人打交道
②我们的生存和发展离不开社会
③社会生活对个人成长有重要意义
④我们只在自己熟悉的场景中生活
A.①②③ B.①②④ C.①③④ D.②③④
2.养成亲社会行为既有利于社会的和谐,也有利于我们更好地融入社会。下列行为属于亲社会行为的是( )
①为朋友两肋插刀
②向家境贫穷同学捐款
③在公交车上给老人让座
④参加志愿者活动
A.①②③ B.①②④ C.①③④ D.②③④
3.八年级学生小泉和同学小敏在放学途中不顾路人的阻拦,依然搀扶起倒地老人李大爷,并护送其回家,他们的义举受到了社会舆论的大力表扬。他们的行为启示我们( )
A.要感受社会变化
B.要自觉履行自己的工作职责
C.要学会亲近社会
D.要关心社会发展
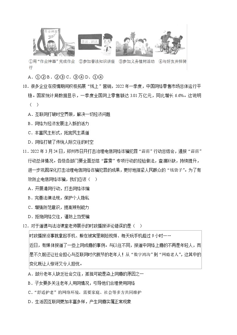
4.关注社会,了解社会,服务社会是当代青少年健康成长必不可少的要素之一。下列图片中的行为有助于我们养成亲社会行为的有( )
A.①② B.②③ C.③④ D.①④
5.5G会给我们带来什么变化呢?学习方面,人们将能够通过VR、AR技术进入虚拟教室,通过头戴式设备沉浸式参与自己喜欢的课程,并与课堂上的老师和同学进行全景式交流。另外,云上办公等也将成为可能……这说明( )
A.网络信息良莠不齐 B.网络彻底改变世界
C.网络丰富日常生活 D.网络生活无所不能
6.江苏南通小伙陈伟开水果店亏损后,为了尽快还上所欠会员顾客的8万多元钱,一天打三份工,从早忙到晚,且一有钱就及时给顾客打电话主动要求还钱,得到了老顾客的高度信任。顾客们纷纷表示,如果陈伟今后再开店的话,一定还会继续支持。陈伟的故事启示我们( )
①诚信办事才能塑造良好形象和信誉,赢得客户
②讲诚信的人事业一定可以成功
③诚信只与个人有关,与企业、国家无关
④树立诚信意识,真诚待人,做老实人,办老实事
A.①③ B.①④ C.②③ D.②④
7.下列行为属于民事违法行为,承担民事责任的是( )
①魏某未按照规定停放车辆,被交警罚款200元
②小陈编造谣言诋毁同事,法院判决小陈向同事赔礼道歉、恢复名誉、停止侵害
③李某诈骗41万余元,被法院判处有期徒刑八年,并处罚金8万元
④照相馆未经王某允许就使用其照片做宣传,王某得知后到法院起诉,最终获得赔偿
A.①③ B.①② C.③④ D.②④
8.面对漫画中这位企业老板的行为,我们应该( )
A.据理力争,依法维权 B.顺其自然,随遇而安
C.以牙还牙,以毒攻毒 D.听之任之,委曲求全
9.人的成长离不开社会。我们应在生动鲜活的社会课堂中学习、成长。下列图片中的行为值得我们学习的有( )
A.①② B.②③ C.③④ D.①④
10.很多企业在疫情期间积极拓展“线上”营销,2022年一季度,中国网络零售市场总体运行平稳。国家统计局数据显示,一季度全国网上零售额达3.01万亿元,同比增长6.6%。这说明( )
A.互联网打破时空界限,解决一切经济问题
B.网络为经济发展注入新的活力
C.丰富民主形式,拓宽民主渠道
D.网络打破了传统人际交往的时空
11.2022年3月24日,郑州市召开打击治理电信网络诈骗犯罪“霹雳”行动总结会,通报“霹雳”行动总体情况。各级各部门要全面总结“霹雳”专项行动的经验做法,查漏补缺,持续提升,进一步巩固深化打击治理电信网络诈骗犯罪的成果,更好地捂紧人民群众的“钱袋子”。为了有效防止电信网络诈骗,我们应该( )
A.开展清网行动,打击网络诈编
B.完善法律法规,保护个人隐私
C.增强防范意识,提高辨别能力
D.拒绝网络交往,谨防上当受骗
12.对于道德与法治课堂老师展示的时政播报评论错误的是( )
A.部分老年人缺乏社会交往,孤独可能是染上网瘾的原因之一
B.子女要多关注老年人用网情况,引导他们合理使用网络
C.“舒适护老”的网络环境,需要家庭、社会等多方共同维护
D.生活因互联网更加丰富多样,产生网瘾实属正常现象
13.对图所体现的未成年人刑责年龄调整理解正确的是( )
①刑事年龄调整能避免未成年人违法犯罪的发生
②规则不是一成不变的,体现了对规则的改进
③有利于保护受害人合法权益,维护社会秩序
④是确保刑罚成为规范青少年行为的唯一手段
A.②③ B.①④ C.①② D.③④
14.关于自由和规则的关系:风筝说,自由就是系着一根长线在空中飞舞;汽车司机说,自由就是握好方向盘,按交通法规行驶。这说明( )
A.自由和规则毫无关系 B.规则是对自由的束缚
C.自由和规则相互冲突 D.规则是对自由的保障
15.“面必净,发必理,衣必整,纽必结;头容正,肩容平,陶容宽,背容直。”某中学之所以对学生提出这样的要求,是因为( )
①文明有礼是一个人立身处世的前提
②文明有礼更容易赢得他人的尊重和认可
③仪表整洁、举止端庄必定会受他人尊重
④文明有礼体现个人素质,体现学校形象
A.①②③ B.②③④ C.①③④ D.①②④
16.小陈的爸爸开车去银行办业务,没有注意到“禁止停车”标志,将车停在路边,被交警依法罚款200元。小陈爸爸的行为( )
A.违反了民事法律,依法承担了民事责任
B.违反了行政法律,依法承担了行政责任
C.违反了刑事法律,依法承担了刑事责任
D.没有违反法律,只会受到道德的谴责
17.如图漫画中,人物的行为演变过程“一时吸毒→二日借金→三月偷抢→四年徒刑”警示我们( )
①珍惜美好生活、杜绝不良行为,远离犯罪
②吸毒属于不良行为,我们要时刻远离毒品
③自觉遵纪守法,增强法治观念,防患于未然
④小心翼翼做事,本本分分做人,处事圆滑
A.②④ B.①② C.①③ D.③④
18.我们每个人在人格和法律地位上都是平等的。平等待人要求我们发自内心地尊重他人人格,对所有的人一视同仁。以下行为与平等待人相悖的是( )
①有意识地抬高女性的地位,贬低男性的地位
②摒除陈腐观念,不以生理特点取人
③一律禁止没有“绿码”的群众出入公共场所
④在公共汽车上给累了一天的农民工让座
A.①③ B.③④ C.①② D.②④
19.孔子说:“人而无信,不知其可也。”这句话告诉我们( )
①诚信,是一个人安身立命之本
②诚信促进社会文明、国家兴旺
③珍惜个人诚信记录
④诚信是企业的无形资产
A.①② B.①③ C.②③ D.③④
20.2022年4月25日,朝阳北票市人民法院对货车司机刘某及妻子孙某故意隐瞒行程轨迹,逃避疫情防控构成妨害传染病防治罪进行了判决,判处刘某有期徒刑一年,孙某拘役五个月,缓刑十个月。这说明( )
①法律要求做的,必须去做
②法律禁止做的坚决不做
③违反法定义务,必须承担刑事责任
④刘某孙某应承担民事责任
A.①②③ B.①③④ C.②③④ D.①②④
二.材料分析题(共4小题)
21.材料一:微博作为如今备受欢迎的新媒体,悄然影响着人们的生活,也改变着公众参与政治的方式,在惩治腐败、城市建设、公共服务等许多热点问题上,公民通过微博参与其中,积极建言献策。
(1)上述材料说明互联网带来什么改变?
材料二:近年来,中国网络犯罪数量占犯罪总数近1/3,且每年以近30%的幅度上升。山东女孩儿徐玉玉被骗走上大学的费用9900元后,伤心过度,心脏骤停,不幸离世。
(2)网络沟通无极限,青少年应该如何理性对待网络生活?
22.【学会守规】
社会规则营造良好的社会秩序,给我们学习和生活带来便利。社会规则中的法律又是我们必须共同遵守的行为规范。
针对小闽同学收集的两组镜头,请结合所学知识回答相关问题。
镜头一:八年级学生小萌认为,新冠疫情防控期间统一要求归国人员集中隔离医学观察14天,这会限制他们的行动自由。
(1)你认同小萌的想法吗?为什么?
镜头二:八年级学生小阔,原本是一个品学兼优的好学生,自从结识了社会上一帮游手好闲的“知音”后,逐渐无心学习,经常旷课。一次,小阔因没钱去网吧玩游戏,便向七年级学生小勇索要,遭到拒绝。于是,小阔在放学回家的路上暴打小勇,导致其重伤。小阔最终因故意伤害罪被法院判刑。
(2)小阔的经历警示我们青少年如何预防违法犯罪?
23.截至2022年8月6日,本轮疫情以来,海南省累计报告1140例阳性感染者,滞留旅客8万余人,国内多个省份的8586名人员驰援海南。作为社会中的一份子,我们离不开社会,所以应主动为社会作贡献,在奉献中实现自我价值,成就更好的自己,创造美好的社会生活。某校八年级(1)班决定以上述材料为背景组织一次主题班会宣传活动;请你完成下列任务:
(1)【明确主题】请你为本次主题班会设计一个主题。
(2)【联系自身】请你列举两例青少年可以参与的亲社会行为。
(3)【落实行动】活动的目的是要我们融入社会,亲近社会,请你就“人的生存和发展离不开社会”设计一个简单的发言提纲。
(4)【发出号召】作为中学生,我们应该怎样养成亲社会行为,请你向同学们提出几点合理化倡议。
24.文明是华美的乐章。斑马线前机动车礼让行人蔚然成风;一米线见证着对他人合法权益的尊重;自觉排队安静有序渐成风景……这样的文明举止,已成为巩义这个全国文明城市的亮丽底色。
全国文明典范城市是全国文明城市的升级版,是更具影响力、辐射力、引领力的“文明高峰”。2021年巩义全力创建全国文明典范城市,全市上下瞄准目标再出发。但生活中,少数人规则意识“跟不上趟”:垃圾随手抛弃,机动车乱停乱放……创建全国文明典范城市,要让规则标注人们的行为边界,让文明之光照亮巩义的每一个角落。
为了助力巩义创建全国文明典范城市,你校准备举行以“守规则、讲文明”为主题的教育活动,请你参与其中。
(1)请列举校内、校外学生的不文明行为。
(2)请你谈谈开展此次主题教育活动的重要意义。(两个方面)
(3)作为巩义的一份子,为创建全国文明典范城市,你将如何助力?(两个方面)
参考答案
一.选择题(共20小题)
1.A; 2.D; 3.C; 4.A; 5.C; 6.B; 7.D; 8.A; 9.B; 10.B; 11.C; 12.D; 13.A; 14.D; 15.D; 16.B; 17.C; 18.A; 19.B; 20.D;
二.材料分析题(共4小题)
21.(1)互联网丰富了民主形式,拓宽了民主渠道,使人们更加便利、有序地参与社会生活和政治生活,对保障公民的知情权、参与权、表达权、监督权发挥着重要作用。
(2)①我们要提高媒介素养,积极利用互联网获取新知、促进沟通、完善自我。②不可沉溺于网络,要学会“信息节食”。③要学会辨析网络信息,让谣言止于智者,自觉抵制暴力、色情、恐怖等不良信息。④恪守道德、遵守法律是网络生活的基本准则。自觉遵守道德和法律,做一名负责的网络参与者。
22.(1)不认同。①社会规则划定了自由的边界。自由不是随心所欲,它受到道德、纪律、法律等社会规则的约束。公民在行使自由和权利的时候,不得损害国家的、社会的、集体的利益和其他公民的合法的自由和权利。②社会规则是人们享有自由的保障,人们建立规则的目的不是为了限制自由,而是保证每个人不越过自由的边界,促进社会有序运行。
(2)①我们作为社会成员,要珍惜美好生活,认清犯罪危害,远离犯罪。②预防犯罪,需要我们杜绝不良行为。③生活在法治社会,我们应增强法治观念,依法自律,做一个自觉守法的人。④我们要从小事做起,避免沾染不良习气,自觉遵纪守法,防患于未然。
23.(1)当志愿者,参加公益活动,义务植树等。
(2)如:养成亲社会行为,实现自身价值。
(3)个人是社会中的人,个人的成长、进步和发展离不开社会,社会是由个人组成的社会,任何社会的存在和发展,都是人们共同努力的结果。个人的成长是不断社会化的过程,人的身份是在社会关系中确定的,每个人在社会中可以形成社会认可的思维和行为方式。
(4)树立积极的生活态度,关注社会,了解社会,服务社会,养成亲社会行为;在人际交往和社会实践中养成亲社会行为;我们要主动了解社会,关注社会发展变化,积极投身于社会实践;在社会生活中,我们要遵守社会规则和习俗,热心帮助他人,想他人之所想,急他人之所急。
24.(1)①校园内的不文明行为:骂人、在桌椅上乱写乱画、在楼道内追逐打闹、不讲卫生等。②校园外的不文明行为:逆行闯红灯踩踏草坪、在马路上追逐打闹等。
(2)①有利于强化同学们的规则意识,将规则作为自己行动的准绳。②有利于培养同学们良好的行为习惯,提升同学们的文明素养。③有利于建设和谐校园。④有利于形,成安定有序、文明祥和的社会。
(3)①做文明有礼的人,态度谦和,用语文明,举止端庄。②自觉遵守规则,坚定维护规则。③宣传创建全国文明典范城市的重要性,敢于同不文明的行为作斗争。④培养亲社会行为,积极参加志愿服务活动。⑤关心巩义全国文明典范城市建设,并为之献计献策。⑥讲究卫生,爱护环境等。;
声明:试题解析著作权属所有,未经书面同意,不得复制发布日期:2022/10/24 21:47:54;用户:阿莲;邮箱:heshan988@xyh.cm;学号:43461146
时政播报没事就拿起手机、躲在被窝里刷短视频、每天玩手机超过9小时……
近日,有媒体报道了一些上网成瘾的事例。与以往不同,报道中网络上瘾的不再是年轻人,而是不久前还让社会担心与互联网时代脱节的老年人!从“数字鸿沟”到“网瘾老人”,这其中的变化既让人惊讶又令人担忧。
相关试卷
这是一份2022-2023学年八年级上册道德与法治期中复习测试卷08(含答案),共19页。
这是一份2022-2023学年八年级上册道德与法治期中复习测试卷06(含答案),共22页。试卷主要包含了单选题,分析说明题等内容,欢迎下载使用。
这是一份2022-2023学年八年级上册道德与法治期中复习测试卷04(含答案),共11页。试卷主要包含了选择题20*3=60,非选择题等内容,欢迎下载使用。

