资料中包含下列文件,点击文件名可预览资料内容




还剩5页未读,
继续阅读
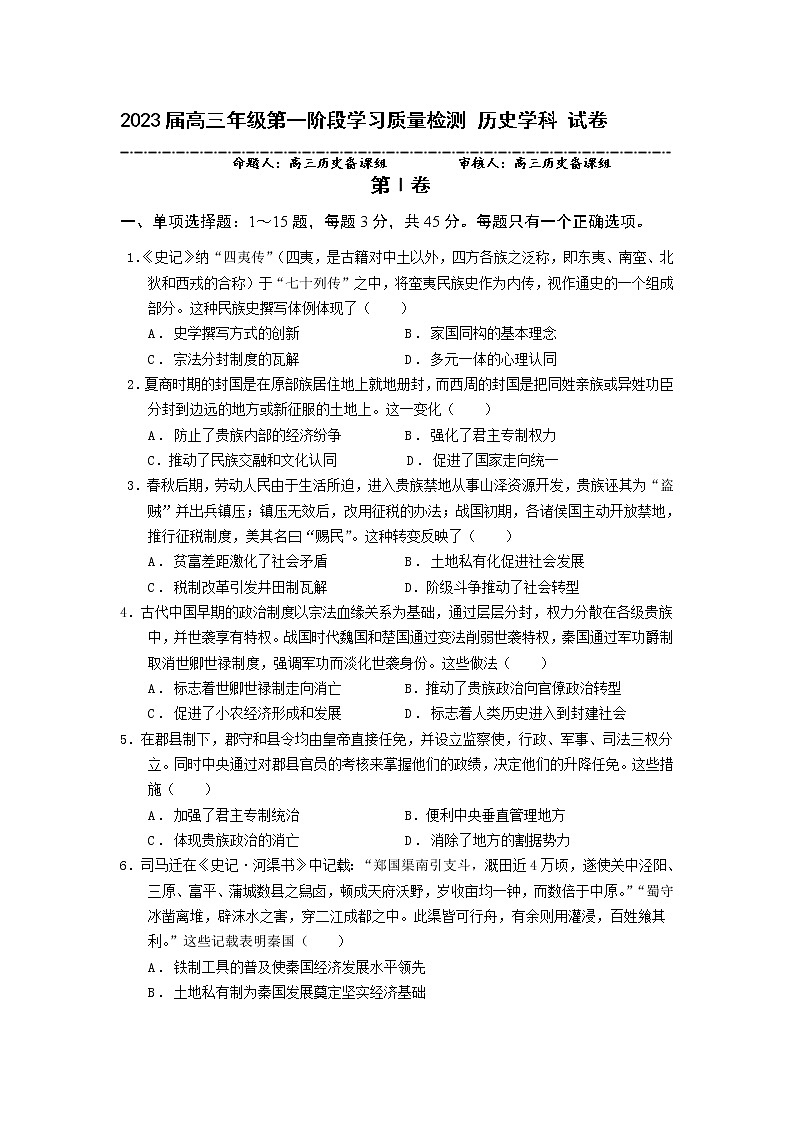
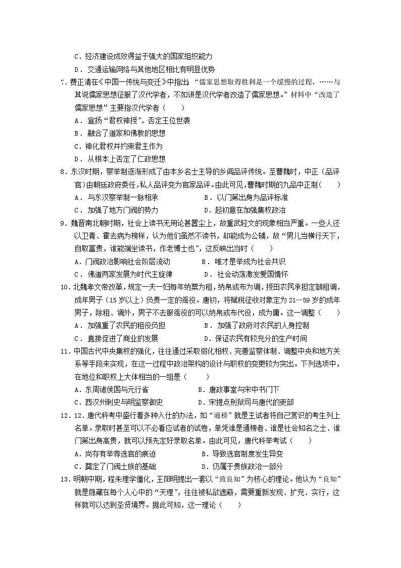
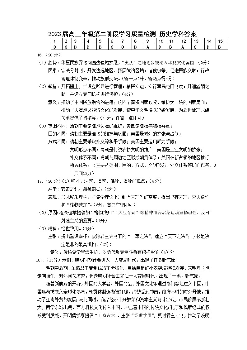
天津市实验中学2022-2023学年高三上学期第一阶段学习质量检测历史试题
展开
这是一份天津市实验中学2022-2023学年高三上学期第一阶段学习质量检测历史试题
相关试卷
天津市静海区北师大实验学校2023-2024学年高三上学期第一阶段评估历史试题(月考):
这是一份天津市静海区北师大实验学校2023-2024学年高三上学期第一阶段评估历史试题(月考),共6页。试卷主要包含了祝各位考生考试顺利!等内容,欢迎下载使用。
2022-2023学年天津市实验中学滨海学校高一上学期期中质量调查历史试题 Word版:
这是一份2022-2023学年天津市实验中学滨海学校高一上学期期中质量调查历史试题 Word版,共11页。试卷主要包含了根据如表材料,可以得出的结论是,晚唐诗人皮日休写道等内容,欢迎下载使用。
2023届天津市实验中学滨海学校高三上学期期中质量调查历史试题(Word版):
这是一份2023届天津市实验中学滨海学校高三上学期期中质量调查历史试题(Word版),共13页。