


所属成套资源:【知识梳理】高中生物(人教版2019)必修1 知识梳理
【知识梳理】高中生物(人教版2019)必修1 第4章《细胞的物质输入和输出》知识梳理
展开
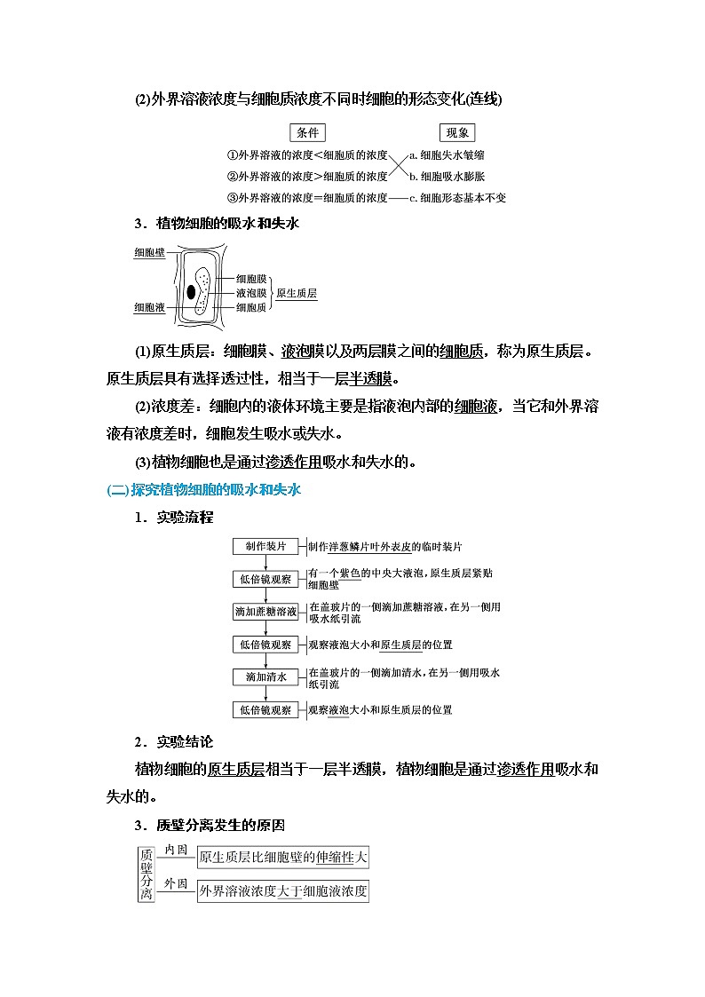
第4章 细胞的物质输入和输出知识梳理构建单元知识网络 一、被动运输(一)水进出细胞的原理1.渗透作用概念指水分子(或其他溶剂分子)通过半透膜的扩散发生的条件方向水分子从水相对含量高的一侧向相对含量低的一侧渗透 2.动物细胞的吸水和失水(1)原理①动物细胞的细胞膜相当于一层半透膜;当外界溶液与细胞质存在浓度差时,细胞会发生吸水或失水。②水是通过渗透作用进出动物细胞的。(2)外界溶液浓度与细胞质浓度不同时细胞的形态变化(连线)3.植物细胞的吸水和失水(1)原生质层:细胞膜、液泡膜以及两层膜之间的细胞质,称为原生质层。原生质层具有选择透过性,相当于一层半透膜。(2)浓度差:细胞内的液体环境主要是指液泡内部的细胞液,当它和外界溶液有浓度差时,细胞发生吸水或失水。(3)植物细胞也是通过渗透作用吸水和失水的。(二)探究植物细胞的吸水和失水1.实验流程2.实验结论植物细胞的原生质层相当于一层半透膜,植物细胞是通过渗透作用吸水和失水的。3.质壁分离发生的原因(三)被动运输1.概念:物质以扩散方式进出细胞,不需要消耗细胞内化学反应所释放的能量,这种物质跨膜运输方式称为被动运输。2.类型方式自由扩散(简单扩散)协助扩散(易化扩散)特点物质通过简单的扩散作用进出细胞借助膜上的转运蛋白进出细胞的扩散实例O2、CO2、甘油、乙醇、苯等葡萄糖进入红细胞、水分子借助水通道蛋白进出细胞3.转运蛋白的种类种类转运对象特点载体蛋白与自身结合部位相适应的分子或离子每次转运时都会发生自身构象的改变通道蛋白与自身通道的直径和形状相适配、大小和电荷相适宜的分子或离子转运分子不需要与通道蛋白结合 4.影响被动运输的因素(1)被动运输的速率直接受膜内外物质浓度梯度大小的影响。(2)协助扩散的速率还与转运蛋白的数量有关。二、主动运输与胞吞、胞吐(一)主动运输运输方向逆浓度梯度,一般情况下物质分子从低浓度一侧运输到高浓度一侧基本条件(1)需细胞膜上相应载体蛋白的协助。一种载体蛋白通常只适合与一种或一类离子或分子结合。(2)消耗细胞内化学反应所释放的能量生理意义通过主动运输来选择吸收所需要的物质,排出代谢废物和对细胞有害的物质,从而保证细胞和个体生命活动的需要 (二)胞吞与胞吐运输的物质大分子物质或颗粒性物质过程胞吞大分子→与膜上的蛋白质结合→细胞膜内陷形成小囊→小囊从细胞膜上分离下来,形成囊泡→进入细胞内部胞吐大分子先包裹在细胞内形成的囊泡中→囊泡移动到细胞膜处→与细胞膜融合→大分子排出细胞特点不需要载体,需要消耗能量2.物质出入细胞方式的比较运输方式运输方向是否需要转运蛋白是否消耗能量图示举例被动运输自由扩散顺浓度梯度不需要不消耗小部分水、氧气、二氧化碳、甘油、乙醇等出入细胞协助扩散顺浓度梯度道蛋白不消耗人的红细胞吸收葡萄糖,肾小管细胞吸收水主动运输逆浓度梯度需要载体蛋白消耗小肠上皮细胞吸收氨基酸等胞吞细胞外↓细胞内不需要消耗变形虫摄取食物胞吐细胞内↓细胞外不需要消耗分泌蛋白的分泌 (三)物质跨膜运输的方式与细胞膜结构的关系1.协助扩散和主动运输依赖细胞膜上转运蛋白的种类和数量,或转运蛋白空间结构的变化,这也是细胞膜具有选择透过性的结构基础。2.胞吞和胞吐也需要膜上蛋白质的参与,更离不开磷脂双分子层的流动性。 (四)物质跨膜运输速率的曲线分析1.图1、2表示物质浓度对跨膜运输速率的影响,其中图1表示的运输方式为自由扩散,图2表示的运输方式是协助扩散或主动运输。图2中P点之后运输速率不变的原因是膜上转运蛋白的数量有限。2.图3、4表示O2浓度对跨膜运输速率的影响,其中图3表示的运输方式为自由扩散或协助扩散,图4表示的运输方式为主动运输。图4中P点之后运输速率不变的限制因素是载体蛋白的数量。3.若图3表示哺乳动物成熟红细胞的物质运输,还可表示主动运输。