





所属成套资源:【学霸知识清单】高中生物(人教版2019)必修第一册 必背知识清单
【学霸知识清单】高中生物(人教版2019)必修第一册 第6章 细胞的生命历程 - 必背知识清单
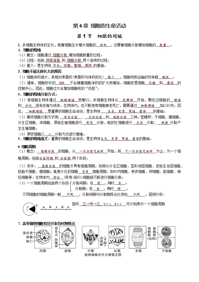
展开第6章 细胞的生命活动第1节 细胞的增殖1. 多细胞生物体的生长,既靠细胞生长增大细胞的 体积 ,还要靠细胞分裂增加细胞的 数量 。2. 细胞的增殖(1)概念:细胞通过 细胞分裂 增加细胞数量的过程。(2)过程:包括 物质准备 和 细胞分裂 两个连续的过程。(3)意义:是生物体 生长、发育、繁殖、遗传 的基础。3. 细胞不能无限长大的原因 (1)细胞体积越大,其相对表面积(表面积与体积的比) 越小 ,细胞物质运输的效率就 越低 。(2)通常,细胞核中的 DNA 不会随着细胞体积的扩大而增加。细胞核是细胞 代谢 和 遗传 的控制中心,因此,细胞过大会增加细胞核的“负担”。4.细胞的增殖分裂方式:(1)单细胞生物体通过 细胞增殖 而繁衍。多细胞生物体从 受精卵 开始,要经过细胞的 增殖 和 分化 逐渐发育为成体。生物体内,也不断地有细胞衰老死亡,需要通过 细胞增殖 加以补充。因此, 细胞增殖 是重要的细胞生命活动,是生物体 生长、发育、繁殖、遗传 的基础。(2)真核细胞分裂方式有: 有丝分裂 、 无丝分裂 和 减数分裂 三种。受精卵、干细胞、癌细胞、分生区细胞、体细胞、原始生殖细胞进行 有丝 分裂,蛙的红细胞进行 无丝 分裂, 减数 分裂产生生殖细胞。(3)原核细胞以 二 分裂方式进行增殖。5.细胞的增殖意义:重要的细胞生命活动,是生物体生长、发育、繁殖、遗传的基础。6 .细胞周期(1)概念: 连续分裂 的细胞,从 一次分裂完成时 开始,到 下一次分裂完成时 为止,为一个细胞周期。包括分裂间期 和 分裂期 两个阶段。(2)条件: 连续分裂 的细胞才具有细胞周期,如根尖分生区细胞、茎形成层细胞、皮肤生发层细胞、胚胎干细胞、癌细胞;高度分化的细胞 没有 细胞周期,如叶肉细胞、表皮细胞、卵细胞、肌细胞、神经细胞等。生物体内 部分 (所有/部分)细胞能不断进行细胞分裂。(3)一个细胞周期包括两个阶段:分裂间期:在 前 ,用时 长 ;(3)一个细胞周期包括两个阶段:分裂期:在 后 ,用时 短 。不同细胞的细胞周期一般 不同 ,分裂间期与分裂期所占比例也 不同 。图例分析:图中 乙→甲→乙、b+c、d+e 可分别表示一个细胞周期7. 高等植物细胞有丝分裂各时期特点(1)分裂间期:①主要特点是完成 DNA的复制和有关蛋白质的合成 ;②细胞有适度生长; ③核膜核仁可见。(间期口诀:D复蛋合现单体)(2)前期:①(细丝状)染色质eq \o(───────→,\s\up7(螺旋、缩短变粗)) 染色体 (杆状),染色体 散乱 分布于纺锤体中;②核仁逐渐 解体 ,核膜逐渐 消失 ; ③细胞两极eq \o(──→,\s\up7(发出)) 纺锤丝 eq \o(──→,\s\up7(形成)) 纺锤体 。(前期口诀:两消两现一散乱)(3)中期:①染色体着丝点整齐排列在细胞中央的 赤道板 上;②染色体形态 稳定 ,数目 清晰 ,便于观察。(中期口诀:形定数晰赤道齐)(4)中期:着丝点断裂, 姐妹染色单体 分开成为两条子染色体,由纺锤丝牵引着分别移向细胞两极。(后期口诀:粒裂数加均两极)(5)末期:①(杆状)染色体eq \o(───→,\s\up7(解螺旋)) 染色质 (细丝状);② 纺锤体 消失;③核膜、核仁重新 出现 ,形成 2 个新的细胞核;④赤道板处eq \o(──→,\s\up7(出现)) 细胞板 eq \o(────→,\s\up7(四周扩展))新的 细胞壁 。一个细胞分裂成两个子细胞,子细胞中染色体数目与母细胞的 相同 。(末期口诀:膜仁重现失两体)8. 动物、植物细胞有丝分裂的比较9. 有丝分裂的意义(1)特征:将亲代细胞的 染色体 经过复制(实质为 DNA 的复制)之后,精确地 平均分配 到两个子细胞中。(2)意义:由于染色体上有遗传物质 DNA ,因而在细胞的亲代和子代间保持了 遗传性状 的稳定性。10. 有丝分裂知识点归纳(1)核DAN加倍时期: 间期 ;染色体加倍时期: 后期 。(2)染色单体形成、出现、消失的时期依次是: 间期 、 前期 、 后期 。(3)观察染色体形态、数目的最佳时期: 中期 。(4)核膜、核仁解体的时期: 前期 ;重新出现的时期: 末期 ;始终看不见的时期:中期、后期。(5)纺锤体、染色体形成的时期: 前期 ;纺锤体、染色体消失的时期: 末期 。(6)末期与细胞板、细胞壁形成有关的细胞器: 高尔基体 。赤道板 不是 (是/不是)细胞结构。(7)染色体数:染色单体数:核DNA数=1:2:2的时期主要是 前期、中期 。11. 染色体数、核DNA数、每条染色体上DNA数变化曲线(1)曲线识别:有斜线的是 核DNA 数量变化曲线,没有斜线的是 染色体 数量变化曲线。(2)甲图:BC段变化原因: 染色体着丝点断裂,姐妹染色单体分开成为两条子染色体 。(2)甲图:DE段变化原因: 细胞一分为二,染色体平均分配到两个子细胞中 。(3)乙图:FG段变化原因: 间期进行核DNA的复制 。(3)乙图:HI段变化原因: 细胞一分为二,核DNA随染色体平均分配到两个子细胞中 。(4)丙图:JK段变化原因: 间期进行核DNA的复制 。(4)丙图:LM段变化原因: 染色体着丝点断裂,姐妹染色单体分开成为两条子染色体 。10. 无丝分裂的特点:分裂过程中没有出现 纺锤丝 和 染色体 的变化,如 蛙红细胞 的分裂。11.【实验】观察根尖分生组织细胞的有丝分裂(1)实验原理①在高等植物体内,有丝分裂常见于根尖、芽尖等 分生区 细胞,在适宜条件下有丝分裂旺盛,易观察到有丝分裂各个时期的细胞。选材时,应选择细胞周期 短 ,分裂期占细胞周期比例相对 较大 的材料,这样比较容易观察到处于不同分裂期的细胞图像。②各个细胞的分裂是 独立 进行的,因此在同一分生组织中可以看到处于不同分裂时期的细胞。③高倍显微镜下观察细胞内染色体的 存在状态 ,就可以判断细胞处于有丝分裂的哪个时期。④细胞核内的染色体(质)容易被 碱性 染料(如龙胆紫溶液、醋酸洋红液)染成深色。(2)实验步骤①洋葱根尖的培养②装片制作(流程: 解离 → 漂洗 → 染色 → 制片 )解离的目的: 使组织中的细胞相互分离开来 。漂洗的目的: 洗去药液,防止解离过度,便于染色 。染色的目的:用 龙胆紫 溶液或 醋酸洋红 液使 染色体 着色,便于观察。制片的目的: 使细胞分散开来,有利于观察 。③观察:先放在低倍镜下观察找到 分生 区的细胞(特点:细胞呈 正方 形,排列 紧密 );再转换成高倍镜观察。(3)结果分析①显微镜视野中大部分细胞处于 分裂间 期,因为 间期用时长 。②视野中观察到的细胞都是 死细胞 ,因此不能连续观察一个细胞从前期到末期的动态变化。(4)实验成功的关键及注意事项第2节 细胞的分化1. 细胞分化(1)概念:在 个体发育 中,由 一个或一种 细胞增殖产生的后代,在 形态 、 结构 和 生理功能 上发生 稳定性差异 的过程叫做细胞分化。(2)特点① 普遍性 :细胞分化是生物界中普遍存在的生命现象。② 持久性 :发生于整个 生命进程 ,在 胚胎 期达到最大限度。③ 稳定性和不可逆性 :一般来说,分化了的细胞将一直保持分化后的状态,直到死亡。④遗传物质 不变性 :就一个个体来说,各种细胞的遗传信息 相同 。(3)意义:是多细胞生物 个体发育 的基础,使多细胞生物体中的细胞趋向 专门化 ,有利于提高各种生理功能的效率。(4)原因:在个体发育过程中,不同细胞中 遗传信息的执行情况 不同。(4)实质: 基因的选择性表达 。(5)结果:细胞层面:形成 形态、结构和功能不同的细胞 分子层面:合成了某种细胞的 特有蛋白质 ,如胰岛素、血红蛋白等(6)细胞分裂与细胞分化的关系:细胞 分裂 是细胞 分化 的基础,细胞分裂使细胞 数目 增多,细胞分化使细胞 种类 增多。细胞分裂和细胞分化 不会 使细胞中遗传物质发生改变。2. 细胞的全能性(1)概念:指 已经分化 的细胞,仍然具有发育成 完整个体或分化成其他各种细胞 的潜能和特性。(2)原因: 细胞中含有本物种的全套遗传物质 。(3)实例①植物组织培养:说明已分化的植物细胞具有 全能性 ,如胡萝卜韧皮部细胞经组织培养能产生完整植株。②克隆(核移植):说明已分化的动物体细胞的 细胞核 具有全能性,如克隆羊多莉的诞生。(4)全能性高低比较(填> <)①受精卵(最高) > 生殖细胞 > 体细胞 ②已分化植物细胞 > 已分化动物细胞③分化程度高的细胞 < 分化程度低的细胞 ④分裂能力强的细胞 > 分裂能力弱的细胞(5)干细胞:动物和人体内仍保留着少数具有 分裂和分化 能力的细胞,这些细胞叫做干细胞。如人骨髓中的造血干细胞,能通过 增殖 和 分化 ,不断产生红细胞、白细胞和血小板等。第3节 细胞的衰老和死亡1. 细胞衰老的主要特征(1)细胞内的 水分 减少,导致细胞萎缩,体积 减小 ,如老年人皮肤皱缩。(2)细胞内多种酶的活性 降低 ,如老年人白发是由于头发基部细胞中 酪氨酸酶 活性降低,黑色素合成减少所致。提醒:不是所有酶的活性都降低,与细胞衰老有关的酶活性升高。(3) 色素 积累,如老年人的“老年斑”。(4)呼吸速率 减慢 ;新陈代谢 减慢 。(5)细胞核体积 增大 ,核膜 内折 ,染色质 收缩 、染色 加深 。提醒:哺乳动物成熟的红细胞衰老过程中没有细胞核相关变化特点。(6)细胞膜 通透性 改变,物质运输功能 降低 。2. 细胞衰老与个体衰老的关系(1)单细胞生物:细胞的衰老或死亡就是 个体 的衰老或死亡。(2)多细胞生物:细胞的衰老和死亡与个体的衰老和死亡不是一回事。年轻人体内也有 衰老 的细胞,老年人体内也有 幼嫩 的细胞。个体衰老的过程是组成个体的细胞 普遍衰老 的过程。3. 细胞衰老的原因(1)自由基学说我们通常把 异常活跃的带电分子或基团 称为自由基。自由基含有未配对电子,表现出高度的反应活泼性。在生命活动中,细胞不断进行各种氧化反应,在这些反应中很容易产生自由基。这些新产生的自由基又会去攻击别的分子,由此引发雪崩式的反应,对生物膜损伤比较大。此外,自由基还会攻击DNA,可能引起 基因突变 ;攻击蛋白质,使蛋白质 活性下降 ,致使细胞衰老。(2)端粒学说每条染色体的 两端 都有一段特殊序列的 DNA ,称为端粒。端粒DNA序列在每次细胞分裂后会 一截。随着细胞分裂次数的增加,截短的部分会逐渐 向内延伸 。在端粒DNA序列被“截”短后,端粒内侧的正常基因的DNA序列就会受到损伤,结果使细胞活动渐趋异常。细胞凋亡:(1)细胞凋亡:指由 基因 所决定的细胞自动结束生命的过程。由于细胞凋亡受到严格的由 遗传机制 决定的程序性调控,所以也常常被称为 细胞编程性死亡 。如胎儿手的发育、蝌蚪尾的消失等。(2)细胞凋亡的 4 点作用:①清除多余、无用的细胞。②清除完成正常使命的衰老细胞。③清除体内有害细胞。④维持器官和组织中细胞数目的相对稳定。5. 在成熟的生物体内,细胞的 自然更新 、被 病原体 感染的细胞的清除,也是通过细胞凋亡完成的。提醒:在细胞免疫中,效应T细胞与靶细胞接触并使之裂解死亡的过程属于细胞凋亡。6. 细胞凋亡对于多细胞生物体完成 正常发育 ,维持 内部环境 的稳定,以及抵御外界各种因素的 干扰 都起着非常关键的作用。7. 细胞坏死:在种种 不利 因素影响下,由于细胞正常代谢活动受损或中断引起的细胞 损伤 和 死亡 。8. 细胞死亡包括 细胞凋亡 和 细胞坏死 ,二者区别如下:(1)细胞凋亡: 受 基因控制,是细胞 主动 发生的,对生物体 有利 。(2)细胞坏死: 不受 基因控制,是细胞 被动 发生的,对生物体 有害 。项目植物细胞有丝分裂动物细胞有丝分裂相同点①分裂间期都完成 DNA 的复制和有关 蛋白质 的合成②分裂期染色体形态、数目、行为的变化规律相同, 染色体 平均分配到两个子细胞中去不同点间期(中心粒的复制) 无 中心粒的复制( 低等植物 细胞除外) 有 中心粒的复制前期(纺锤体形成机制)细胞 两极 eq \o(──→,\s\up7(发出)) 纺锤丝 eq \o(──→,\s\up7(形成))纺锤体 中心体 eq \o(──→,\s\up7(发出)) 星射线 eq \o(──→,\s\up7(形成))纺锤体末期(细胞质分裂方式)赤道板处eq \o(──→,\s\up7(形成)) 细胞板 eq \o(────→,\s\up7(扩展形成)) 细胞壁 ,分割细胞质细胞膜从中部 向内凹陷 ,缢裂细胞质实验材料的选择部位选取 分裂旺盛 的部位(如根尖、茎尖的分生区)操作注意事项解离时间太短细胞间质未被完全溶解,压片时细胞不易分散过长导致细胞解离过度、根尖酥软,影响染色漂洗时间适宜洗去多余的盐酸,防止解离过度而影响染色染色时间太短染色体或染色质不能完全着色过长使其他部分也被染成深色,无法分辨染色体压片过轻细胞未分散开过重将组织压烂
