【期中模拟卷】人教版小学数学四年级上册 期中模拟试卷(3)(含答案)
展开1.4个5和4个0组成的数中,最多只能读出( )个“零”。
A.1B.2C.3D.4
2.999□700≈1000万,□中最小可填( )。
A.9B.5,6,7,8,9C.5
3.一个人工湖的面积约为4( )。
A.平方米B.公顷C.平方分米
4.下面是一个长方形广场的示意图。估一估,这个长方形广场的面积约是( )公顷。
A.4B.6C.40D.60
5.下面两个量角器量角的方法都是正确的,这两个角的度数分别是( )。
A.30°和110°B.30°和70°C.150°和70°
6.一条( )长10米。
A.线段B.射线C.直线
7.两个数相乘得390,一个因数不变,另一个因数除以3,积是( )。
A.130B.390C.1170
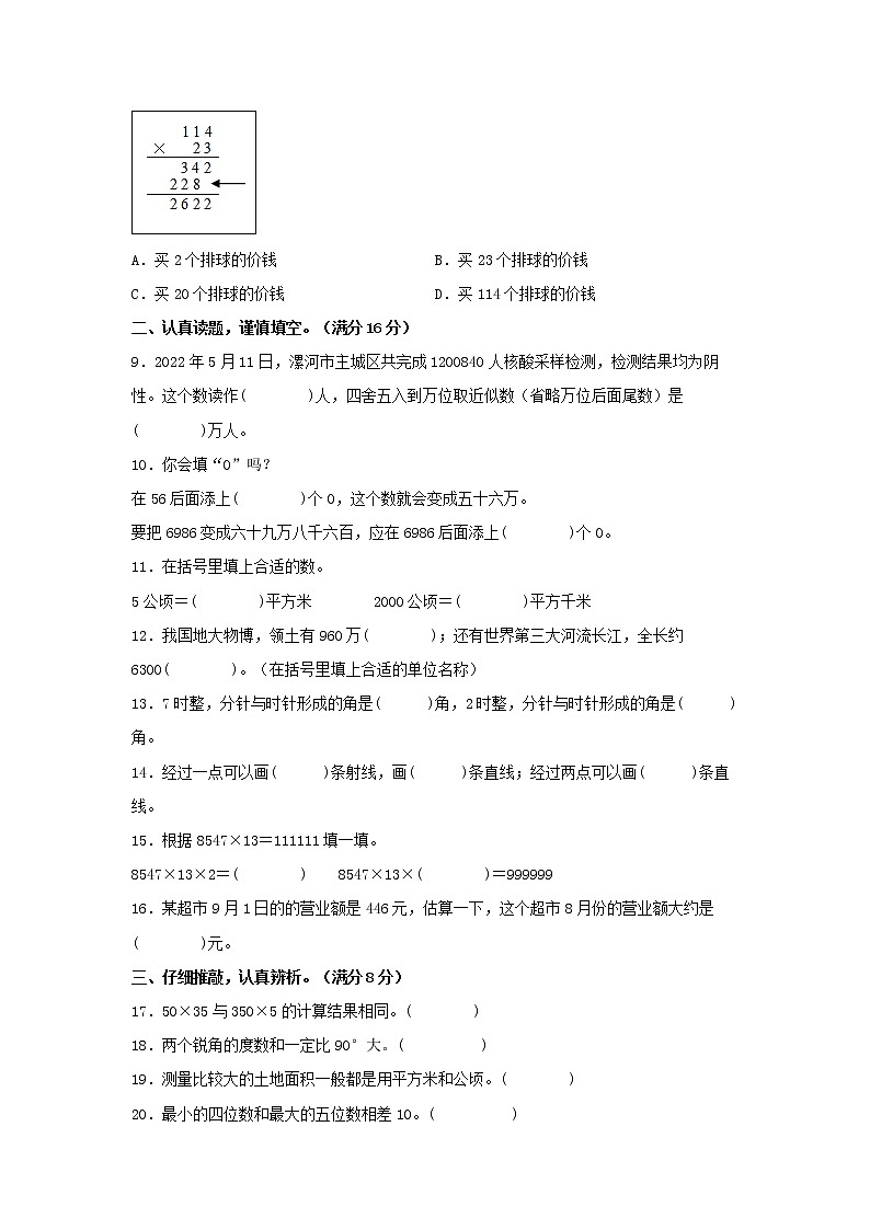
8.学校买了23个排球,每个114元,用竖式计算一共需要多少钱,如图箭头所指的这一步表示( )。
A.买2个排球的价钱B.买23个排球的价钱
C.买20个排球的价钱D.买114个排球的价钱
二、认真读题,谨慎填空。(满分16分)
9.2022年5月11日,漯河市主城区共完成1200840人核酸采样检测,检测结果均为阴性。这个数读作( )人,四舍五入到万位取近似数(省略万位后面尾数)是( )万人。
10.你会填“0”吗?
在56后面添上( )个0,这个数就会变成五十六万。
要把6986变成六十九万八千六百,应在6986后面添上( )个0。
11.在括号里填上合适的数。
5公顷=( )平方米 2000公顷=( )平方千米
12.我国地大物博,领土有960万( );还有世界第三大河流长江,全长约6300( )。(在括号里填上合适的单位名称)
13.7时整,分针与时针形成的角是( )角,2时整,分针与时针形成的角是( )角。
14.经过一点可以画( )条射线,画( )条直线;经过两点可以画( )条直线。
15.根据8547×13=111111填一填。
8547×13×2=( ) 8547×13×( )=999999
16.某超市9月1日的的营业额是446元,估算一下,这个超市8月份的营业额大约是( )元。
三、仔细推敲,认真辨析。(满分8分)
17.50×35与350×5的计算结果相同。( )
18.两个锐角的度数和一定比90°大。( )
19.测量比较大的土地面积一般都是用平方米和公顷。( )
20.最小的四位数和最大的五位数相差10。( )
四、竖式计算题(满分12分)
21.(12分)列竖式计算。
317×42= 308×73= 310×46=
537×35= 790×29= 347×26=
五、作图题(满分18分)
22.(6分)根据要求画出下面各角。
37° 90° 165°
23.(6分)以A为端点,画一条射线AB,再画线段AC。
24.(6分)在计数器上画珠表示数。
六、活用知识,解决问题。(满分30分)
25.(6分)一个数四舍五入到万位是39万,这个数最大是多少?最小是多少?
26.(6分)一架直升机在一片长25千米、宽8千米的长方形树林上空喷洒农药。这片树林的面积是多少平方千米?合多少公顷?
27.(6分)一辆洒水车每分钟行驶250米,洒水的宽度是8米,洒水车行驶半个小时能给多大的地面洒上水?
28.(12分)下面是超市中的部分糖果数量统计表。
(1)每种糖的总价值为多少元?
(2)如果用50元钱买3千克糖,可以买哪几种?
参考答案
1.C
【分析】根据整数中“零”的读法,每一级末尾的0都不读出来,其余数位连续几个0都只读一个零,要想多读“零”,0尽量不要写在每级的末尾,且不能相邻,据此解答。
【详解】用4个“5”和4个“0”可以组成50500505(写法不唯一),读作:五千零五十万零五百零五,读3个零。
故答案为:C
【点睛】熟练掌握亿以内数的读法是解决本题的关键。
2.C
【分析】省略万后面的尾数要看千位上的数,根据四舍五入法的原则,若千位上的数字大于等于5,就向万位进1;若千位上的数字小于5,就舍去千位及其后面数位上的数。据此解答。
【详解】999□700≈1000万,□中的数应大于等于5,最小可填5。
故答案为:C。
【点睛】本题考查整数的近似数,灵活运用四舍五入法解答。
3.B
【分析】根据实际数据,以及对面积单位的认识可知,计量一个人工湖的面积应以“公顷”为单位。
【详解】根据实际可知:一个人工湖的面积约为4公顷;
故答案为:B
【点睛】此题考查的是结合数据选择合适的单位名称,熟练掌握对面积单位的认识是解答此题的关键。
4.B
【分析】
如图所示,这个长方形广场的面积大约是6个边长为100米的正方形的面积和。根据正方形的面积=边长×边长,求出边长为100米的正方形的面积。再乘6,求出这个长方形广场的面积。平方米和公顷之间的进率是10000,据此将长方形广场的面积换算成公顷。
【详解】100×100×6
=10000×6
=60000(平方米)
=6(公顷)
则这个长方形广场的面积约是6公顷。
故答案为:B。
【点睛】解决本题时先求出广场的面积是几个边长为100米的正方形的面积,再根据正方形的面积公式列式解答。
5.A
【分析】首先根据角的开口大小判断角的种类,然后使量角器的中心和角的顶点对齐,量角器的0刻度线和角的一条边对齐,做到两对齐后看角的另一条边对着刻度线几,这个角就是几度,看刻度要分清内外圈。
【详解】这两个角的度数分别是30°和110°。
故答案为:A
【点睛】本题考查了角的度量方法。
6.A
【分析】一根拉紧的线,绷紧的弦,都可以看作线段,线段有两个端点,可以测量出长度;
把线段向两端无限延伸,就得到一条直线,直线没有端点,是无限长的,不可以测量出长度;
把线段向一端无限延伸,就得到一条射线,射线只有一个端点,不可以测量出长度。依此选择即可。
【详解】根据分析可知,一条线段长10米。
故答案为:A
【点睛】熟练掌握直线、射线、线段的特点是解答此题的关键。
7.A
【分析】一个因数乘(或除以)几(0除外),另一个因数不变,积要乘(或除以)相同的数,据此即可解答。
【详解】两个数相乘得390,一个因数不变,另一个因数除以3,积是390÷3=130。
故答案为:A
【点睛】熟练掌握积的变化规律是解答本题的关键。
8.C
【分析】根据题意可知,箭头所指的“228”是乘数23十位上的“2”乘114的积,23十位上的“2”表示2个十,即20;据此解答即可。
【详解】箭头所指的这一步是乘数23十位上的“2”乘114的积,即表示买20个排球的价钱。
故答案为:C
【点睛】解答此题关键在于掌握三位数乘两位数乘法竖式中每步相乘的意义。
9. 一百二十万零八百四十 120
【分析】整数的读法:从高位到低位,一级一级地读,每一级末尾的0都不读出来,其他数位连续几个0都只读一个“零”。
四舍五入到万位,把万位后的千位上的数进行四舍五入,若小于5则直接舍去,若大于或等于5,则向前进一位,再在数的后面写上“万”字。
【详解】1200840读作:一百二十万零八百四十;
1200840≈120万
【点睛】掌握整数的读法、整数近似数的求法,注意求近似数时要注意带计数单位。
10. 4 2
【分析】五十六万写作:560000,所以在56后面添4个0就是五十六万;六十九万八千六百写作:698600,所以在6986后面添2个0即可,据此解答。
【详解】在56后面添上(4)个0,这个数就会变成五十六万。
要把6986变成六十九万八千六百,应在6986后面添上(2)个0。
【点睛】熟练掌握亿以内数的读法并灵活运用是解答本题的关键。
11. 50000 20
【分析】高级单位公顷换算成低级单位平方米,乘单位间的进率10000;
低级单位公顷换算成高级单位平方千米,除以单位间的进率100。
【详解】5公顷=50000平方米 2000公顷=20平方千米
【点睛】本题考查面积单位的换算。把高级单位换算成低级单位,就乘单位间的进率。把低级单位换算成高级单位,就除以单位间的进率。
12. 平方千米 千米
【分析】根据生活经验以及对面积单位大小的认识可知,我国领土面积大约是960万平方千米;根据对长度单位和数据大小的认识,长江的长度约为6300千米;据此解答。
【详解】我国地大物博,领土有960万( 平方千米 );还有世界第三大河流长江,全长约6300( 千米 )。
【点睛】联系生活实际结合题中数据选择合适的计量单位是解答题目的关键。
13. 钝 锐
【分析】钟面上一共有12个大格和12个数字,每两个数字之间时针与分针的夹角是,7时整,时针与分针之间有5个数字,也就有5个就是,,所以是一个钝角;2时,时针和分针相差2个大格,也就是2个,是一个的锐角。
【详解】,,的角是一个钝角;
12到2有个大格,,是一个锐角。
【点睛】本题考查了利用钟面的数字的认识理解角的特点及分类。
14. 无数 无数 1##一
【分析】直线没有端点,无限长,通过两点可以作一条直线;射线有一个端点,无限长,从一点出发可以作无数条射线。据此解答。
【详解】
如图:经过一点可以画无数条射线,画无数条直线;经过两点可以画1条直线。
【点睛】解决本题的关键是熟练掌握射线和直线的特征。
15. 222222 9
【分析】根据积的变化规律可知,因数不变,另一个因数乘2,则积也乘2,变为111111×2。要使积从111111变为999999,积乘9,则一个因数不变,另一个因数乘9。
【详解】8547×13×2=111111×2=222222
8547×13×9=111111×9=999999
【点睛】本题考查积的变化规律:如果一个因数扩大几倍,另一个因数不变,那么积也扩大相同倍数。
16.13500
【分析】把营业额看作整百整十数,把8月份的天数看作整十数,然后相乘即可解答。
【详解】446×31≈450×30=13500(元)
【点睛】本题主要考查学生对整数乘法估算方法的掌握和灵活运用。
17.√
【分析】50乘35得1750,350乘5得1750,故结果相同。
【详解】50×35与350×5的计算结果相同。
故答案为:√
【点睛】熟练掌握积的变化规律并灵活运用是解答本题的关键。
18.×
【分析】依据锐角和直角的定义可知,锐角是指大于0°小于90°的角;直角是等于90°的角,解答判断即可。
【详解】由分析可知,锐角是指大于0°小于90°的角;
如果两个锐角分别为30°和60°,则组成角的度数为90°;
如果两个锐角分别为20°和60°,则组成角的度数为80°;
如果两个锐角分别为60°和60°,则组成角的度数为120°;
所以“两个锐角的度数和一定比90°大”的说法是错误的。
故答案为:×
【点睛】此题主要考查角的分类,锐角是指大于0°小于90°的角。
19.×
【分析】常用的面积单位有平方米、平方分米、平方厘米;其中测量土地面积常用平方千米和公顷作单位。
【详解】根据分析可知,测量比较大的土地面积一般都是用平方千米和公顷,故原题干错误。
故答案为:×
【点睛】本题主要是考查常用的面积单位及面积的单位换算,注意,平方千米、公顷、平方米间的进率比较难记,一定要记住。
20.×
【分析】根据题意,最小的四位数是1000,最大的五位数是99999,要求差,把两数相减即可。
【详解】99999-1000=98999
所以,最小的四位数和最大的五位数相差98999。
所以答案为:×
【点睛】熟记:最小的四位数是1000,最大的五位数是99999,是解答此题的关键。
21.13314;22484;14260
18795;22910;9022
【分析】三位数乘两位数的笔算:用两位数的个位和十位分别去乘三位数的每一位,用哪一位去乘,乘得的积的末尾就和那一位对齐,最后再把几次乘得的积相加。
【详解】317×42=13314 308×73=22484 310×46=14260
537×35=18795 790×29=22910 347×26=9022
22.见详解
【分析】画一条射线,使量角器的中心和射线的端点重合,0°刻度线和射线重合。在量角器37°刻度线的地方点一个点。以画出的射线的端点为端点,通过刚画的点,再画一条射线。据此画出37°的角。同理画出90°和165°的角。
【详解】
【点睛】本题考查用量角器画角的方法,旨在考查学生的作图能力。
23.见详解
【分析】一根拉紧的线,绷紧的弦,都可以看作线段,线段有两个端点; 把线段向一端无限延伸,就得到一条射线,射线只有一个端点,依此画图即可。
【详解】
【点睛】熟练掌握射线、线段的特点是解答此题的关键。
24.见详解
【分析】三十六万五千中,十万位上是3,万位上是6,千位上是5,其余数位上是0。
10034070中,千万位上是1,万位上是3,千位上是4,十位上是7,其余数位上是0。
一亿零二十万中,亿位上是1,十万位上是2,其余数位上是0。
【详解】
【点睛】本题考查用计数器表示数,哪一位上是几就在哪个数位上画出几个珠子。
25.394999;385000
【分析】跟据整数的近似数,要对省略的尾数部分的最高位上的数进行四舍五入,据此解答。
【详解】一个数四舍五入到万位后是39万,四舍的数比39万大,千位最大是4,百位、十位、个位最大是9,也就是说这个数最大是394999。五入比39万小,千位最小是5,其他各位最小是0,所以最小是385000。
答:这个数最大是394999,最小是385000。
【点睛】此题考查了整数的近似数,解答此题的关键是对千位上数进行分析。
26.200平方千米;20000公顷
【分析】根据长方形的面积=长×宽列式带入数据即可求出面积,平方千米和公顷的进率是100,面积单位的换算,把高级单位换算成低级单位,就乘单位间的进率,把低级单位换算成高级单位,就除以单位间进率,据此解答。
【详解】(平方千米)
200平方千米=20000公顷
答:这片树林的面积是200平方千米,合20000公顷。
【点睛】题考查面积单位的换算结合正方形面积的计算,注意单位换算时,把高级单位换算成低级单位,就乘单位间的进率,把低级单位换算成高级单位,就除以单位间进率。
27.60000平方米
【分析】半小时=30分钟,因此先用一辆洒水车每分钟行驶的长度乘洒水的宽度计算出一辆洒水车每分钟洒水的面积,然后用一辆洒水车每分钟洒水的面积乘洒水车行驶的时间即可,依此计算。
【详解】半小时=30分钟
250×8=2000(平方米)
2000×30=60000(平方米)
答:洒水车行驶半个小时能给60000平方米的地面洒上水。
【点睛】此题考查的是普通的行程问题的计算,以及长方形的面积的计算,应熟练掌握。
28.(1)水果糖的总价值为2250元,奶糖的总价值为1950元,什锦糖的总价值为2976元。
(2)可以买奶糖和什锦糖。
【分析】(1)根据单价×数量=总价即可求得每种糖的总价值;
(2)用单价分别乘数量3,再和50元进行比较即可解答。
【详解】(1)125×18=2250(元)
130×15=1950(元)
186×16=2976(元)
答:水果糖的总价值为2250元,奶糖的总价值为1950元,什锦糖的总价值为2976元。
(2)18×3=54(元)>50元
15×3=45(元)<50元
16×3=48(元)<50元
答:可以买奶糖和什锦糖。
【点睛】本题考查了单价×数量=总价的理解和灵活运用。品种
水果糖
奶糖
什锦糖
单价(元/千克)
18
15
16
数量/千克
125
130
186
【期中模拟卷】小学数学三年级上册 期中模拟试卷(3)人教版(含答案): 这是一份【期中模拟卷】小学数学三年级上册 期中模拟试卷(3)人教版(含答案),共13页。试卷主要包含了反复比较,慎重选择,认真读题,谨慎填空,仔细推敲,认真辨析,竖式计算题,连线题,活用知识,解决问题等内容,欢迎下载使用。
【期中模拟卷】苏教版小学数学四年级上册 期中模拟试卷(3)(含答案): 这是一份【期中模拟卷】苏教版小学数学四年级上册 期中模拟试卷(3)(含答案),共16页。试卷主要包含了反复比较,慎重选择,认真读题,谨慎填空,仔细推敲,认真辨析,竖式计算题,作图题,活用知识,解决问题等内容,欢迎下载使用。
【期中模拟卷】北师大版小学数学四年级上册 期中模拟试卷(3)(含答案): 这是一份【期中模拟卷】北师大版小学数学四年级上册 期中模拟试卷(3)(含答案),共14页。试卷主要包含了反复比较,慎重选择,认真读题,谨慎填空,仔细推敲,认真辨析,竖式计算题,简便运算,作图题,活用知识,解决问题等内容,欢迎下载使用。

