初中历史人教部编版九年级下册第8课 第一次世界大战精练
展开初中历史人教部编版九年级下册第13课 罗斯福新政练习题: 这是一份初中历史人教部编版九年级下册第13课 罗斯福新政练习题,共18页。试卷主要包含了罗斯福发表如下演说,阅读材料,完成下列要求等内容,欢迎下载使用。
初中历史人教部编版九年级下册第11课 苏联的社会主义建设习题: 这是一份初中历史人教部编版九年级下册第11课 苏联的社会主义建设习题,共19页。试卷主要包含了苏联的对外战争开阔了人们的眼界,阅读材料,回答问题等内容,欢迎下载使用。
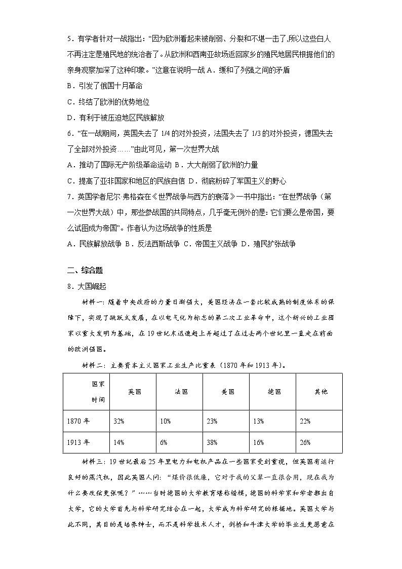
人教部编版九年级下册第10课 《凡尔赛条约》和《九国公约》课后测评: 这是一份人教部编版九年级下册第10课 《凡尔赛条约》和《九国公约》课后测评,共18页。试卷主要包含了比较法是学习历史的重要方法,《九国公约》规定,斯大林说,阅读下列材料,回答问题等内容,欢迎下载使用。

