


所属成套资源:全套浙科版高中生物必修1阶段综合测评含答案
浙科版高中生物必修1阶段综合测评1(第1~2章)含答案
展开
这是一份浙科版高中生物必修1阶段综合测评1(第1~2章)含答案,共14页。
阶段综合测评(一) (第一~二章)
(满分:100分 时间:90分钟)
一、选择题(共25个小题,每小题2分,共50分)
1.由DNA分子蕴藏的信息所支配合成的RNA在完全水解后,得到的化合物是( )
A.氨基酸、葡萄糖、碱基 B.氨基酸、核苷酸、葡萄糖
C.核糖、碱基、磷酸 D.脱氧核糖、碱基、磷酸
C [RNA的基本组成单位是核糖核苷酸,而一分子核糖核苷酸是由一分子磷酸、一分子核糖和一分子含氮碱基组成的,所以RNA初步水解的产物是4种核糖核苷酸,完全水解的产物是磷酸、核糖、碱基,C正确。]
2.生物组织中普遍存在可溶性还原糖,实验材料的选择,下面哪一组较为适宜( )
A.西瓜和甜菜 B.甘蔗和甜橙
C.苹果和梨子 D.淀粉和蛋清
C [鉴定还原糖时,应选择富含还原糖,且白色或接近于白色的生物组织。西瓜和甜橙的果肉有颜色,会对颜色反应的观察产生干扰,淀粉、甘蔗和甜菜富含的蔗糖均不属于还原糖,蛋清富含蛋白质,因此它们都不适宜用作检测可溶性还原糖的鉴定材料,A、B、D均错误;苹果和梨子富含还原糖,且果肉为白色或接近于白色,因此是检测可溶性还原糖较为适宜的实验材料,C正确。]
3.关于生物体内组成蛋白质的氨基酸的叙述,错误的是( )
A.一个氨基酸可以含有多个氨基或羧基
B.不是所有氨基酸都能在人体细胞中合成
C.氨基酸分子之间通过脱水缩合形成肽键
D.合成蛋白质所必需的氨基酸称为必需氨基酸
D [每种氨基酸分子至少都含有一个氨基(-NH2)和一个羧基(-COOH),并且都有一个氨基和一个羧基连接在同一个碳原子上,因此一个氨基酸可以含有多个氨基或羧基,A正确;在人体细胞中不能合成、必须从外界环境中直接获取的氨基酸称为必需氨基酸,而在人体细胞中能合成的氨基酸称为非必需氨基酸,B正确,D错误;氨基酸分子之间通过脱水缩合形成肽键,C正确。]
4.如图为某蛋白质的结构简图,图中数字代表氨基酸的序号。若经加工断开第70号和第165号氨基酸两侧的肽键后,则会得到几种不同的有机产物。下列有关叙述错误的是( )
A.加工前,共有198个肽键
B.加工后,氢原子数增加了8个
C.加工后,羧基数增加了2个
D.加工过程中,分子量增加72
C [加工前,2条肽链共由200个氨基酸构成,因此共有200-2=198个肽键,A正确;在加工的过程中,断开第70号和第165号氨基酸两侧的肽键,即共破坏4个肽键,需要4分子水参与,形成4个氨基和4个羧基,所以加工后,氢原子数增加8个,羧基数增加4个,分子量增加了18×4=72,B、D正确,C错误。]
5.有人利用真核单细胞生物a、b做了如下实验,这个实验最能说明的问题是( )
A.控制c性状发生的遗传信息来自细胞核
B.控制c性状发生的遗传信息来自细胞质
C.c性状发生是由细胞核和细胞质的遗传信息共同决定的
D.细胞核内的遗传信息控制生物一切性状的发生
A [分析题图可知:单细胞生物c的细胞核来自单细胞生物a,单细胞生物c表现出的性状与单细胞生物a相同,单细胞生物b经人工处理后培养一段时间仍为单细胞生物b。可见,这个实验最能说明的问题是控制c性状发生的遗传信息来自细胞核,但不能说明细胞核内的遗传信息控制生物一切性状的发生。]
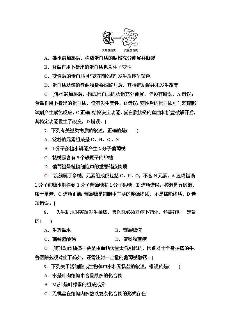
6.鉴定尿中是否有蛋白质常用加热法来检验。下图为蛋白质加热过程中的变化,据此判断下列有关叙述正确的是( )
A.沸水浴加热后,构成蛋白质的肽链充分伸展并断裂
B.食盐作用下析出的蛋白质也发生了变性
C.变性后的蛋白质可与双缩脲试剂发生反应呈紫色
D.蛋白质肽链的盘曲和折叠被解开后,其特定功能并未发生改变
C [沸水浴加热后,构成蛋白质的肽链充分伸展,但没有断裂,A错误;食盐作用下析出的蛋白质,没有发生变性,B错误;变性后的蛋白质可与双缩脲试剂产生紫色反应,C正确;结构决定功能,蛋白质肽链的盘曲和折叠被解开后,其特定功能发生了改变,D错误。]
7.下列有关糖类物质的叙述,正确的是( )
A.淀粉的元素组成是C、H、O、N
B.1分子蔗糖水解能产生2分子葡萄糖
C.核糖是含有5个碳原子的单糖
D.葡萄糖是植物细胞中的重要储能物质
C [淀粉属于多糖,元素组成仅包括C、H、O,不含N元素,A选项错误;1分子蔗糖水解得到1分子葡萄糖和1分子果糖,B选项错误;核糖是五碳糖,属于单糖,C选项正确;葡萄糖是细胞中主要的能源物质,不是储能物质,D选项错误。]
8.一头牛耕地时突然发生抽搐,兽医除必须对症下药外,还需注射一定量的( )
A.生理盐水 B.葡萄糖液
C.葡萄糖酸钙 D.淀粉和蔗糖
C [哺乳动物抽搐主要是由血钙含量太低引起的,因此对于全身抽搐的牛,兽医除必须对症下药外,还需注射一定量的葡萄糖酸钙。]
9.下列关于活细胞或生物体中水和无机盐的叙述,错误的是( )
A.水是叶肉细胞中含量最多的化合物
B.Mg2+是叶绿素的组成成分
C.无机盐在细胞内多数以复杂化合物的形式存在
D.哺乳动物血液中Ca2+浓度过低会发生抽搐
C [细胞中含量最多的化合物是水,A正确;无机盐是细胞中许多有机物的重要组成成分,Mg2+是叶绿素的必要成分,B正确;无机盐主要以离子的形式存在,有些无机盐参与某些大分子化合物的组成,C错误;哺乳动物血液中Ca2+含量低,会引起抽搐,D正确。]
10.心肌细胞和小肠绒毛上皮细胞在细胞膜上的不同主要体现在( )
A.磷脂的含量高低
B.糖类的含量及种类不同
C.蛋白质的含量及种类不同
D.脂质的含量及种类不同
C [磷脂双分子层构成细胞膜的基本支架,磷脂在各种细胞中含量基本相同,A错误;细胞膜上的糖类有的和蛋白质结合在一起形成糖蛋白,主要起识别作用,在两种细胞中的作用和种类基本相同,B错误;功能越复杂的细胞膜,蛋白质的种类和数量越多,心肌细胞和小肠绒毛上皮细胞功能不同,所以膜上蛋白质的含量及种类不同,C正确;脂质主要为磷脂,两细胞脂质种类相同,含量也基本相同(约为50%),D错误。]
11.下列关于植物细胞壁的叙述,不正确的是( )
A.具有全透性
B.属于生物膜系统
C.具有支持和保护作用
D.主要由纤维素和果胶组成
B [植物细胞壁是全透性的,A正确;植物细胞壁不属于生物膜系统,B错误;植物细胞壁具有支持和保护作用,C正确;植物细胞壁主要由纤维素和果胶组成,D正确。]
12.膜蛋白对质膜功能的实现非常重要,下列不属于膜蛋白功能的是( )
A.控制某些分子和离子的出入
B.催化化学反应的进行
C.构成细胞膜结构的基本骨架
D.识别细胞外化学物质
C [控制某些分子和离子的出入由膜上的载体蛋白承担,A选项正确;催化化学反应的进行由膜上的蛋白酶承担,B选项正确;构成细胞膜结构的基本骨架是细胞膜的磷脂双分子层,不是膜蛋白,C选项错误;识别细胞外的化学物质由膜上的糖蛋白承担,D选项正确。]
13.结构与功能相适应是生物学的基本观点,下列有关叙述错误的是( )
A.蛋白质合成旺盛的细胞中核糖体的数量明显增加
B.细胞中线粒体的形状、大小随代谢条件的不同而不同
C.大量合成胃蛋白酶的胃腺细胞中光面内质网发达
D.唾液腺细胞比汗腺细胞中高尔基体数量多
C [蛋白质合成的场所是核糖体,蛋白质合成旺盛的细胞中核糖体的数量明显增加,A正确;线粒体是需氧呼吸的主要场所,一般在新陈代谢旺盛的细胞中数目较多,B正确;胃蛋白酶为分泌蛋白,在附着在内质网上的核糖体上合成,再进入内质网加工,所以胃腺细胞中粗面内质网发达,C错误;唾液腺细胞能够合成唾液淀粉酶,而汗腺分泌的是汗液,高尔基体与分泌蛋白的形成有关,唾液腺细胞中的高尔基体数量一般比汗腺细胞多,D正确。]
14.唾液腺细胞能合成分泌唾液淀粉酶,与此密切相关的细胞器是( )
A.核糖体、线粒体、中心体、高尔基体
B.核糖体、内质网、高尔基体、细胞膜
C.核糖体、内质网、高尔基体、线粒体
D.核糖体、线粒体、高尔基体、溶酶体
C [常见的分泌蛋白有各种消化酶、抗体、血浆蛋白、胰岛素等蛋白质类的激素。]
15.内质网与核膜、细胞膜相连,这种结构特点表明内质网的重要功能之一是( )
A.参与细胞内某些反应
B.提供核糖体附着的支架
C.提供细胞内物质运输的通道
D.增大细胞内膜面积,有利于酶的附着
C [内质网与核膜、细胞膜相连,几乎在整个细胞中都有内质网,这表明其可以作为细胞内物质运输的通道,C正确。这种结构特点不能说明参与细胞内的某些反应,A错误。内质网可以附着一部分核糖体主要是为酶提供附着位点,B错误。内质网是通过内折成网状增大细胞内膜面积的,D错误。]
16.下列结构中均属于植物细胞特有的是( )
A.线粒体和叶绿体 B.高尔基体和核糖体
C.叶绿体和液泡 D.内质网和溶酶体
C [动植物细胞都有线粒体,A错误;动植物细胞都有高尔基体和核糖体,B错误;叶绿体和液泡是植物细胞特有的细胞器,C正确;动植物细胞都有内质网和溶酶体,D错误。]
17.下列关于细胞结构和功能的叙述,正确的是( )
A.细胞骨架由蛋白质纤维组成,与信息传递等活动有关
B.液泡是植物细胞重要的细胞器,内有无机盐、色素等,不含蛋白质
C.小肠黏膜属于生物膜系统,在生命活动中的作用极为重要
D.活的动物细胞会被台盼蓝染成蓝色,体现了细胞膜的选择透过性
A [细胞骨架是由蛋白质纤维组成的网架结构,与细胞运动、分裂、分化以及物质运输、能量转换、信息传递等活动有关,A正确;液泡是植物细胞重要的细胞器,内有无机盐、色素等,也含蛋白质,B错误;小肠黏膜不属于生物膜系统,C错误;死亡的动物细胞会被台盼蓝染成蓝色,体现了细胞膜的选择透过性,D错误。]
18.下列有关细胞的叙述,错误的是( )
A.细胞中所有的细胞器都含有蛋白质
B.经高尔基体加工的蛋白质可以运送到细胞内或细胞外
C.细胞的功能绝大多数基于化学反应,这些反应发生于细胞的特定区域
D.同一叶肉细胞内的线粒体和叶绿体之间,每时每刻进行着物质交换
D [除核糖体和中心体外,其他细胞器均具有膜结构,生物膜的主要成分就是蛋白质和磷脂外,并且核糖体的成分为蛋白质和RNA,中心体的成分主要是蛋白质,A正确;溶酶体中的水解酶来源于高尔基体,说明了经高尔基体加工的蛋白质可以保留在细胞中,B正确;细胞的功能绝大多数基于化学反应,这些反应发生于细胞的特定区域,使得细胞结构功能区域化,C正确;同一叶肉细胞内的线粒体和叶绿体之间,在有光存在时进行着物质交换,如叶绿体供给线粒体氧气,线粒体供给叶绿体二氧化碳,无光时,光合作用无法进行,同一叶肉细胞内的线粒体和叶绿体之间没有物质交换,D错误。]
19.下列对细胞内生物膜在结构上具有一定连续性的叙述,错误的是( )
A.内质网通过“出芽”形成囊泡,囊泡与高尔基体膜融合
B.细胞质中囊泡与核糖体膜融合
C.细胞膜向内凹陷形成囊泡,离开细胞膜回到细胞质中
D.高尔基体膜突出形成囊泡,离开高尔基体膜与细胞膜融合
B [内质网通过“出芽”形成囊泡,囊泡与高尔基体膜融合体现了细胞内生物膜在结构上具有一定连续性,A正确;核糖体不具有膜结构,B错误;细胞膜向内凹陷形成囊泡,离开细胞膜回到细胞质中,细胞膜转化成了囊泡的膜,体现了细胞内生物膜在结构上具有一定连续性,C正确;高尔基体膜突出形成囊泡,离开高尔基体膜与细胞膜融合,体现了细胞内生物膜在结构上具有一定连续性,D正确。]
20.下图为某动物细胞内部分蛋白质合成及转运的示意图,据图分析下列有关叙述错误的是( )
A.高尔基体加工后的各种蛋白质会被转运到不同部位,胞内、胞外、细胞膜上均有分布
B.除囊泡外,细胞膜、核膜和细胞器膜共同构成了细胞的生物膜系统
C.内质网膜可以转化为高尔基体膜,说明这两种膜在结构成分上比较接近
D.细胞膜上出现的糖蛋白与内质网和高尔基体有关
B [根据图形分析可知,高尔基体加工后的各种蛋白质会被转运到不同部位,胞内、胞外、细胞膜上均有分布,A正确;囊泡膜可与细胞器膜与细胞膜相互转化,属于生物膜系统的一部分,B错误;内质网膜可以转化为高尔基体膜,说明这两种膜在结构成分上比较接近,C正确;由图可知:细胞膜上的糖蛋白的形成经内质网和高尔基体的加工,D正确。]
21.下列真核细胞结构与成分对应关系有误的是( )
A.细胞膜:脂质、蛋白质、糖类
B.细胞骨架:蛋白质
C.细胞溶胶:水、无机盐、糖类、脂质、核苷酸、酶等
D.染色质:核糖核酸、蛋白质
D [细胞膜的主要组成成分除蛋白质和磷脂外,还含有少量糖类,A正确;细胞骨架的成分主要为蛋白质,B正确;细胞溶胶的成分中含有水、无机盐、糖类、脂质、核苷酸、酶等,C正确;染色质的成分主要为脱氧核糖核酸和蛋白质,D错误。]
22.下列有关细胞核的叙述中,错误的是( )
A.细胞核是细胞代谢和遗传的主要场所
B.通过内质网使细胞膜和核膜成为一个联系紧密的整体
C.核膜上的核孔是大分子物质如RNA、蛋白质等进出细胞核的通道
D.对真核细胞来说,失去了细胞核就失去了分裂能力
A [细胞核是细胞代谢和遗传的控制中心,A错误;核膜的外层与内质网膜相连,内质网膜还与细胞膜相连,因此通过内质网使细胞膜和核膜成为一个联系紧密的整体,B正确;核膜上的核孔是蛋白质、RNA等大分子物质选择性地进出细胞核的通道,C正确;细胞核是细胞遗传的控制中心,对真核细胞来说,失去了细胞核就失去了分裂能力,D正确。]
23.细胞是生物体结构和功能的基本单位,下列关于细胞的说法错误的是( )
A.都有相似的基本结构,如细胞质、细胞膜和细胞核(或拟核)
B.都有核糖体这一细胞器
C.都以DNA作为遗传物质
D.新细胞都可以从老细胞中产生
D [真原核细胞都有相似的基本结构,如细胞质、细胞膜和细胞核(或拟核),A正确;真原核细胞共有的细胞器是核糖体,B正确;具有细胞结构的生物都以DNA作为遗传物质,C正确;新细胞并不一定都从老细胞中产生,如受精卵的形成,D错误。]
24.下列关于几类生物的特点的叙述,正确的是( )
A.大肠杆菌和酵母菌的细胞里都没有成形的细胞核
B.原核生物不含线粒体,不能进行需氧呼吸
C.蓝细菌有丝分裂前后,染色体数目一般不发生改变
D.细菌和蓝细菌在结构上有统一性,都有细胞壁、细胞膜和核糖体等
D [大肠杆菌是原核生物,没有成形的细胞核,酵母菌为真核生物,具有成形的细胞核,A错误;原核生物没有线粒体,但有一些也可以进行需氧呼吸,比如好氧细菌,B错误;蓝细菌是原核生物,没有染色体,也不进行有丝分裂,C错误;细菌和蓝细菌在结构上有统一性,都有细胞壁、细胞膜和核糖体等,D正确。]
25.细胞内生物膜为细胞生命活动提供了广阔场所,不同细胞器增大膜面积的方式可能不同。下列有关细胞器增大膜面积方式的叙述中,正确的是( )
A.叶绿体通过内膜向内折叠增大膜面积
B.内质网通过折叠广泛分布于细胞溶胶
C.线粒体内的外膜增大了线粒体的膜面积
D.高尔基体通过产生囊泡而增大膜面积
B [叶绿体具有双层膜结构,通过类囊体增加膜面积,A错误;内质网是单层膜折叠体,通过折叠外连细胞膜,内连细胞核,增加膜面积,B正确;线粒体具有双层膜结构,内膜向内突起形成“嵴”增加膜面积,C错误;高尔基体通过扁平囊重叠增大膜面积,D错误。]
二、非选择题(共5个,共50分)
26.(10分)如图中的物质甲、乙、丙是细胞内的有机物。物质乙由α、β、γ三条多肽链连接而成,共有166个氨基酸,图中每条虚线表示由两个巯基(—SH)脱氢形成的一个二硫键(-S-S-),请回答下列问题。
(1)物质甲的名称是________________,两分子物质甲相连接时,物质甲发生改变的化学基团是________________。
(2)物质乙共含有________________个肽键。由氨基酸合成物质乙后,相对原子质量减少________________。用一定浓度的HCl溶液处理物质乙后,其生物活性消失,原因是HCl溶液______________________________________。
(3)物质丙中的a表示________________,b表示________________,若c表示胸腺嘧啶,则物质丙是________________。
解析:(1)识图分析可知,物质甲为氨基酸,氨基酸与氨基酸之间进行脱水缩合反应,发生反应的化学基团是两个氨基酸中的氨基和羧基。(2)物质乙共含166个氨基酸,该蛋白质分子含有α、β、γ三条肽链,则含有肽键数为163个,由氨基酸合成物质乙的过程中发生了脱水缩合反应和二硫键形成过程中脱去了氢,脱掉了163个水分子和形成二硫键脱掉了8个氢,则相对原子质量减少163×18+8×1=2 942。由于蛋白质在过酸或者过碱的条件下会变性失活,导致其空间结构发生改变,所以用一定浓度的HCl溶液处理物质乙后,其生物活性消失。(3)根据以上分析可知,丙图中a表示磷酸、b表示五碳糖、c表示含氮碱基,若c表示胸腺嘧啶T,T是DNA特有的碱基,则物质丙是胸腺嘧啶脱氧核糖核苷酸。
答案:(1)氨基酸(或缬氨酸) 氨基和羧基 (2)163
2 942 改变了物质乙的空间结构 (3)磷酸 核糖或脱氧核糖(或五碳糖) 胸腺嘧啶脱氧核糖核苷酸
27.(10分)图1是某动物细胞的部分亚显微结构示意图,图中数字代表细胞结构,图2表示该细胞内部分细胞器的物质组成。回答下列问题。
(1)图1中属于生物膜系统的结构有____________(填数字)。其中结构①的名称是________________,其扩大膜面积的方式是________________。结构⑤的基本骨架是________________。每一个结构⑥是由两个互相垂直的________________组成,其作用是与________________有关。
(2)图2中的A和C分别对应图1中的____________、____________(填数字)。
(3)若图1细胞为分泌细胞,则分泌蛋白合成并分泌的过程依次是_______________(填数字)。若细胞器④不断从③脱落下来______________(填“会”或“不会”)影响分泌蛋白的合成和分泌。
解析:(1)图1细胞中中心体和核糖体无膜结构,其余结构均具有膜结构,因此属于生物膜系统的结构有①②③⑤⑦;结构①表示线粒体,内膜折叠形成嵴扩大膜面积。结构⑤是细胞膜,基本骨架是磷脂双分子层。结构⑥表示中心体,是由两个互相垂直的中心粒组成,与细胞增殖有关。(2)根据分析可知,图2中的A应为线粒体,C应为核糖体,分别对应图1中的①、④。(3)分泌蛋白的形成和分泌过程为附着在内质网上的④核糖体合成蛋白质→③内质网进行粗加工→内质网“出芽”形成囊泡→⑦高尔基体进行再加工形成成熟的蛋白质→高尔基体“出芽”形成囊泡→⑤细胞膜。由于分泌蛋白是在附着在内质网上的核糖体合成的,所以若细胞器④核糖体不断从③内质网上脱落下来,会影响分泌蛋白的合成和分泌。
答案:(1)①②③⑤⑦ 线粒体 内膜折叠形成嵴 磷脂双分子层 中心粒 细胞增殖 (2)① ④
(3)④③⑦⑤ 会
28.(10分)下图A是两种高等生物细胞的局部示意图,图B、C、D是三种细胞结构模式图,请据图回答下列问题。
(1)图A中右侧细胞为________________细胞,左侧细胞为________________细胞,图中不应该有的结构是________________(填序号),在图A左侧细胞中,在间期复制的细胞器是________________(填序号)。
(2)在图B、C、D三种结构中,遗传物质主要分布在________________(填字母)中,进行光合作用的色素分布在图C的________________上(填名称),图B增大膜面积的结构是________________。
(3)图D中核仁的功能是与________________有关。
解析:(1)图A中右侧细胞有细胞壁、叶绿体和液泡,为植物细胞;左侧细胞无细胞壁,但有中心体,为动物细胞;图A的左侧为动物细胞,动物细胞没有③叶绿体,图A的右侧为高等植物细胞,高等植物细胞不存在⑬中心体;在分裂间期,动物细胞要复制②中心体。(2)图B、C、D依次表示线粒体、叶绿体、细胞核,遗传物质主要分布在D细胞核中;进行光合作用的色素分布在图C叶绿体的类囊体膜(基粒)上;图B线粒体增大膜面积的结构是嵴。(3)核仁与某种RNA的合成及核糖体的形成有关。
答案:(1)植物 动物 ③和⑬ ②
(2)D 类囊体膜(基粒) 嵴 (3)某种RNA的合成及核糖体的形成
29.(10分)如图表示细胞的生物膜系统的部分组成在结构与功能上的联系。COPⅠ、COPⅡ是囊泡,用于蛋白质在甲与乙之间的运输。请据图回答以下问题。
(1)溶酶体起源于______________(细胞器名称)。除图中所示的功能外,溶酶体还能够分解______________,以保持细胞的功能稳定。
(2)COPⅡ囊泡负责从甲________________(细胞器名称)向乙运输“货物”。若定位在甲中的某些蛋白质偶然掺入到乙中,则图中的________________可以帮助实现这些蛋白质的回收。
(3)囊泡与细胞膜融合过程反映了生物膜在结构上具有________________的特点。该细胞分泌出的蛋白质在人体内被运输到靶细胞时,与靶细胞膜上的________________结合,引起靶细胞的生理活动发生变化。
(4)发达的细胞内膜结构使真核细胞区室化,对于细胞代谢有何意义?__________________。
解析:(1)分析题图可知,甲为内质网,乙为高尔基体。溶酶体起源于细胞中的高尔基体脱落的小泡,其中有着丰富的水解酶,帮助细胞分解衰老、损伤的细胞器,还可以杀死侵入细胞的病毒或病菌,以保持细胞的功能稳定。(2)根据图示可知,甲为内质网,根据箭头方向可知,COPⅡ囊泡负责从内质网向高尔基体运输“货物”。而COPⅠ囊泡是从高尔基体运向内质网,因此,若定位在内质网中的某些蛋白质偶然掺入到高尔基体中,则图中的COPⅠ可以帮助实现这些蛋白质的回收。(3)囊泡与细胞膜融合过程反映了生物膜在结构上具有一定流动性,题图中分泌出的蛋白质在人体内被运输到靶细胞时,与靶细胞膜上受体结合,引起靶细胞的生理活动发生变化。(4)发达的细胞内膜结构使真核细胞区室化,保证了细胞内各种代谢互不干扰,并能高效、有序地进行。
答案:(1)高尔基体 衰老、损伤的细胞器 (2)内质网
COPⅠ (3)一定的流动性 受体 (4)保证细胞内各种代谢互不干扰,并能高效、有序地进行
30.(10分)图甲表示细胞通过形成囊泡运输物质的过程,图乙是图甲的局部放大图。不同囊泡介导不同途径的运输。图中①~⑤表示不同的细胞结构。请分析回答以下问题。
(1)囊泡膜的主要成分是___________。细胞中①的作用是_____________。
(2)图甲中囊泡X由[ ]________________经“出芽”形成,到达[ ]________________并与之融合成为一部分。囊泡Y内“货物”为水解酶,由此推测结构⑤是________________。
(3)图乙中的囊泡能精确地将细胞“货物”运送并分泌到细胞外。据图推测其原因是_____________。此过程体现了细胞膜具有_______________的功能。
(4)囊泡运输与S基因密切相关。科学家筛选了酵母菌S基因突变体,与野生型酵母菌对照,发现其内质网形成的囊泡在细胞内大量积累。据此推测,S基因编码的蛋白质的功能是_______________________。
解析:(1)生物膜的基本骨架均为磷脂双分子层,有蛋白质镶嵌在磷脂双分子层中。所以囊泡膜的主要成分是脂质和蛋白质。①为细胞核,细胞核控制着细胞的代谢和遗传,是细胞的控制中心。(2)由图甲可知,囊泡X由③产生,③为内质网,主要功能是进行蛋白质的加工和转运,以及脂质的合成。当蛋白质完成加工后,内质网分泌囊泡包裹着蛋白质,向④高尔基体进行转运。囊泡与高尔基体膜融合,蛋白质进入高尔基体中,进行蛋白质的再加工。水解酶向⑤运输,⑤可以分解进入细胞的物质,由此可知,⑤为溶酶体。(3)由图乙可知,囊泡膜上具有蛋白质A,细胞膜上具有蛋白质B,两种蛋白质结合后,囊泡膜与细胞膜融合,将“货物”胞吐出细胞。由于两种蛋白质的存在,此过程体现了细胞膜具有控制物质进出细胞的功能。(4)由于酵母菌S基因突变,导致其内质网形成的囊泡在细胞内大量积累,说明内质网形成的囊泡不能和高尔基体融合。有可能是因为基因突变,导致膜上的受体消失,无法进行融合,说明S基因对应的蛋白质具有参与囊泡与高尔基体融合的功能。
答案:(1)脂质和蛋白质 遗传信息库,是细胞代谢和遗传的控制中心 (2)③内质网 ④高尔基体 溶酶体 (3)囊泡膜上的蛋白质A与细胞膜上的蛋白质B(特异性)结合(或识别) 控制物质进出细胞 (4)参与囊泡与高尔基体融合
