











浙科版高中生物必修2遗传与进化第四章生物的变异课时训练含答案
展开第四节 人类遗传病是可以检测和预防的
概念理解练
1.下列疾病中不属于遗传病的是( A )
A.新型冠状病毒引起的肺炎
B.高胆固醇血症
C.高血压
D.猫叫综合征
解析:新型冠状病毒引起的肺炎属于传染病,不属于遗传病;高胆固醇血症属于单基因遗传病;高血压属于多基因遗传病;猫叫综合征属于染色体异常遗传病。
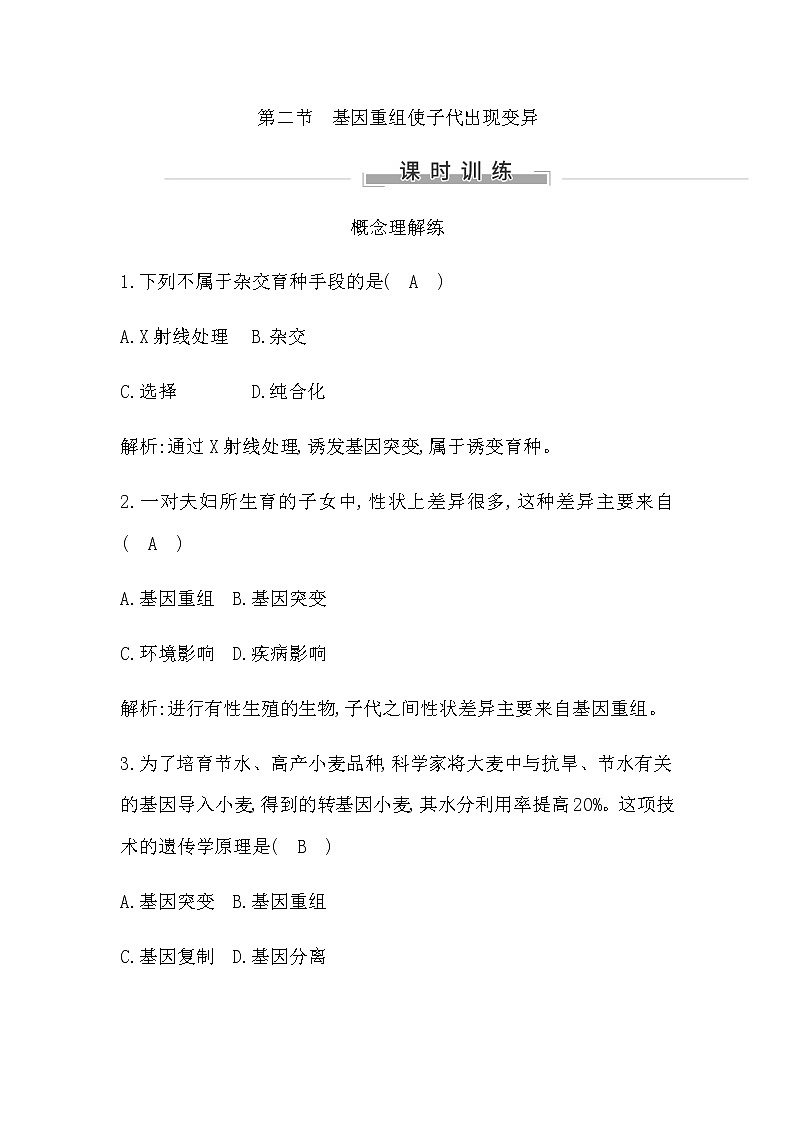
2.唐氏综合征发生率与母亲年龄的关系如图所示,据图分析预防该遗传病的措施是( C )
A.禁止近亲结婚 B.遗传咨询
C.适龄生育 D.产前诊断
解析:从曲线图分析可知,随着母亲年龄的增长,唐氏综合征患儿的发病率越来越高。由此可见,降低该遗传病发病率的主要措施是已婚女性适龄生育。
3.(2019·浙江4月选考)下列关于单基因遗传病的叙述,正确的是( A )
A.在青春期的发病率很低
B.由多个基因的异常所致
C.可通过遗传咨询进行治疗
D.禁止近亲结婚是预防该病的唯一措施
解析:单基因遗传病在青春期的发病率很低;单基因遗传病是由染色体上单个基因异常所引起的疾病;可通过遗传咨询进行预防但不能治疗;禁止近亲结婚是预防该病的措施之一。
4.抗维生素D佝偻病是一种人类伴性遗传病,由位于X染色体上的显性基因(D)控制。该病的遗传特点是( D )
A.只有男性患病
B.只有女性患病
C.男性患者多于女性患者
D.女性患者多于男性患者
解析:抗维生素D佝偻病男性患者的基因型为XDY,女性患者的基因型为XDXD、XDXd,男女都可能患病;抗维生素D佝偻病的特点之一是女性患者多于男性患者。
5.遗传病是生殖细胞或受精卵遗传物质改变引发的疾病。下列叙述正确的是( D )
A.遗传病都是由致病基因引起的
B.红绿色盲是一种常染色体隐性遗传病
C.X连锁遗传病的遗传特点是“传女不传男”
D.与其他发育阶段相比,遗传病的发病率在青春期很低
解析:遗传病包括基因遗传病和染色体异常遗传病,因此不携带致病基因的个体也可能会患染色体异常遗传病;红绿色盲是一种单基因遗传病,属于伴X染色体隐性遗传病;Y连锁遗传病表现为“传男不传女”,如外耳道多毛症,X连锁遗传病既可以传给女儿,也可以传给儿子;各类遗传病在青春期发病风险都很低,多基因遗传病在成年人中发病风险最高,染色体异常遗传病在出生前发病风险最高,单基因遗传病在婴儿和儿童时期发病风险最高。
6.某校学生在学校内调查了所有学生的舌头两侧能否上卷成圆筒状的遗传情况。他们以年级为单位,对各班级的卷舌情况进行了统计和汇总。下列分析最不合理的是( A )
A.卷舌与不卷舌是一对相对性状,由一对等位基因控制
B.该类调查可以得出在校学生的卷舌比率
C.若要调查显隐性关系,则需要调查具体几个家庭的遗传情况
D.若卷舌情况女生明显多于男生,则该性状是伴X的显性遗传可能性比较大
解析:根据调查结果的统计与汇总,并不能得出卷舌与不卷舌是否由一对等位基因控制;该类调查可以得出在校学生的卷舌比率;若要调查显隐性关系,则需要调查具体几个家庭的遗传情况;若卷舌情况女生明显多于男生,则该性状是伴X的显性遗传可能性比较大。
7.下列关于人类优生的叙述,正确的是( C )
A.禁止近亲结婚是为了预防基因遗传病和染色体异常遗传病的发生
B.可对绒毛细胞进行细胞学检查来筛查苯丙酮尿症患儿
C.近亲结婚所生育的子女死亡率高,畸形率高,智力落后率高
D.经羊膜腔穿刺获取羊水,羊水经离心获得的上清液用于染色体分析
解析:禁止近亲结婚是为了降低隐性遗传病的发病率;苯丙酮尿症形成的原因是基因突变,在光学显微镜下观察不到,因此不能通过对绒毛细胞进行细胞学检查来筛查苯丙酮尿症患儿;近亲结婚所生育的子女死亡率高,畸形率高,智力落后率高;羊膜腔穿刺获得的羊水细胞可用来进行染色体分析。
8.下列关于爱德华氏综合征(18三体综合征)的叙述,正确的是( C )
A.患者体细胞中含有三个染色体组
B.应在患者的家系中调查该病的遗传方式
C.可以利用羊膜腔穿刺确诊胎儿是否患此病
D.禁止近亲婚配是防止该病产生的有效措施之一
解析:患者体细胞中含有2个染色体组,只是第18号染色体多了一条;该病的遗传不遵循孟德尔遗传定律,因此在患者的家系中无法调查该病的遗传方式;该病属于染色体数目异常遗传病,可以利用羊膜腔穿刺确诊胎儿是否患此病;禁止近亲婚配是防止隐性遗传病的有效措施之一,而该病为染色体异常遗传病。
9.在如图所示的遗传病系谱图中,最可能属于伴X染色体隐性遗传病的是( C )
解析:A项系谱图中,所有男性都患病,最有可能是伴Y染色体遗传病;伴X隐性遗传病的特点是女性患者的父亲和儿子一定患病,故图B、图D不可能是伴X染色体隐性遗传病;由C项系谱图可知,有3位男性患者,无女性患者,并且属于隐性遗传病,同时也可直接看出,男性患者多于女性患者,最可能是伴X染色体隐性遗传病。
10.如图是患甲病(显性基因为A,隐性基因为a)和乙病(显性基因为B,隐性基因为b)两种遗传病的系谱图。请据图回答问题。
(1)甲病的致病基因位于 染色体上,为 遗传。
(2)Ⅱ3和Ⅱ8两者的家庭无乙病病史,则乙病的致病基因可能位
于 染色体上,为 遗传。
(3)Ⅲ11和Ⅲ12分别与正常男性结婚,她们怀孕后进行遗传咨询,了解到若在妊娠早期对胎儿进行检查,可判断后代是否会患这两种遗传病。可供选择的措施如下:
A.染色体数目检测 B.性别检测
C.基因检测 D.无须进行上述检测
请根据系谱图分析:
①Ⅲ11采取什么措施? (填序号),原因是
。
②Ⅲ12采取什么措施? (填序号),原因是
。
解析:由Ⅱ3、Ⅱ4患甲病却生下正常的女儿Ⅲ11,可确定甲病为常染色体显性遗传病。Ⅱ8的家庭无乙病病史,Ⅱ7、Ⅱ8不患乙病,而Ⅲ13患乙病,可确定乙病为伴X染色体隐性遗传病。由于Ⅱ3不含有乙病致病基因,因此Ⅲ11不含乙病致病基因,也不含甲病致病基因,其与正常男性结婚后,可直接生育,而不必进行题述检测;由于Ⅱ7为乙病致病基因携带者,Ⅲ12也可能是乙病致病基因携带者,其与正常男性结婚所怀孩子应进行性别鉴定,若为女性则表现正常,若为男性,应进行基因检测,以便确定是否患有乙病。
答案:(1)常 显性 (2)X 隐性 (3)①D Ⅲ11基因型为aaXBXB,与正常男性结婚,后代均正常 ②B和C Ⅲ12基因型为aaXBXB或aaXBXb,所生女孩均表现正常,男孩有可能患乙病(先进行性别检测,若是男孩,再进行基因检测)
素养提升练
11.下列关于人类遗传病调查和优生的叙述,错误的是 ( B )
A.近亲结婚可导致基因纯合化,使得隐性基因所控制的性状得以表现
B.常见的优生措施有禁止近亲结婚、提倡晚婚晚育和进行产前诊断等
C.羊膜腔穿刺用于确诊胎儿是否患染色体异常、神经管缺陷以及某些遗传性代谢疾病
D.通过基因诊断确定胎儿不携带致病基因,但仍有可能患遗传病
解析:近亲结婚可导致基因纯合化,使得隐性基因所控制的性状得以表现,所以禁止近亲结婚能降低隐性遗传病的发病率;常见的优生措施有禁止近亲结婚、提倡适龄生育、进行遗传咨询和产前诊断等;羊膜腔穿刺用于确诊胎儿是否患染色体异常、神经管缺陷以及某些遗传性代谢疾病;通过基因诊断确定胎儿不携带致病基因,但也有可能患染色体异常遗传病。
12.(2021·宁波期末)将人类致病基因所在位置分为四个区域:
①区——常染色体上、②区——X染色体非同源区段、③区——Y染色体非同源区段、④区——XY染色体同源区段。结合某家庭遗传系谱图, 下列推断错误的是( D )
A.若致病基因位于①区且为显性基因,则个体5与 6再生一个患病男孩的概率为1/4
B.若致病基因位于②区且为隐性基因,则7号个体致病基因的来源是4→6→7
C.若致病基因位于③区,则患病个体的生殖细胞中含致病基因的概率为1/2
D.若致病基因位于④区且为隐性基因,则个体3的Y染色体一定不含致病基因
解析:若致病基因位于①区且为显性基因,则个体2、3、4和6的基因型均为aa,个体5的基因型为Aa,个体5与6再生一个患病男孩的概率为1/2×1/2=1/4;若致病基因位于②区且为隐性基因(设为a),
则男性的致病基因只能随X染色体传给女儿,且只能来自母亲,所以个体7的致病基因来自个体6,由于个体3(XAY)不携带致病基因,所以个体6的致病基因来自个体4;若致病基因位于③区,患者只有男性,患病个体的生殖细胞中含有Y染色体才有致病基因,由于男性产生的生殖细胞含X的和含Y的各占1/2,所以患病个体的生殖细胞中含致病基因的概率为1/2;若致病基因位于④区,即X、Y染色体的同源区段,且为隐性基因,则个体3的Y染色体可能含致病基因。
13.绿色荧光标记的X染色体DNA探针(X探针),仅能与细胞内的X染色体DNA的一段特定序列杂交,并使该处呈现绿色荧光亮点。同理,红色荧光标记的Y染色体DNA探针(Y探针)可使Y染色体呈现一个红色荧光亮点。同时用这两种探针检测体细胞,可诊断性染色体数目是否存在异常。医院对某夫妇及其流产胎儿的体细胞进行检测,结果如图所示。下列分析正确的是( A )
A.X染色体DNA上必定有一段与X探针相同的碱基序列
B.据图分析可知妻子患X染色体伴性遗传病
C.妻子的父母至少有一方患有性染色体数目异常疾病
D.该夫妇选择生女儿可避免性染色体数目异常遗传病的发生
解析:X探针能与X染色体DNA的一段特定序列杂交,故X探针必定与X染色体DNA上杂交单链的互补链有一段相同碱基序列;据图可知妻子性染色体组成为XXX,属于染色体异常遗传病,但X染色体数目异常未必患X染色体伴性遗传病;妻子患有性染色体数目异常遗传病,其双亲可能正常,患病原因可能是双亲在减数分裂形成配子时发生异常,产生了性染色体组成为XX的卵细胞或精子;遗传时染色体数目异常并不与性别相联系,故选择性别并不能降低发病率,该夫妇生女儿也可能患性染色体数目异常遗传病。
14.人类有红绿色盲和蓝色盲。某海岛正常居民中约有44%为蓝色盲基因携带者,如图为该岛一家族系谱图。下列有关说法正确的是( D )
A.Ⅳ15体内细胞最多有4个红绿色盲基因
B.Ⅲ11和Ⅲ12生一个两病兼患男孩的概率为1/24
C.中期Ⅰ进行显微摄影可用于人的染色体组型分析
D.若Ⅳ16与该岛某表型正常的男性结婚,后代患蓝色盲的概率是11%
解析:由图中Ⅱ3、Ⅱ4和Ⅲ8的关系可知,蓝色盲的遗传方式是常染色体隐性遗传。设有关蓝色盲的基因为A、a,有关红绿色盲的基因为B、b,由图可推知Ⅳ15的基因型是AaXbY,体内细胞在有丝分裂时最多有
2个红绿色盲基因;由图可知,Ⅲ11的基因型是1/3AAXBXb或2/3AaXBXb,Ⅲ12的基因型是aaXBY,生一个两病兼患男孩的概率为2/3×1/2×
1/4=1/12;有丝分裂中期进行显微摄影可用于人的染色体组型分析,比用减数分裂容易操作选材;由于Ⅲ12的基因型是aa,则Ⅳ16的基因型是Aa,该岛某表型正常的男性基因型是Aa的概率是44%,若Ⅳ16与该岛某表型正常的男性结婚,后代患蓝色盲的概率是44%×1/4=11%。
15.图1为某家族两种遗传病的系谱图,这两种单基因遗传病分别由位于常染色体上的基因A、a及性染色体上的基因B、b控制。分析有关遗传病的资料,回答下列问题。
(1)Ⅲ14的X染色体来自第Ⅰ代中的 。
(2)甲病的致病基因位于 染色体上,是 性遗传病。
(3)若Ⅲ14与一个和图2中Ⅲ15基因型完全相同的女子结婚,他们的后代患甲病的概率是 。
(4)假定Ⅲ11与Ⅲ15结婚,若a卵子与e精子受精,发育出的Ⅳ16患两种病,则Ⅳ16的基因型是 。若a卵子与b精子受精,则发育出的Ⅳ17的基因型是 ,表型是 。
若Ⅳ17与一个双亲正常,但兄弟姐妹中有甲病患者的正常人结婚,其后代不患病的概率是 。
(5)采取 措施,可估计遗传病的再发风险率并提出预防措施。
解析:(1)Ⅲ14的X染色体一定来自Ⅱ9,Ⅱ9的X染色体来自Ⅰ3或Ⅰ4。
(2)根据Ⅱ8、Ⅱ9与Ⅲ13的表型,即双亲正常,女儿患甲病,可以判断甲病为常染色体隐性遗传病。根据题干可知,乙病必为伴性遗传病,由图Ⅱ5患乙病而Ⅲ11不患乙病,可推出乙病为伴X染色体显性遗传病。
(3)仅考虑甲病,Ⅲ14的基因型为AA(1/3)或Aa(2/3),与之婚配的女子基因型为Aa,他们的后代患甲病的概率为2/3×1/4=1/6。
(4)根据图示和两种遗传病的性质,可确定Ⅲ11的基因型应为AaXbY,Ⅳ16为同时患两种病的男性,其基因型应为aaXBY,a卵子的基因组成为aXB;e精子中含有Y染色体,则b、c中含有X染色体,基因组成为AXb,a卵子与b精子受精,则发育出的Ⅳ17基因型是AaXBXb,表型为仅患乙病的女性;双亲正常,但兄弟姐妹中有甲病患者的正常男性的基因型应为1/3AAXbY或2/3AaXbY,Ⅳ17与之结婚,后代患甲病的概率为2/3×1/4=1/6,患乙病的概率为1/2,则不患病的概率为5/6×
1/2=5/12。
(5)采取遗传咨询措施,可估计遗传病的再发风险率并提出预防措施。
答案:(1)Ⅰ3或Ⅰ4(3或4) (2)常 隐
(3)1/6 (4)aaXBY AaXBXb 仅患乙病的女性 5/12 (5)遗传咨询