所属成套资源:2023内江威远县威远中学校高一上学期第一次阶段性评测及答案(九科)
2023内江威远县威远中学校高一上学期第一次阶段性评测化学试题含答案
展开
这是一份2023内江威远县威远中学校高一上学期第一次阶段性评测化学试题含答案,共5页。试卷主要包含了 下列物质的分类不正确的是, 下列有关分散系说法不正确的是, 下列说法中正确的是等内容,欢迎下载使用。
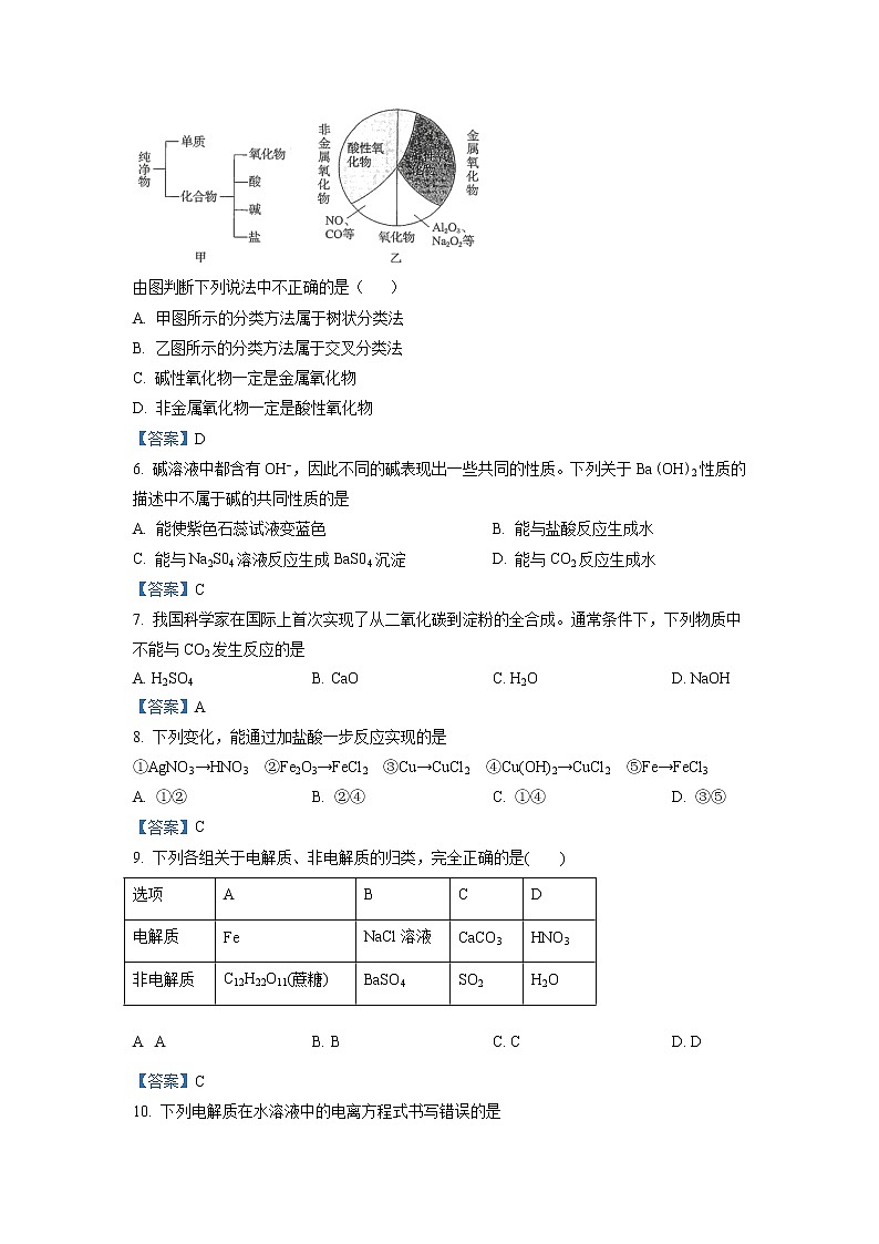
威远中学高2022级第一学期第一次阶段性评测化学试题可能用到的相对原子质量:H-1 C-12 N-14 O-16 Na-23 Cl-35.5一、选择题(本大题共16个小题,每小题3分,共48分,每小题只有一个选项符合题意)1. 下列物质的分类不正确的是A. 水、过氧化氢和干冰都属于氧化物B. NaHSO4、CuSO4·5H2O和KMnO4都属于盐C. H2SO4、HNO3、H2CO3都属于酸D. 烧碱、纯碱、熟石灰都属于碱【答案】D2. 下列有关分散系说法不正确的是A. 乳浊液和悬浊液都属于浊液,它们的分散质粒子直径大于100nmB. 把FeCl3饱和溶液滴入NaOH溶液中,制备Fe(OH)3胶体C. 按照分散剂的不同,胶体可分为液溶胶、气溶胶和固溶胶D. 可用丁达尔效应区分CuSO4溶液和Fe(OH)3胶体【答案】B3. 采用不同的分类方法,可将非金属氧化物分为不同的类别。根据某种共性,可将CO2、P2O5、SO2、SO3、Cl2O7归为一类,下列物质中,完全符合此共性而能归为此类物质的是( )A. CaO B. CO C. SiO2 D. H2O【答案】C4. 下列说法中正确的是A. 纯净物一定由同种分子构成B. 同种分子构成的物质一定是纯净物C. 混合物肯定由两种以上元素组成D. 含有氧元素的化合物都是氧化物【答案】B5. 物质的分类如图所示:由图判断下列说法中不正确的是( )A. 甲图所示的分类方法属于树状分类法B. 乙图所示的分类方法属于交叉分类法C. 碱性氧化物一定是金属氧化物D. 非金属氧化物一定是酸性氧化物【答案】D6. 碱溶液中都含有OH-,因此不同的碱表现出一些共同的性质。下列关于Ba(OH)2性质的描述中不属于碱的共同性质的是A. 能使紫色石蕊试液变蓝色 B. 能与盐酸反应生成水C. 能与Na2S04溶液反应生成BaS04沉淀 D. 能与CO2反应生成水【答案】C7. 我国科学家在国际上首次实现了从二氧化碳到淀粉的全合成。通常条件下,下列物质中不能与CO2发生反应的是A. H2SO4 B. CaO C. H2O D. NaOH【答案】A8. 下列变化,能通过加盐酸一步反应实现的是①AgNO3→HNO3 ②Fe2O3→FeCl2 ③Cu→CuCl2 ④Cu(OH)2→CuCl2 ⑤Fe→FeCl3A. ①② B. ②④ C. ①④ D. ③⑤【答案】C9. 下列各组关于电解质、非电解质的归类,完全正确的是( )选项ABCD电解质FeNaCl溶液CaCO3HNO3非电解质C12H22O11(蔗糖)BaSO4SO2H2O A A B. B C. C D. D【答案】C10. 下列电解质在水溶液中的电离方程式书写错误的是A. NaHCO3=Na++H++CO B. KNO3=K++NOC. CaCl2=Ca2++2Cl- D. H2SO4=2H++SO【答案】A11. 下列物质溶于水时,不能电离出酸根离子的是A. NaNO3 B. Ba(OH)2 C. KMnO4 D. KCl【答案】B12. 加入NaOH溶液后,下列离子数目不会减少的是( )A Cu2+ B. Fe3+ C. D. H+【答案】C13. 下列溶液混合后,不会发生离子反应的是A. 硝酸钡溶液和硫酸钠溶液B. 铁与硫酸铜溶液C. 碳酸钾溶液和硫酸氢钠溶液D. 硝酸钾溶液和氯化铜溶液【答案】D14. 下列化学方程式对应的离子方程式正确的是A. CaCO3+2NaOH=Ca(OH)2↓+Na2CO3、Ca2++2OH-=Ca(OH)2↓B. Ba(OH)2+H2SO4=BaSO4↓+2H2O、Ba2++SO=BaSO4↓C. AgNO3+NaCl=AgCl↓+NaNO3、Ag++Cl-=AgCl↓D. Cu(OH)2+H2SO4=CuSO4+2H2O、OH-+H+=H2O【答案】C15. 下列反应属于氧化还原反应的是A. SO3+H2O=H2SO4B. NH4ClNH3+HClC. Fe+2HCl=FeCl2+H2D. NaOH+HNO3=NaNO3+H2O【答案】C16. 根据反应:O2+2H2S=2S↓+2H2O,Na2S+I2=2NaI+S↓,4NaI+O2+2H2SO4=2I2+2Na2SO4+2H2O,判断下列物质的氧化性强弱,正确的是A. O2>I2>S B. H2S>NaI>H2O C. S>I2>O2 D. H2O>NaI>H2S【答案】A二、填空题(包括四个大题,除标注外,每空2分,共52分)。17. 下列10种物质:①水 ②空气 ③铁 ④二氧化碳 ⑤硫酸 ⑥熟石灰[Ca(OH)2] ⑦胆矾(CuSO4⋅5H2O) ⑧NaOH溶液 ⑨碱式碳酸铜[Cu2(OH)2CO3] ⑩硫酸氢钠(NaHSO4)(1)属于混合物的是______________.(2)属于氧化物的是________________(3)属于碱的是______________________________.(4)属于酸的是________________(5)属于盐的是_______________________.(以上空格填物质的序号)【答案】 ①. ②⑧ ②. ①④ ③. ⑥ ④. ⑤ ⑤. ⑦⑨⑩18. Fe2O3又称铁红,请根据要求完成下列问题。(1)Fe2O3固体(红棕色)属于___________(填“纯净物”或“混合物”)。将其加入适量盐酸中,反应的化学方程式:___________。(2)用上述所得溶液进行下列实验:取少量溶液置于试管中,滴入NaOH溶液,可观察到有红褐色沉淀产生,反应的化学方程式:___________。(3)在小烧杯中加入20 mL蒸馏水,加热至沸腾后,向烧杯中加入几滴FeCl3饱和溶液,继续煮沸至出现___________色,即可制得Fe(OH)3胶体。(4)另取一小烧杯也加入20 mL蒸馏水,向烧杯中加入1 mL FeCl3溶液,振荡摇匀后,将此烧杯(编号甲)与盛有Fe(OH)3胶体的烧杯(编号乙)一起放置于暗处,分别用激光笔照射烧杯中的液体,可以看到___________烧杯的液体中产生了丁达尔效应。【答案】 ①. 纯净物 ②. Fe2O3+6HCl=2FeCl3+3H2O ③. FeCl3+3NaOH=Fe(OH)3↓+3NaCl ④. 红褐 ⑤. 乙19. 现有一包白色固体粉末,其中可能含有CaCO3、Na2CO3、Na2SO4、NaCl、CuSO4进行如下实验: ①溶于水得无色溶液, ②向溶液中加入BaCl2溶液时生成白色沉淀,再加盐酸时沉淀全部消失.根据以上实验现象推断:一定不存在的物质是________________________________; 一定存在的物质是__________;可能存在 _____________。(写化学式)如想对上述固体粉末中可能存在的物质做进一步检验,所选用的试剂是:____________________________________有关的离子方程式______________________________。【答案】 ①. CaCO3、Na2SO4、CuSO4 ②. Na2CO3 ③. NaCl ④. 硝酸银溶液 ⑤. Ag++Cl-=AgCl↓20. I.完成下列填空。(1)3Cu+8HNO3(稀)=3Cu(NO3)2+2NO↑+4H2O①被氧化的元素是_____(填元素符号,下同),被还原的元素是____。②发生氧化反应物质是____(填化学式,下同),发生还原反应的物质是____。③用双线桥表示反应电子得失的方向和数目:____。3Cu+8HNO3(稀)=3Cu(NO3)2+2NO↑+4H2O(2)S+2KNO3+3CK2S+N2↑+3CO2↑①碳元素被____,硫元素被____,氮元素被____,氧元素既没被氧化也没被还原。②发生氧化反应的物质是_____,发生还原反应的物质是____。II.如图为实验室制取并收集气体的装置图,请回答下列问题:(3)仪器a的名称是____。(4)若用A装置制取氧气,写出对应的化学方程式_____。(5)若需收集一瓶较纯净的氧气,应选用的装置是_____(填装置序号)。(6)若用C装置收集一瓶二氧化碳气体,其验满的方法是_____。(7)二氧化硫是一种有刺激性气味的有毒气体,比空气的密度大,易溶于水且与水反应。若用F装置收集二氧化硫气体,则气体应从_____(填“b”或“c”)端导入。【答案】(1) ①. Cu ②. N ③. Cu ④. HNO3 ⑤. (2) ①. 氧化 ②. 还原 ③. 还原 ④. C ⑤. S和KNO3 (3)锥形瓶 (4)2KClO32KCl+3O2↑ (5)E (6)将燃着的木条平放在集气瓶口,若木条熄灭,则二氧化碳已收集满 (7)c
相关试卷
这是一份53,四川省内江市威远县2023-2024学年高一上学期12月月考化学试题,共4页。
这是一份四川省内江市威远中学校2023-2024学年高一上学期第二次月考化学试题,共7页。试卷主要包含了请将答案正确填写在答题卡上,下列有关实验的说法正确的是,下列离子方程式书写正确的是,下列物质分类正确的组合是,下列叙述正确的是等内容,欢迎下载使用。
这是一份2022-2023学年四川省内江市威远中学校高一上学期期中考试化学试题 解析版,共12页。试卷主要包含了 下列离子方程式书写错误的是等内容,欢迎下载使用。

