


还剩5页未读,
继续阅读
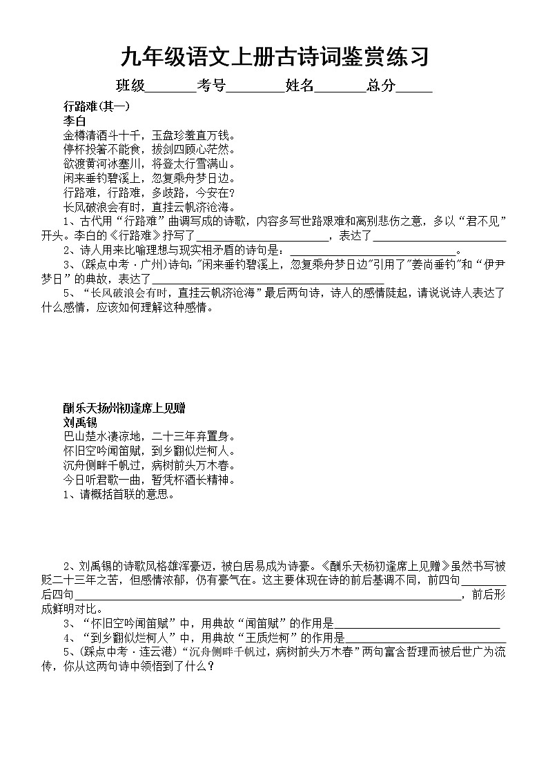
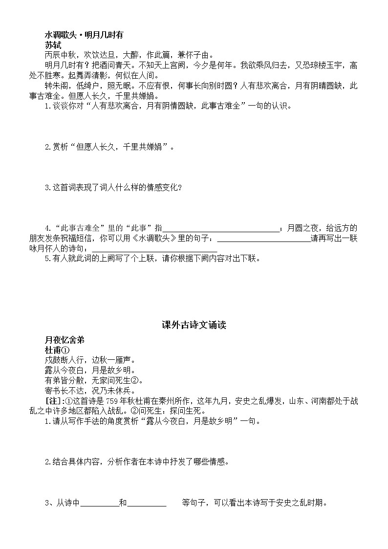
初中语文部编版九年级上册古诗词鉴赏练习(逢考必有内容,附参考答案)
展开
这是一份初中语文部编版九年级上册古诗词鉴赏练习(逢考必有内容,附参考答案),共8页。试卷主要包含了诗句等内容,欢迎下载使用。
相关试卷
初中语文部编版九年级上册期末生字词专项练习(附参考答案):
这是一份初中语文部编版九年级上册期末生字词专项练习(附参考答案),共11页。试卷主要包含了《沁园春·雪》,《我爱这土地》,《我看》,《敬业与乐业》,《论教养》,《精神的三间小屋》,《创造宣言》,《三顾茅庐》等内容,欢迎下载使用。
初中语文2023中考复习诗歌鉴赏内容理解专项练习(附参考答案):
这是一份初中语文2023中考复习诗歌鉴赏内容理解专项练习(附参考答案),共12页。试卷主要包含了阅读下面的古诗,完成题目,阅读下面的古诗,完成问题,古诗赏析,阅读理解下面两首诗,完成题目,找出下列说法中不正确的一项,古诗鉴赏,立春日,阅读下面两首诗歌,完成题目等内容,欢迎下载使用。
初中语文部编版八年级上册古诗词鉴赏练习(逢考必有内容,附参考答案):
这是一份初中语文部编版八年级上册古诗词鉴赏练习(逢考必有内容,附参考答案),共9页。试卷主要包含了试分析首联在全诗中的作用,第一,诗人在诗中流露了怎样的感情?等内容,欢迎下载使用。