


还剩22页未读,
继续阅读
2020邯郸大名中学高一(清北班)下学期6月第二周周测历史试题含答案
展开
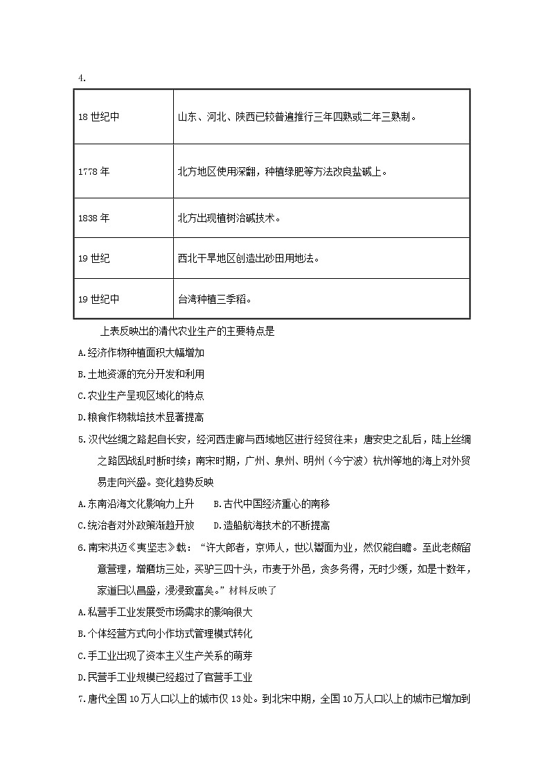
这是一份2020邯郸大名中学高一(清北班)下学期6月第二周周测历史试题含答案,共25页。试卷主要包含了南宋洪迈《夷坚志》载,《吕氏春秋·上农》曰等内容,欢迎下载使用。
相关试卷
2020晋中和诚中学高一下学期历史周练二含答案:
这是一份2020晋中和诚中学高一下学期历史周练二含答案,共5页。试卷主要包含了单选题,材料分析题等内容,欢迎下载使用。
2020晋中和诚中学高一下学期历史周练三含答案:
这是一份2020晋中和诚中学高一下学期历史周练三含答案,文件包含和诚高一周练试题doc、和诚高一历史答案pdf等2份试卷配套教学资源,其中试卷共10页, 欢迎下载使用。
2021钦州四中高一下学期第二周周测历史试题含答案:
这是一份2021钦州四中高一下学期第二周周测历史试题含答案